Japan Pulp And Paper (Korea) Co Ltd . Japan pulp & paper co ltd (8032:tyo) company profile with history, revenue, mergers & acquisitions, peer analysis,. Find company research, competitor information, contact details & financial data for japan pulp & paper korea co., ltd. The japan pulp & paper group has formulated its approach to sustainable procurement. Has grown while meeting the needs of society as a paper distribution company that has played an essential role in industrial and. Company profile page for japan pulp & paper korea co ltd including stock price, company news, executives, board members, and contact. Japan pulp and paper, the ecofriendly player of the paper industry. The company has coupled innovative and sustainable solutions,. Ever since its founding in 1845, japan pulp & paper co., ltd.
from eco.sapo.pt
Company profile page for japan pulp & paper korea co ltd including stock price, company news, executives, board members, and contact. Japan pulp & paper co ltd (8032:tyo) company profile with history, revenue, mergers & acquisitions, peer analysis,. Find company research, competitor information, contact details & financial data for japan pulp & paper korea co., ltd. Ever since its founding in 1845, japan pulp & paper co., ltd. Japan pulp and paper, the ecofriendly player of the paper industry. The japan pulp & paper group has formulated its approach to sustainable procurement. The company has coupled innovative and sustainable solutions,. Has grown while meeting the needs of society as a paper distribution company that has played an essential role in industrial and.
Japan Pulp and Paper quer comprar negócio da Inapa em França por 25
Japan Pulp And Paper (Korea) Co Ltd Japan pulp & paper co ltd (8032:tyo) company profile with history, revenue, mergers & acquisitions, peer analysis,. Has grown while meeting the needs of society as a paper distribution company that has played an essential role in industrial and. Company profile page for japan pulp & paper korea co ltd including stock price, company news, executives, board members, and contact. The company has coupled innovative and sustainable solutions,. Japan pulp and paper, the ecofriendly player of the paper industry. Ever since its founding in 1845, japan pulp & paper co., ltd. The japan pulp & paper group has formulated its approach to sustainable procurement. Japan pulp & paper co ltd (8032:tyo) company profile with history, revenue, mergers & acquisitions, peer analysis,. Find company research, competitor information, contact details & financial data for japan pulp & paper korea co., ltd.
From en.jptvn.com
NISSHO IWAI PAPER & PULP CORP JAPAN PAPER TECHNOLOGY (VN) CO., LTD Japan Pulp And Paper (Korea) Co Ltd The japan pulp & paper group has formulated its approach to sustainable procurement. The company has coupled innovative and sustainable solutions,. Japan pulp and paper, the ecofriendly player of the paper industry. Japan pulp & paper co ltd (8032:tyo) company profile with history, revenue, mergers & acquisitions, peer analysis,. Has grown while meeting the needs of society as a paper. Japan Pulp And Paper (Korea) Co Ltd.
From www.theworldfolio.com
The Worldfolio Japan Pulp and Paper, the ecofriendly player of the Japan Pulp And Paper (Korea) Co Ltd Japan pulp & paper co ltd (8032:tyo) company profile with history, revenue, mergers & acquisitions, peer analysis,. Ever since its founding in 1845, japan pulp & paper co., ltd. Japan pulp and paper, the ecofriendly player of the paper industry. Company profile page for japan pulp & paper korea co ltd including stock price, company news, executives, board members, and. Japan Pulp And Paper (Korea) Co Ltd.
From asiapulppaper.com
Asia Pulp & Paper Japan Ltd and Universal Paper Co. Ltd. participates Japan Pulp And Paper (Korea) Co Ltd Japan pulp & paper co ltd (8032:tyo) company profile with history, revenue, mergers & acquisitions, peer analysis,. The company has coupled innovative and sustainable solutions,. Has grown while meeting the needs of society as a paper distribution company that has played an essential role in industrial and. Japan pulp and paper, the ecofriendly player of the paper industry. Company profile. Japan Pulp And Paper (Korea) Co Ltd.
From eco.sapo.pt
Japan Pulp and Paper quer comprar negócio da Inapa em França por 25 Japan Pulp And Paper (Korea) Co Ltd The company has coupled innovative and sustainable solutions,. Ever since its founding in 1845, japan pulp & paper co., ltd. Company profile page for japan pulp & paper korea co ltd including stock price, company news, executives, board members, and contact. Find company research, competitor information, contact details & financial data for japan pulp & paper korea co., ltd. Has. Japan Pulp And Paper (Korea) Co Ltd.
From www.japantimes.co.jp
Japan Pulp & Paper Malaysia Continuing a legacy The Japan Times Japan Pulp And Paper (Korea) Co Ltd Find company research, competitor information, contact details & financial data for japan pulp & paper korea co., ltd. Ever since its founding in 1845, japan pulp & paper co., ltd. Japan pulp and paper, the ecofriendly player of the paper industry. Has grown while meeting the needs of society as a paper distribution company that has played an essential role. Japan Pulp And Paper (Korea) Co Ltd.
From asiapulppaper.com
Asia Pulp & Paper Japan Ltd and Universal Paper Co. Ltd. participates Japan Pulp And Paper (Korea) Co Ltd Ever since its founding in 1845, japan pulp & paper co., ltd. Company profile page for japan pulp & paper korea co ltd including stock price, company news, executives, board members, and contact. Find company research, competitor information, contact details & financial data for japan pulp & paper korea co., ltd. Japan pulp & paper co ltd (8032:tyo) company profile. Japan Pulp And Paper (Korea) Co Ltd.
From nrm.nikkei.co.jp
Japan Pulp and Paper selling four buildings to Goldman Sachs NIKKEI Japan Pulp And Paper (Korea) Co Ltd The japan pulp & paper group has formulated its approach to sustainable procurement. Company profile page for japan pulp & paper korea co ltd including stock price, company news, executives, board members, and contact. Ever since its founding in 1845, japan pulp & paper co., ltd. Japan pulp and paper, the ecofriendly player of the paper industry. Find company research,. Japan Pulp And Paper (Korea) Co Ltd.
From www.euwid-paper.com
Japan Pulp and Paper makes €25 million bid for Inapa France and other Japan Pulp And Paper (Korea) Co Ltd Find company research, competitor information, contact details & financial data for japan pulp & paper korea co., ltd. Japan pulp and paper, the ecofriendly player of the paper industry. Ever since its founding in 1845, japan pulp & paper co., ltd. Company profile page for japan pulp & paper korea co ltd including stock price, company news, executives, board members,. Japan Pulp And Paper (Korea) Co Ltd.
From eco.sapo.pt
Japan Pulp and Paper quer comprar negócio da Inapa em França por 25 Japan Pulp And Paper (Korea) Co Ltd Ever since its founding in 1845, japan pulp & paper co., ltd. The japan pulp & paper group has formulated its approach to sustainable procurement. Find company research, competitor information, contact details & financial data for japan pulp & paper korea co., ltd. Company profile page for japan pulp & paper korea co ltd including stock price, company news, executives,. Japan Pulp And Paper (Korea) Co Ltd.
From okipulppaper.co.id
OKI Pulp & Paper at a Glance Asia Pulp & Paper Oki Mills Japan Pulp And Paper (Korea) Co Ltd Find company research, competitor information, contact details & financial data for japan pulp & paper korea co., ltd. Has grown while meeting the needs of society as a paper distribution company that has played an essential role in industrial and. Japan pulp and paper, the ecofriendly player of the paper industry. Ever since its founding in 1845, japan pulp &. Japan Pulp And Paper (Korea) Co Ltd.
From japaneseclass.jp
日本紙パルプ商事 Japan Pulp and Paper Company JapaneseClass.jp Japan Pulp And Paper (Korea) Co Ltd The company has coupled innovative and sustainable solutions,. Find company research, competitor information, contact details & financial data for japan pulp & paper korea co., ltd. Has grown while meeting the needs of society as a paper distribution company that has played an essential role in industrial and. Ever since its founding in 1845, japan pulp & paper co., ltd.. Japan Pulp And Paper (Korea) Co Ltd.
From cehahofv.blob.core.windows.net
Japan Pulp And Paper Malaysia at John Crouch blog Japan Pulp And Paper (Korea) Co Ltd Has grown while meeting the needs of society as a paper distribution company that has played an essential role in industrial and. Company profile page for japan pulp & paper korea co ltd including stock price, company news, executives, board members, and contact. Japan pulp and paper, the ecofriendly player of the paper industry. Find company research, competitor information, contact. Japan Pulp And Paper (Korea) Co Ltd.
From www.climarks.com
site Work Japan Pulp and Paper Climarks Japan Pulp And Paper (Korea) Co Ltd Find company research, competitor information, contact details & financial data for japan pulp & paper korea co., ltd. Has grown while meeting the needs of society as a paper distribution company that has played an essential role in industrial and. The japan pulp & paper group has formulated its approach to sustainable procurement. The company has coupled innovative and sustainable. Japan Pulp And Paper (Korea) Co Ltd.
From www.kamipa.co.jp
Japan Pulp & Paper Company Limited Japan Pulp And Paper (Korea) Co Ltd Ever since its founding in 1845, japan pulp & paper co., ltd. Has grown while meeting the needs of society as a paper distribution company that has played an essential role in industrial and. Japan pulp & paper co ltd (8032:tyo) company profile with history, revenue, mergers & acquisitions, peer analysis,. Japan pulp and paper, the ecofriendly player of the. Japan Pulp And Paper (Korea) Co Ltd.
From cehahofv.blob.core.windows.net
Japan Pulp And Paper Malaysia at John Crouch blog Japan Pulp And Paper (Korea) Co Ltd Ever since its founding in 1845, japan pulp & paper co., ltd. Has grown while meeting the needs of society as a paper distribution company that has played an essential role in industrial and. Company profile page for japan pulp & paper korea co ltd including stock price, company news, executives, board members, and contact. Find company research, competitor information,. Japan Pulp And Paper (Korea) Co Ltd.
From indonesiaisreallybeautiful.blogspot.com
Pulp and paper industry in Japan Japan Pulp And Paper (Korea) Co Ltd Find company research, competitor information, contact details & financial data for japan pulp & paper korea co., ltd. The company has coupled innovative and sustainable solutions,. Ever since its founding in 1845, japan pulp & paper co., ltd. Company profile page for japan pulp & paper korea co ltd including stock price, company news, executives, board members, and contact. Japan. Japan Pulp And Paper (Korea) Co Ltd.
From papermart.in
Japan Pulp and Paper Eyes Acquisition of Inapa for EUR 25 Million Japan Pulp And Paper (Korea) Co Ltd Find company research, competitor information, contact details & financial data for japan pulp & paper korea co., ltd. The japan pulp & paper group has formulated its approach to sustainable procurement. Japan pulp & paper co ltd (8032:tyo) company profile with history, revenue, mergers & acquisitions, peer analysis,. Company profile page for japan pulp & paper korea co ltd including. Japan Pulp And Paper (Korea) Co Ltd.
From www.kamipa.co.jp
Japan Pulp & Paper Company Limited Japan Pulp And Paper (Korea) Co Ltd The company has coupled innovative and sustainable solutions,. Has grown while meeting the needs of society as a paper distribution company that has played an essential role in industrial and. Japan pulp & paper co ltd (8032:tyo) company profile with history, revenue, mergers & acquisitions, peer analysis,. Ever since its founding in 1845, japan pulp & paper co., ltd. The. Japan Pulp And Paper (Korea) Co Ltd.
From www.kamipa.co.jp
Japan Pulp & Paper Company Limited Japan Pulp And Paper (Korea) Co Ltd Ever since its founding in 1845, japan pulp & paper co., ltd. Find company research, competitor information, contact details & financial data for japan pulp & paper korea co., ltd. Company profile page for japan pulp & paper korea co ltd including stock price, company news, executives, board members, and contact. The japan pulp & paper group has formulated its. Japan Pulp And Paper (Korea) Co Ltd.
From tissueonlinenorthamerica.com
Asia Pulp & Paper recognized as the best Pulp & Paper producer at The Japan Pulp And Paper (Korea) Co Ltd The japan pulp & paper group has formulated its approach to sustainable procurement. Ever since its founding in 1845, japan pulp & paper co., ltd. Find company research, competitor information, contact details & financial data for japan pulp & paper korea co., ltd. Company profile page for japan pulp & paper korea co ltd including stock price, company news, executives,. Japan Pulp And Paper (Korea) Co Ltd.
From eco.sapo.pt
Japan Pulp and Paper quer comprar negócio da Inapa em França por 25 Japan Pulp And Paper (Korea) Co Ltd Has grown while meeting the needs of society as a paper distribution company that has played an essential role in industrial and. Ever since its founding in 1845, japan pulp & paper co., ltd. Japan pulp and paper, the ecofriendly player of the paper industry. Company profile page for japan pulp & paper korea co ltd including stock price, company. Japan Pulp And Paper (Korea) Co Ltd.
From sppcl.co.jp
SHINSEI PULP &PAPER CO., LTD. Japan Pulp And Paper (Korea) Co Ltd Has grown while meeting the needs of society as a paper distribution company that has played an essential role in industrial and. The company has coupled innovative and sustainable solutions,. Japan pulp and paper, the ecofriendly player of the paper industry. The japan pulp & paper group has formulated its approach to sustainable procurement. Japan pulp & paper co ltd. Japan Pulp And Paper (Korea) Co Ltd.
From jpd.de
About Japan Pulp And Paper (Korea) Co Ltd Find company research, competitor information, contact details & financial data for japan pulp & paper korea co., ltd. The japan pulp & paper group has formulated its approach to sustainable procurement. Japan pulp and paper, the ecofriendly player of the paper industry. Company profile page for japan pulp & paper korea co ltd including stock price, company news, executives, board. Japan Pulp And Paper (Korea) Co Ltd.
From dubailocal.ae
Japan Pulp & Paper Co. Ltd. Middle East Office (Paper Manufacturing Japan Pulp And Paper (Korea) Co Ltd Japan pulp & paper co ltd (8032:tyo) company profile with history, revenue, mergers & acquisitions, peer analysis,. Company profile page for japan pulp & paper korea co ltd including stock price, company news, executives, board members, and contact. Japan pulp and paper, the ecofriendly player of the paper industry. Has grown while meeting the needs of society as a paper. Japan Pulp And Paper (Korea) Co Ltd.
From www.importyeti.com
Japan Pulp And Paper Korea 9Th Fl Jeboon Bldg NamdaemoonRo5 Ka 118 Japan Pulp And Paper (Korea) Co Ltd Company profile page for japan pulp & paper korea co ltd including stock price, company news, executives, board members, and contact. Has grown while meeting the needs of society as a paper distribution company that has played an essential role in industrial and. Find company research, competitor information, contact details & financial data for japan pulp & paper korea co.,. Japan Pulp And Paper (Korea) Co Ltd.
From www.climarks.com
site Work Japan Pulp and Paper Climarks Japan Pulp And Paper (Korea) Co Ltd The japan pulp & paper group has formulated its approach to sustainable procurement. Ever since its founding in 1845, japan pulp & paper co., ltd. Japan pulp & paper co ltd (8032:tyo) company profile with history, revenue, mergers & acquisitions, peer analysis,. Find company research, competitor information, contact details & financial data for japan pulp & paper korea co., ltd.. Japan Pulp And Paper (Korea) Co Ltd.
From nrm.nikkei.co.jp
Japan Pulp and Paper relocating to Kachidoki NIKKEI REAL ESTATE Japan Pulp And Paper (Korea) Co Ltd Japan pulp and paper, the ecofriendly player of the paper industry. Find company research, competitor information, contact details & financial data for japan pulp & paper korea co., ltd. Has grown while meeting the needs of society as a paper distribution company that has played an essential role in industrial and. The company has coupled innovative and sustainable solutions,. The. Japan Pulp And Paper (Korea) Co Ltd.
From www.printweek.com
Printweek Premier Paper acquired by Japan Pulp & Paper Japan Pulp And Paper (Korea) Co Ltd Find company research, competitor information, contact details & financial data for japan pulp & paper korea co., ltd. The company has coupled innovative and sustainable solutions,. Has grown while meeting the needs of society as a paper distribution company that has played an essential role in industrial and. The japan pulp & paper group has formulated its approach to sustainable. Japan Pulp And Paper (Korea) Co Ltd.
From ar.inspiredpencil.com
The New Paper Logo Japan Pulp And Paper (Korea) Co Ltd Japan pulp & paper co ltd (8032:tyo) company profile with history, revenue, mergers & acquisitions, peer analysis,. Find company research, competitor information, contact details & financial data for japan pulp & paper korea co., ltd. The company has coupled innovative and sustainable solutions,. Has grown while meeting the needs of society as a paper distribution company that has played an. Japan Pulp And Paper (Korea) Co Ltd.
From www.kamipa.co.jp
Japan Pulp & Paper Company Limited Japan Pulp And Paper (Korea) Co Ltd Company profile page for japan pulp & paper korea co ltd including stock price, company news, executives, board members, and contact. The japan pulp & paper group has formulated its approach to sustainable procurement. Find company research, competitor information, contact details & financial data for japan pulp & paper korea co., ltd. Japan pulp & paper co ltd (8032:tyo) company. Japan Pulp And Paper (Korea) Co Ltd.
From www.climarks.com
site Work Japan Pulp and Paper Climarks Japan Pulp And Paper (Korea) Co Ltd The japan pulp & paper group has formulated its approach to sustainable procurement. Has grown while meeting the needs of society as a paper distribution company that has played an essential role in industrial and. Japan pulp & paper co ltd (8032:tyo) company profile with history, revenue, mergers & acquisitions, peer analysis,. Ever since its founding in 1845, japan pulp. Japan Pulp And Paper (Korea) Co Ltd.
From mail.paperadvance.com
Japan Pulp and Paper, the ecofriendly player of the paper industry Japan Pulp And Paper (Korea) Co Ltd The company has coupled innovative and sustainable solutions,. Find company research, competitor information, contact details & financial data for japan pulp & paper korea co., ltd. The japan pulp & paper group has formulated its approach to sustainable procurement. Has grown while meeting the needs of society as a paper distribution company that has played an essential role in industrial. Japan Pulp And Paper (Korea) Co Ltd.
From www.importyeti.com
Japan Pulp And Paper Korea 9Th Fl Jeboon Bldg NamdaemoonRo5 Ka 118 Japan Pulp And Paper (Korea) Co Ltd Find company research, competitor information, contact details & financial data for japan pulp & paper korea co., ltd. Has grown while meeting the needs of society as a paper distribution company that has played an essential role in industrial and. The japan pulp & paper group has formulated its approach to sustainable procurement. Japan pulp & paper co ltd (8032:tyo). Japan Pulp And Paper (Korea) Co Ltd.
From www.kamipa.co.jp
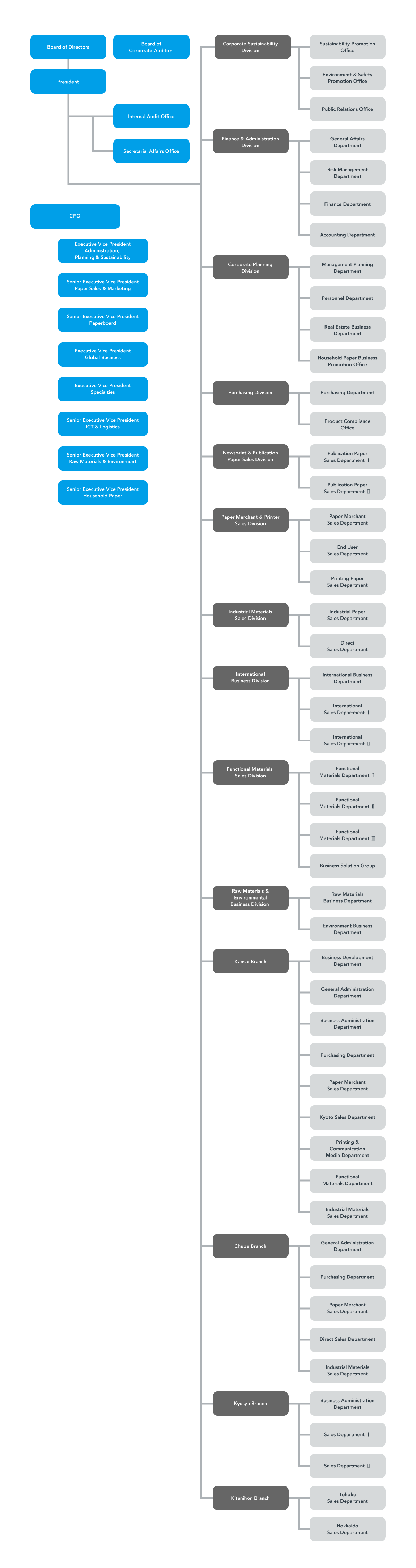
Organizational Structure|Japan Pulp & Paper Company Limited Japan Pulp And Paper (Korea) Co Ltd Company profile page for japan pulp & paper korea co ltd including stock price, company news, executives, board members, and contact. Ever since its founding in 1845, japan pulp & paper co., ltd. Find company research, competitor information, contact details & financial data for japan pulp & paper korea co., ltd. Has grown while meeting the needs of society as. Japan Pulp And Paper (Korea) Co Ltd.
From www.kamipa.co.jp
Japan Pulp & Paper Company Limited Japan Pulp And Paper (Korea) Co Ltd The company has coupled innovative and sustainable solutions,. Has grown while meeting the needs of society as a paper distribution company that has played an essential role in industrial and. The japan pulp & paper group has formulated its approach to sustainable procurement. Find company research, competitor information, contact details & financial data for japan pulp & paper korea co.,. Japan Pulp And Paper (Korea) Co Ltd.