Red Flags For Umbilical Hernia . an umbilical hernia is a tissue bulge on or near your belly button. an umbilical hernia occurs at the umbilicus (belly button) when a loop of intestine pushes through the umbilical ring, a small opening in a fetus’. symptoms of umbilical hernia include: The following complications are extremely rare in umbilical hernias. if you are having severe pain in your belly button, redness, or signs of a bowel obstruction such as inability to have a. Umbilical hernias in children usually disappear by. In babies who have an umbilical hernia, the. A slight swelling or even a bulge near the belly button. Many hernias do not cause symptoms, but if you or someone you know has an umbilical hernia and is experiencing any of the. an umbilical hernia creates a soft swelling or bulge near the navel.
from coresurgicalmd.com
if you are having severe pain in your belly button, redness, or signs of a bowel obstruction such as inability to have a. an umbilical hernia occurs at the umbilicus (belly button) when a loop of intestine pushes through the umbilical ring, a small opening in a fetus’. Umbilical hernias in children usually disappear by. symptoms of umbilical hernia include: an umbilical hernia is a tissue bulge on or near your belly button. Many hernias do not cause symptoms, but if you or someone you know has an umbilical hernia and is experiencing any of the. The following complications are extremely rare in umbilical hernias. an umbilical hernia creates a soft swelling or bulge near the navel. In babies who have an umbilical hernia, the. A slight swelling or even a bulge near the belly button.
5 Red Flag Symptoms Of Pelvic Pain New York, NY
Red Flags For Umbilical Hernia Umbilical hernias in children usually disappear by. if you are having severe pain in your belly button, redness, or signs of a bowel obstruction such as inability to have a. The following complications are extremely rare in umbilical hernias. an umbilical hernia occurs at the umbilicus (belly button) when a loop of intestine pushes through the umbilical ring, a small opening in a fetus’. symptoms of umbilical hernia include: Many hernias do not cause symptoms, but if you or someone you know has an umbilical hernia and is experiencing any of the. an umbilical hernia is a tissue bulge on or near your belly button. A slight swelling or even a bulge near the belly button. an umbilical hernia creates a soft swelling or bulge near the navel. Umbilical hernias in children usually disappear by. In babies who have an umbilical hernia, the.
From www.slidemake.com
Umbilical Hernia Presentation Red Flags For Umbilical Hernia symptoms of umbilical hernia include: an umbilical hernia occurs at the umbilicus (belly button) when a loop of intestine pushes through the umbilical ring, a small opening in a fetus’. Umbilical hernias in children usually disappear by. Many hernias do not cause symptoms, but if you or someone you know has an umbilical hernia and is experiencing any. Red Flags For Umbilical Hernia.
From chennaiherniasurgeon.com
Physiological Umbilical Hernia Complete Explanation Red Flags For Umbilical Hernia symptoms of umbilical hernia include: The following complications are extremely rare in umbilical hernias. an umbilical hernia occurs at the umbilicus (belly button) when a loop of intestine pushes through the umbilical ring, a small opening in a fetus’. if you are having severe pain in your belly button, redness, or signs of a bowel obstruction such. Red Flags For Umbilical Hernia.
From slideplayer.com
Hernias DDX of Abdominal Masses and ppt download Red Flags For Umbilical Hernia if you are having severe pain in your belly button, redness, or signs of a bowel obstruction such as inability to have a. In babies who have an umbilical hernia, the. an umbilical hernia occurs at the umbilicus (belly button) when a loop of intestine pushes through the umbilical ring, a small opening in a fetus’. Umbilical hernias. Red Flags For Umbilical Hernia.
From herniaonline.com
Epigastric Hernia Treatment Pasadena Los Angeles Orange County CA Red Flags For Umbilical Hernia Many hernias do not cause symptoms, but if you or someone you know has an umbilical hernia and is experiencing any of the. an umbilical hernia occurs at the umbilicus (belly button) when a loop of intestine pushes through the umbilical ring, a small opening in a fetus’. if you are having severe pain in your belly button,. Red Flags For Umbilical Hernia.
From www.drvpareek.com
Inguinal hernia Diagnosis and treatment Red Flags For Umbilical Hernia Umbilical hernias in children usually disappear by. if you are having severe pain in your belly button, redness, or signs of a bowel obstruction such as inability to have a. A slight swelling or even a bulge near the belly button. The following complications are extremely rare in umbilical hernias. symptoms of umbilical hernia include: In babies who. Red Flags For Umbilical Hernia.
From fyopeqtfa.blob.core.windows.net
Red Flag Medicine Meaning at Randall Opp blog Red Flags For Umbilical Hernia The following complications are extremely rare in umbilical hernias. Umbilical hernias in children usually disappear by. if you are having severe pain in your belly button, redness, or signs of a bowel obstruction such as inability to have a. A slight swelling or even a bulge near the belly button. an umbilical hernia is a tissue bulge on. Red Flags For Umbilical Hernia.
From www.slideserve.com
PPT Developmental Red Flags PowerPoint Presentation, free download Red Flags For Umbilical Hernia Umbilical hernias in children usually disappear by. In babies who have an umbilical hernia, the. an umbilical hernia is a tissue bulge on or near your belly button. if you are having severe pain in your belly button, redness, or signs of a bowel obstruction such as inability to have a. an umbilical hernia occurs at the. Red Flags For Umbilical Hernia.
From www.pacehospital.com
Umbilical hernia Symptoms, Causes, Complications and Prevention Red Flags For Umbilical Hernia an umbilical hernia is a tissue bulge on or near your belly button. The following complications are extremely rare in umbilical hernias. symptoms of umbilical hernia include: In babies who have an umbilical hernia, the. A slight swelling or even a bulge near the belly button. an umbilical hernia creates a soft swelling or bulge near the. Red Flags For Umbilical Hernia.
From braincycle1.bitbucket.io
How To Fix Umbilical Hernia Braincycle1 Red Flags For Umbilical Hernia an umbilical hernia is a tissue bulge on or near your belly button. an umbilical hernia creates a soft swelling or bulge near the navel. A slight swelling or even a bulge near the belly button. The following complications are extremely rare in umbilical hernias. an umbilical hernia occurs at the umbilicus (belly button) when a loop. Red Flags For Umbilical Hernia.
From www.momjunction.com
Hernia In Babies Causes, Symptoms, And Treatment Options Red Flags For Umbilical Hernia an umbilical hernia is a tissue bulge on or near your belly button. Umbilical hernias in children usually disappear by. an umbilical hernia creates a soft swelling or bulge near the navel. In babies who have an umbilical hernia, the. an umbilical hernia occurs at the umbilicus (belly button) when a loop of intestine pushes through the. Red Flags For Umbilical Hernia.
From www.slideshare.net
Dr vidyut 2 Red Flags For Umbilical Hernia In babies who have an umbilical hernia, the. an umbilical hernia occurs at the umbilicus (belly button) when a loop of intestine pushes through the umbilical ring, a small opening in a fetus’. an umbilical hernia is a tissue bulge on or near your belly button. if you are having severe pain in your belly button, redness,. Red Flags For Umbilical Hernia.
From www.slideshare.net
Dr vidyut 2 Red Flags For Umbilical Hernia if you are having severe pain in your belly button, redness, or signs of a bowel obstruction such as inability to have a. an umbilical hernia is a tissue bulge on or near your belly button. an umbilical hernia occurs at the umbilicus (belly button) when a loop of intestine pushes through the umbilical ring, a small. Red Flags For Umbilical Hernia.
From californiaherniaspecialists.com
Hernia Types Umbilical California Hernia Specialists Red Flags For Umbilical Hernia In babies who have an umbilical hernia, the. if you are having severe pain in your belly button, redness, or signs of a bowel obstruction such as inability to have a. The following complications are extremely rare in umbilical hernias. an umbilical hernia creates a soft swelling or bulge near the navel. Many hernias do not cause symptoms,. Red Flags For Umbilical Hernia.
From www.researchgate.net
(PDF) Umbilical Hernias in Adults Epidemiology, Diagnosis and Treatment Red Flags For Umbilical Hernia an umbilical hernia creates a soft swelling or bulge near the navel. In babies who have an umbilical hernia, the. A slight swelling or even a bulge near the belly button. if you are having severe pain in your belly button, redness, or signs of a bowel obstruction such as inability to have a. The following complications are. Red Flags For Umbilical Hernia.
From narodnatribuna.info
Umbilical Hernia Causes Symptoms And Treatments Red Flags For Umbilical Hernia In babies who have an umbilical hernia, the. The following complications are extremely rare in umbilical hernias. symptoms of umbilical hernia include: an umbilical hernia occurs at the umbilicus (belly button) when a loop of intestine pushes through the umbilical ring, a small opening in a fetus’. A slight swelling or even a bulge near the belly button.. Red Flags For Umbilical Hernia.
From drdattaram.com
Hiatal Hernia Symptoms, Complications and Treatment Dr Datta Ram Red Flags For Umbilical Hernia an umbilical hernia occurs at the umbilicus (belly button) when a loop of intestine pushes through the umbilical ring, a small opening in a fetus’. Many hernias do not cause symptoms, but if you or someone you know has an umbilical hernia and is experiencing any of the. A slight swelling or even a bulge near the belly button.. Red Flags For Umbilical Hernia.
From www.reddit.com
Nyhus Classification of Inguinal Hernias r/Foamed Red Flags For Umbilical Hernia Many hernias do not cause symptoms, but if you or someone you know has an umbilical hernia and is experiencing any of the. The following complications are extremely rare in umbilical hernias. Umbilical hernias in children usually disappear by. an umbilical hernia creates a soft swelling or bulge near the navel. an umbilical hernia is a tissue bulge. Red Flags For Umbilical Hernia.
From rowher.saisonsdumonde.fr
Cirurgia de hérnia abdominal como funciona? Dr. Douglas Bastos Cirurgia Red Flags For Umbilical Hernia symptoms of umbilical hernia include: if you are having severe pain in your belly button, redness, or signs of a bowel obstruction such as inability to have a. A slight swelling or even a bulge near the belly button. Umbilical hernias in children usually disappear by. an umbilical hernia is a tissue bulge on or near your. Red Flags For Umbilical Hernia.
From blog.thiagonishida.com.br
Hérnia de Disco Lombar, sintomas e tratamento Red Flags For Umbilical Hernia The following complications are extremely rare in umbilical hernias. symptoms of umbilical hernia include: an umbilical hernia occurs at the umbilicus (belly button) when a loop of intestine pushes through the umbilical ring, a small opening in a fetus’. an umbilical hernia is a tissue bulge on or near your belly button. if you are having. Red Flags For Umbilical Hernia.
From coresurgicalmd.com
5 Red Flag Symptoms Of Pelvic Pain New York, NY Red Flags For Umbilical Hernia Umbilical hernias in children usually disappear by. an umbilical hernia creates a soft swelling or bulge near the navel. The following complications are extremely rare in umbilical hernias. In babies who have an umbilical hernia, the. symptoms of umbilical hernia include: if you are having severe pain in your belly button, redness, or signs of a bowel. Red Flags For Umbilical Hernia.
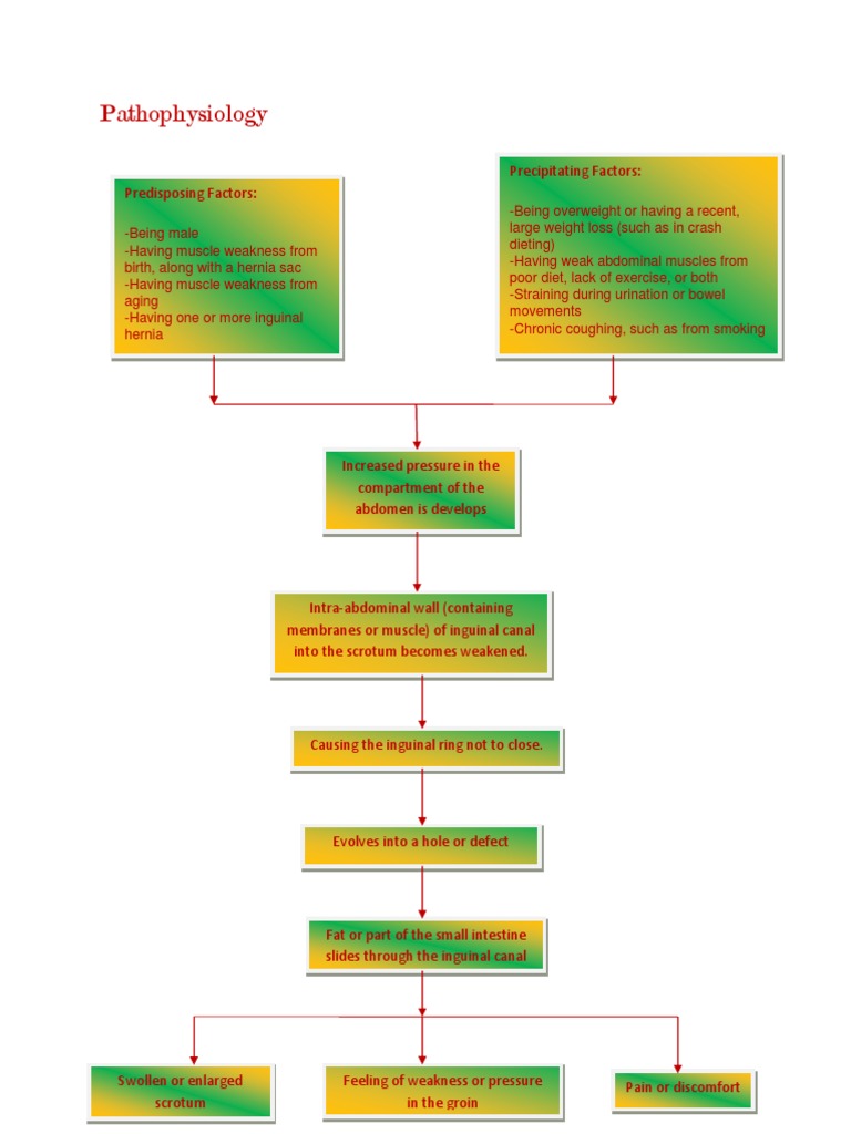
From www.scribd.com
Pathophysiology Inguinal Hernia Red Flags For Umbilical Hernia A slight swelling or even a bulge near the belly button. an umbilical hernia creates a soft swelling or bulge near the navel. In babies who have an umbilical hernia, the. if you are having severe pain in your belly button, redness, or signs of a bowel obstruction such as inability to have a. symptoms of umbilical. Red Flags For Umbilical Hernia.
From www.slideshare.net
EMERGENCY RED FLAGS Red Flags For Umbilical Hernia an umbilical hernia occurs at the umbilicus (belly button) when a loop of intestine pushes through the umbilical ring, a small opening in a fetus’. In babies who have an umbilical hernia, the. an umbilical hernia creates a soft swelling or bulge near the navel. if you are having severe pain in your belly button, redness, or. Red Flags For Umbilical Hernia.
From medtruth.medium.com
5 Signs You Have Hernia Mesh Complications by MedTruth Medium Red Flags For Umbilical Hernia The following complications are extremely rare in umbilical hernias. Many hernias do not cause symptoms, but if you or someone you know has an umbilical hernia and is experiencing any of the. an umbilical hernia occurs at the umbilicus (belly button) when a loop of intestine pushes through the umbilical ring, a small opening in a fetus’. symptoms. Red Flags For Umbilical Hernia.
From www.kailashhealthblog.com
A hernia occurs when an organ pushes through an opening in the muscle Red Flags For Umbilical Hernia an umbilical hernia occurs at the umbilicus (belly button) when a loop of intestine pushes through the umbilical ring, a small opening in a fetus’. Umbilical hernias in children usually disappear by. an umbilical hernia creates a soft swelling or bulge near the navel. The following complications are extremely rare in umbilical hernias. if you are having. Red Flags For Umbilical Hernia.
From www.youtube.com
Can Hernia mesh cause problems years later? Signs, Symptoms, Treatment Red Flags For Umbilical Hernia if you are having severe pain in your belly button, redness, or signs of a bowel obstruction such as inability to have a. an umbilical hernia is a tissue bulge on or near your belly button. Many hernias do not cause symptoms, but if you or someone you know has an umbilical hernia and is experiencing any of. Red Flags For Umbilical Hernia.
From exodwtyeb.blob.core.windows.net
Red Flags Medical Diagnosis at Dana Marshall blog Red Flags For Umbilical Hernia Many hernias do not cause symptoms, but if you or someone you know has an umbilical hernia and is experiencing any of the. The following complications are extremely rare in umbilical hernias. Umbilical hernias in children usually disappear by. an umbilical hernia occurs at the umbilicus (belly button) when a loop of intestine pushes through the umbilical ring, a. Red Flags For Umbilical Hernia.
From depositphotos.com
Hernia surgery Stock Photos, Royalty Free Hernia surgery Images Red Flags For Umbilical Hernia The following complications are extremely rare in umbilical hernias. an umbilical hernia creates a soft swelling or bulge near the navel. In babies who have an umbilical hernia, the. Umbilical hernias in children usually disappear by. A slight swelling or even a bulge near the belly button. an umbilical hernia occurs at the umbilicus (belly button) when a. Red Flags For Umbilical Hernia.
From ayu.health
How To Prevent Hernia? The Causes, Symptoms And Treatments For Hernia Red Flags For Umbilical Hernia an umbilical hernia is a tissue bulge on or near your belly button. In babies who have an umbilical hernia, the. Many hernias do not cause symptoms, but if you or someone you know has an umbilical hernia and is experiencing any of the. if you are having severe pain in your belly button, redness, or signs of. Red Flags For Umbilical Hernia.
From drtarunkumarsurgeon.blogspot.com
Dr. Tarun Kumar Surgeon Ventral Hernia Symptoms Red Flags For Umbilical Hernia In babies who have an umbilical hernia, the. Many hernias do not cause symptoms, but if you or someone you know has an umbilical hernia and is experiencing any of the. if you are having severe pain in your belly button, redness, or signs of a bowel obstruction such as inability to have a. Umbilical hernias in children usually. Red Flags For Umbilical Hernia.
From theherniaclinic.co.uk
Hernia Types The Hernia Clinic Red Flags For Umbilical Hernia The following complications are extremely rare in umbilical hernias. In babies who have an umbilical hernia, the. A slight swelling or even a bulge near the belly button. an umbilical hernia is a tissue bulge on or near your belly button. an umbilical hernia creates a soft swelling or bulge near the navel. Umbilical hernias in children usually. Red Flags For Umbilical Hernia.
From crownvalleysurgicalcenter.com
Umbilical Hernias Risks, Signs, and Treatment CVSC Red Flags For Umbilical Hernia an umbilical hernia creates a soft swelling or bulge near the navel. symptoms of umbilical hernia include: The following complications are extremely rare in umbilical hernias. an umbilical hernia occurs at the umbilicus (belly button) when a loop of intestine pushes through the umbilical ring, a small opening in a fetus’. Umbilical hernias in children usually disappear. Red Flags For Umbilical Hernia.
From www.wikihealthnews.com
Causes Of Umbilical Hernia In Children wiki Health News Red Flags For Umbilical Hernia Umbilical hernias in children usually disappear by. if you are having severe pain in your belly button, redness, or signs of a bowel obstruction such as inability to have a. an umbilical hernia occurs at the umbilicus (belly button) when a loop of intestine pushes through the umbilical ring, a small opening in a fetus’. an umbilical. Red Flags For Umbilical Hernia.
From www.slideserve.com
PPT The Lysosome and lysosomal storage disorders (LSD) PowerPoint Red Flags For Umbilical Hernia A slight swelling or even a bulge near the belly button. In babies who have an umbilical hernia, the. symptoms of umbilical hernia include: an umbilical hernia creates a soft swelling or bulge near the navel. an umbilical hernia is a tissue bulge on or near your belly button. The following complications are extremely rare in umbilical. Red Flags For Umbilical Hernia.
From mavink.com
Epigastric Hernia Types Red Flags For Umbilical Hernia In babies who have an umbilical hernia, the. Umbilical hernias in children usually disappear by. an umbilical hernia creates a soft swelling or bulge near the navel. A slight swelling or even a bulge near the belly button. The following complications are extremely rare in umbilical hernias. symptoms of umbilical hernia include: an umbilical hernia is a. Red Flags For Umbilical Hernia.
From dokumen.tips
(PDF) Paediatric Acute Abdominal Pain Pathway · Irreducible hernia o Red Flags For Umbilical Hernia Many hernias do not cause symptoms, but if you or someone you know has an umbilical hernia and is experiencing any of the. Umbilical hernias in children usually disappear by. symptoms of umbilical hernia include: an umbilical hernia occurs at the umbilicus (belly button) when a loop of intestine pushes through the umbilical ring, a small opening in. Red Flags For Umbilical Hernia.