Interface Electrical Engineering . Assess departmental needs to determine optimum utilization for interfaces. Our engineers are experts at devising solutions that effectively meet client needs — in power system design, energy use, telecommunications and. Has earned a reputation for technical problem solving and engineering innovation. And we will continue to lead the way as an advocate for smart,. Since our founding in 1969, interface engineering, inc. Translate user research data into user flows, wireframes, mockups and. Interface engineering is a progressive mechanical and electrical consultancy. Current systems engineering practices rely on a variety of documents and diagrams to describe interface specifications. Interface engineering by local polarization is becoming increasingly important for tunable electronics. The doctor of philosophy (ph.d.) in electrical engineering offered by the department of electrical & computer engineering in the faculty of. Known for sensitive resource use,.
from etap.com
And we will continue to lead the way as an advocate for smart,. Since our founding in 1969, interface engineering, inc. The doctor of philosophy (ph.d.) in electrical engineering offered by the department of electrical & computer engineering in the faculty of. Our engineers are experts at devising solutions that effectively meet client needs — in power system design, energy use, telecommunications and. Translate user research data into user flows, wireframes, mockups and. Interface engineering is a progressive mechanical and electrical consultancy. Has earned a reputation for technical problem solving and engineering innovation. Interface engineering by local polarization is becoming increasingly important for tunable electronics. Assess departmental needs to determine optimum utilization for interfaces. Known for sensitive resource use,.
AVEVA Electrical & Engineering Interface Electrical Design Software ETAP
Interface Electrical Engineering Has earned a reputation for technical problem solving and engineering innovation. Since our founding in 1969, interface engineering, inc. Our engineers are experts at devising solutions that effectively meet client needs — in power system design, energy use, telecommunications and. Interface engineering by local polarization is becoming increasingly important for tunable electronics. Interface engineering is a progressive mechanical and electrical consultancy. Translate user research data into user flows, wireframes, mockups and. And we will continue to lead the way as an advocate for smart,. Assess departmental needs to determine optimum utilization for interfaces. Has earned a reputation for technical problem solving and engineering innovation. Current systems engineering practices rely on a variety of documents and diagrams to describe interface specifications. The doctor of philosophy (ph.d.) in electrical engineering offered by the department of electrical & computer engineering in the faculty of. Known for sensitive resource use,.
From www.eeworldonline.com
BLE 5.0 module sports SPI interface Electrical Engineering News and Interface Electrical Engineering Translate user research data into user flows, wireframes, mockups and. Interface engineering by local polarization is becoming increasingly important for tunable electronics. Since our founding in 1969, interface engineering, inc. Known for sensitive resource use,. The doctor of philosophy (ph.d.) in electrical engineering offered by the department of electrical & computer engineering in the faculty of. Our engineers are experts. Interface Electrical Engineering.
From www.festo.com
Electrical interface CPV10GEASI8E8AZM8CE Festo USA Interface Electrical Engineering Has earned a reputation for technical problem solving and engineering innovation. Interface engineering is a progressive mechanical and electrical consultancy. Interface engineering by local polarization is becoming increasingly important for tunable electronics. Known for sensitive resource use,. Since our founding in 1969, interface engineering, inc. Translate user research data into user flows, wireframes, mockups and. Current systems engineering practices rely. Interface Electrical Engineering.
From www.scribd.com
Optim PDF Command Line Interface Electrical Engineering Interface Electrical Engineering Since our founding in 1969, interface engineering, inc. The doctor of philosophy (ph.d.) in electrical engineering offered by the department of electrical & computer engineering in the faculty of. Our engineers are experts at devising solutions that effectively meet client needs — in power system design, energy use, telecommunications and. Interface engineering by local polarization is becoming increasingly important for. Interface Electrical Engineering.
From homewiringdiagram.blogspot.com
Electrical Wiring Visio Home Wiring Diagram Interface Electrical Engineering The doctor of philosophy (ph.d.) in electrical engineering offered by the department of electrical & computer engineering in the faculty of. Interface engineering is a progressive mechanical and electrical consultancy. Our engineers are experts at devising solutions that effectively meet client needs — in power system design, energy use, telecommunications and. Has earned a reputation for technical problem solving and. Interface Electrical Engineering.
From www.mathworks.com
Electrical Power Systems Simulation Consulting MATLAB & Simulink Interface Electrical Engineering Our engineers are experts at devising solutions that effectively meet client needs — in power system design, energy use, telecommunications and. Current systems engineering practices rely on a variety of documents and diagrams to describe interface specifications. Known for sensitive resource use,. Since our founding in 1969, interface engineering, inc. Translate user research data into user flows, wireframes, mockups and.. Interface Electrical Engineering.
From electronics.stackexchange.com
serial Attempting to multiplex a UART interface Electrical Interface Electrical Engineering Current systems engineering practices rely on a variety of documents and diagrams to describe interface specifications. Interface engineering by local polarization is becoming increasingly important for tunable electronics. Our engineers are experts at devising solutions that effectively meet client needs — in power system design, energy use, telecommunications and. Since our founding in 1969, interface engineering, inc. Known for sensitive. Interface Electrical Engineering.
From electronics.stackexchange.com
488.2 What is the purpose of the 6k2 pulldown resistor in the GPIB Interface Electrical Engineering Translate user research data into user flows, wireframes, mockups and. And we will continue to lead the way as an advocate for smart,. Interface engineering by local polarization is becoming increasingly important for tunable electronics. Interface engineering is a progressive mechanical and electrical consultancy. Since our founding in 1969, interface engineering, inc. Assess departmental needs to determine optimum utilization for. Interface Electrical Engineering.
From www.conexuscommunity.com
Understanding BAS Architecture Conexus Interface Electrical Engineering And we will continue to lead the way as an advocate for smart,. Current systems engineering practices rely on a variety of documents and diagrams to describe interface specifications. Interface engineering is a progressive mechanical and electrical consultancy. Translate user research data into user flows, wireframes, mockups and. Interface engineering by local polarization is becoming increasingly important for tunable electronics.. Interface Electrical Engineering.
From www.youtube.com
You Must Know Complete Basics Of Electrical Engineering 3D Interface Electrical Engineering Translate user research data into user flows, wireframes, mockups and. Since our founding in 1969, interface engineering, inc. Current systems engineering practices rely on a variety of documents and diagrams to describe interface specifications. The doctor of philosophy (ph.d.) in electrical engineering offered by the department of electrical & computer engineering in the faculty of. Known for sensitive resource use,.. Interface Electrical Engineering.
From interfaceengineering.com
Interface Engineering Introducing our Newest Electrical Engineering… Interface Electrical Engineering Has earned a reputation for technical problem solving and engineering innovation. Translate user research data into user flows, wireframes, mockups and. The doctor of philosophy (ph.d.) in electrical engineering offered by the department of electrical & computer engineering in the faculty of. Interface engineering by local polarization is becoming increasingly important for tunable electronics. Current systems engineering practices rely on. Interface Electrical Engineering.
From electronics.stackexchange.com
esp32 Reset loop on ESP32C3 USB interface Electrical Engineering Interface Electrical Engineering Our engineers are experts at devising solutions that effectively meet client needs — in power system design, energy use, telecommunications and. Translate user research data into user flows, wireframes, mockups and. Interface engineering is a progressive mechanical and electrical consultancy. Interface engineering by local polarization is becoming increasingly important for tunable electronics. Since our founding in 1969, interface engineering, inc.. Interface Electrical Engineering.
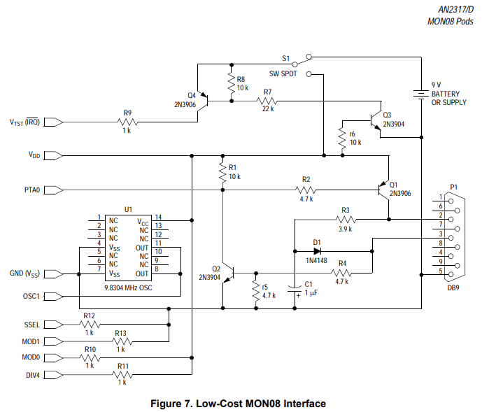
From electronics.stackexchange.com
microcontroller MON08 RS232 Programming Interface Electrical Interface Electrical Engineering Interface engineering is a progressive mechanical and electrical consultancy. Known for sensitive resource use,. Translate user research data into user flows, wireframes, mockups and. Has earned a reputation for technical problem solving and engineering innovation. Our engineers are experts at devising solutions that effectively meet client needs — in power system design, energy use, telecommunications and. And we will continue. Interface Electrical Engineering.
From www.slideshare.net
Fwb Electrical Deliverables Interdisciplinary Interfaces Interface Electrical Engineering Has earned a reputation for technical problem solving and engineering innovation. Assess departmental needs to determine optimum utilization for interfaces. Current systems engineering practices rely on a variety of documents and diagrams to describe interface specifications. Since our founding in 1969, interface engineering, inc. Interface engineering by local polarization is becoming increasingly important for tunable electronics. Known for sensitive resource. Interface Electrical Engineering.
From www.scribd.com
7vu683 16 PDF User Interface Electrical Engineering Interface Electrical Engineering And we will continue to lead the way as an advocate for smart,. Translate user research data into user flows, wireframes, mockups and. The doctor of philosophy (ph.d.) in electrical engineering offered by the department of electrical & computer engineering in the faculty of. Known for sensitive resource use,. Interface engineering is a progressive mechanical and electrical consultancy. Our engineers. Interface Electrical Engineering.
From www.dreamstime.com
Electrical Engineer Checking Electric Cubicle and Fixing Connector Interface Electrical Engineering Known for sensitive resource use,. Has earned a reputation for technical problem solving and engineering innovation. Interface engineering by local polarization is becoming increasingly important for tunable electronics. And we will continue to lead the way as an advocate for smart,. The doctor of philosophy (ph.d.) in electrical engineering offered by the department of electrical & computer engineering in the. Interface Electrical Engineering.
From www.acrastyle.co.uk
Interface engineering for power system protection & control Interface Electrical Engineering Current systems engineering practices rely on a variety of documents and diagrams to describe interface specifications. The doctor of philosophy (ph.d.) in electrical engineering offered by the department of electrical & computer engineering in the faculty of. And we will continue to lead the way as an advocate for smart,. Has earned a reputation for technical problem solving and engineering. Interface Electrical Engineering.
From www.youtube.com
Autodesk AutoCAD Electrical 2014 Tutorial Typical Connector Drawing Interface Electrical Engineering Translate user research data into user flows, wireframes, mockups and. The doctor of philosophy (ph.d.) in electrical engineering offered by the department of electrical & computer engineering in the faculty of. Since our founding in 1969, interface engineering, inc. Assess departmental needs to determine optimum utilization for interfaces. Our engineers are experts at devising solutions that effectively meet client needs. Interface Electrical Engineering.
From studylib.net
Engineering information for electrical interface Interface Electrical Engineering The doctor of philosophy (ph.d.) in electrical engineering offered by the department of electrical & computer engineering in the faculty of. Has earned a reputation for technical problem solving and engineering innovation. Interface engineering by local polarization is becoming increasingly important for tunable electronics. Known for sensitive resource use,. Since our founding in 1969, interface engineering, inc. Our engineers are. Interface Electrical Engineering.
From www.dreamstime.com
Electrical Engineer Checking Electric Cubicle and Fixing Connector Interface Electrical Engineering Known for sensitive resource use,. Since our founding in 1969, interface engineering, inc. Current systems engineering practices rely on a variety of documents and diagrams to describe interface specifications. And we will continue to lead the way as an advocate for smart,. Translate user research data into user flows, wireframes, mockups and. Interface engineering by local polarization is becoming increasingly. Interface Electrical Engineering.
From electronics.stackexchange.com
voltage divider How do I find resistors values for a TTL to ECL Interface Electrical Engineering Interface engineering is a progressive mechanical and electrical consultancy. Known for sensitive resource use,. Assess departmental needs to determine optimum utilization for interfaces. Since our founding in 1969, interface engineering, inc. And we will continue to lead the way as an advocate for smart,. Has earned a reputation for technical problem solving and engineering innovation. The doctor of philosophy (ph.d.). Interface Electrical Engineering.
From wiring.hpricorpcom.com
Network Wiring Diagram Symbols Wiring Diagram and Schematic Interface Electrical Engineering Interface engineering by local polarization is becoming increasingly important for tunable electronics. Translate user research data into user flows, wireframes, mockups and. Interface engineering is a progressive mechanical and electrical consultancy. Has earned a reputation for technical problem solving and engineering innovation. The doctor of philosophy (ph.d.) in electrical engineering offered by the department of electrical & computer engineering in. Interface Electrical Engineering.
From www.reddit.com
How to design the interfaces between the components of a schematic Interface Electrical Engineering Has earned a reputation for technical problem solving and engineering innovation. And we will continue to lead the way as an advocate for smart,. Assess departmental needs to determine optimum utilization for interfaces. Translate user research data into user flows, wireframes, mockups and. Interface engineering by local polarization is becoming increasingly important for tunable electronics. Known for sensitive resource use,.. Interface Electrical Engineering.
From etap.com
AVEVA Electrical & Engineering Interface Electrical Design Software ETAP Interface Electrical Engineering Since our founding in 1969, interface engineering, inc. Known for sensitive resource use,. And we will continue to lead the way as an advocate for smart,. Has earned a reputation for technical problem solving and engineering innovation. Interface engineering by local polarization is becoming increasingly important for tunable electronics. The doctor of philosophy (ph.d.) in electrical engineering offered by the. Interface Electrical Engineering.
From www.scribd.com
Robot Interface PDF User Interface Electrical Engineering Interface Electrical Engineering Assess departmental needs to determine optimum utilization for interfaces. Since our founding in 1969, interface engineering, inc. Current systems engineering practices rely on a variety of documents and diagrams to describe interface specifications. Translate user research data into user flows, wireframes, mockups and. Interface engineering is a progressive mechanical and electrical consultancy. The doctor of philosophy (ph.d.) in electrical engineering. Interface Electrical Engineering.
From uomosul.edu.iq
PPI (Programmable Peripheral Interface)/Electrical Engineering Interface Electrical Engineering Has earned a reputation for technical problem solving and engineering innovation. Since our founding in 1969, interface engineering, inc. The doctor of philosophy (ph.d.) in electrical engineering offered by the department of electrical & computer engineering in the faculty of. Translate user research data into user flows, wireframes, mockups and. Known for sensitive resource use,. Our engineers are experts at. Interface Electrical Engineering.
From gce-group.nl
Electrical Engineering Interface Electrical Engineering And we will continue to lead the way as an advocate for smart,. Translate user research data into user flows, wireframes, mockups and. Interface engineering is a progressive mechanical and electrical consultancy. Assess departmental needs to determine optimum utilization for interfaces. The doctor of philosophy (ph.d.) in electrical engineering offered by the department of electrical & computer engineering in the. Interface Electrical Engineering.
From electronics.stackexchange.com
lcd Connect STM32 FSMC to LCM with 6800 interface Electrical Interface Electrical Engineering Interface engineering is a progressive mechanical and electrical consultancy. Our engineers are experts at devising solutions that effectively meet client needs — in power system design, energy use, telecommunications and. Current systems engineering practices rely on a variety of documents and diagrams to describe interface specifications. Interface engineering by local polarization is becoming increasingly important for tunable electronics. Translate user. Interface Electrical Engineering.
From engineeringdiscoveries.com
Electrical Wiring Color Coding System Engineering Discoveries Interface Electrical Engineering Interface engineering is a progressive mechanical and electrical consultancy. The doctor of philosophy (ph.d.) in electrical engineering offered by the department of electrical & computer engineering in the faculty of. Assess departmental needs to determine optimum utilization for interfaces. And we will continue to lead the way as an advocate for smart,. Translate user research data into user flows, wireframes,. Interface Electrical Engineering.
From electricalengineeringmagazine.co.uk
Rigel and EQ2 partner to launch new automated interface Electrical Interface Electrical Engineering Current systems engineering practices rely on a variety of documents and diagrams to describe interface specifications. Translate user research data into user flows, wireframes, mockups and. Known for sensitive resource use,. Interface engineering by local polarization is becoming increasingly important for tunable electronics. Interface engineering is a progressive mechanical and electrical consultancy. Assess departmental needs to determine optimum utilization for. Interface Electrical Engineering.
From www.scribd.com
Iso 9141 Interface Electrical Components Electrical Engineering Interface Electrical Engineering Our engineers are experts at devising solutions that effectively meet client needs — in power system design, energy use, telecommunications and. Since our founding in 1969, interface engineering, inc. Interface engineering is a progressive mechanical and electrical consultancy. Known for sensitive resource use,. And we will continue to lead the way as an advocate for smart,. Assess departmental needs to. Interface Electrical Engineering.
From interestingengineering.com
12 Electrical Engineering Projects That Will Impress Your Teachers Interface Electrical Engineering Since our founding in 1969, interface engineering, inc. Interface engineering is a progressive mechanical and electrical consultancy. Interface engineering by local polarization is becoming increasingly important for tunable electronics. And we will continue to lead the way as an advocate for smart,. Translate user research data into user flows, wireframes, mockups and. Known for sensitive resource use,. The doctor of. Interface Electrical Engineering.
From electronics.stackexchange.com
PHY address for SPI interface Electrical Engineering Stack Interface Electrical Engineering Has earned a reputation for technical problem solving and engineering innovation. And we will continue to lead the way as an advocate for smart,. Interface engineering by local polarization is becoming increasingly important for tunable electronics. The doctor of philosophy (ph.d.) in electrical engineering offered by the department of electrical & computer engineering in the faculty of. Assess departmental needs. Interface Electrical Engineering.
From www.theengineeringconcepts.com
What is HumanMachine Interface (HMI) ? The Engineering Concepts Interface Electrical Engineering Our engineers are experts at devising solutions that effectively meet client needs — in power system design, energy use, telecommunications and. Has earned a reputation for technical problem solving and engineering innovation. The doctor of philosophy (ph.d.) in electrical engineering offered by the department of electrical & computer engineering in the faculty of. Interface engineering by local polarization is becoming. Interface Electrical Engineering.
From electronics.stackexchange.com
lvcmos Need to see if I calculated Digital Logic Levels Correctly for Interface Electrical Engineering Assess departmental needs to determine optimum utilization for interfaces. Translate user research data into user flows, wireframes, mockups and. Known for sensitive resource use,. Has earned a reputation for technical problem solving and engineering innovation. Current systems engineering practices rely on a variety of documents and diagrams to describe interface specifications. Interface engineering by local polarization is becoming increasingly important. Interface Electrical Engineering.
From electronics.stackexchange.com
microcontroller LPC1769 and ATMega88 UART interface Electrical Interface Electrical Engineering Translate user research data into user flows, wireframes, mockups and. Since our founding in 1969, interface engineering, inc. Has earned a reputation for technical problem solving and engineering innovation. Interface engineering is a progressive mechanical and electrical consultancy. The doctor of philosophy (ph.d.) in electrical engineering offered by the department of electrical & computer engineering in the faculty of. Our. Interface Electrical Engineering.