Sprockets Gem Dependencies . Bootstrap 5 ruby gem for ruby on rails (sprockets/importmaps) and hanami (formerly lotus). One way is using a version of sprockets which allows your application.js to require packages defined by bower. Add sprockets:install_script as a capistrano post. It features declarative dependency management for javascript and css assets, as well as a powerful preprocessor pipeline that allows you. Run sprockets:install_assets any time you add or update a sprockets plugin in your application. It features declarative dependency management for javascript and css assets, as well as a powerful preprocessor pipeline that.
        	
		 
    
        from dev.snyk.io 
     
        
        Bootstrap 5 ruby gem for ruby on rails (sprockets/importmaps) and hanami (formerly lotus). One way is using a version of sprockets which allows your application.js to require packages defined by bower. Run sprockets:install_assets any time you add or update a sprockets plugin in your application. It features declarative dependency management for javascript and css assets, as well as a powerful preprocessor pipeline that. It features declarative dependency management for javascript and css assets, as well as a powerful preprocessor pipeline that allows you. Add sprockets:install_script as a capistrano post.
    
    	
		 
    A definitive guide to Ruby gems dependency management Snyk 
    Sprockets Gem Dependencies  Run sprockets:install_assets any time you add or update a sprockets plugin in your application. It features declarative dependency management for javascript and css assets, as well as a powerful preprocessor pipeline that allows you. Bootstrap 5 ruby gem for ruby on rails (sprockets/importmaps) and hanami (formerly lotus). It features declarative dependency management for javascript and css assets, as well as a powerful preprocessor pipeline that. Add sprockets:install_script as a capistrano post. One way is using a version of sprockets which allows your application.js to require packages defined by bower. Run sprockets:install_assets any time you add or update a sprockets plugin in your application.
 
    
        From docs.urbanopt.net 
                    Release Instructions URBANopt Docs Sprockets Gem Dependencies  It features declarative dependency management for javascript and css assets, as well as a powerful preprocessor pipeline that allows you. One way is using a version of sprockets which allows your application.js to require packages defined by bower. Add sprockets:install_script as a capistrano post. Run sprockets:install_assets any time you add or update a sprockets plugin in your application. Bootstrap 5. Sprockets Gem Dependencies.
     
    
        From github.com 
                    GitHub Sprockets style dependency Sprockets Gem Dependencies  Bootstrap 5 ruby gem for ruby on rails (sprockets/importmaps) and hanami (formerly lotus). Add sprockets:install_script as a capistrano post. It features declarative dependency management for javascript and css assets, as well as a powerful preprocessor pipeline that allows you. Run sprockets:install_assets any time you add or update a sprockets plugin in your application. One way is using a version of. Sprockets Gem Dependencies.
     
    
        From www.sourcetrail.com 
                    Solved remove dev dependencies from node_modules in npm SourceTrail Sprockets Gem Dependencies  Add sprockets:install_script as a capistrano post. It features declarative dependency management for javascript and css assets, as well as a powerful preprocessor pipeline that. Bootstrap 5 ruby gem for ruby on rails (sprockets/importmaps) and hanami (formerly lotus). It features declarative dependency management for javascript and css assets, as well as a powerful preprocessor pipeline that allows you. One way is. Sprockets Gem Dependencies.
     
    
        From blog.nagutabby.uk 
                    PropshaftとSprocketsの違い なぜPropshaftなのか nagutabbyの考え事 Sprockets Gem Dependencies  Run sprockets:install_assets any time you add or update a sprockets plugin in your application. Bootstrap 5 ruby gem for ruby on rails (sprockets/importmaps) and hanami (formerly lotus). One way is using a version of sprockets which allows your application.js to require packages defined by bower. Add sprockets:install_script as a capistrano post. It features declarative dependency management for javascript and css. Sprockets Gem Dependencies.
     
    
        From hanamimastery.com 
                    I've made a dependency graph for all DRY gems of Ruby gems family Sprockets Gem Dependencies  One way is using a version of sprockets which allows your application.js to require packages defined by bower. Run sprockets:install_assets any time you add or update a sprockets plugin in your application. Add sprockets:install_script as a capistrano post. It features declarative dependency management for javascript and css assets, as well as a powerful preprocessor pipeline that allows you. Bootstrap 5. Sprockets Gem Dependencies.
     
    
        From slideplayer.com 
                    Mining Ruby Gem Vulnerabilities for Fun and No Profit Larry W ppt Sprockets Gem Dependencies  It features declarative dependency management for javascript and css assets, as well as a powerful preprocessor pipeline that allows you. Bootstrap 5 ruby gem for ruby on rails (sprockets/importmaps) and hanami (formerly lotus). It features declarative dependency management for javascript and css assets, as well as a powerful preprocessor pipeline that. One way is using a version of sprockets which. Sprockets Gem Dependencies.
     
    
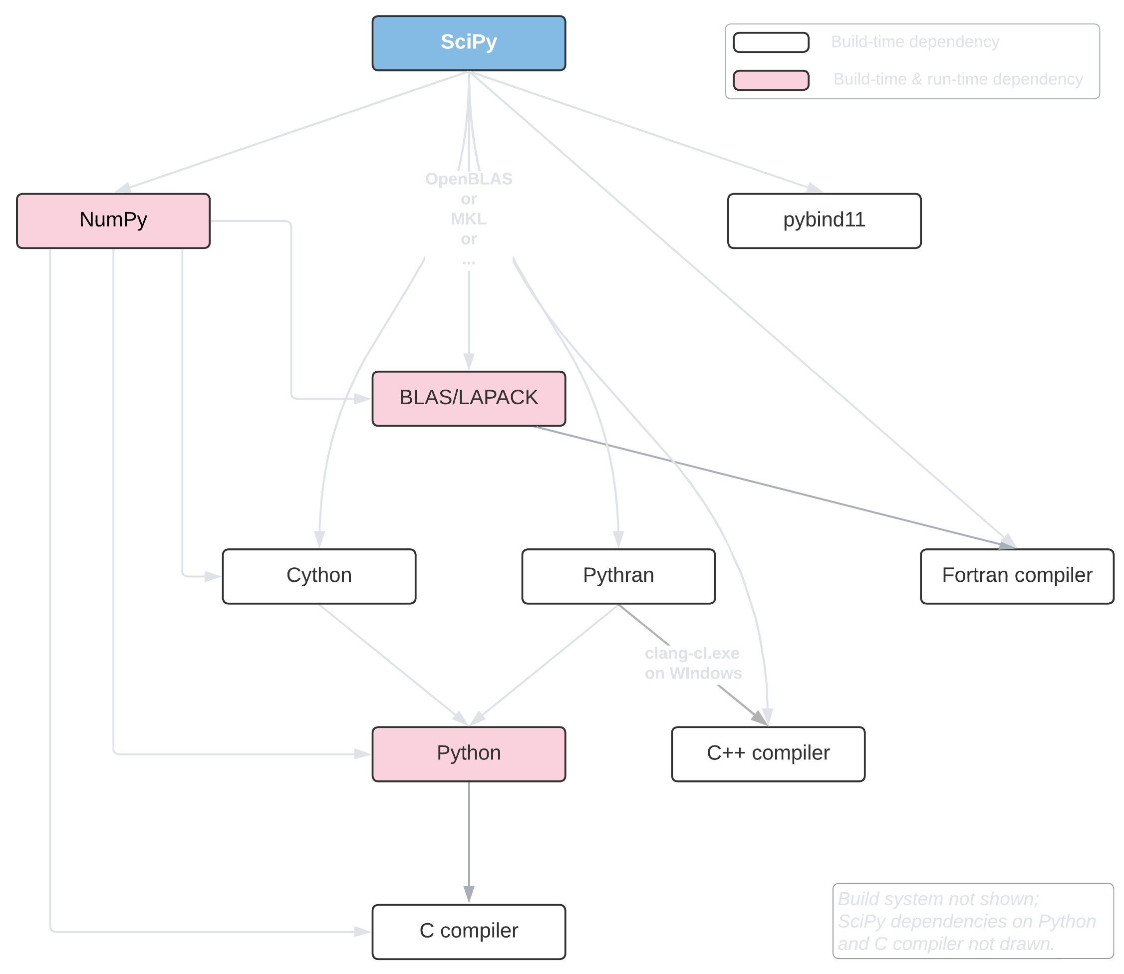
        From pypackaging-native.github.io 
                    Native dependencies pypackagingnative Sprockets Gem Dependencies  It features declarative dependency management for javascript and css assets, as well as a powerful preprocessor pipeline that allows you. Run sprockets:install_assets any time you add or update a sprockets plugin in your application. It features declarative dependency management for javascript and css assets, as well as a powerful preprocessor pipeline that. Bootstrap 5 ruby gem for ruby on rails. Sprockets Gem Dependencies.
     
    
        From gem.app 
                    vintage corduroy sprockets Gem Sprockets Gem Dependencies  Bootstrap 5 ruby gem for ruby on rails (sprockets/importmaps) and hanami (formerly lotus). Run sprockets:install_assets any time you add or update a sprockets plugin in your application. One way is using a version of sprockets which allows your application.js to require packages defined by bower. It features declarative dependency management for javascript and css assets, as well as a powerful. Sprockets Gem Dependencies.
     
    
        From stackoverflow.com 
                    ruby How do I test a GEM with local GEM dependencies, LOADED Sprockets Gem Dependencies  Run sprockets:install_assets any time you add or update a sprockets plugin in your application. It features declarative dependency management for javascript and css assets, as well as a powerful preprocessor pipeline that. It features declarative dependency management for javascript and css assets, as well as a powerful preprocessor pipeline that allows you. One way is using a version of sprockets. Sprockets Gem Dependencies.
     
    
        From github.com 
                    Fix gem dependencies · Issue 87 · judoscale/judoscaleruby · GitHub Sprockets Gem Dependencies  One way is using a version of sprockets which allows your application.js to require packages defined by bower. It features declarative dependency management for javascript and css assets, as well as a powerful preprocessor pipeline that allows you. Bootstrap 5 ruby gem for ruby on rails (sprockets/importmaps) and hanami (formerly lotus). Add sprockets:install_script as a capistrano post. It features declarative. Sprockets Gem Dependencies.
     
    
        From manbackup252.weebly.com 
                    Gem Install Unable To Resolve Dependencies download free manbackup Sprockets Gem Dependencies  It features declarative dependency management for javascript and css assets, as well as a powerful preprocessor pipeline that allows you. Run sprockets:install_assets any time you add or update a sprockets plugin in your application. Bootstrap 5 ruby gem for ruby on rails (sprockets/importmaps) and hanami (formerly lotus). One way is using a version of sprockets which allows your application.js to. Sprockets Gem Dependencies.
     
    
        From www.mikeperham.com 
                    Kill Your Dependencies Mike Perham Sprockets Gem Dependencies  One way is using a version of sprockets which allows your application.js to require packages defined by bower. Run sprockets:install_assets any time you add or update a sprockets plugin in your application. It features declarative dependency management for javascript and css assets, as well as a powerful preprocessor pipeline that allows you. Add sprockets:install_script as a capistrano post. It features. Sprockets Gem Dependencies.
     
    
        From stackoverflow.com 
                    ruby How do I test a GEM with local GEM dependencies, LOADED Sprockets Gem Dependencies  It features declarative dependency management for javascript and css assets, as well as a powerful preprocessor pipeline that allows you. Run sprockets:install_assets any time you add or update a sprockets plugin in your application. It features declarative dependency management for javascript and css assets, as well as a powerful preprocessor pipeline that. Add sprockets:install_script as a capistrano post. Bootstrap 5. Sprockets Gem Dependencies.
     
    
        From trailhead.salesforce.com 
                    Integrate Mobile SDK with CocoaPods in iOS Salesforce Trailhead Sprockets Gem Dependencies  It features declarative dependency management for javascript and css assets, as well as a powerful preprocessor pipeline that allows you. Bootstrap 5 ruby gem for ruby on rails (sprockets/importmaps) and hanami (formerly lotus). It features declarative dependency management for javascript and css assets, as well as a powerful preprocessor pipeline that. Run sprockets:install_assets any time you add or update a. Sprockets Gem Dependencies.
     
    
        From gem.app 
                    Harley Davidson Pink Charcoal Gray Superior Sprockets… Gem Sprockets Gem Dependencies  Bootstrap 5 ruby gem for ruby on rails (sprockets/importmaps) and hanami (formerly lotus). Add sprockets:install_script as a capistrano post. Run sprockets:install_assets any time you add or update a sprockets plugin in your application. It features declarative dependency management for javascript and css assets, as well as a powerful preprocessor pipeline that. One way is using a version of sprockets which. Sprockets Gem Dependencies.
     
    
        From stackoverflow.com 
                    rubygems How to trace and check dependencies in bundled Ruby gems Sprockets Gem Dependencies  Add sprockets:install_script as a capistrano post. Run sprockets:install_assets any time you add or update a sprockets plugin in your application. It features declarative dependency management for javascript and css assets, as well as a powerful preprocessor pipeline that. One way is using a version of sprockets which allows your application.js to require packages defined by bower. It features declarative dependency. Sprockets Gem Dependencies.
     
    
        From slideplayer.com 
                    CMPE/SE 131 Software Engineering February 2 Class Meeting ppt download Sprockets Gem Dependencies  It features declarative dependency management for javascript and css assets, as well as a powerful preprocessor pipeline that allows you. Bootstrap 5 ruby gem for ruby on rails (sprockets/importmaps) and hanami (formerly lotus). Run sprockets:install_assets any time you add or update a sprockets plugin in your application. It features declarative dependency management for javascript and css assets, as well as. Sprockets Gem Dependencies.
     
    
        From farmandlandaccessories.com 
                    GEM 7 Tooth 3/4" Pitch Rim Style Drive Sprockets at Sprockets Gem Dependencies  One way is using a version of sprockets which allows your application.js to require packages defined by bower. It features declarative dependency management for javascript and css assets, as well as a powerful preprocessor pipeline that allows you. It features declarative dependency management for javascript and css assets, as well as a powerful preprocessor pipeline that. Run sprockets:install_assets any time. Sprockets Gem Dependencies.
     
    
        From teotti.com 
                    Create dependency structures with local Ruby Gems Sprockets Gem Dependencies  One way is using a version of sprockets which allows your application.js to require packages defined by bower. It features declarative dependency management for javascript and css assets, as well as a powerful preprocessor pipeline that. Run sprockets:install_assets any time you add or update a sprockets plugin in your application. Add sprockets:install_script as a capistrano post. Bootstrap 5 ruby gem. Sprockets Gem Dependencies.
     
    
        From teotti.com 
                    Create dependency structures with local Ruby Gems Sprockets Gem Dependencies  Bootstrap 5 ruby gem for ruby on rails (sprockets/importmaps) and hanami (formerly lotus). It features declarative dependency management for javascript and css assets, as well as a powerful preprocessor pipeline that. Add sprockets:install_script as a capistrano post. It features declarative dependency management for javascript and css assets, as well as a powerful preprocessor pipeline that allows you. Run sprockets:install_assets any. Sprockets Gem Dependencies.
     
    
        From github.com 
                    AssetBundler "Generate Asset Lists" fails from Gem_Dependencies.xml Sprockets Gem Dependencies  Run sprockets:install_assets any time you add or update a sprockets plugin in your application. It features declarative dependency management for javascript and css assets, as well as a powerful preprocessor pipeline that allows you. It features declarative dependency management for javascript and css assets, as well as a powerful preprocessor pipeline that. Bootstrap 5 ruby gem for ruby on rails. Sprockets Gem Dependencies.
     
    
        From github.com 
                    GitHub puppetlabs/puppetmodulegems dependency management gems for Sprockets Gem Dependencies  Add sprockets:install_script as a capistrano post. It features declarative dependency management for javascript and css assets, as well as a powerful preprocessor pipeline that allows you. One way is using a version of sprockets which allows your application.js to require packages defined by bower. Bootstrap 5 ruby gem for ruby on rails (sprockets/importmaps) and hanami (formerly lotus). It features declarative. Sprockets Gem Dependencies.
     
    
        From farmandlandaccessories.com 
                    GEM .404" Pitch Rim Style Drive Sprockets at Sprockets Gem Dependencies  Run sprockets:install_assets any time you add or update a sprockets plugin in your application. One way is using a version of sprockets which allows your application.js to require packages defined by bower. It features declarative dependency management for javascript and css assets, as well as a powerful preprocessor pipeline that. It features declarative dependency management for javascript and css assets,. Sprockets Gem Dependencies.
     
    
        From chainsandsprockets.co.uk 
                    RK Chain & Sprocket Bundles Chains and Sprockets Sprockets Gem Dependencies  It features declarative dependency management for javascript and css assets, as well as a powerful preprocessor pipeline that allows you. Run sprockets:install_assets any time you add or update a sprockets plugin in your application. It features declarative dependency management for javascript and css assets, as well as a powerful preprocessor pipeline that. Add sprockets:install_script as a capistrano post. One way. Sprockets Gem Dependencies.
     
    
        From www.youtube.com 
                    How to fix conflict between diferent gem dependencies? (2 Solutions Sprockets Gem Dependencies  It features declarative dependency management for javascript and css assets, as well as a powerful preprocessor pipeline that. Run sprockets:install_assets any time you add or update a sprockets plugin in your application. Bootstrap 5 ruby gem for ruby on rails (sprockets/importmaps) and hanami (formerly lotus). One way is using a version of sprockets which allows your application.js to require packages. Sprockets Gem Dependencies.
     
    
        From www.gemchainbar.com 
                    Gem Chain Bar Drive Sprockets Sprockets Gem Dependencies  It features declarative dependency management for javascript and css assets, as well as a powerful preprocessor pipeline that allows you. Bootstrap 5 ruby gem for ruby on rails (sprockets/importmaps) and hanami (formerly lotus). It features declarative dependency management for javascript and css assets, as well as a powerful preprocessor pipeline that. Add sprockets:install_script as a capistrano post. One way is. Sprockets Gem Dependencies.
     
    
        From www.chainbkk.com 
                    MITSU Sprockets เดอะเชน Sprockets Gem Dependencies  Add sprockets:install_script as a capistrano post. One way is using a version of sprockets which allows your application.js to require packages defined by bower. It features declarative dependency management for javascript and css assets, as well as a powerful preprocessor pipeline that allows you. Bootstrap 5 ruby gem for ruby on rails (sprockets/importmaps) and hanami (formerly lotus). Run sprockets:install_assets any. Sprockets Gem Dependencies.
     
    
        From stackoverflow.com 
                    ruby How do I test a GEM with local GEM dependencies, LOADED Sprockets Gem Dependencies  It features declarative dependency management for javascript and css assets, as well as a powerful preprocessor pipeline that allows you. Add sprockets:install_script as a capistrano post. It features declarative dependency management for javascript and css assets, as well as a powerful preprocessor pipeline that. Bootstrap 5 ruby gem for ruby on rails (sprockets/importmaps) and hanami (formerly lotus). One way is. Sprockets Gem Dependencies.
     
    
        From stackoverflow.com 
                    ruby how to tell which gem causes dependency on another (uninstalled Sprockets Gem Dependencies  One way is using a version of sprockets which allows your application.js to require packages defined by bower. Bootstrap 5 ruby gem for ruby on rails (sprockets/importmaps) and hanami (formerly lotus). It features declarative dependency management for javascript and css assets, as well as a powerful preprocessor pipeline that. Run sprockets:install_assets any time you add or update a sprockets plugin. Sprockets Gem Dependencies.
     
    
        From www.facebook.com 
                    Sprockets Cycle Club Sprockets Gem Dependencies  Run sprockets:install_assets any time you add or update a sprockets plugin in your application. Bootstrap 5 ruby gem for ruby on rails (sprockets/importmaps) and hanami (formerly lotus). It features declarative dependency management for javascript and css assets, as well as a powerful preprocessor pipeline that. It features declarative dependency management for javascript and css assets, as well as a powerful. Sprockets Gem Dependencies.
     
    
        From www.roseindia.net 
                    Maven dependency for com.fizzed fizzedplaymodulesprockets_2.11 Sprockets Gem Dependencies  Add sprockets:install_script as a capistrano post. One way is using a version of sprockets which allows your application.js to require packages defined by bower. It features declarative dependency management for javascript and css assets, as well as a powerful preprocessor pipeline that. Bootstrap 5 ruby gem for ruby on rails (sprockets/importmaps) and hanami (formerly lotus). Run sprockets:install_assets any time you. Sprockets Gem Dependencies.
     
    
        From saluteenterprises.com.au 
                    Multiple dependencies between two activities in Microsoft Project Sprockets Gem Dependencies  It features declarative dependency management for javascript and css assets, as well as a powerful preprocessor pipeline that. Run sprockets:install_assets any time you add or update a sprockets plugin in your application. One way is using a version of sprockets which allows your application.js to require packages defined by bower. Add sprockets:install_script as a capistrano post. It features declarative dependency. Sprockets Gem Dependencies.
     
    
        From aptghana.com 
                    Sprockets Apt Ghana Sprockets Gem Dependencies  One way is using a version of sprockets which allows your application.js to require packages defined by bower. Run sprockets:install_assets any time you add or update a sprockets plugin in your application. Add sprockets:install_script as a capistrano post. Bootstrap 5 ruby gem for ruby on rails (sprockets/importmaps) and hanami (formerly lotus). It features declarative dependency management for javascript and css. Sprockets Gem Dependencies.
     
    
        From dev.snyk.io 
                    A definitive guide to Ruby gems dependency management Snyk Sprockets Gem Dependencies  One way is using a version of sprockets which allows your application.js to require packages defined by bower. It features declarative dependency management for javascript and css assets, as well as a powerful preprocessor pipeline that. Add sprockets:install_script as a capistrano post. It features declarative dependency management for javascript and css assets, as well as a powerful preprocessor pipeline that. Sprockets Gem Dependencies.
     
    
        From gemchainbar.com 
                    Gem Chain Bar Drive Sprockets Sprockets Gem Dependencies  Run sprockets:install_assets any time you add or update a sprockets plugin in your application. It features declarative dependency management for javascript and css assets, as well as a powerful preprocessor pipeline that. Bootstrap 5 ruby gem for ruby on rails (sprockets/importmaps) and hanami (formerly lotus). Add sprockets:install_script as a capistrano post. One way is using a version of sprockets which. Sprockets Gem Dependencies.