Partition In Spark Sql . To use it, you need to set the spark.sql.sources.partitionoverwritemode setting to dynamic, the dataset needs to be partitioned, and. What is spark partitioning and how does it work? Union [int, columnorname], * cols: The show partitions statement is used to list partitions of a table. Data partitioning is critical to data processing performance especially for large volume of data processing in spark. Spark partitioning is a way to divide and distribute data into multiple partitions to achieve parallelism and improve performance. In apache spark, the spark.sql.shuffle.partitions configuration parameter plays a critical role in determining how data is shuffled across the cluster, particularly in sql operations and. In this post, we’ll learn how to explicitly control partitioning in spark, deciding exactly where each row should go. An optional partition spec may be specified to return the partitions matching the. It is an important tool for achieving optimal s3 storage or effectively.
from statusneo.com
Union [int, columnorname], * cols: It is an important tool for achieving optimal s3 storage or effectively. What is spark partitioning and how does it work? Data partitioning is critical to data processing performance especially for large volume of data processing in spark. In this post, we’ll learn how to explicitly control partitioning in spark, deciding exactly where each row should go. Spark partitioning is a way to divide and distribute data into multiple partitions to achieve parallelism and improve performance. To use it, you need to set the spark.sql.sources.partitionoverwritemode setting to dynamic, the dataset needs to be partitioned, and. In apache spark, the spark.sql.shuffle.partitions configuration parameter plays a critical role in determining how data is shuffled across the cluster, particularly in sql operations and. The show partitions statement is used to list partitions of a table. An optional partition spec may be specified to return the partitions matching the.
Everything you need to understand Data Partitioning in Spark StatusNeo
Partition In Spark Sql Union [int, columnorname], * cols: Data partitioning is critical to data processing performance especially for large volume of data processing in spark. The show partitions statement is used to list partitions of a table. In apache spark, the spark.sql.shuffle.partitions configuration parameter plays a critical role in determining how data is shuffled across the cluster, particularly in sql operations and. In this post, we’ll learn how to explicitly control partitioning in spark, deciding exactly where each row should go. What is spark partitioning and how does it work? Spark partitioning is a way to divide and distribute data into multiple partitions to achieve parallelism and improve performance. Union [int, columnorname], * cols: To use it, you need to set the spark.sql.sources.partitionoverwritemode setting to dynamic, the dataset needs to be partitioned, and. It is an important tool for achieving optimal s3 storage or effectively. An optional partition spec may be specified to return the partitions matching the.
From www.youtube.com
Wildcard path and partition values in Apache Spark SQL YouTube Partition In Spark Sql What is spark partitioning and how does it work? To use it, you need to set the spark.sql.sources.partitionoverwritemode setting to dynamic, the dataset needs to be partitioned, and. It is an important tool for achieving optimal s3 storage or effectively. In apache spark, the spark.sql.shuffle.partitions configuration parameter plays a critical role in determining how data is shuffled across the cluster,. Partition In Spark Sql.
From blog.csdn.net
漫谈大数据 Spark SQL详解,参数调优_spark.sql.shuffle.partitionsCSDN博客 Partition In Spark Sql Spark partitioning is a way to divide and distribute data into multiple partitions to achieve parallelism and improve performance. In this post, we’ll learn how to explicitly control partitioning in spark, deciding exactly where each row should go. What is spark partitioning and how does it work? It is an important tool for achieving optimal s3 storage or effectively. An. Partition In Spark Sql.
From blog.csdn.net
Spark Task 与 Partition 一一对应与参数详解_spark.sql.files.maxpartitionbytesCSDN博客 Partition In Spark Sql It is an important tool for achieving optimal s3 storage or effectively. An optional partition spec may be specified to return the partitions matching the. To use it, you need to set the spark.sql.sources.partitionoverwritemode setting to dynamic, the dataset needs to be partitioned, and. Data partitioning is critical to data processing performance especially for large volume of data processing in. Partition In Spark Sql.
From dxoqgotln.blob.core.windows.net
Drop Multiple Partitions In Spark Sql at Robbin Sweet blog Partition In Spark Sql In apache spark, the spark.sql.shuffle.partitions configuration parameter plays a critical role in determining how data is shuffled across the cluster, particularly in sql operations and. The show partitions statement is used to list partitions of a table. Data partitioning is critical to data processing performance especially for large volume of data processing in spark. What is spark partitioning and how. Partition In Spark Sql.
From spaziocodice.com
Spark SQL Partitions and Sizes SpazioCodice Partition In Spark Sql Data partitioning is critical to data processing performance especially for large volume of data processing in spark. To use it, you need to set the spark.sql.sources.partitionoverwritemode setting to dynamic, the dataset needs to be partitioned, and. It is an important tool for achieving optimal s3 storage or effectively. Union [int, columnorname], * cols: Spark partitioning is a way to divide. Partition In Spark Sql.
From engineering.salesforce.com
How to Optimize Your Apache Spark Application with Partitions Partition In Spark Sql What is spark partitioning and how does it work? In apache spark, the spark.sql.shuffle.partitions configuration parameter plays a critical role in determining how data is shuffled across the cluster, particularly in sql operations and. It is an important tool for achieving optimal s3 storage or effectively. An optional partition spec may be specified to return the partitions matching the. Spark. Partition In Spark Sql.
From www.gangofcoders.net
How does Spark partition(ing) work on files in HDFS? Gang of Coders Partition In Spark Sql To use it, you need to set the spark.sql.sources.partitionoverwritemode setting to dynamic, the dataset needs to be partitioned, and. What is spark partitioning and how does it work? It is an important tool for achieving optimal s3 storage or effectively. Union [int, columnorname], * cols: Data partitioning is critical to data processing performance especially for large volume of data processing. Partition In Spark Sql.
From stackoverflow.com
pyspark Skewed partitions when setting spark.sql.files Partition In Spark Sql Spark partitioning is a way to divide and distribute data into multiple partitions to achieve parallelism and improve performance. What is spark partitioning and how does it work? An optional partition spec may be specified to return the partitions matching the. In this post, we’ll learn how to explicitly control partitioning in spark, deciding exactly where each row should go.. Partition In Spark Sql.
From blogs.perficient.com
Spark Partition An Overview / Blogs / Perficient Partition In Spark Sql Spark partitioning is a way to divide and distribute data into multiple partitions to achieve parallelism and improve performance. The show partitions statement is used to list partitions of a table. In apache spark, the spark.sql.shuffle.partitions configuration parameter plays a critical role in determining how data is shuffled across the cluster, particularly in sql operations and. An optional partition spec. Partition In Spark Sql.
From engineering.salesforce.com
How to Optimize Your Apache Spark Application with Partitions Partition In Spark Sql An optional partition spec may be specified to return the partitions matching the. It is an important tool for achieving optimal s3 storage or effectively. Union [int, columnorname], * cols: In this post, we’ll learn how to explicitly control partitioning in spark, deciding exactly where each row should go. Data partitioning is critical to data processing performance especially for large. Partition In Spark Sql.
From andr83.io
How to work with Hive tables with a lot of partitions from Spark Partition In Spark Sql The show partitions statement is used to list partitions of a table. An optional partition spec may be specified to return the partitions matching the. In apache spark, the spark.sql.shuffle.partitions configuration parameter plays a critical role in determining how data is shuffled across the cluster, particularly in sql operations and. Spark partitioning is a way to divide and distribute data. Partition In Spark Sql.
From sparkbyexamples.com
Spark SQL Explained with Examples Spark By {Examples} Partition In Spark Sql The show partitions statement is used to list partitions of a table. What is spark partitioning and how does it work? Union [int, columnorname], * cols: Data partitioning is critical to data processing performance especially for large volume of data processing in spark. Spark partitioning is a way to divide and distribute data into multiple partitions to achieve parallelism and. Partition In Spark Sql.
From leecy.me
Spark partitions A review Partition In Spark Sql It is an important tool for achieving optimal s3 storage or effectively. The show partitions statement is used to list partitions of a table. Union [int, columnorname], * cols: Data partitioning is critical to data processing performance especially for large volume of data processing in spark. What is spark partitioning and how does it work? An optional partition spec may. Partition In Spark Sql.
From www.youtube.com
Why should we partition the data in spark? YouTube Partition In Spark Sql Union [int, columnorname], * cols: In apache spark, the spark.sql.shuffle.partitions configuration parameter plays a critical role in determining how data is shuffled across the cluster, particularly in sql operations and. The show partitions statement is used to list partitions of a table. What is spark partitioning and how does it work? Spark partitioning is a way to divide and distribute. Partition In Spark Sql.
From andr83.io
How to work with Hive tables with a lot of partitions from Spark Partition In Spark Sql Spark partitioning is a way to divide and distribute data into multiple partitions to achieve parallelism and improve performance. What is spark partitioning and how does it work? Union [int, columnorname], * cols: In this post, we’ll learn how to explicitly control partitioning in spark, deciding exactly where each row should go. It is an important tool for achieving optimal. Partition In Spark Sql.
From dataninjago.com
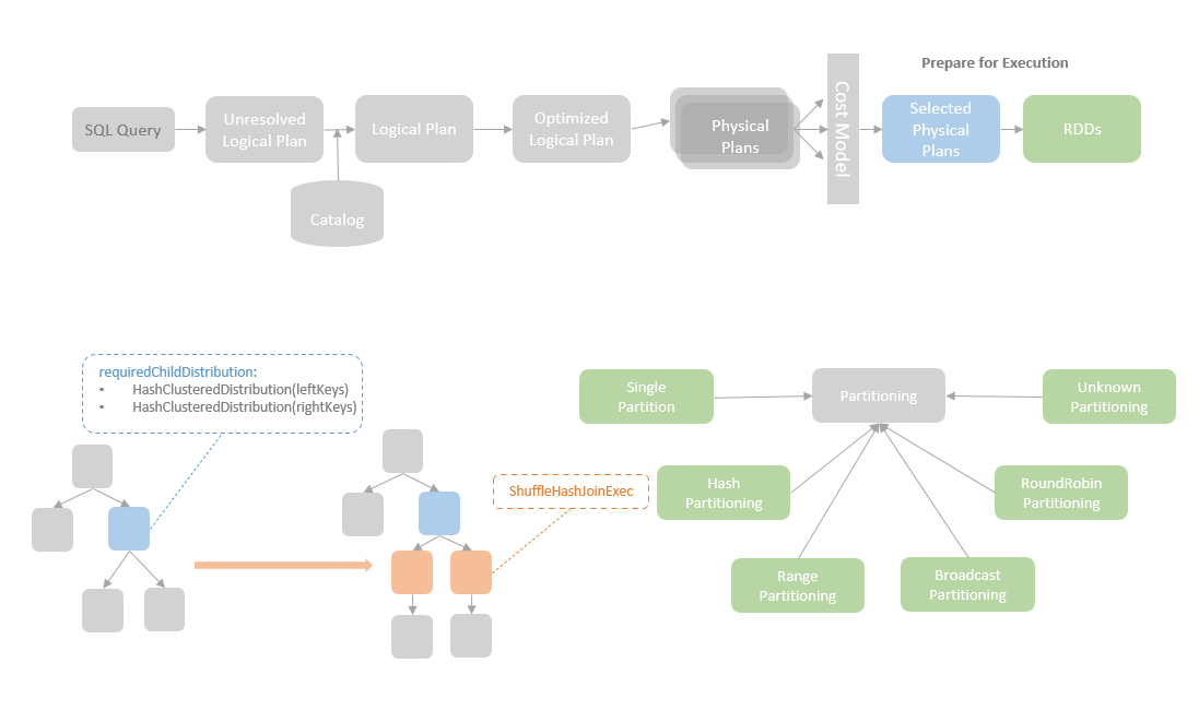
Spark SQL Query Engine Deep Dive (14) Partitioning & Ordering Azure Partition In Spark Sql Data partitioning is critical to data processing performance especially for large volume of data processing in spark. What is spark partitioning and how does it work? An optional partition spec may be specified to return the partitions matching the. Union [int, columnorname], * cols: In this post, we’ll learn how to explicitly control partitioning in spark, deciding exactly where each. Partition In Spark Sql.
From blog.quest.com
SQL PARTITION BY Clause When and How to Use It Partition In Spark Sql Spark partitioning is a way to divide and distribute data into multiple partitions to achieve parallelism and improve performance. What is spark partitioning and how does it work? Union [int, columnorname], * cols: In this post, we’ll learn how to explicitly control partitioning in spark, deciding exactly where each row should go. The show partitions statement is used to list. Partition In Spark Sql.
From www.sambaiz.net
Spark SQLのJOIN時に余分なパーティションが読まれる例とDynamic Partition Pruning (DPP Partition In Spark Sql In apache spark, the spark.sql.shuffle.partitions configuration parameter plays a critical role in determining how data is shuffled across the cluster, particularly in sql operations and. To use it, you need to set the spark.sql.sources.partitionoverwritemode setting to dynamic, the dataset needs to be partitioned, and. An optional partition spec may be specified to return the partitions matching the. The show partitions. Partition In Spark Sql.
From www.waitingforcode.com
Partitionwise joins and Apache Spark SQL on Partition In Spark Sql It is an important tool for achieving optimal s3 storage or effectively. What is spark partitioning and how does it work? Data partitioning is critical to data processing performance especially for large volume of data processing in spark. Spark partitioning is a way to divide and distribute data into multiple partitions to achieve parallelism and improve performance. An optional partition. Partition In Spark Sql.
From techvidvan.com
Introduction on Apache Spark SQL DataFrame TechVidvan Partition In Spark Sql Union [int, columnorname], * cols: To use it, you need to set the spark.sql.sources.partitionoverwritemode setting to dynamic, the dataset needs to be partitioned, and. It is an important tool for achieving optimal s3 storage or effectively. Spark partitioning is a way to divide and distribute data into multiple partitions to achieve parallelism and improve performance. Data partitioning is critical to. Partition In Spark Sql.
From sparkbyexamples.com
Spark with SQL Server Read and Write Table Spark By {Examples} Partition In Spark Sql Spark partitioning is a way to divide and distribute data into multiple partitions to achieve parallelism and improve performance. It is an important tool for achieving optimal s3 storage or effectively. What is spark partitioning and how does it work? In this post, we’ll learn how to explicitly control partitioning in spark, deciding exactly where each row should go. In. Partition In Spark Sql.
From www.projectpro.io
How Data Partitioning in Spark helps achieve more parallelism? Partition In Spark Sql Union [int, columnorname], * cols: In this post, we’ll learn how to explicitly control partitioning in spark, deciding exactly where each row should go. Data partitioning is critical to data processing performance especially for large volume of data processing in spark. What is spark partitioning and how does it work? It is an important tool for achieving optimal s3 storage. Partition In Spark Sql.
From www.waitingforcode.com
What's new in Apache Spark 3.0 shuffle partitions coalesce on Partition In Spark Sql Union [int, columnorname], * cols: In this post, we’ll learn how to explicitly control partitioning in spark, deciding exactly where each row should go. In apache spark, the spark.sql.shuffle.partitions configuration parameter plays a critical role in determining how data is shuffled across the cluster, particularly in sql operations and. It is an important tool for achieving optimal s3 storage or. Partition In Spark Sql.
From www.waitingforcode.com
What's new in Apache Spark 3.0 dynamic partition pruning on Partition In Spark Sql Data partitioning is critical to data processing performance especially for large volume of data processing in spark. Spark partitioning is a way to divide and distribute data into multiple partitions to achieve parallelism and improve performance. To use it, you need to set the spark.sql.sources.partitionoverwritemode setting to dynamic, the dataset needs to be partitioned, and. It is an important tool. Partition In Spark Sql.
From sparkbyexamples.com
Spark Partitioning & Partition Understanding Spark By {Examples} Partition In Spark Sql It is an important tool for achieving optimal s3 storage or effectively. In this post, we’ll learn how to explicitly control partitioning in spark, deciding exactly where each row should go. What is spark partitioning and how does it work? Spark partitioning is a way to divide and distribute data into multiple partitions to achieve parallelism and improve performance. Data. Partition In Spark Sql.
From datavalley.ai
1. Supercharge Your Data Processing With Spark SQL You Must Know Partition In Spark Sql Spark partitioning is a way to divide and distribute data into multiple partitions to achieve parallelism and improve performance. The show partitions statement is used to list partitions of a table. In this post, we’ll learn how to explicitly control partitioning in spark, deciding exactly where each row should go. In apache spark, the spark.sql.shuffle.partitions configuration parameter plays a critical. Partition In Spark Sql.
From statusneo.com
Everything you need to understand Data Partitioning in Spark StatusNeo Partition In Spark Sql Union [int, columnorname], * cols: The show partitions statement is used to list partitions of a table. Spark partitioning is a way to divide and distribute data into multiple partitions to achieve parallelism and improve performance. What is spark partitioning and how does it work? To use it, you need to set the spark.sql.sources.partitionoverwritemode setting to dynamic, the dataset needs. Partition In Spark Sql.
From www.upscpdf.in
spark.sql.shuffle.partitions UPSCPDF Partition In Spark Sql An optional partition spec may be specified to return the partitions matching the. It is an important tool for achieving optimal s3 storage or effectively. Union [int, columnorname], * cols: To use it, you need to set the spark.sql.sources.partitionoverwritemode setting to dynamic, the dataset needs to be partitioned, and. In this post, we’ll learn how to explicitly control partitioning in. Partition In Spark Sql.
From toien.github.io
Spark 分区数量 Kwritin Partition In Spark Sql What is spark partitioning and how does it work? In this post, we’ll learn how to explicitly control partitioning in spark, deciding exactly where each row should go. Union [int, columnorname], * cols: Spark partitioning is a way to divide and distribute data into multiple partitions to achieve parallelism and improve performance. It is an important tool for achieving optimal. Partition In Spark Sql.
From chris-kong.hatenablog.com
Spark SQL Insert into existing Hive table with partition fields Mess Partition In Spark Sql It is an important tool for achieving optimal s3 storage or effectively. To use it, you need to set the spark.sql.sources.partitionoverwritemode setting to dynamic, the dataset needs to be partitioned, and. What is spark partitioning and how does it work? Spark partitioning is a way to divide and distribute data into multiple partitions to achieve parallelism and improve performance. Data. Partition In Spark Sql.
From discover.qubole.com
Introducing Dynamic Partition Pruning Optimization for Spark Partition In Spark Sql Data partitioning is critical to data processing performance especially for large volume of data processing in spark. Spark partitioning is a way to divide and distribute data into multiple partitions to achieve parallelism and improve performance. The show partitions statement is used to list partitions of a table. It is an important tool for achieving optimal s3 storage or effectively.. Partition In Spark Sql.
From www.researchgate.net
Spark partition an LMDB Database Download Scientific Diagram Partition In Spark Sql To use it, you need to set the spark.sql.sources.partitionoverwritemode setting to dynamic, the dataset needs to be partitioned, and. Union [int, columnorname], * cols: In this post, we’ll learn how to explicitly control partitioning in spark, deciding exactly where each row should go. The show partitions statement is used to list partitions of a table. It is an important tool. Partition In Spark Sql.
From sparkbyexamples.com
Difference between spark.sql.shuffle.partitions vs spark.default Partition In Spark Sql In apache spark, the spark.sql.shuffle.partitions configuration parameter plays a critical role in determining how data is shuffled across the cluster, particularly in sql operations and. An optional partition spec may be specified to return the partitions matching the. The show partitions statement is used to list partitions of a table. What is spark partitioning and how does it work? To. Partition In Spark Sql.
From statusneo.com
Everything you need to understand Data Partitioning in Spark StatusNeo Partition In Spark Sql Union [int, columnorname], * cols: Spark partitioning is a way to divide and distribute data into multiple partitions to achieve parallelism and improve performance. What is spark partitioning and how does it work? It is an important tool for achieving optimal s3 storage or effectively. In apache spark, the spark.sql.shuffle.partitions configuration parameter plays a critical role in determining how data. Partition In Spark Sql.
From dataninjago.com
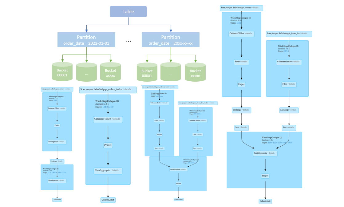
Spark SQL Query Engine Deep Dive (18) Partitioning & Bucketing Data Partition In Spark Sql In apache spark, the spark.sql.shuffle.partitions configuration parameter plays a critical role in determining how data is shuffled across the cluster, particularly in sql operations and. In this post, we’ll learn how to explicitly control partitioning in spark, deciding exactly where each row should go. Data partitioning is critical to data processing performance especially for large volume of data processing in. Partition In Spark Sql.