Ecobee Thermostat Low Voltage . And while your thermostat should turn on. Detected terminal voltages are too low, please recheck wiring. It appears when i switch the g and c wire that i do get the proper voltage at the thermostat, and also the fan automatically turns on when i turn power back on, even though it is off. But you see standard connectors on your thermostat ( r , g , w , etc.) and there are only two or three wires leading from your. Ecobee thermostats require a c (common) wire to power on. Ensure all wires are in the correct terminals and firmly attached. A power outage is likely to cause your ecobee thermostat to shut down improperly. How to fix ecobee not working after a power outage.
from www.climatecare.com
How to fix ecobee not working after a power outage. And while your thermostat should turn on. Detected terminal voltages are too low, please recheck wiring. Ensure all wires are in the correct terminals and firmly attached. Ecobee thermostats require a c (common) wire to power on. But you see standard connectors on your thermostat ( r , g , w , etc.) and there are only two or three wires leading from your. A power outage is likely to cause your ecobee thermostat to shut down improperly. It appears when i switch the g and c wire that i do get the proper voltage at the thermostat, and also the fan automatically turns on when i turn power back on, even though it is off.
Ecobee Smart Thermostat Buy Programmable Thermostats
Ecobee Thermostat Low Voltage But you see standard connectors on your thermostat ( r , g , w , etc.) and there are only two or three wires leading from your. And while your thermostat should turn on. Ecobee thermostats require a c (common) wire to power on. A power outage is likely to cause your ecobee thermostat to shut down improperly. Ensure all wires are in the correct terminals and firmly attached. It appears when i switch the g and c wire that i do get the proper voltage at the thermostat, and also the fan automatically turns on when i turn power back on, even though it is off. Detected terminal voltages are too low, please recheck wiring. How to fix ecobee not working after a power outage. But you see standard connectors on your thermostat ( r , g , w , etc.) and there are only two or three wires leading from your.
From heatinggreen.com
Ecobee Smart Thermostat Premium WiFi Low Voltage Ecobee Thermostat Low Voltage Detected terminal voltages are too low, please recheck wiring. Ecobee thermostats require a c (common) wire to power on. But you see standard connectors on your thermostat ( r , g , w , etc.) and there are only two or three wires leading from your. How to fix ecobee not working after a power outage. It appears when i. Ecobee Thermostat Low Voltage.
From canadahvac.com
Ecobee 3 Thermostat Canada HVAC Ecobee Thermostat Low Voltage Ensure all wires are in the correct terminals and firmly attached. How to fix ecobee not working after a power outage. But you see standard connectors on your thermostat ( r , g , w , etc.) and there are only two or three wires leading from your. It appears when i switch the g and c wire that i. Ecobee Thermostat Low Voltage.
From hvacseer.com
Ecobee Thermostat Stuck On Ecobee Screen Why And What To Do Ecobee Thermostat Low Voltage A power outage is likely to cause your ecobee thermostat to shut down improperly. But you see standard connectors on your thermostat ( r , g , w , etc.) and there are only two or three wires leading from your. How to fix ecobee not working after a power outage. Detected terminal voltages are too low, please recheck wiring.. Ecobee Thermostat Low Voltage.
From www.achrnews.com
ecobee Thermostats Are Now Able to Integrate with Generac Home Standby Ecobee Thermostat Low Voltage Detected terminal voltages are too low, please recheck wiring. How to fix ecobee not working after a power outage. Ensure all wires are in the correct terminals and firmly attached. A power outage is likely to cause your ecobee thermostat to shut down improperly. And while your thermostat should turn on. Ecobee thermostats require a c (common) wire to power. Ecobee Thermostat Low Voltage.
From www.farmandfleet.com
Ecobee Lite Pro Smart Thermostat EBSTATE3LT02 Blain's Farm & Fleet Ecobee Thermostat Low Voltage It appears when i switch the g and c wire that i do get the proper voltage at the thermostat, and also the fan automatically turns on when i turn power back on, even though it is off. But you see standard connectors on your thermostat ( r , g , w , etc.) and there are only two or. Ecobee Thermostat Low Voltage.
From www.ubuy.co.in
Buy Ecobee EbState5p01 Pro Smart Thermostat Black Online in India Ecobee Thermostat Low Voltage Detected terminal voltages are too low, please recheck wiring. Ensure all wires are in the correct terminals and firmly attached. How to fix ecobee not working after a power outage. But you see standard connectors on your thermostat ( r , g , w , etc.) and there are only two or three wires leading from your. And while your. Ecobee Thermostat Low Voltage.
From www.homeiq.ae
Ecobee Smart Thermostat Enhanced Ecobee Thermostat Low Voltage But you see standard connectors on your thermostat ( r , g , w , etc.) and there are only two or three wires leading from your. A power outage is likely to cause your ecobee thermostat to shut down improperly. And while your thermostat should turn on. How to fix ecobee not working after a power outage. Detected terminal. Ecobee Thermostat Low Voltage.
From www.abt.com
ecobee 3 Smart WiFi Thermostat EBSTATE301 Abt Ecobee Thermostat Low Voltage Detected terminal voltages are too low, please recheck wiring. Ensure all wires are in the correct terminals and firmly attached. Ecobee thermostats require a c (common) wire to power on. How to fix ecobee not working after a power outage. It appears when i switch the g and c wire that i do get the proper voltage at the thermostat,. Ecobee Thermostat Low Voltage.
From energywiseshop.com
ecobee Smart Thermostat Premium Ecobee Thermostat Low Voltage How to fix ecobee not working after a power outage. Ensure all wires are in the correct terminals and firmly attached. A power outage is likely to cause your ecobee thermostat to shut down improperly. Ecobee thermostats require a c (common) wire to power on. Detected terminal voltages are too low, please recheck wiring. It appears when i switch the. Ecobee Thermostat Low Voltage.
From www.metalworks.com
Ecobee Smart Enhanced Pro Thermostat Shop Programmable Thermostats Ecobee Thermostat Low Voltage But you see standard connectors on your thermostat ( r , g , w , etc.) and there are only two or three wires leading from your. Ecobee thermostats require a c (common) wire to power on. Detected terminal voltages are too low, please recheck wiring. It appears when i switch the g and c wire that i do get. Ecobee Thermostat Low Voltage.
From heatinggreen.com
Ecobee Smart Thermostat Premium WiFi Low Voltage Ecobee Thermostat Low Voltage A power outage is likely to cause your ecobee thermostat to shut down improperly. How to fix ecobee not working after a power outage. But you see standard connectors on your thermostat ( r , g , w , etc.) and there are only two or three wires leading from your. Ecobee thermostats require a c (common) wire to power. Ecobee Thermostat Low Voltage.
From www.carrier.com
ecobee3 lite Smart Thermostat EBSTATE3LTICR01 Carrier Ecobee Thermostat Low Voltage Ecobee thermostats require a c (common) wire to power on. It appears when i switch the g and c wire that i do get the proper voltage at the thermostat, and also the fan automatically turns on when i turn power back on, even though it is off. A power outage is likely to cause your ecobee thermostat to shut. Ecobee Thermostat Low Voltage.
From www.xda-developers.com
Ecobee makes its new Smart Thermostat Premium and Enhanced official Ecobee Thermostat Low Voltage A power outage is likely to cause your ecobee thermostat to shut down improperly. It appears when i switch the g and c wire that i do get the proper voltage at the thermostat, and also the fan automatically turns on when i turn power back on, even though it is off. And while your thermostat should turn on. Detected. Ecobee Thermostat Low Voltage.
From hvacseer.com
How Low Can You Set An Ecobee Thermostat? Ecobee Thermostat Low Voltage Detected terminal voltages are too low, please recheck wiring. Ensure all wires are in the correct terminals and firmly attached. How to fix ecobee not working after a power outage. It appears when i switch the g and c wire that i do get the proper voltage at the thermostat, and also the fan automatically turns on when i turn. Ecobee Thermostat Low Voltage.
From www.amazon.com
ecobee Smart Thermostat 4 Heat2 Cool with Full Color Touch Screen Ecobee Thermostat Low Voltage Detected terminal voltages are too low, please recheck wiring. But you see standard connectors on your thermostat ( r , g , w , etc.) and there are only two or three wires leading from your. A power outage is likely to cause your ecobee thermostat to shut down improperly. It appears when i switch the g and c wire. Ecobee Thermostat Low Voltage.
From www.theverge.com
Ecobee Smart Thermostat Premium & Enhanced review bigger, better, and Ecobee Thermostat Low Voltage But you see standard connectors on your thermostat ( r , g , w , etc.) and there are only two or three wires leading from your. And while your thermostat should turn on. Ensure all wires are in the correct terminals and firmly attached. How to fix ecobee not working after a power outage. Ecobee thermostats require a c. Ecobee Thermostat Low Voltage.
From heatinggreen.com
Ecobee Lite 3 WiFi Low Voltage Thermostat Heating Green Ecobee Thermostat Low Voltage Detected terminal voltages are too low, please recheck wiring. And while your thermostat should turn on. It appears when i switch the g and c wire that i do get the proper voltage at the thermostat, and also the fan automatically turns on when i turn power back on, even though it is off. A power outage is likely to. Ecobee Thermostat Low Voltage.
From www.canadiantire.ca
Ecobee Smart Thermostat Enhanced, Black Canadian Tire Ecobee Thermostat Low Voltage And while your thermostat should turn on. Detected terminal voltages are too low, please recheck wiring. It appears when i switch the g and c wire that i do get the proper voltage at the thermostat, and also the fan automatically turns on when i turn power back on, even though it is off. A power outage is likely to. Ecobee Thermostat Low Voltage.
From www.climatecare.com
Ecobee Smart Thermostat Buy Programmable Thermostats Ecobee Thermostat Low Voltage Ecobee thermostats require a c (common) wire to power on. It appears when i switch the g and c wire that i do get the proper voltage at the thermostat, and also the fan automatically turns on when i turn power back on, even though it is off. How to fix ecobee not working after a power outage. But you. Ecobee Thermostat Low Voltage.
From heatinggreen.com
Ecobee Smart Thermostat Premium WiFi Low Voltage Ecobee Thermostat Low Voltage A power outage is likely to cause your ecobee thermostat to shut down improperly. How to fix ecobee not working after a power outage. Ecobee thermostats require a c (common) wire to power on. But you see standard connectors on your thermostat ( r , g , w , etc.) and there are only two or three wires leading from. Ecobee Thermostat Low Voltage.
From www.acwholesalers.com
ecobee EBSTATE6LP01 SmartThermostat 6LP WiFi Thermostat Ecobee Thermostat Low Voltage A power outage is likely to cause your ecobee thermostat to shut down improperly. It appears when i switch the g and c wire that i do get the proper voltage at the thermostat, and also the fan automatically turns on when i turn power back on, even though it is off. And while your thermostat should turn on. But. Ecobee Thermostat Low Voltage.
From appleinsider.com
Ecobee Smart Thermostat Premium review The best HomeKit thermostat Ecobee Thermostat Low Voltage It appears when i switch the g and c wire that i do get the proper voltage at the thermostat, and also the fan automatically turns on when i turn power back on, even though it is off. But you see standard connectors on your thermostat ( r , g , w , etc.) and there are only two or. Ecobee Thermostat Low Voltage.
From heatinggreen.com
Ecobee Smart Thermostat Premium WiFi Low Voltage Ecobee Thermostat Low Voltage Ensure all wires are in the correct terminals and firmly attached. A power outage is likely to cause your ecobee thermostat to shut down improperly. But you see standard connectors on your thermostat ( r , g , w , etc.) and there are only two or three wires leading from your. Ecobee thermostats require a c (common) wire to. Ecobee Thermostat Low Voltage.
From uk.pcmag.com
Ecobee Smart Thermostat Enhanced Review 2022 PCMag UK Ecobee Thermostat Low Voltage A power outage is likely to cause your ecobee thermostat to shut down improperly. How to fix ecobee not working after a power outage. It appears when i switch the g and c wire that i do get the proper voltage at the thermostat, and also the fan automatically turns on when i turn power back on, even though it. Ecobee Thermostat Low Voltage.
From www.famous-supply.com
Ecobee3 Lite Thermostat Famous Supply Ecobee Thermostat Low Voltage A power outage is likely to cause your ecobee thermostat to shut down improperly. But you see standard connectors on your thermostat ( r , g , w , etc.) and there are only two or three wires leading from your. And while your thermostat should turn on. How to fix ecobee not working after a power outage. Ecobee thermostats. Ecobee Thermostat Low Voltage.
From allphase-electric.com
Advanced Low Voltage Electrical Services Moore Haven, FL All Phase Ecobee Thermostat Low Voltage It appears when i switch the g and c wire that i do get the proper voltage at the thermostat, and also the fan automatically turns on when i turn power back on, even though it is off. And while your thermostat should turn on. A power outage is likely to cause your ecobee thermostat to shut down improperly. Detected. Ecobee Thermostat Low Voltage.
From www.homegoodsstoreonlineshopping.com
BEST ECOBEE THERMOSTATS Home Goods Store Online Shopping Ecobee Thermostat Low Voltage But you see standard connectors on your thermostat ( r , g , w , etc.) and there are only two or three wires leading from your. How to fix ecobee not working after a power outage. And while your thermostat should turn on. Ensure all wires are in the correct terminals and firmly attached. Detected terminal voltages are too. Ecobee Thermostat Low Voltage.
From www.honestbrandreviews.com
ecobee Smart Thermostat Review Must Read This Before Buying Ecobee Thermostat Low Voltage It appears when i switch the g and c wire that i do get the proper voltage at the thermostat, and also the fan automatically turns on when i turn power back on, even though it is off. How to fix ecobee not working after a power outage. Ensure all wires are in the correct terminals and firmly attached. Detected. Ecobee Thermostat Low Voltage.
From www.tomsguide.com
Ecobee (5th Gen) review Smart thermostat with Alexa voice control Ecobee Thermostat Low Voltage And while your thermostat should turn on. But you see standard connectors on your thermostat ( r , g , w , etc.) and there are only two or three wires leading from your. A power outage is likely to cause your ecobee thermostat to shut down improperly. How to fix ecobee not working after a power outage. Detected terminal. Ecobee Thermostat Low Voltage.
From ingenuityair.com
Ecobee Smart Thermostat Premium HVAC Store Ecobee Thermostat Low Voltage Detected terminal voltages are too low, please recheck wiring. It appears when i switch the g and c wire that i do get the proper voltage at the thermostat, and also the fan automatically turns on when i turn power back on, even though it is off. Ensure all wires are in the correct terminals and firmly attached. And while. Ecobee Thermostat Low Voltage.
From srpmarketplace.com
ecobee Smart Thermostat Premium SRP Marketplace Ecobee Thermostat Low Voltage Ecobee thermostats require a c (common) wire to power on. But you see standard connectors on your thermostat ( r , g , w , etc.) and there are only two or three wires leading from your. A power outage is likely to cause your ecobee thermostat to shut down improperly. And while your thermostat should turn on. Detected terminal. Ecobee Thermostat Low Voltage.
From heatinggreen.com
Ecobee Smart Thermostat Premium WiFi Low Voltage Ecobee Thermostat Low Voltage Ensure all wires are in the correct terminals and firmly attached. Detected terminal voltages are too low, please recheck wiring. And while your thermostat should turn on. How to fix ecobee not working after a power outage. A power outage is likely to cause your ecobee thermostat to shut down improperly. But you see standard connectors on your thermostat (. Ecobee Thermostat Low Voltage.
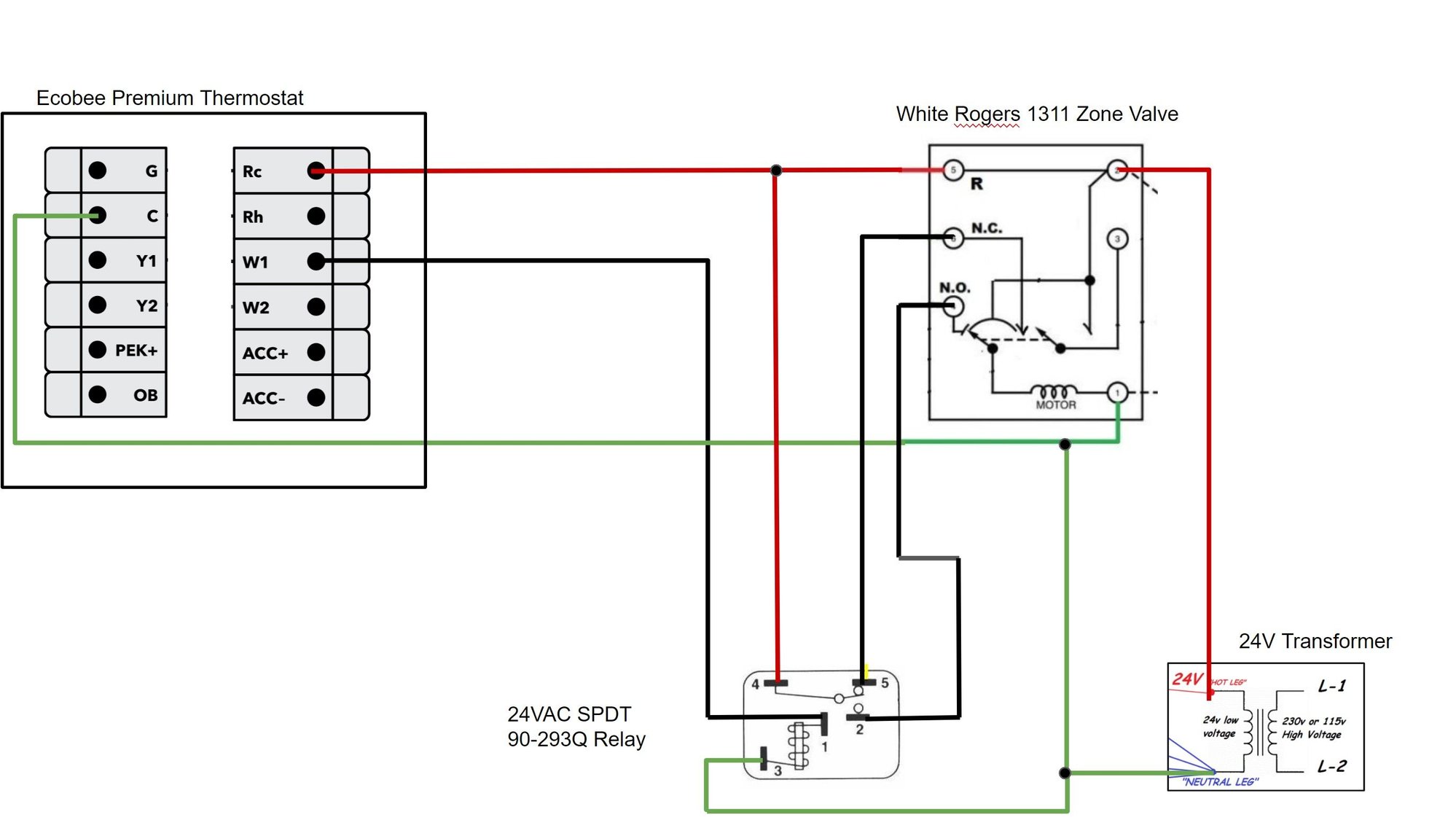
From www.doityourself.com
Wiring an Ecobee with White Rogers Zone Valve Ecobee Thermostat Low Voltage Ecobee thermostats require a c (common) wire to power on. How to fix ecobee not working after a power outage. Ensure all wires are in the correct terminals and firmly attached. And while your thermostat should turn on. It appears when i switch the g and c wire that i do get the proper voltage at the thermostat, and also. Ecobee Thermostat Low Voltage.
From tidbits.com
A Prairie HomeKit Companion The Ecobee 4 Thermostat TidBITS Ecobee Thermostat Low Voltage It appears when i switch the g and c wire that i do get the proper voltage at the thermostat, and also the fan automatically turns on when i turn power back on, even though it is off. And while your thermostat should turn on. But you see standard connectors on your thermostat ( r , g , w ,. Ecobee Thermostat Low Voltage.
From support.ecobee.com
My heatonly system only has two or three wires connected to the Ecobee Thermostat Low Voltage But you see standard connectors on your thermostat ( r , g , w , etc.) and there are only two or three wires leading from your. Ecobee thermostats require a c (common) wire to power on. A power outage is likely to cause your ecobee thermostat to shut down improperly. Ensure all wires are in the correct terminals and. Ecobee Thermostat Low Voltage.