Serial Communication Circuit Diagram . • synchronous serial communication (srt, spi, i2c, etc.): Clock generated by the master; Every electronics device whether it is personal computer (pc) or mobile. Shift registers are identified individually as sipo, siso, piso, pipo, or as a universal shift. One application of shift registers is in the conversion of data between serial and parallel, or parallel to serial. In this video, we describe digital communications. Used by tx & rx; This means that the standard sets out to ensure compatibility between the host and peripheral. Serial communication is the most widely used approach to transfer information between data processing equipment and. Serial communication is the most widely used approach to transfer information between data processing peripherals. Rs232 is a standard protocol used for serial communication, it is used for connecting computer and its peripheral devices to allow. Transmitted using a separate line or by.
from electronics.stackexchange.com
This means that the standard sets out to ensure compatibility between the host and peripheral. Serial communication is the most widely used approach to transfer information between data processing peripherals. Shift registers are identified individually as sipo, siso, piso, pipo, or as a universal shift. • synchronous serial communication (srt, spi, i2c, etc.): In this video, we describe digital communications. Clock generated by the master; Serial communication is the most widely used approach to transfer information between data processing equipment and. One application of shift registers is in the conversion of data between serial and parallel, or parallel to serial. Every electronics device whether it is personal computer (pc) or mobile. Used by tx & rx;
Isolated UART communication with optocouplers Electrical Engineering
Serial Communication Circuit Diagram Rs232 is a standard protocol used for serial communication, it is used for connecting computer and its peripheral devices to allow. One application of shift registers is in the conversion of data between serial and parallel, or parallel to serial. In this video, we describe digital communications. Used by tx & rx; Serial communication is the most widely used approach to transfer information between data processing peripherals. Serial communication is the most widely used approach to transfer information between data processing equipment and. Every electronics device whether it is personal computer (pc) or mobile. • synchronous serial communication (srt, spi, i2c, etc.): Transmitted using a separate line or by. Clock generated by the master; Shift registers are identified individually as sipo, siso, piso, pipo, or as a universal shift. This means that the standard sets out to ensure compatibility between the host and peripheral. Rs232 is a standard protocol used for serial communication, it is used for connecting computer and its peripheral devices to allow.
From circuitdigest.com
Arduino SPI Tutorial Master and Slave SPI Communication between two Serial Communication Circuit Diagram Serial communication is the most widely used approach to transfer information between data processing equipment and. Clock generated by the master; This means that the standard sets out to ensure compatibility between the host and peripheral. Every electronics device whether it is personal computer (pc) or mobile. In this video, we describe digital communications. Transmitted using a separate line or. Serial Communication Circuit Diagram.
From binaryterms.com
What is Interface Circuit? Parallel & Serial Port Binary Terms Serial Communication Circuit Diagram Rs232 is a standard protocol used for serial communication, it is used for connecting computer and its peripheral devices to allow. In this video, we describe digital communications. Used by tx & rx; Serial communication is the most widely used approach to transfer information between data processing equipment and. Every electronics device whether it is personal computer (pc) or mobile.. Serial Communication Circuit Diagram.
From circuitdigest.com
Long Distance Wired Serial Communication with Arduino using RS485 and Serial Communication Circuit Diagram This means that the standard sets out to ensure compatibility between the host and peripheral. Every electronics device whether it is personal computer (pc) or mobile. One application of shift registers is in the conversion of data between serial and parallel, or parallel to serial. Clock generated by the master; • synchronous serial communication (srt, spi, i2c, etc.): In this. Serial Communication Circuit Diagram.
From www.gramlich.net
EMDP3 Extensible Multiple Device Programmer 3 (Rev. A) Serial Communication Circuit Diagram Serial communication is the most widely used approach to transfer information between data processing equipment and. • synchronous serial communication (srt, spi, i2c, etc.): One application of shift registers is in the conversion of data between serial and parallel, or parallel to serial. Every electronics device whether it is personal computer (pc) or mobile. Serial communication is the most widely. Serial Communication Circuit Diagram.
From schematicjemmied.z21.web.core.windows.net
Rs232 Male To Female Pinout Diagram Serial Communication Circuit Diagram This means that the standard sets out to ensure compatibility between the host and peripheral. Transmitted using a separate line or by. Shift registers are identified individually as sipo, siso, piso, pipo, or as a universal shift. Clock generated by the master; One application of shift registers is in the conversion of data between serial and parallel, or parallel to. Serial Communication Circuit Diagram.
From electronics.stackexchange.com
Isolated UART communication with optocouplers Electrical Engineering Serial Communication Circuit Diagram Used by tx & rx; Shift registers are identified individually as sipo, siso, piso, pipo, or as a universal shift. Serial communication is the most widely used approach to transfer information between data processing equipment and. This means that the standard sets out to ensure compatibility between the host and peripheral. Serial communication is the most widely used approach to. Serial Communication Circuit Diagram.
From mkinventions.blogspot.com
NRF24L01 PART1 SERIAL COMMUNICATION Serial Communication Circuit Diagram Shift registers are identified individually as sipo, siso, piso, pipo, or as a universal shift. Every electronics device whether it is personal computer (pc) or mobile. Serial communication is the most widely used approach to transfer information between data processing equipment and. One application of shift registers is in the conversion of data between serial and parallel, or parallel to. Serial Communication Circuit Diagram.
From www.acmesystems.it
How to design the serial circuitry Serial Communication Circuit Diagram Rs232 is a standard protocol used for serial communication, it is used for connecting computer and its peripheral devices to allow. This means that the standard sets out to ensure compatibility between the host and peripheral. Serial communication is the most widely used approach to transfer information between data processing equipment and. In this video, we describe digital communications. One. Serial Communication Circuit Diagram.
From babby23.blogspot.com
[View 28+] Block Diagram Of Arduino Uno Board Serial Communication Circuit Diagram Used by tx & rx; Every electronics device whether it is personal computer (pc) or mobile. • synchronous serial communication (srt, spi, i2c, etc.): In this video, we describe digital communications. Clock generated by the master; Transmitted using a separate line or by. Serial communication is the most widely used approach to transfer information between data processing equipment and. Rs232. Serial Communication Circuit Diagram.
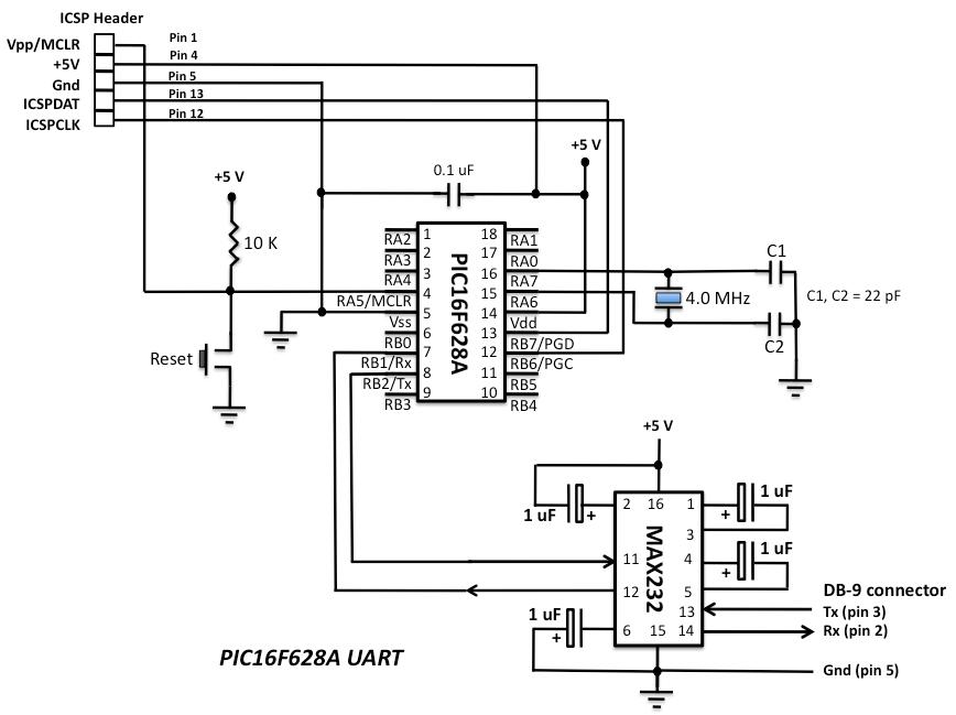
From br.pinterest.com
PIC Serial Communication Circuit Diagram Diy electronics, Electronics Serial Communication Circuit Diagram Serial communication is the most widely used approach to transfer information between data processing equipment and. Shift registers are identified individually as sipo, siso, piso, pipo, or as a universal shift. This means that the standard sets out to ensure compatibility between the host and peripheral. Every electronics device whether it is personal computer (pc) or mobile. Used by tx. Serial Communication Circuit Diagram.
From circuitdigest.com
Serial Communication Between STM32F103C8 and Arduino UNO using RS485 Serial Communication Circuit Diagram • synchronous serial communication (srt, spi, i2c, etc.): This means that the standard sets out to ensure compatibility between the host and peripheral. Rs232 is a standard protocol used for serial communication, it is used for connecting computer and its peripheral devices to allow. Serial communication is the most widely used approach to transfer information between data processing peripherals. One. Serial Communication Circuit Diagram.
From www.pyroelectro.com
Simple RS232 Serial Interface Schematic PyroElectro News Serial Communication Circuit Diagram Serial communication is the most widely used approach to transfer information between data processing equipment and. Used by tx & rx; Shift registers are identified individually as sipo, siso, piso, pipo, or as a universal shift. Serial communication is the most widely used approach to transfer information between data processing peripherals. In this video, we describe digital communications. Transmitted using. Serial Communication Circuit Diagram.
From circuitdigest.com
Serial Monitor on STM8S using Cosmic C and STVD UART Communication to Serial Communication Circuit Diagram This means that the standard sets out to ensure compatibility between the host and peripheral. Every electronics device whether it is personal computer (pc) or mobile. Used by tx & rx; Serial communication is the most widely used approach to transfer information between data processing peripherals. Transmitted using a separate line or by. In this video, we describe digital communications.. Serial Communication Circuit Diagram.
From electronics.stackexchange.com
Are there software to simulate timing diagrams for serial communication Serial Communication Circuit Diagram This means that the standard sets out to ensure compatibility between the host and peripheral. Serial communication is the most widely used approach to transfer information between data processing equipment and. Every electronics device whether it is personal computer (pc) or mobile. Transmitted using a separate line or by. Rs232 is a standard protocol used for serial communication, it is. Serial Communication Circuit Diagram.
From www.youtube.com
Part1 Serial RS232 Communication YouTube Serial Communication Circuit Diagram Serial communication is the most widely used approach to transfer information between data processing equipment and. Shift registers are identified individually as sipo, siso, piso, pipo, or as a universal shift. Serial communication is the most widely used approach to transfer information between data processing peripherals. Used by tx & rx; Transmitted using a separate line or by. In this. Serial Communication Circuit Diagram.
From prateekkumarsingh.blogspot.com
2.MICROCONTROLLER(PIC18) CODE Serial Communication Circuit Diagram Used by tx & rx; Transmitted using a separate line or by. In this video, we describe digital communications. Shift registers are identified individually as sipo, siso, piso, pipo, or as a universal shift. One application of shift registers is in the conversion of data between serial and parallel, or parallel to serial. • synchronous serial communication (srt, spi, i2c,. Serial Communication Circuit Diagram.
From arduinoinfo.mywikis.net
RS485Modules ArduinoInfo Serial Communication Circuit Diagram In this video, we describe digital communications. Clock generated by the master; Every electronics device whether it is personal computer (pc) or mobile. Rs232 is a standard protocol used for serial communication, it is used for connecting computer and its peripheral devices to allow. Shift registers are identified individually as sipo, siso, piso, pipo, or as a universal shift. Serial. Serial Communication Circuit Diagram.
From www.tenveo-video-conference.com
How RS232 Serial Communication Works Resource SZ Tenveo Video Serial Communication Circuit Diagram • synchronous serial communication (srt, spi, i2c, etc.): Shift registers are identified individually as sipo, siso, piso, pipo, or as a universal shift. Clock generated by the master; Transmitted using a separate line or by. Rs232 is a standard protocol used for serial communication, it is used for connecting computer and its peripheral devices to allow. Used by tx &. Serial Communication Circuit Diagram.
From www.pinterest.com
usbtoserialcablewiringdiagramvirtualfretboardand.gif (1168×1313 Serial Communication Circuit Diagram One application of shift registers is in the conversion of data between serial and parallel, or parallel to serial. Clock generated by the master; Serial communication is the most widely used approach to transfer information between data processing peripherals. Every electronics device whether it is personal computer (pc) or mobile. This means that the standard sets out to ensure compatibility. Serial Communication Circuit Diagram.
From embedded-lab.com
Lab 8 Asynchronous serial communication Embedded Lab Serial Communication Circuit Diagram In this video, we describe digital communications. Clock generated by the master; Every electronics device whether it is personal computer (pc) or mobile. Serial communication is the most widely used approach to transfer information between data processing peripherals. Used by tx & rx; One application of shift registers is in the conversion of data between serial and parallel, or parallel. Serial Communication Circuit Diagram.
From www.theengineeringprojects.com
Serial Communication with 8051 Microcontroller in Proteus The Serial Communication Circuit Diagram Rs232 is a standard protocol used for serial communication, it is used for connecting computer and its peripheral devices to allow. Transmitted using a separate line or by. • synchronous serial communication (srt, spi, i2c, etc.): Every electronics device whether it is personal computer (pc) or mobile. Shift registers are identified individually as sipo, siso, piso, pipo, or as a. Serial Communication Circuit Diagram.
From diagramwallsjimcracks.z21.web.core.windows.net
Cable Wiring Diagram Guide Serial Communication Circuit Diagram Transmitted using a separate line or by. Clock generated by the master; Shift registers are identified individually as sipo, siso, piso, pipo, or as a universal shift. Used by tx & rx; Serial communication is the most widely used approach to transfer information between data processing equipment and. This means that the standard sets out to ensure compatibility between the. Serial Communication Circuit Diagram.
From circuitdiagrammnas.z14.web.core.windows.net
Rs232 To Rs485 Converter Circuit Diagram Serial Communication Circuit Diagram This means that the standard sets out to ensure compatibility between the host and peripheral. Rs232 is a standard protocol used for serial communication, it is used for connecting computer and its peripheral devices to allow. Clock generated by the master; Shift registers are identified individually as sipo, siso, piso, pipo, or as a universal shift. Used by tx &. Serial Communication Circuit Diagram.
From hdzxjbc.com
ESP32 UART Communication Explained with Example (2023) Serial Communication Circuit Diagram Transmitted using a separate line or by. This means that the standard sets out to ensure compatibility between the host and peripheral. Serial communication is the most widely used approach to transfer information between data processing peripherals. Clock generated by the master; One application of shift registers is in the conversion of data between serial and parallel, or parallel to. Serial Communication Circuit Diagram.
From circuitdigest.com
UART Communication with Nuvoton N76E003 Microcontroller Serial Serial Communication Circuit Diagram Clock generated by the master; Rs232 is a standard protocol used for serial communication, it is used for connecting computer and its peripheral devices to allow. One application of shift registers is in the conversion of data between serial and parallel, or parallel to serial. Transmitted using a separate line or by. Shift registers are identified individually as sipo, siso,. Serial Communication Circuit Diagram.
From awesomeopensource.com
Evoarm Serial Communication Circuit Diagram Clock generated by the master; Serial communication is the most widely used approach to transfer information between data processing equipment and. One application of shift registers is in the conversion of data between serial and parallel, or parallel to serial. Rs232 is a standard protocol used for serial communication, it is used for connecting computer and its peripheral devices to. Serial Communication Circuit Diagram.
From www.seekic.com
The serial communication connector circuit of TMS320F2812 Amplifier Serial Communication Circuit Diagram Serial communication is the most widely used approach to transfer information between data processing equipment and. Rs232 is a standard protocol used for serial communication, it is used for connecting computer and its peripheral devices to allow. Transmitted using a separate line or by. • synchronous serial communication (srt, spi, i2c, etc.): Every electronics device whether it is personal computer. Serial Communication Circuit Diagram.
From blog.circuits4you.com
Serial Communication using 89C51 Serial Communication Circuit Diagram • synchronous serial communication (srt, spi, i2c, etc.): This means that the standard sets out to ensure compatibility between the host and peripheral. Clock generated by the master; Serial communication is the most widely used approach to transfer information between data processing peripherals. In this video, we describe digital communications. Transmitted using a separate line or by. Every electronics device. Serial Communication Circuit Diagram.
From plchmiservo.com
[DIY/CABLE] Delta PLC to PC CommunicationCable Diagram Serial Communication Circuit Diagram Serial communication is the most widely used approach to transfer information between data processing peripherals. Transmitted using a separate line or by. This means that the standard sets out to ensure compatibility between the host and peripheral. Shift registers are identified individually as sipo, siso, piso, pipo, or as a universal shift. One application of shift registers is in the. Serial Communication Circuit Diagram.
From electronics.stackexchange.com
Why usb to serial port converter can’t program avr microcontroller Serial Communication Circuit Diagram Transmitted using a separate line or by. One application of shift registers is in the conversion of data between serial and parallel, or parallel to serial. Used by tx & rx; Every electronics device whether it is personal computer (pc) or mobile. Serial communication is the most widely used approach to transfer information between data processing equipment and. Rs232 is. Serial Communication Circuit Diagram.
From forum.arduino.cc
Arduino and Weintek HMI connected with modbus Project Guidance Serial Communication Circuit Diagram Clock generated by the master; Used by tx & rx; Shift registers are identified individually as sipo, siso, piso, pipo, or as a universal shift. This means that the standard sets out to ensure compatibility between the host and peripheral. In this video, we describe digital communications. One application of shift registers is in the conversion of data between serial. Serial Communication Circuit Diagram.
From learn.adafruit.com
Adafruit Learning System Serial Communication Circuit Diagram In this video, we describe digital communications. This means that the standard sets out to ensure compatibility between the host and peripheral. Shift registers are identified individually as sipo, siso, piso, pipo, or as a universal shift. Clock generated by the master; Rs232 is a standard protocol used for serial communication, it is used for connecting computer and its peripheral. Serial Communication Circuit Diagram.
From www.seekic.com
Shanghai Buick Royaum V63.6L car serial communication circuit diagram Serial Communication Circuit Diagram In this video, we describe digital communications. Clock generated by the master; One application of shift registers is in the conversion of data between serial and parallel, or parallel to serial. This means that the standard sets out to ensure compatibility between the host and peripheral. Transmitted using a separate line or by. Every electronics device whether it is personal. Serial Communication Circuit Diagram.
From electronics.stackexchange.com
Are there software to simulate timing diagrams for serial communication Serial Communication Circuit Diagram Transmitted using a separate line or by. One application of shift registers is in the conversion of data between serial and parallel, or parallel to serial. Clock generated by the master; Serial communication is the most widely used approach to transfer information between data processing equipment and. In this video, we describe digital communications. Rs232 is a standard protocol used. Serial Communication Circuit Diagram.
From favpng.com
RS232 Serial Port Pinout Wiring Diagram RS422, PNG, 923x628px, Serial Serial Communication Circuit Diagram Shift registers are identified individually as sipo, siso, piso, pipo, or as a universal shift. Used by tx & rx; Transmitted using a separate line or by. Serial communication is the most widely used approach to transfer information between data processing peripherals. Every electronics device whether it is personal computer (pc) or mobile. • synchronous serial communication (srt, spi, i2c,. Serial Communication Circuit Diagram.