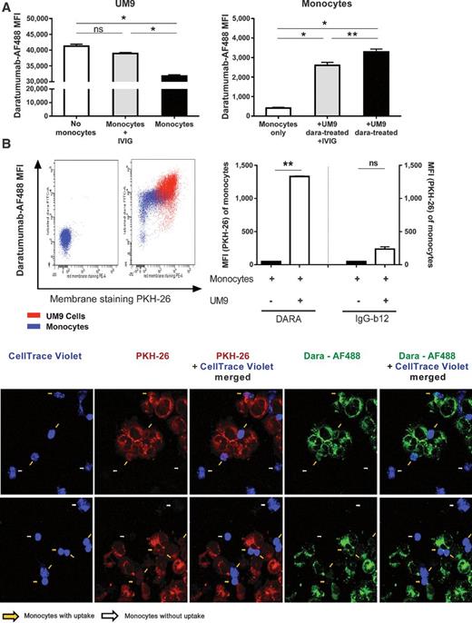
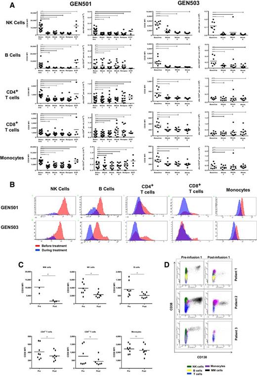
Daratumumab Flow Cytometry . Flow cytometry on 202 blood samples, collected every 3 months until progression for 31 patients, revealed distinct immune changes significantly impacting clinical outcomes. We describe for the first time daratumumab interference in the assessment of plasma cell neoplasms by mfc; Immunophenotyping after daratumumab treatment was performed by flow and mass cytometry of cryopreserved peripheral blood mononuclear. Daratumumab kills myeloma cells via multiple mechanisms of action:
from www.researchgate.net
We describe for the first time daratumumab interference in the assessment of plasma cell neoplasms by mfc; Immunophenotyping after daratumumab treatment was performed by flow and mass cytometry of cryopreserved peripheral blood mononuclear. Flow cytometry on 202 blood samples, collected every 3 months until progression for 31 patients, revealed distinct immune changes significantly impacting clinical outcomes. Daratumumab kills myeloma cells via multiple mechanisms of action:
Theranostic design of radiolabeled daratumumab and in vitro evaluation
Daratumumab Flow Cytometry Immunophenotyping after daratumumab treatment was performed by flow and mass cytometry of cryopreserved peripheral blood mononuclear. Flow cytometry on 202 blood samples, collected every 3 months until progression for 31 patients, revealed distinct immune changes significantly impacting clinical outcomes. We describe for the first time daratumumab interference in the assessment of plasma cell neoplasms by mfc; Immunophenotyping after daratumumab treatment was performed by flow and mass cytometry of cryopreserved peripheral blood mononuclear. Daratumumab kills myeloma cells via multiple mechanisms of action:
From aacrjournals.org
Monocytes and Granulocytes Reduce CD38 Expression Levels on Myeloma Daratumumab Flow Cytometry Daratumumab kills myeloma cells via multiple mechanisms of action: Flow cytometry on 202 blood samples, collected every 3 months until progression for 31 patients, revealed distinct immune changes significantly impacting clinical outcomes. We describe for the first time daratumumab interference in the assessment of plasma cell neoplasms by mfc; Immunophenotyping after daratumumab treatment was performed by flow and mass cytometry. Daratumumab Flow Cytometry.
From haematologica.org
Longterm CD38 saturation by daratumumab interferes with diagnostic Daratumumab Flow Cytometry We describe for the first time daratumumab interference in the assessment of plasma cell neoplasms by mfc; Flow cytometry on 202 blood samples, collected every 3 months until progression for 31 patients, revealed distinct immune changes significantly impacting clinical outcomes. Immunophenotyping after daratumumab treatment was performed by flow and mass cytometry of cryopreserved peripheral blood mononuclear. Daratumumab kills myeloma cells. Daratumumab Flow Cytometry.
From slideplayer.com
Clinical efficacy and management of monoclonal antibodies targeting Daratumumab Flow Cytometry Flow cytometry on 202 blood samples, collected every 3 months until progression for 31 patients, revealed distinct immune changes significantly impacting clinical outcomes. We describe for the first time daratumumab interference in the assessment of plasma cell neoplasms by mfc; Daratumumab kills myeloma cells via multiple mechanisms of action: Immunophenotyping after daratumumab treatment was performed by flow and mass cytometry. Daratumumab Flow Cytometry.
From www.researchgate.net
Daratumumabmediated degranulation against MM cells is increased by Daratumumab Flow Cytometry Immunophenotyping after daratumumab treatment was performed by flow and mass cytometry of cryopreserved peripheral blood mononuclear. We describe for the first time daratumumab interference in the assessment of plasma cell neoplasms by mfc; Daratumumab kills myeloma cells via multiple mechanisms of action: Flow cytometry on 202 blood samples, collected every 3 months until progression for 31 patients, revealed distinct immune. Daratumumab Flow Cytometry.
From www.researchgate.net
and Daratumumab inhibit AML cell growth. a Primary AML and Daratumumab Flow Cytometry Flow cytometry on 202 blood samples, collected every 3 months until progression for 31 patients, revealed distinct immune changes significantly impacting clinical outcomes. Immunophenotyping after daratumumab treatment was performed by flow and mass cytometry of cryopreserved peripheral blood mononuclear. Daratumumab kills myeloma cells via multiple mechanisms of action: We describe for the first time daratumumab interference in the assessment of. Daratumumab Flow Cytometry.
From www.researchgate.net
Flow cytometry for CD38 in MM cell lines. The upper panels show Daratumumab Flow Cytometry Immunophenotyping after daratumumab treatment was performed by flow and mass cytometry of cryopreserved peripheral blood mononuclear. We describe for the first time daratumumab interference in the assessment of plasma cell neoplasms by mfc; Flow cytometry on 202 blood samples, collected every 3 months until progression for 31 patients, revealed distinct immune changes significantly impacting clinical outcomes. Daratumumab kills myeloma cells. Daratumumab Flow Cytometry.
From www.mdpi.com
IJMS Free FullText Synergistic Effects of and Daratumumab Flow Cytometry Immunophenotyping after daratumumab treatment was performed by flow and mass cytometry of cryopreserved peripheral blood mononuclear. We describe for the first time daratumumab interference in the assessment of plasma cell neoplasms by mfc; Flow cytometry on 202 blood samples, collected every 3 months until progression for 31 patients, revealed distinct immune changes significantly impacting clinical outcomes. Daratumumab kills myeloma cells. Daratumumab Flow Cytometry.
From onlinelibrary.wiley.com
CD319 (SLAMF7) an alternative marker for detecting plasma cells in the Daratumumab Flow Cytometry Daratumumab kills myeloma cells via multiple mechanisms of action: Flow cytometry on 202 blood samples, collected every 3 months until progression for 31 patients, revealed distinct immune changes significantly impacting clinical outcomes. Immunophenotyping after daratumumab treatment was performed by flow and mass cytometry of cryopreserved peripheral blood mononuclear. We describe for the first time daratumumab interference in the assessment of. Daratumumab Flow Cytometry.
From www.researchgate.net
Limited efficacy of daratumumab and selected differentially expressed Daratumumab Flow Cytometry Daratumumab kills myeloma cells via multiple mechanisms of action: Flow cytometry on 202 blood samples, collected every 3 months until progression for 31 patients, revealed distinct immune changes significantly impacting clinical outcomes. We describe for the first time daratumumab interference in the assessment of plasma cell neoplasms by mfc; Immunophenotyping after daratumumab treatment was performed by flow and mass cytometry. Daratumumab Flow Cytometry.
From www.researchgate.net
ISB 1342 maintains high potency to kill tumor cells from patients Daratumumab Flow Cytometry We describe for the first time daratumumab interference in the assessment of plasma cell neoplasms by mfc; Flow cytometry on 202 blood samples, collected every 3 months until progression for 31 patients, revealed distinct immune changes significantly impacting clinical outcomes. Immunophenotyping after daratumumab treatment was performed by flow and mass cytometry of cryopreserved peripheral blood mononuclear. Daratumumab kills myeloma cells. Daratumumab Flow Cytometry.
From haematologica.org
Daratumumab inhibits acute myeloid leukaemia metabolic capacity by Daratumumab Flow Cytometry Immunophenotyping after daratumumab treatment was performed by flow and mass cytometry of cryopreserved peripheral blood mononuclear. We describe for the first time daratumumab interference in the assessment of plasma cell neoplasms by mfc; Daratumumab kills myeloma cells via multiple mechanisms of action: Flow cytometry on 202 blood samples, collected every 3 months until progression for 31 patients, revealed distinct immune. Daratumumab Flow Cytometry.
From www.researchgate.net
In vitro analysis of CD38 expression and binding ability of daratumumab Daratumumab Flow Cytometry We describe for the first time daratumumab interference in the assessment of plasma cell neoplasms by mfc; Flow cytometry on 202 blood samples, collected every 3 months until progression for 31 patients, revealed distinct immune changes significantly impacting clinical outcomes. Daratumumab kills myeloma cells via multiple mechanisms of action: Immunophenotyping after daratumumab treatment was performed by flow and mass cytometry. Daratumumab Flow Cytometry.
From www.nature.com
Daratumumab induces mechanisms of immune activation through CD38+ NK Daratumumab Flow Cytometry Daratumumab kills myeloma cells via multiple mechanisms of action: Immunophenotyping after daratumumab treatment was performed by flow and mass cytometry of cryopreserved peripheral blood mononuclear. Flow cytometry on 202 blood samples, collected every 3 months until progression for 31 patients, revealed distinct immune changes significantly impacting clinical outcomes. We describe for the first time daratumumab interference in the assessment of. Daratumumab Flow Cytometry.
From www.researchgate.net
Binding and CDC induction of HexaBodyCD38 in the presence daratumumab Daratumumab Flow Cytometry We describe for the first time daratumumab interference in the assessment of plasma cell neoplasms by mfc; Immunophenotyping after daratumumab treatment was performed by flow and mass cytometry of cryopreserved peripheral blood mononuclear. Daratumumab kills myeloma cells via multiple mechanisms of action: Flow cytometry on 202 blood samples, collected every 3 months until progression for 31 patients, revealed distinct immune. Daratumumab Flow Cytometry.
From www.researchgate.net
Binding of DOTAdaratumumab to CD38 on Daudi cells and associated Daratumumab Flow Cytometry Daratumumab kills myeloma cells via multiple mechanisms of action: Immunophenotyping after daratumumab treatment was performed by flow and mass cytometry of cryopreserved peripheral blood mononuclear. We describe for the first time daratumumab interference in the assessment of plasma cell neoplasms by mfc; Flow cytometry on 202 blood samples, collected every 3 months until progression for 31 patients, revealed distinct immune. Daratumumab Flow Cytometry.
From www.researchgate.net
Low dose cyclophosphamide potentiates daratumumab mediated macrophage Daratumumab Flow Cytometry Daratumumab kills myeloma cells via multiple mechanisms of action: We describe for the first time daratumumab interference in the assessment of plasma cell neoplasms by mfc; Immunophenotyping after daratumumab treatment was performed by flow and mass cytometry of cryopreserved peripheral blood mononuclear. Flow cytometry on 202 blood samples, collected every 3 months until progression for 31 patients, revealed distinct immune. Daratumumab Flow Cytometry.
From www.researchgate.net
Specific binding of nanobody JK36 AF680 to daratumumabpretreated Daratumumab Flow Cytometry Daratumumab kills myeloma cells via multiple mechanisms of action: We describe for the first time daratumumab interference in the assessment of plasma cell neoplasms by mfc; Immunophenotyping after daratumumab treatment was performed by flow and mass cytometry of cryopreserved peripheral blood mononuclear. Flow cytometry on 202 blood samples, collected every 3 months until progression for 31 patients, revealed distinct immune. Daratumumab Flow Cytometry.
From aacrjournals.org
Monocytes and Granulocytes Reduce CD38 Expression Levels on Myeloma Daratumumab Flow Cytometry Immunophenotyping after daratumumab treatment was performed by flow and mass cytometry of cryopreserved peripheral blood mononuclear. Daratumumab kills myeloma cells via multiple mechanisms of action: Flow cytometry on 202 blood samples, collected every 3 months until progression for 31 patients, revealed distinct immune changes significantly impacting clinical outcomes. We describe for the first time daratumumab interference in the assessment of. Daratumumab Flow Cytometry.
From www.researchgate.net
Flow cytometry plots at 3 rd relapse (A, plots labelled a, b, c, d Daratumumab Flow Cytometry Flow cytometry on 202 blood samples, collected every 3 months until progression for 31 patients, revealed distinct immune changes significantly impacting clinical outcomes. Daratumumab kills myeloma cells via multiple mechanisms of action: We describe for the first time daratumumab interference in the assessment of plasma cell neoplasms by mfc; Immunophenotyping after daratumumab treatment was performed by flow and mass cytometry. Daratumumab Flow Cytometry.
From www.researchgate.net
Shortterm ex vivo cotreatment with nivolumab does not enhance Daratumumab Flow Cytometry Immunophenotyping after daratumumab treatment was performed by flow and mass cytometry of cryopreserved peripheral blood mononuclear. Daratumumab kills myeloma cells via multiple mechanisms of action: We describe for the first time daratumumab interference in the assessment of plasma cell neoplasms by mfc; Flow cytometry on 202 blood samples, collected every 3 months until progression for 31 patients, revealed distinct immune. Daratumumab Flow Cytometry.
From haematologica.org
Pretreatment CD38positive regulatory T cells affect the durable Daratumumab Flow Cytometry Immunophenotyping after daratumumab treatment was performed by flow and mass cytometry of cryopreserved peripheral blood mononuclear. We describe for the first time daratumumab interference in the assessment of plasma cell neoplasms by mfc; Flow cytometry on 202 blood samples, collected every 3 months until progression for 31 patients, revealed distinct immune changes significantly impacting clinical outcomes. Daratumumab kills myeloma cells. Daratumumab Flow Cytometry.
From www.researchgate.net
Daratumumab's mechanism of antimyeloma activity is partially dependent Daratumumab Flow Cytometry Flow cytometry on 202 blood samples, collected every 3 months until progression for 31 patients, revealed distinct immune changes significantly impacting clinical outcomes. We describe for the first time daratumumab interference in the assessment of plasma cell neoplasms by mfc; Daratumumab kills myeloma cells via multiple mechanisms of action: Immunophenotyping after daratumumab treatment was performed by flow and mass cytometry. Daratumumab Flow Cytometry.
From www.researchgate.net
Daratumumab leads to overexpression of B7H1 and B72 levels in Daratumumab Flow Cytometry Daratumumab kills myeloma cells via multiple mechanisms of action: Flow cytometry on 202 blood samples, collected every 3 months until progression for 31 patients, revealed distinct immune changes significantly impacting clinical outcomes. Immunophenotyping after daratumumab treatment was performed by flow and mass cytometry of cryopreserved peripheral blood mononuclear. We describe for the first time daratumumab interference in the assessment of. Daratumumab Flow Cytometry.
From www.researchgate.net
Flow cytometry of the bone marrow. Top to bottom Population of Daratumumab Flow Cytometry Immunophenotyping after daratumumab treatment was performed by flow and mass cytometry of cryopreserved peripheral blood mononuclear. Flow cytometry on 202 blood samples, collected every 3 months until progression for 31 patients, revealed distinct immune changes significantly impacting clinical outcomes. Daratumumab kills myeloma cells via multiple mechanisms of action: We describe for the first time daratumumab interference in the assessment of. Daratumumab Flow Cytometry.
From www.researchgate.net
Immune cell dynamics using flow cytometry before and after Daratumumab Flow Cytometry Daratumumab kills myeloma cells via multiple mechanisms of action: Immunophenotyping after daratumumab treatment was performed by flow and mass cytometry of cryopreserved peripheral blood mononuclear. Flow cytometry on 202 blood samples, collected every 3 months until progression for 31 patients, revealed distinct immune changes significantly impacting clinical outcomes. We describe for the first time daratumumab interference in the assessment of. Daratumumab Flow Cytometry.
From www.researchgate.net
IDuoMM CARNK cells exhibit robust specific cytotoxicity and enhanced Daratumumab Flow Cytometry Immunophenotyping after daratumumab treatment was performed by flow and mass cytometry of cryopreserved peripheral blood mononuclear. Daratumumab kills myeloma cells via multiple mechanisms of action: Flow cytometry on 202 blood samples, collected every 3 months until progression for 31 patients, revealed distinct immune changes significantly impacting clinical outcomes. We describe for the first time daratumumab interference in the assessment of. Daratumumab Flow Cytometry.
From www.cureus.com
Cureus CD38 From Positive to Negative Expression after Daratumumab Daratumumab Flow Cytometry Immunophenotyping after daratumumab treatment was performed by flow and mass cytometry of cryopreserved peripheral blood mononuclear. Flow cytometry on 202 blood samples, collected every 3 months until progression for 31 patients, revealed distinct immune changes significantly impacting clinical outcomes. Daratumumab kills myeloma cells via multiple mechanisms of action: We describe for the first time daratumumab interference in the assessment of. Daratumumab Flow Cytometry.
From www.researchgate.net
(PDF) Expanded natural killer cells potentiate the antimyeloma activity Daratumumab Flow Cytometry Immunophenotyping after daratumumab treatment was performed by flow and mass cytometry of cryopreserved peripheral blood mononuclear. Daratumumab kills myeloma cells via multiple mechanisms of action: We describe for the first time daratumumab interference in the assessment of plasma cell neoplasms by mfc; Flow cytometry on 202 blood samples, collected every 3 months until progression for 31 patients, revealed distinct immune. Daratumumab Flow Cytometry.
From slideplayer.com
Effects of daratumumab on natural killer cells and impact on clinical Daratumumab Flow Cytometry Immunophenotyping after daratumumab treatment was performed by flow and mass cytometry of cryopreserved peripheral blood mononuclear. Flow cytometry on 202 blood samples, collected every 3 months until progression for 31 patients, revealed distinct immune changes significantly impacting clinical outcomes. We describe for the first time daratumumab interference in the assessment of plasma cell neoplasms by mfc; Daratumumab kills myeloma cells. Daratumumab Flow Cytometry.
From www.researchgate.net
Daratumumab interferes in AML cell trafficking. (A) Schematic Daratumumab Flow Cytometry We describe for the first time daratumumab interference in the assessment of plasma cell neoplasms by mfc; Daratumumab kills myeloma cells via multiple mechanisms of action: Flow cytometry on 202 blood samples, collected every 3 months until progression for 31 patients, revealed distinct immune changes significantly impacting clinical outcomes. Immunophenotyping after daratumumab treatment was performed by flow and mass cytometry. Daratumumab Flow Cytometry.
From www.frontiersin.org
Frontiers Case Report Daratumumab in a Patient With Severe Daratumumab Flow Cytometry We describe for the first time daratumumab interference in the assessment of plasma cell neoplasms by mfc; Flow cytometry on 202 blood samples, collected every 3 months until progression for 31 patients, revealed distinct immune changes significantly impacting clinical outcomes. Daratumumab kills myeloma cells via multiple mechanisms of action: Immunophenotyping after daratumumab treatment was performed by flow and mass cytometry. Daratumumab Flow Cytometry.
From journals.sagepub.com
A Case of DaratumumabInduced Significant Decrease in DonorSpecific Daratumumab Flow Cytometry Flow cytometry on 202 blood samples, collected every 3 months until progression for 31 patients, revealed distinct immune changes significantly impacting clinical outcomes. Immunophenotyping after daratumumab treatment was performed by flow and mass cytometry of cryopreserved peripheral blood mononuclear. We describe for the first time daratumumab interference in the assessment of plasma cell neoplasms by mfc; Daratumumab kills myeloma cells. Daratumumab Flow Cytometry.
From www.researchgate.net
Theranostic design of radiolabeled daratumumab and in vitro evaluation Daratumumab Flow Cytometry Immunophenotyping after daratumumab treatment was performed by flow and mass cytometry of cryopreserved peripheral blood mononuclear. Flow cytometry on 202 blood samples, collected every 3 months until progression for 31 patients, revealed distinct immune changes significantly impacting clinical outcomes. Daratumumab kills myeloma cells via multiple mechanisms of action: We describe for the first time daratumumab interference in the assessment of. Daratumumab Flow Cytometry.
From onlinelibrary.wiley.com
High‐Parameter Mass Cytometry Evaluation of Relapsed/Refractory Daratumumab Flow Cytometry Flow cytometry on 202 blood samples, collected every 3 months until progression for 31 patients, revealed distinct immune changes significantly impacting clinical outcomes. We describe for the first time daratumumab interference in the assessment of plasma cell neoplasms by mfc; Immunophenotyping after daratumumab treatment was performed by flow and mass cytometry of cryopreserved peripheral blood mononuclear. Daratumumab kills myeloma cells. Daratumumab Flow Cytometry.
From www.researchgate.net
Flow cytometric data from a patient with multiple myeloma (MM) treated Daratumumab Flow Cytometry Flow cytometry on 202 blood samples, collected every 3 months until progression for 31 patients, revealed distinct immune changes significantly impacting clinical outcomes. Immunophenotyping after daratumumab treatment was performed by flow and mass cytometry of cryopreserved peripheral blood mononuclear. Daratumumab kills myeloma cells via multiple mechanisms of action: We describe for the first time daratumumab interference in the assessment of. Daratumumab Flow Cytometry.