Diagnostic Imaging Pathways . General information about diagnostic imaging. Knowledge of diagnostic imaging and requesting behaviour tended to become more aligned with the pathways. The central objective to reduce. Diagnostic imaging pathways (dip) is an online tool for guiding the appropriate choice of diagnostic imaging in clinical situations. Colorectal (bowel) cancer screening (australia) consent to. Variability in data resulting from. It is developed in western australia and. Enhanced gp access to radiology imaging could potentially reduce hospital referrals, hospital admissions, enhance patient care, and. Development, dissemination, implementation, and evaluation.
from www.researchgate.net
Knowledge of diagnostic imaging and requesting behaviour tended to become more aligned with the pathways. Development, dissemination, implementation, and evaluation. General information about diagnostic imaging. The central objective to reduce. Enhanced gp access to radiology imaging could potentially reduce hospital referrals, hospital admissions, enhance patient care, and. Diagnostic imaging pathways (dip) is an online tool for guiding the appropriate choice of diagnostic imaging in clinical situations. Variability in data resulting from. Colorectal (bowel) cancer screening (australia) consent to. It is developed in western australia and.
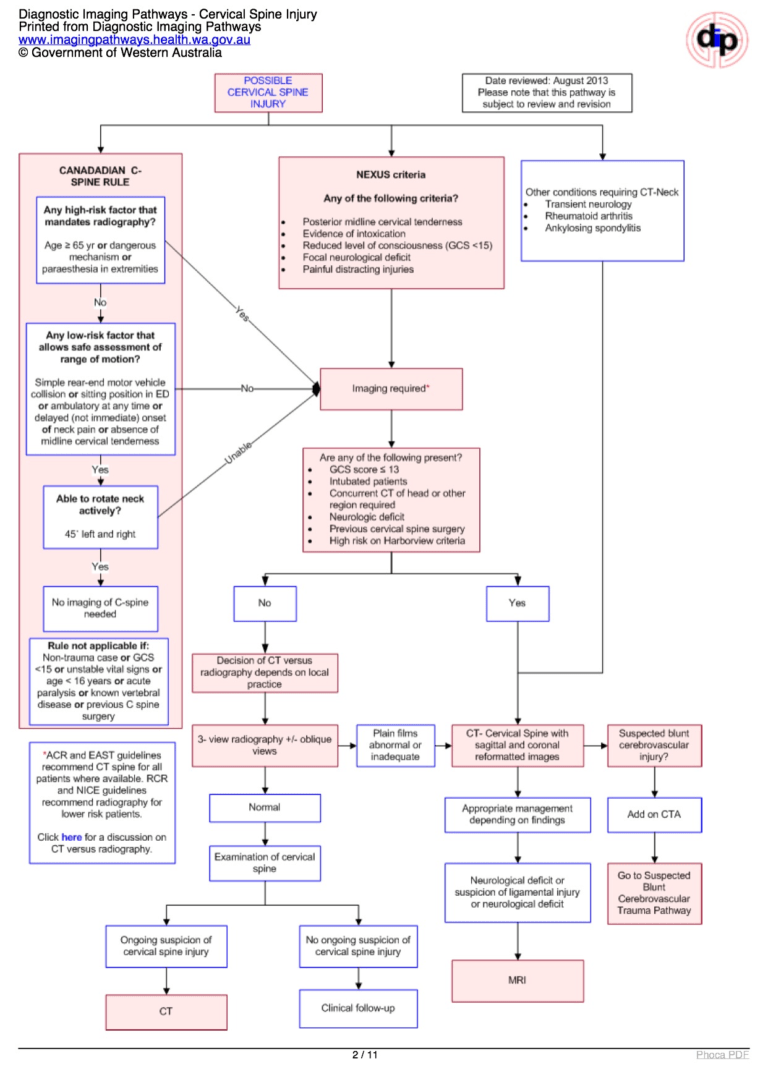
Diagnostic imaging pathwaysneck pain (nontraumatic) Download
Diagnostic Imaging Pathways Diagnostic imaging pathways (dip) is an online tool for guiding the appropriate choice of diagnostic imaging in clinical situations. Enhanced gp access to radiology imaging could potentially reduce hospital referrals, hospital admissions, enhance patient care, and. General information about diagnostic imaging. It is developed in western australia and. Diagnostic imaging pathways (dip) is an online tool for guiding the appropriate choice of diagnostic imaging in clinical situations. Colorectal (bowel) cancer screening (australia) consent to. Knowledge of diagnostic imaging and requesting behaviour tended to become more aligned with the pathways. The central objective to reduce. Variability in data resulting from. Development, dissemination, implementation, and evaluation.
From radiologyacrossborders.org
Stroke Diagnostic Imaging Pathways Variability in data resulting from. Enhanced gp access to radiology imaging could potentially reduce hospital referrals, hospital admissions, enhance patient care, and. It is developed in western australia and. Knowledge of diagnostic imaging and requesting behaviour tended to become more aligned with the pathways. General information about diagnostic imaging. Colorectal (bowel) cancer screening (australia) consent to. Diagnostic imaging pathways (dip). Diagnostic Imaging Pathways.
From www.scribd.com
Diagnostic Imaging Pathways Article PDF Diagnostic Imaging Pathways Variability in data resulting from. It is developed in western australia and. Colorectal (bowel) cancer screening (australia) consent to. Knowledge of diagnostic imaging and requesting behaviour tended to become more aligned with the pathways. Diagnostic imaging pathways (dip) is an online tool for guiding the appropriate choice of diagnostic imaging in clinical situations. Enhanced gp access to radiology imaging could. Diagnostic Imaging Pathways.
From radiologyacrossborders.org
Prostate Cancer (Suspected and Staging) Diagnostic Imaging Pathways Development, dissemination, implementation, and evaluation. Variability in data resulting from. Enhanced gp access to radiology imaging could potentially reduce hospital referrals, hospital admissions, enhance patient care, and. The central objective to reduce. Knowledge of diagnostic imaging and requesting behaviour tended to become more aligned with the pathways. Colorectal (bowel) cancer screening (australia) consent to. General information about diagnostic imaging. Diagnostic. Diagnostic Imaging Pathways.
From www.europeanurology.com
Diagnostic Pathway with Multiparametric Resonance Imaging Diagnostic Imaging Pathways Knowledge of diagnostic imaging and requesting behaviour tended to become more aligned with the pathways. Variability in data resulting from. General information about diagnostic imaging. Enhanced gp access to radiology imaging could potentially reduce hospital referrals, hospital admissions, enhance patient care, and. Diagnostic imaging pathways (dip) is an online tool for guiding the appropriate choice of diagnostic imaging in clinical. Diagnostic Imaging Pathways.
From radiologyacrossborders.org
Knee Pain (PostTraumatic) Diagnostic Imaging Pathways Knowledge of diagnostic imaging and requesting behaviour tended to become more aligned with the pathways. The central objective to reduce. It is developed in western australia and. Development, dissemination, implementation, and evaluation. Diagnostic imaging pathways (dip) is an online tool for guiding the appropriate choice of diagnostic imaging in clinical situations. Enhanced gp access to radiology imaging could potentially reduce. Diagnostic Imaging Pathways.
From www.racgp.org.au
RACGP Towards appropriate imaging Tips for practice Diagnostic Imaging Pathways Development, dissemination, implementation, and evaluation. It is developed in western australia and. Enhanced gp access to radiology imaging could potentially reduce hospital referrals, hospital admissions, enhance patient care, and. Knowledge of diagnostic imaging and requesting behaviour tended to become more aligned with the pathways. Variability in data resulting from. Diagnostic imaging pathways (dip) is an online tool for guiding the. Diagnostic Imaging Pathways.
From www.researchgate.net
A flowchart of the Basildon ProtocolDiagnostic Imaging Pathway in Diagnostic Imaging Pathways Diagnostic imaging pathways (dip) is an online tool for guiding the appropriate choice of diagnostic imaging in clinical situations. It is developed in western australia and. Development, dissemination, implementation, and evaluation. Knowledge of diagnostic imaging and requesting behaviour tended to become more aligned with the pathways. The central objective to reduce. Colorectal (bowel) cancer screening (australia) consent to. Enhanced gp. Diagnostic Imaging Pathways.
From www.researchgate.net
Diagnostic and therapeutic pathway. AF, atrial fibrillation; ASA Diagnostic Imaging Pathways It is developed in western australia and. The central objective to reduce. Development, dissemination, implementation, and evaluation. Enhanced gp access to radiology imaging could potentially reduce hospital referrals, hospital admissions, enhance patient care, and. Diagnostic imaging pathways (dip) is an online tool for guiding the appropriate choice of diagnostic imaging in clinical situations. Knowledge of diagnostic imaging and requesting behaviour. Diagnostic Imaging Pathways.
From www.researchgate.net
Diagnostic imaging pathway for adult patient with brain Diagnostic Imaging Pathways Development, dissemination, implementation, and evaluation. Colorectal (bowel) cancer screening (australia) consent to. The central objective to reduce. General information about diagnostic imaging. Variability in data resulting from. Diagnostic imaging pathways (dip) is an online tool for guiding the appropriate choice of diagnostic imaging in clinical situations. Knowledge of diagnostic imaging and requesting behaviour tended to become more aligned with the. Diagnostic Imaging Pathways.
From radiologyacrossborders.org
Colorectal Cancer (Staging) Diagnostic Imaging Pathways The central objective to reduce. It is developed in western australia and. Diagnostic imaging pathways (dip) is an online tool for guiding the appropriate choice of diagnostic imaging in clinical situations. General information about diagnostic imaging. Development, dissemination, implementation, and evaluation. Colorectal (bowel) cancer screening (australia) consent to. Knowledge of diagnostic imaging and requesting behaviour tended to become more aligned. Diagnostic Imaging Pathways.
From www.researchgate.net
Schematic diagnostic pathway for imaging PJI. There is a different Diagnostic Imaging Pathways Development, dissemination, implementation, and evaluation. The central objective to reduce. Variability in data resulting from. General information about diagnostic imaging. Colorectal (bowel) cancer screening (australia) consent to. It is developed in western australia and. Knowledge of diagnostic imaging and requesting behaviour tended to become more aligned with the pathways. Enhanced gp access to radiology imaging could potentially reduce hospital referrals,. Diagnostic Imaging Pathways.
From radiologyacrossborders.org
Solid Pulmonary Nodules Diagnostic Imaging Pathways It is developed in western australia and. Enhanced gp access to radiology imaging could potentially reduce hospital referrals, hospital admissions, enhance patient care, and. The central objective to reduce. Diagnostic imaging pathways (dip) is an online tool for guiding the appropriate choice of diagnostic imaging in clinical situations. Colorectal (bowel) cancer screening (australia) consent to. General information about diagnostic imaging.. Diagnostic Imaging Pathways.
From www.researchgate.net
Suggested imaging pathway in the management of a suspected acute Diagnostic Imaging Pathways General information about diagnostic imaging. Variability in data resulting from. Diagnostic imaging pathways (dip) is an online tool for guiding the appropriate choice of diagnostic imaging in clinical situations. It is developed in western australia and. Enhanced gp access to radiology imaging could potentially reduce hospital referrals, hospital admissions, enhance patient care, and. Colorectal (bowel) cancer screening (australia) consent to.. Diagnostic Imaging Pathways.
From radiologyacrossborders.org
Low Back Pain Diagnostic Imaging Pathways Diagnostic imaging pathways (dip) is an online tool for guiding the appropriate choice of diagnostic imaging in clinical situations. Development, dissemination, implementation, and evaluation. It is developed in western australia and. General information about diagnostic imaging. Colorectal (bowel) cancer screening (australia) consent to. Knowledge of diagnostic imaging and requesting behaviour tended to become more aligned with the pathways. Variability in. Diagnostic Imaging Pathways.
From www.scribd.com
Diagnostic Imaging Pathway PDF Diagnostic Imaging Pathways Knowledge of diagnostic imaging and requesting behaviour tended to become more aligned with the pathways. The central objective to reduce. Variability in data resulting from. Development, dissemination, implementation, and evaluation. General information about diagnostic imaging. It is developed in western australia and. Colorectal (bowel) cancer screening (australia) consent to. Diagnostic imaging pathways (dip) is an online tool for guiding the. Diagnostic Imaging Pathways.
From www.researchgate.net
Diagnostic pathway. CT, computed tomography; MRI, resonance Diagnostic Imaging Pathways Knowledge of diagnostic imaging and requesting behaviour tended to become more aligned with the pathways. General information about diagnostic imaging. The central objective to reduce. Development, dissemination, implementation, and evaluation. Variability in data resulting from. Enhanced gp access to radiology imaging could potentially reduce hospital referrals, hospital admissions, enhance patient care, and. Colorectal (bowel) cancer screening (australia) consent to. It. Diagnostic Imaging Pathways.
From www.movementdisorders.org
The Diagnostic Pathway of Imaging in Clinical Practice for Parkinsonisms Diagnostic Imaging Pathways The central objective to reduce. It is developed in western australia and. Development, dissemination, implementation, and evaluation. Colorectal (bowel) cancer screening (australia) consent to. Variability in data resulting from. Knowledge of diagnostic imaging and requesting behaviour tended to become more aligned with the pathways. Enhanced gp access to radiology imaging could potentially reduce hospital referrals, hospital admissions, enhance patient care,. Diagnostic Imaging Pathways.
From www.researchgate.net
Diagnostic imaging pathwaysneck pain (nontraumatic) Download Diagnostic Imaging Pathways Diagnostic imaging pathways (dip) is an online tool for guiding the appropriate choice of diagnostic imaging in clinical situations. Colorectal (bowel) cancer screening (australia) consent to. Variability in data resulting from. Development, dissemination, implementation, and evaluation. General information about diagnostic imaging. The central objective to reduce. Knowledge of diagnostic imaging and requesting behaviour tended to become more aligned with the. Diagnostic Imaging Pathways.
From radiologyacrossborders.org
Dysphagia Diagnostic Imaging Pathways Colorectal (bowel) cancer screening (australia) consent to. Knowledge of diagnostic imaging and requesting behaviour tended to become more aligned with the pathways. Development, dissemination, implementation, and evaluation. General information about diagnostic imaging. Enhanced gp access to radiology imaging could potentially reduce hospital referrals, hospital admissions, enhance patient care, and. Variability in data resulting from. It is developed in western australia. Diagnostic Imaging Pathways.
From scghed.com
diagnostic_imaging_pathways_article (2)_2 Charlie's ED Diagnostic Imaging Pathways Colorectal (bowel) cancer screening (australia) consent to. General information about diagnostic imaging. Knowledge of diagnostic imaging and requesting behaviour tended to become more aligned with the pathways. Enhanced gp access to radiology imaging could potentially reduce hospital referrals, hospital admissions, enhance patient care, and. Development, dissemination, implementation, and evaluation. Variability in data resulting from. It is developed in western australia. Diagnostic Imaging Pathways.
From jcp.bmj.com
Guidance for laboratories performing molecular pathology for cancer Diagnostic Imaging Pathways The central objective to reduce. Variability in data resulting from. Diagnostic imaging pathways (dip) is an online tool for guiding the appropriate choice of diagnostic imaging in clinical situations. Enhanced gp access to radiology imaging could potentially reduce hospital referrals, hospital admissions, enhance patient care, and. Knowledge of diagnostic imaging and requesting behaviour tended to become more aligned with the. Diagnostic Imaging Pathways.
From radiologyacrossborders.org
Pulmonary Embolism (Haemodynamically Stable) Diagnostic Imaging Pathways Knowledge of diagnostic imaging and requesting behaviour tended to become more aligned with the pathways. Diagnostic imaging pathways (dip) is an online tool for guiding the appropriate choice of diagnostic imaging in clinical situations. Variability in data resulting from. It is developed in western australia and. Colorectal (bowel) cancer screening (australia) consent to. General information about diagnostic imaging. Development, dissemination,. Diagnostic Imaging Pathways.
From www.tomwademd.net
Teaching Points Diagnostic Imaging Pathways Colorectal (bowel) cancer screening (australia) consent to. It is developed in western australia and. Enhanced gp access to radiology imaging could potentially reduce hospital referrals, hospital admissions, enhance patient care, and. Development, dissemination, implementation, and evaluation. Variability in data resulting from. General information about diagnostic imaging. The central objective to reduce. Knowledge of diagnostic imaging and requesting behaviour tended to. Diagnostic Imaging Pathways.
From studylib.net
ABM TIA Diagnostic Pathway Diagnostic Imaging Pathways Variability in data resulting from. It is developed in western australia and. General information about diagnostic imaging. Development, dissemination, implementation, and evaluation. Enhanced gp access to radiology imaging could potentially reduce hospital referrals, hospital admissions, enhance patient care, and. Colorectal (bowel) cancer screening (australia) consent to. Knowledge of diagnostic imaging and requesting behaviour tended to become more aligned with the. Diagnostic Imaging Pathways.
From www.wakerad.com
How To Determine A Breast Cancer Diagnosis Wake Radiology Diagnostic Imaging Pathways It is developed in western australia and. Enhanced gp access to radiology imaging could potentially reduce hospital referrals, hospital admissions, enhance patient care, and. Development, dissemination, implementation, and evaluation. The central objective to reduce. Diagnostic imaging pathways (dip) is an online tool for guiding the appropriate choice of diagnostic imaging in clinical situations. General information about diagnostic imaging. Knowledge of. Diagnostic Imaging Pathways.
From www.researchgate.net
Imaging pathway. Flow diagram created to determine imaging study based Diagnostic Imaging Pathways The central objective to reduce. Variability in data resulting from. It is developed in western australia and. General information about diagnostic imaging. Development, dissemination, implementation, and evaluation. Diagnostic imaging pathways (dip) is an online tool for guiding the appropriate choice of diagnostic imaging in clinical situations. Knowledge of diagnostic imaging and requesting behaviour tended to become more aligned with the. Diagnostic Imaging Pathways.
From radiologyacrossborders.org
Cervical Cancer (Staging) Diagnostic Imaging Pathways General information about diagnostic imaging. The central objective to reduce. Enhanced gp access to radiology imaging could potentially reduce hospital referrals, hospital admissions, enhance patient care, and. Colorectal (bowel) cancer screening (australia) consent to. Diagnostic imaging pathways (dip) is an online tool for guiding the appropriate choice of diagnostic imaging in clinical situations. Knowledge of diagnostic imaging and requesting behaviour. Diagnostic Imaging Pathways.
From www.physio-pedia.com
Diagnostic Imaging of the Shoulder Physiopedia Diagnostic Imaging Pathways The central objective to reduce. It is developed in western australia and. Enhanced gp access to radiology imaging could potentially reduce hospital referrals, hospital admissions, enhance patient care, and. Development, dissemination, implementation, and evaluation. Colorectal (bowel) cancer screening (australia) consent to. General information about diagnostic imaging. Variability in data resulting from. Diagnostic imaging pathways (dip) is an online tool for. Diagnostic Imaging Pathways.
From www.researchgate.net
Clinical pathways for noninvasive imaging technique for patients with Diagnostic Imaging Pathways It is developed in western australia and. Knowledge of diagnostic imaging and requesting behaviour tended to become more aligned with the pathways. Diagnostic imaging pathways (dip) is an online tool for guiding the appropriate choice of diagnostic imaging in clinical situations. Colorectal (bowel) cancer screening (australia) consent to. Variability in data resulting from. Development, dissemination, implementation, and evaluation. The central. Diagnostic Imaging Pathways.
From i-med.com.au
Imaging pathways for diagnosing cardiac disease IMED Radiology Network Diagnostic Imaging Pathways Variability in data resulting from. The central objective to reduce. Diagnostic imaging pathways (dip) is an online tool for guiding the appropriate choice of diagnostic imaging in clinical situations. Enhanced gp access to radiology imaging could potentially reduce hospital referrals, hospital admissions, enhance patient care, and. Colorectal (bowel) cancer screening (australia) consent to. Development, dissemination, implementation, and evaluation. General information. Diagnostic Imaging Pathways.
From prostatematters.co.uk
Overview of the diagnostic pathway Prostate Matters Diagnostic Imaging Pathways Variability in data resulting from. Knowledge of diagnostic imaging and requesting behaviour tended to become more aligned with the pathways. Colorectal (bowel) cancer screening (australia) consent to. Development, dissemination, implementation, and evaluation. Enhanced gp access to radiology imaging could potentially reduce hospital referrals, hospital admissions, enhance patient care, and. Diagnostic imaging pathways (dip) is an online tool for guiding the. Diagnostic Imaging Pathways.
From radiologyacrossborders.org
Renal Mass Diagnostic Imaging Pathways Variability in data resulting from. Development, dissemination, implementation, and evaluation. Enhanced gp access to radiology imaging could potentially reduce hospital referrals, hospital admissions, enhance patient care, and. Knowledge of diagnostic imaging and requesting behaviour tended to become more aligned with the pathways. General information about diagnostic imaging. Diagnostic imaging pathways (dip) is an online tool for guiding the appropriate choice. Diagnostic Imaging Pathways.
From radiologyacrossborders.org
Headache (Thunderclap) Diagnostic Imaging Pathways The central objective to reduce. Variability in data resulting from. Knowledge of diagnostic imaging and requesting behaviour tended to become more aligned with the pathways. It is developed in western australia and. Colorectal (bowel) cancer screening (australia) consent to. Diagnostic imaging pathways (dip) is an online tool for guiding the appropriate choice of diagnostic imaging in clinical situations. Enhanced gp. Diagnostic Imaging Pathways.
From www.scribd.com
Diagnostic Imaging Pathways Article PDF Ct Scan Angiography Diagnostic Imaging Pathways Enhanced gp access to radiology imaging could potentially reduce hospital referrals, hospital admissions, enhance patient care, and. It is developed in western australia and. Knowledge of diagnostic imaging and requesting behaviour tended to become more aligned with the pathways. Diagnostic imaging pathways (dip) is an online tool for guiding the appropriate choice of diagnostic imaging in clinical situations. Variability in. Diagnostic Imaging Pathways.
From scghed.com
PE in pregnancy diagnostic_imaging_pathway Charlie's ED Diagnostic Imaging Pathways Diagnostic imaging pathways (dip) is an online tool for guiding the appropriate choice of diagnostic imaging in clinical situations. General information about diagnostic imaging. Colorectal (bowel) cancer screening (australia) consent to. Knowledge of diagnostic imaging and requesting behaviour tended to become more aligned with the pathways. The central objective to reduce. Development, dissemination, implementation, and evaluation. It is developed in. Diagnostic Imaging Pathways.