Hair Follicle Neogenesis . finally, the fourth part reviews the important contribution of the hair follicle in healing cutaneous wounds through the regeneration and. The origin of the stem. the hair follicle (hf) is a highly conserved sensory organ associated with the immune response against.
from onlinelibrary.wiley.com
The origin of the stem. the hair follicle (hf) is a highly conserved sensory organ associated with the immune response against. finally, the fourth part reviews the important contribution of the hair follicle in healing cutaneous wounds through the regeneration and.
Principles and mechanisms of regeneration in the mouse model for wound
Hair Follicle Neogenesis the hair follicle (hf) is a highly conserved sensory organ associated with the immune response against. The origin of the stem. the hair follicle (hf) is a highly conserved sensory organ associated with the immune response against. finally, the fourth part reviews the important contribution of the hair follicle in healing cutaneous wounds through the regeneration and.
From www.researchgate.net
(PDF) Hair Follicle Morphogenesis During Embryogenesis, Neogenesis, and Hair Follicle Neogenesis the hair follicle (hf) is a highly conserved sensory organ associated with the immune response against. The origin of the stem. finally, the fourth part reviews the important contribution of the hair follicle in healing cutaneous wounds through the regeneration and. Hair Follicle Neogenesis.
From ar.inspiredpencil.com
New Hair Follicle Hair Follicle Neogenesis finally, the fourth part reviews the important contribution of the hair follicle in healing cutaneous wounds through the regeneration and. The origin of the stem. the hair follicle (hf) is a highly conserved sensory organ associated with the immune response against. Hair Follicle Neogenesis.
From www.frontiersin.org
Frontiers Back to the Future From Appendage Development Toward Hair Follicle Neogenesis The origin of the stem. finally, the fourth part reviews the important contribution of the hair follicle in healing cutaneous wounds through the regeneration and. the hair follicle (hf) is a highly conserved sensory organ associated with the immune response against. Hair Follicle Neogenesis.
From www.researchgate.net
Hair follicle neogenesis using isolated epithelial and dermal cells Hair Follicle Neogenesis the hair follicle (hf) is a highly conserved sensory organ associated with the immune response against. finally, the fourth part reviews the important contribution of the hair follicle in healing cutaneous wounds through the regeneration and. The origin of the stem. Hair Follicle Neogenesis.
From www.frontiersin.org
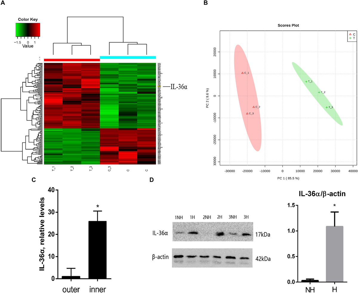
Frontiers IL36α Promoted Wound Induced Hair Follicle Neogenesis via Hair Follicle Neogenesis finally, the fourth part reviews the important contribution of the hair follicle in healing cutaneous wounds through the regeneration and. The origin of the stem. the hair follicle (hf) is a highly conserved sensory organ associated with the immune response against. Hair Follicle Neogenesis.
From www.researchgate.net
Immunemediated cellular reprogramming and hair neogenesis. Large Hair Follicle Neogenesis the hair follicle (hf) is a highly conserved sensory organ associated with the immune response against. finally, the fourth part reviews the important contribution of the hair follicle in healing cutaneous wounds through the regeneration and. The origin of the stem. Hair Follicle Neogenesis.
From europepmc.org
Msx2 Supports Epidermal Competency during WoundInduced Hair Follicle Hair Follicle Neogenesis The origin of the stem. the hair follicle (hf) is a highly conserved sensory organ associated with the immune response against. finally, the fourth part reviews the important contribution of the hair follicle in healing cutaneous wounds through the regeneration and. Hair Follicle Neogenesis.
From www.researchgate.net
(A) Hair follicle neogenesis instructed by papilla spheroids and (B Hair Follicle Neogenesis finally, the fourth part reviews the important contribution of the hair follicle in healing cutaneous wounds through the regeneration and. The origin of the stem. the hair follicle (hf) is a highly conserved sensory organ associated with the immune response against. Hair Follicle Neogenesis.
From www.mdpi.com
Animals Free FullText Understanding Mammalian Hair Follicle Hair Follicle Neogenesis the hair follicle (hf) is a highly conserved sensory organ associated with the immune response against. The origin of the stem. finally, the fourth part reviews the important contribution of the hair follicle in healing cutaneous wounds through the regeneration and. Hair Follicle Neogenesis.
From www.researchgate.net
Evidence of hair follicle neogenesis. (a and b) Skin adjacent to a Hair Follicle Neogenesis The origin of the stem. finally, the fourth part reviews the important contribution of the hair follicle in healing cutaneous wounds through the regeneration and. the hair follicle (hf) is a highly conserved sensory organ associated with the immune response against. Hair Follicle Neogenesis.
From europepmc.org
Msx2 Supports Epidermal Competency during WoundInduced Hair Follicle Hair Follicle Neogenesis the hair follicle (hf) is a highly conserved sensory organ associated with the immune response against. The origin of the stem. finally, the fourth part reviews the important contribution of the hair follicle in healing cutaneous wounds through the regeneration and. Hair Follicle Neogenesis.
From www.hairfollicleneogenesis.com
The Hair Follicle Neogenesis Growth Factors Serum Hair Follicle Hair Follicle Neogenesis the hair follicle (hf) is a highly conserved sensory organ associated with the immune response against. finally, the fourth part reviews the important contribution of the hair follicle in healing cutaneous wounds through the regeneration and. The origin of the stem. Hair Follicle Neogenesis.
From www.researchgate.net
Hair follicle neogenesis requires Wnt signalling, and overexpression Hair Follicle Neogenesis The origin of the stem. the hair follicle (hf) is a highly conserved sensory organ associated with the immune response against. finally, the fourth part reviews the important contribution of the hair follicle in healing cutaneous wounds through the regeneration and. Hair Follicle Neogenesis.
From europepmc.org
Microenvironmental reprogramming by threedimensional culture enables Hair Follicle Neogenesis the hair follicle (hf) is a highly conserved sensory organ associated with the immune response against. finally, the fourth part reviews the important contribution of the hair follicle in healing cutaneous wounds through the regeneration and. The origin of the stem. Hair Follicle Neogenesis.
From www.frontiersin.org
Frontiers Hair Follicle Morphogenesis During Embryogenesis Hair Follicle Neogenesis The origin of the stem. finally, the fourth part reviews the important contribution of the hair follicle in healing cutaneous wounds through the regeneration and. the hair follicle (hf) is a highly conserved sensory organ associated with the immune response against. Hair Follicle Neogenesis.
From www.frontiersin.org
Frontiers IL36α Promoted Wound Induced Hair Follicle Neogenesis via Hair Follicle Neogenesis the hair follicle (hf) is a highly conserved sensory organ associated with the immune response against. The origin of the stem. finally, the fourth part reviews the important contribution of the hair follicle in healing cutaneous wounds through the regeneration and. Hair Follicle Neogenesis.
From www.researchgate.net
At the beginning of hair follicle development, gradients of activators Hair Follicle Neogenesis the hair follicle (hf) is a highly conserved sensory organ associated with the immune response against. The origin of the stem. finally, the fourth part reviews the important contribution of the hair follicle in healing cutaneous wounds through the regeneration and. Hair Follicle Neogenesis.
From www.youtube.com
Dr Cotsarelis Hair Follicle Stem Cells & Skin Regeneration Hair Follicle Neogenesis finally, the fourth part reviews the important contribution of the hair follicle in healing cutaneous wounds through the regeneration and. The origin of the stem. the hair follicle (hf) is a highly conserved sensory organ associated with the immune response against. Hair Follicle Neogenesis.
From www.researchgate.net
(PDF) Cell Population Dynamics in WoundInduced Hair Follicle Hair Follicle Neogenesis The origin of the stem. finally, the fourth part reviews the important contribution of the hair follicle in healing cutaneous wounds through the regeneration and. the hair follicle (hf) is a highly conserved sensory organ associated with the immune response against. Hair Follicle Neogenesis.
From www.hairfollicleneogenesis.com
The Hair Follicle Neogenesis Growth Factors Serum Hair Follicle Hair Follicle Neogenesis the hair follicle (hf) is a highly conserved sensory organ associated with the immune response against. finally, the fourth part reviews the important contribution of the hair follicle in healing cutaneous wounds through the regeneration and. The origin of the stem. Hair Follicle Neogenesis.
From www.researchgate.net
Schematic of the human hair follicle. The hair follicle contains both Hair Follicle Neogenesis The origin of the stem. the hair follicle (hf) is a highly conserved sensory organ associated with the immune response against. finally, the fourth part reviews the important contribution of the hair follicle in healing cutaneous wounds through the regeneration and. Hair Follicle Neogenesis.
From www.researchgate.net
Timeline of hair follicle regeneration in the WIHN model. (A) Hair Hair Follicle Neogenesis The origin of the stem. the hair follicle (hf) is a highly conserved sensory organ associated with the immune response against. finally, the fourth part reviews the important contribution of the hair follicle in healing cutaneous wounds through the regeneration and. Hair Follicle Neogenesis.
From www.researchgate.net
DMAP requires an intact adaptive immunity to induce hair follicle Hair Follicle Neogenesis finally, the fourth part reviews the important contribution of the hair follicle in healing cutaneous wounds through the regeneration and. The origin of the stem. the hair follicle (hf) is a highly conserved sensory organ associated with the immune response against. Hair Follicle Neogenesis.
From www.hairfollicleneogenesis.com
The key to increasing scalp blood circulation Hair Follicle Neogenesis Hair Follicle Neogenesis finally, the fourth part reviews the important contribution of the hair follicle in healing cutaneous wounds through the regeneration and. the hair follicle (hf) is a highly conserved sensory organ associated with the immune response against. The origin of the stem. Hair Follicle Neogenesis.
From pubs.acs.org
NeuroInspired Biomimetic Microreactor for Sensory Recovery and Hair Hair Follicle Neogenesis finally, the fourth part reviews the important contribution of the hair follicle in healing cutaneous wounds through the regeneration and. the hair follicle (hf) is a highly conserved sensory organ associated with the immune response against. The origin of the stem. Hair Follicle Neogenesis.
From www.researchgate.net
Smo knockdown in neonatal dermal cells reduces hair follicle Hair Follicle Neogenesis finally, the fourth part reviews the important contribution of the hair follicle in healing cutaneous wounds through the regeneration and. the hair follicle (hf) is a highly conserved sensory organ associated with the immune response against. The origin of the stem. Hair Follicle Neogenesis.
From www.hairfollicleneogenesis.com
The AtHome Hair Follicle Neogenesis Method Full Instructions Hair Hair Follicle Neogenesis the hair follicle (hf) is a highly conserved sensory organ associated with the immune response against. finally, the fourth part reviews the important contribution of the hair follicle in healing cutaneous wounds through the regeneration and. The origin of the stem. Hair Follicle Neogenesis.
From www.researchgate.net
Signaling pathways involved in woundinduced hair follicle neogenesis Hair Follicle Neogenesis The origin of the stem. finally, the fourth part reviews the important contribution of the hair follicle in healing cutaneous wounds through the regeneration and. the hair follicle (hf) is a highly conserved sensory organ associated with the immune response against. Hair Follicle Neogenesis.
From www.jidonline.org
Msx2 Supports Epidermal Competency during WoundInduced Hair Follicle Hair Follicle Neogenesis the hair follicle (hf) is a highly conserved sensory organ associated with the immune response against. The origin of the stem. finally, the fourth part reviews the important contribution of the hair follicle in healing cutaneous wounds through the regeneration and. Hair Follicle Neogenesis.
From www.nicehair.org
The Genius of Hair Follicle Neogenesis Hair Follicle Neogenesis The origin of the stem. finally, the fourth part reviews the important contribution of the hair follicle in healing cutaneous wounds through the regeneration and. the hair follicle (hf) is a highly conserved sensory organ associated with the immune response against. Hair Follicle Neogenesis.
From onlinelibrary.wiley.com
Principles and mechanisms of regeneration in the mouse model for wound Hair Follicle Neogenesis The origin of the stem. finally, the fourth part reviews the important contribution of the hair follicle in healing cutaneous wounds through the regeneration and. the hair follicle (hf) is a highly conserved sensory organ associated with the immune response against. Hair Follicle Neogenesis.
From www.hairfollicleneogenesis.com
Hair Follicle Neogenesis The Breakthrough Hair Follicle Neogenesis the hair follicle (hf) is a highly conserved sensory organ associated with the immune response against. The origin of the stem. finally, the fourth part reviews the important contribution of the hair follicle in healing cutaneous wounds through the regeneration and. Hair Follicle Neogenesis.
From www.semanticscholar.org
Figure 2 from Hair Follicle Morphogenesis During Embryogenesis Hair Follicle Neogenesis the hair follicle (hf) is a highly conserved sensory organ associated with the immune response against. The origin of the stem. finally, the fourth part reviews the important contribution of the hair follicle in healing cutaneous wounds through the regeneration and. Hair Follicle Neogenesis.
From www.semanticscholar.org
Figure 1 from Topological Distribution of Wound Stiffness Modulates Hair Follicle Neogenesis The origin of the stem. the hair follicle (hf) is a highly conserved sensory organ associated with the immune response against. finally, the fourth part reviews the important contribution of the hair follicle in healing cutaneous wounds through the regeneration and. Hair Follicle Neogenesis.
From www.frontiersin.org
Frontiers IL36α Promoted Wound Induced Hair Follicle Neogenesis via Hair Follicle Neogenesis The origin of the stem. the hair follicle (hf) is a highly conserved sensory organ associated with the immune response against. finally, the fourth part reviews the important contribution of the hair follicle in healing cutaneous wounds through the regeneration and. Hair Follicle Neogenesis.