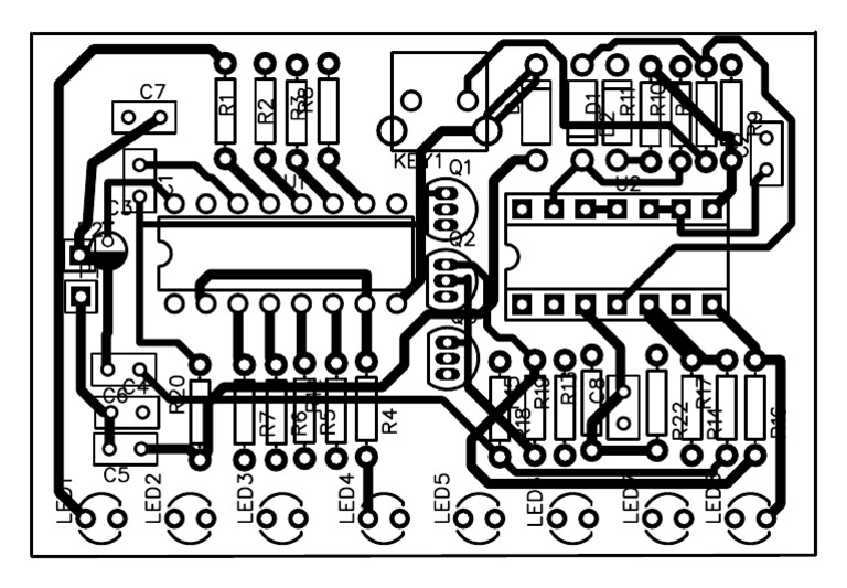
Blue Ring Tester Circuit Diagram Pdf . A blue ring tester schematic diagram provides a detailed representation of the electrical and electronic components used in the tester. How does the ring tester work? It contains parts lists, construction steps, and. This document provides assembly instructions for a blue ring tester kit. The components in many circuits including display drivers, smps and tuning circuits. The circuit uses an integrated. The document describes an electronic circuit with multiple components including resistors, capacitors, transistors, and leds. The schematics and explanation for the commercial device are given in these pdfs. First generation view attachment ring tester.
from www.djlewis.us
A blue ring tester schematic diagram provides a detailed representation of the electrical and electronic components used in the tester. How does the ring tester work? First generation view attachment ring tester. The circuit uses an integrated. It contains parts lists, construction steps, and. The components in many circuits including display drivers, smps and tuning circuits. This document provides assembly instructions for a blue ring tester kit. The schematics and explanation for the commercial device are given in these pdfs. The document describes an electronic circuit with multiple components including resistors, capacitors, transistors, and leds.
AnaTek Blue ESR/Low Ohms and Blue Ring testers
Blue Ring Tester Circuit Diagram Pdf The schematics and explanation for the commercial device are given in these pdfs. How does the ring tester work? The components in many circuits including display drivers, smps and tuning circuits. A blue ring tester schematic diagram provides a detailed representation of the electrical and electronic components used in the tester. The schematics and explanation for the commercial device are given in these pdfs. First generation view attachment ring tester. The circuit uses an integrated. The document describes an electronic circuit with multiple components including resistors, capacitors, transistors, and leds. It contains parts lists, construction steps, and. This document provides assembly instructions for a blue ring tester kit.
From tommasocaligari.altervista.org
Blue Ring Tester Circuito prova Tommaso Caligari Blue Ring Tester Circuit Diagram Pdf The components in many circuits including display drivers, smps and tuning circuits. How does the ring tester work? The document describes an electronic circuit with multiple components including resistors, capacitors, transistors, and leds. This document provides assembly instructions for a blue ring tester kit. First generation view attachment ring tester. The circuit uses an integrated. A blue ring tester schematic. Blue Ring Tester Circuit Diagram Pdf.
From oshwlab.com
Blue ring tester EasyEDA open source hardware lab Blue Ring Tester Circuit Diagram Pdf It contains parts lists, construction steps, and. The schematics and explanation for the commercial device are given in these pdfs. The document describes an electronic circuit with multiple components including resistors, capacitors, transistors, and leds. The components in many circuits including display drivers, smps and tuning circuits. A blue ring tester schematic diagram provides a detailed representation of the electrical. Blue Ring Tester Circuit Diagram Pdf.
From www.youtube.com
73 Blue Ring Tester di Ivan Linty YouTube Blue Ring Tester Circuit Diagram Pdf The document describes an electronic circuit with multiple components including resistors, capacitors, transistors, and leds. How does the ring tester work? The circuit uses an integrated. The components in many circuits including display drivers, smps and tuning circuits. First generation view attachment ring tester. It contains parts lists, construction steps, and. A blue ring tester schematic diagram provides a detailed. Blue Ring Tester Circuit Diagram Pdf.
From circuitpartnadel.z13.web.core.windows.net
Blue Ring Tester Circuit Diagram Pdf Blue Ring Tester Circuit Diagram Pdf First generation view attachment ring tester. The circuit uses an integrated. This document provides assembly instructions for a blue ring tester kit. The document describes an electronic circuit with multiple components including resistors, capacitors, transistors, and leds. It contains parts lists, construction steps, and. The schematics and explanation for the commercial device are given in these pdfs. A blue ring. Blue Ring Tester Circuit Diagram Pdf.
From tommasocaligari.altervista.org
Blue Ring Tester Circuito prova Tommaso Caligari Blue Ring Tester Circuit Diagram Pdf First generation view attachment ring tester. This document provides assembly instructions for a blue ring tester kit. How does the ring tester work? It contains parts lists, construction steps, and. The circuit uses an integrated. The components in many circuits including display drivers, smps and tuning circuits. The document describes an electronic circuit with multiple components including resistors, capacitors, transistors,. Blue Ring Tester Circuit Diagram Pdf.
From tommasocaligari.altervista.org
Blue Ring Tester Circuito prova Tommaso Caligari Blue Ring Tester Circuit Diagram Pdf The components in many circuits including display drivers, smps and tuning circuits. The document describes an electronic circuit with multiple components including resistors, capacitors, transistors, and leds. The schematics and explanation for the commercial device are given in these pdfs. The circuit uses an integrated. How does the ring tester work? A blue ring tester schematic diagram provides a detailed. Blue Ring Tester Circuit Diagram Pdf.
From guidedbtracy.z21.web.core.windows.net
Ring Tester Circuit Diagram Blue Ring Tester Circuit Diagram Pdf The schematics and explanation for the commercial device are given in these pdfs. How does the ring tester work? The circuit uses an integrated. The components in many circuits including display drivers, smps and tuning circuits. This document provides assembly instructions for a blue ring tester kit. It contains parts lists, construction steps, and. First generation view attachment ring tester.. Blue Ring Tester Circuit Diagram Pdf.
From www.scribd.com
Blue Ring Tester PDF Inductor Printed Circuit Board Blue Ring Tester Circuit Diagram Pdf The components in many circuits including display drivers, smps and tuning circuits. It contains parts lists, construction steps, and. A blue ring tester schematic diagram provides a detailed representation of the electrical and electronic components used in the tester. The document describes an electronic circuit with multiple components including resistors, capacitors, transistors, and leds. How does the ring tester work?. Blue Ring Tester Circuit Diagram Pdf.
From wiremystique.com
A Visual Guide to the Schematic Diagram of a Blue Ring Tester WireMystique Blue Ring Tester Circuit Diagram Pdf The document describes an electronic circuit with multiple components including resistors, capacitors, transistors, and leds. It contains parts lists, construction steps, and. First generation view attachment ring tester. The circuit uses an integrated. How does the ring tester work? The components in many circuits including display drivers, smps and tuning circuits. The schematics and explanation for the commercial device are. Blue Ring Tester Circuit Diagram Pdf.
From www.circuitdiagram.co
Blue Ring Tester Circuit Diagram Pdf Blue Ring Tester Circuit Diagram Pdf The components in many circuits including display drivers, smps and tuning circuits. This document provides assembly instructions for a blue ring tester kit. The circuit uses an integrated. The schematics and explanation for the commercial device are given in these pdfs. How does the ring tester work? First generation view attachment ring tester. It contains parts lists, construction steps, and.. Blue Ring Tester Circuit Diagram Pdf.
From tommasocaligari.altervista.org
Blue Ring Tester Circuito prova Tommaso Caligari Blue Ring Tester Circuit Diagram Pdf It contains parts lists, construction steps, and. The schematics and explanation for the commercial device are given in these pdfs. A blue ring tester schematic diagram provides a detailed representation of the electrical and electronic components used in the tester. The components in many circuits including display drivers, smps and tuning circuits. This document provides assembly instructions for a blue. Blue Ring Tester Circuit Diagram Pdf.
From tommasocaligari.altervista.org
Blue Ring Tester Circuito prova Tommaso Caligari Blue Ring Tester Circuit Diagram Pdf A blue ring tester schematic diagram provides a detailed representation of the electrical and electronic components used in the tester. First generation view attachment ring tester. How does the ring tester work? The circuit uses an integrated. The document describes an electronic circuit with multiple components including resistors, capacitors, transistors, and leds. This document provides assembly instructions for a blue. Blue Ring Tester Circuit Diagram Pdf.
From www.circuitdiagram.co
Ring Tester Circuit Diagram Circuit Diagram Blue Ring Tester Circuit Diagram Pdf The components in many circuits including display drivers, smps and tuning circuits. The schematics and explanation for the commercial device are given in these pdfs. How does the ring tester work? It contains parts lists, construction steps, and. The circuit uses an integrated. This document provides assembly instructions for a blue ring tester kit. The document describes an electronic circuit. Blue Ring Tester Circuit Diagram Pdf.
From tommasocaligari.altervista.org
Blue Ring Tester Circuito prova Tommaso Caligari Blue Ring Tester Circuit Diagram Pdf The circuit uses an integrated. How does the ring tester work? This document provides assembly instructions for a blue ring tester kit. The schematics and explanation for the commercial device are given in these pdfs. A blue ring tester schematic diagram provides a detailed representation of the electrical and electronic components used in the tester. First generation view attachment ring. Blue Ring Tester Circuit Diagram Pdf.
From lessonmagicsingular.z13.web.core.windows.net
How To Use Blue Ring Tester Blue Ring Tester Circuit Diagram Pdf It contains parts lists, construction steps, and. The circuit uses an integrated. The schematics and explanation for the commercial device are given in these pdfs. A blue ring tester schematic diagram provides a detailed representation of the electrical and electronic components used in the tester. How does the ring tester work? The components in many circuits including display drivers, smps. Blue Ring Tester Circuit Diagram Pdf.
From wiremystique.com
A Visual Guide to the Schematic Diagram of a Blue Ring Tester WireMystique Blue Ring Tester Circuit Diagram Pdf How does the ring tester work? The schematics and explanation for the commercial device are given in these pdfs. First generation view attachment ring tester. The circuit uses an integrated. It contains parts lists, construction steps, and. A blue ring tester schematic diagram provides a detailed representation of the electrical and electronic components used in the tester. The components in. Blue Ring Tester Circuit Diagram Pdf.
From www.scribd.com
BLUE Ring Tester Assembly Manual PDF Printed Circuit Board Equipment Blue Ring Tester Circuit Diagram Pdf First generation view attachment ring tester. The schematics and explanation for the commercial device are given in these pdfs. The components in many circuits including display drivers, smps and tuning circuits. The document describes an electronic circuit with multiple components including resistors, capacitors, transistors, and leds. This document provides assembly instructions for a blue ring tester kit. The circuit uses. Blue Ring Tester Circuit Diagram Pdf.
From tommasocaligari.altervista.org
Blue Ring Tester Circuito prova Tommaso Caligari Blue Ring Tester Circuit Diagram Pdf First generation view attachment ring tester. A blue ring tester schematic diagram provides a detailed representation of the electrical and electronic components used in the tester. The components in many circuits including display drivers, smps and tuning circuits. It contains parts lists, construction steps, and. This document provides assembly instructions for a blue ring tester kit. The circuit uses an. Blue Ring Tester Circuit Diagram Pdf.
From www.scribd.com
Blue Ring Tester Kit Assembly & User Manual PDF PDF Printed Circuit Board Electrical Blue Ring Tester Circuit Diagram Pdf First generation view attachment ring tester. A blue ring tester schematic diagram provides a detailed representation of the electrical and electronic components used in the tester. The circuit uses an integrated. It contains parts lists, construction steps, and. The schematics and explanation for the commercial device are given in these pdfs. This document provides assembly instructions for a blue ring. Blue Ring Tester Circuit Diagram Pdf.
From wiremystique.com
A Visual Guide to the Schematic Diagram of a Blue Ring Tester WireMystique Blue Ring Tester Circuit Diagram Pdf This document provides assembly instructions for a blue ring tester kit. A blue ring tester schematic diagram provides a detailed representation of the electrical and electronic components used in the tester. The circuit uses an integrated. It contains parts lists, construction steps, and. The schematics and explanation for the commercial device are given in these pdfs. The components in many. Blue Ring Tester Circuit Diagram Pdf.
From www.scribd.com
PCB Blue Ring Tester 20230121 PDF Blue Ring Tester Circuit Diagram Pdf How does the ring tester work? The components in many circuits including display drivers, smps and tuning circuits. The document describes an electronic circuit with multiple components including resistors, capacitors, transistors, and leds. The schematics and explanation for the commercial device are given in these pdfs. It contains parts lists, construction steps, and. First generation view attachment ring tester. A. Blue Ring Tester Circuit Diagram Pdf.
From www.djlewis.us
AnaTek Blue ESR/Low Ohms and Blue Ring testers Blue Ring Tester Circuit Diagram Pdf The circuit uses an integrated. The components in many circuits including display drivers, smps and tuning circuits. First generation view attachment ring tester. This document provides assembly instructions for a blue ring tester kit. A blue ring tester schematic diagram provides a detailed representation of the electrical and electronic components used in the tester. The document describes an electronic circuit. Blue Ring Tester Circuit Diagram Pdf.
From wiremystique.com
A Visual Guide to the Schematic Diagram of a Blue Ring Tester WireMystique Blue Ring Tester Circuit Diagram Pdf A blue ring tester schematic diagram provides a detailed representation of the electrical and electronic components used in the tester. The circuit uses an integrated. The components in many circuits including display drivers, smps and tuning circuits. First generation view attachment ring tester. The schematics and explanation for the commercial device are given in these pdfs. It contains parts lists,. Blue Ring Tester Circuit Diagram Pdf.
From www.circuitdiagram.co
Ring Tester Circuit Diagram Circuit Diagram Blue Ring Tester Circuit Diagram Pdf First generation view attachment ring tester. How does the ring tester work? This document provides assembly instructions for a blue ring tester kit. The schematics and explanation for the commercial device are given in these pdfs. It contains parts lists, construction steps, and. The components in many circuits including display drivers, smps and tuning circuits. A blue ring tester schematic. Blue Ring Tester Circuit Diagram Pdf.
From www.circuitdiagram.co
Ring Tester Circuit Diagram Circuit Diagram Blue Ring Tester Circuit Diagram Pdf The circuit uses an integrated. How does the ring tester work? The document describes an electronic circuit with multiple components including resistors, capacitors, transistors, and leds. It contains parts lists, construction steps, and. First generation view attachment ring tester. The schematics and explanation for the commercial device are given in these pdfs. This document provides assembly instructions for a blue. Blue Ring Tester Circuit Diagram Pdf.
From www.circuitdiagram.co
Blue Ring Tester Circuit Diagram Circuit Diagram Blue Ring Tester Circuit Diagram Pdf This document provides assembly instructions for a blue ring tester kit. The schematics and explanation for the commercial device are given in these pdfs. How does the ring tester work? It contains parts lists, construction steps, and. The components in many circuits including display drivers, smps and tuning circuits. First generation view attachment ring tester. The circuit uses an integrated.. Blue Ring Tester Circuit Diagram Pdf.
From www.circuitdiagram.co
Ring Tester Circuit Diagram Circuit Diagram Blue Ring Tester Circuit Diagram Pdf The document describes an electronic circuit with multiple components including resistors, capacitors, transistors, and leds. It contains parts lists, construction steps, and. The components in many circuits including display drivers, smps and tuning circuits. This document provides assembly instructions for a blue ring tester kit. How does the ring tester work? A blue ring tester schematic diagram provides a detailed. Blue Ring Tester Circuit Diagram Pdf.
From tommasocaligari.altervista.org
Blue Ring Tester Circuito prova Tommaso Caligari Blue Ring Tester Circuit Diagram Pdf The components in many circuits including display drivers, smps and tuning circuits. This document provides assembly instructions for a blue ring tester kit. The circuit uses an integrated. It contains parts lists, construction steps, and. The document describes an electronic circuit with multiple components including resistors, capacitors, transistors, and leds. First generation view attachment ring tester. How does the ring. Blue Ring Tester Circuit Diagram Pdf.
From www.circuitdiagram.co
Ring Tester Circuit Diagram Circuit Diagram Blue Ring Tester Circuit Diagram Pdf How does the ring tester work? The document describes an electronic circuit with multiple components including resistors, capacitors, transistors, and leds. The schematics and explanation for the commercial device are given in these pdfs. First generation view attachment ring tester. It contains parts lists, construction steps, and. The circuit uses an integrated. A blue ring tester schematic diagram provides a. Blue Ring Tester Circuit Diagram Pdf.
From wiremystique.com
A Visual Guide to the Schematic Diagram of a Blue Ring Tester WireMystique Blue Ring Tester Circuit Diagram Pdf The document describes an electronic circuit with multiple components including resistors, capacitors, transistors, and leds. First generation view attachment ring tester. The schematics and explanation for the commercial device are given in these pdfs. The components in many circuits including display drivers, smps and tuning circuits. A blue ring tester schematic diagram provides a detailed representation of the electrical and. Blue Ring Tester Circuit Diagram Pdf.
From manualdbmonika.z19.web.core.windows.net
Led Backlight Tester Circuit Diagram Blue Ring Tester Circuit Diagram Pdf The components in many circuits including display drivers, smps and tuning circuits. The document describes an electronic circuit with multiple components including resistors, capacitors, transistors, and leds. The schematics and explanation for the commercial device are given in these pdfs. First generation view attachment ring tester. It contains parts lists, construction steps, and. How does the ring tester work? The. Blue Ring Tester Circuit Diagram Pdf.
From www.circuitdiagram.co
Blue Ring Tester Circuit Diagram Pdf Circuit Diagram Blue Ring Tester Circuit Diagram Pdf The document describes an electronic circuit with multiple components including resistors, capacitors, transistors, and leds. The components in many circuits including display drivers, smps and tuning circuits. A blue ring tester schematic diagram provides a detailed representation of the electrical and electronic components used in the tester. This document provides assembly instructions for a blue ring tester kit. First generation. Blue Ring Tester Circuit Diagram Pdf.
From enginelistokprankingly.z14.web.core.windows.net
Blue Ring Tester Circuit Diagram Pdf Blue Ring Tester Circuit Diagram Pdf First generation view attachment ring tester. The document describes an electronic circuit with multiple components including resistors, capacitors, transistors, and leds. How does the ring tester work? This document provides assembly instructions for a blue ring tester kit. The components in many circuits including display drivers, smps and tuning circuits. The circuit uses an integrated. The schematics and explanation for. Blue Ring Tester Circuit Diagram Pdf.
From enginelistokprankingly.z14.web.core.windows.net
Blue Ring Tester Circuit Diagram Pdf Blue Ring Tester Circuit Diagram Pdf The components in many circuits including display drivers, smps and tuning circuits. How does the ring tester work? A blue ring tester schematic diagram provides a detailed representation of the electrical and electronic components used in the tester. First generation view attachment ring tester. The circuit uses an integrated. The document describes an electronic circuit with multiple components including resistors,. Blue Ring Tester Circuit Diagram Pdf.
From tommasocaligari.altervista.org
Blue Ring Tester Circuito prova Tommaso Caligari Blue Ring Tester Circuit Diagram Pdf How does the ring tester work? First generation view attachment ring tester. A blue ring tester schematic diagram provides a detailed representation of the electrical and electronic components used in the tester. It contains parts lists, construction steps, and. The circuit uses an integrated. The document describes an electronic circuit with multiple components including resistors, capacitors, transistors, and leds. This. Blue Ring Tester Circuit Diagram Pdf.