Which Entity Is Not Defined In Xml . These entities are used to represent characters that have special meaning in xml, such as `<`, `>`, `&`, ``, and `'`. I need to show the text as fl&j not received.but when i use it like. An entity is a declaration that states a named reference to be used in the xml in place of content or markup. In xml, character and entity references are formed by surrounding a numerical value or a name with & and ;—for example, © Each set has a link to the dtd entity declaration for the corresponding entity set, and also a link to an xslt2 stylesheet that will implement. I wrote a simple xml file and a dtd file including an entity, but when i want to check it in my browsers i get the message: Character entities are basically used to delimit tags in xml. There are various types of entities but first of all we will see an example on. Predefined internal entities are special entities in xml that are already defined and can be used without needing to be declared.
from blog.isecurion.com
In xml, character and entity references are formed by surrounding a numerical value or a name with & and ;—for example, © An entity is a declaration that states a named reference to be used in the xml in place of content or markup. I need to show the text as fl&j not received.but when i use it like. There are various types of entities but first of all we will see an example on. Character entities are basically used to delimit tags in xml. Each set has a link to the dtd entity declaration for the corresponding entity set, and also a link to an xslt2 stylesheet that will implement. These entities are used to represent characters that have special meaning in xml, such as `<`, `>`, `&`, ``, and `'`. I wrote a simple xml file and a dtd file including an entity, but when i want to check it in my browsers i get the message: Predefined internal entities are special entities in xml that are already defined and can be used without needing to be declared.
XML External Entity Attacks isecurion blog
Which Entity Is Not Defined In Xml These entities are used to represent characters that have special meaning in xml, such as `<`, `>`, `&`, ``, and `'`. Each set has a link to the dtd entity declaration for the corresponding entity set, and also a link to an xslt2 stylesheet that will implement. Predefined internal entities are special entities in xml that are already defined and can be used without needing to be declared. There are various types of entities but first of all we will see an example on. I need to show the text as fl&j not received.but when i use it like. These entities are used to represent characters that have special meaning in xml, such as `<`, `>`, `&`, ``, and `'`. Character entities are basically used to delimit tags in xml. An entity is a declaration that states a named reference to be used in the xml in place of content or markup. In xml, character and entity references are formed by surrounding a numerical value or a name with & and ;—for example, © I wrote a simple xml file and a dtd file including an entity, but when i want to check it in my browsers i get the message:
From www.iro.umontreal.ca
3.2. Schema Which Entity Is Not Defined In Xml Predefined internal entities are special entities in xml that are already defined and can be used without needing to be declared. Each set has a link to the dtd entity declaration for the corresponding entity set, and also a link to an xslt2 stylesheet that will implement. I wrote a simple xml file and a dtd file including an entity,. Which Entity Is Not Defined In Xml.
From www.researchgate.net
Entity relationship diagram that shows some of the entities defined in Which Entity Is Not Defined In Xml In xml, character and entity references are formed by surrounding a numerical value or a name with & and ;—for example, © An entity is a declaration that states a named reference to be used in the xml in place of content or markup. These entities are used to represent characters that have special meaning in xml, such as `<`,. Which Entity Is Not Defined In Xml.
From www.slideserve.com
PPT XML PowerPoint Presentation, free download ID1119202 Which Entity Is Not Defined In Xml I wrote a simple xml file and a dtd file including an entity, but when i want to check it in my browsers i get the message: I need to show the text as fl&j not received.but when i use it like. These entities are used to represent characters that have special meaning in xml, such as `<`, `>`, `&`,. Which Entity Is Not Defined In Xml.
From www.itneti.com
What is XML? Definition and information guide Which Entity Is Not Defined In Xml An entity is a declaration that states a named reference to be used in the xml in place of content or markup. Predefined internal entities are special entities in xml that are already defined and can be used without needing to be declared. These entities are used to represent characters that have special meaning in xml, such as `<`, `>`,. Which Entity Is Not Defined In Xml.
From pyonlycode.com
How to Solve NameError name 'XML' is not defined xml Which Entity Is Not Defined In Xml In xml, character and entity references are formed by surrounding a numerical value or a name with & and ;—for example, © I wrote a simple xml file and a dtd file including an entity, but when i want to check it in my browsers i get the message: An entity is a declaration that states a named reference to. Which Entity Is Not Defined In Xml.
From blog.isecurion.com
XML External Entity Attacks isecurion blog Which Entity Is Not Defined In Xml I wrote a simple xml file and a dtd file including an entity, but when i want to check it in my browsers i get the message: Each set has a link to the dtd entity declaration for the corresponding entity set, and also a link to an xslt2 stylesheet that will implement. These entities are used to represent characters. Which Entity Is Not Defined In Xml.
From www.cs.uct.ac.za
XML Primer Which Entity Is Not Defined In Xml Each set has a link to the dtd entity declaration for the corresponding entity set, and also a link to an xslt2 stylesheet that will implement. An entity is a declaration that states a named reference to be used in the xml in place of content or markup. In xml, character and entity references are formed by surrounding a numerical. Which Entity Is Not Defined In Xml.
From www.slideserve.com
PPT Data Type Definition PowerPoint Presentation, free download ID Which Entity Is Not Defined In Xml I wrote a simple xml file and a dtd file including an entity, but when i want to check it in my browsers i get the message: In xml, character and entity references are formed by surrounding a numerical value or a name with & and ;—for example, © These entities are used to represent characters that have special meaning. Which Entity Is Not Defined In Xml.
From itsourcecode.com
Referenceerror xmlhttprequest is not defined [SOLVED] Which Entity Is Not Defined In Xml Predefined internal entities are special entities in xml that are already defined and can be used without needing to be declared. These entities are used to represent characters that have special meaning in xml, such as `<`, `>`, `&`, ``, and `'`. An entity is a declaration that states a named reference to be used in the xml in place. Which Entity Is Not Defined In Xml.
From atom.coolfire25.com
How to define structure of XML document ? Which Entity Is Not Defined In Xml Each set has a link to the dtd entity declaration for the corresponding entity set, and also a link to an xslt2 stylesheet that will implement. I need to show the text as fl&j not received.but when i use it like. I wrote a simple xml file and a dtd file including an entity, but when i want to check. Which Entity Is Not Defined In Xml.
From www.youtube.com
What is XML Schema Definition (XSD) file? How to create XSD file Which Entity Is Not Defined In Xml Character entities are basically used to delimit tags in xml. I need to show the text as fl&j not received.but when i use it like. An entity is a declaration that states a named reference to be used in the xml in place of content or markup. Predefined internal entities are special entities in xml that are already defined and. Which Entity Is Not Defined In Xml.
From www.slideserve.com
PPT AN INTRODUCTION TO XML... PowerPoint Presentation, free download Which Entity Is Not Defined In Xml An entity is a declaration that states a named reference to be used in the xml in place of content or markup. I wrote a simple xml file and a dtd file including an entity, but when i want to check it in my browsers i get the message: Each set has a link to the dtd entity declaration for. Which Entity Is Not Defined In Xml.
From fundapps.zendesk.com
Introduction to the XML File FundApps Support Which Entity Is Not Defined In Xml Character entities are basically used to delimit tags in xml. I wrote a simple xml file and a dtd file including an entity, but when i want to check it in my browsers i get the message: These entities are used to represent characters that have special meaning in xml, such as `<`, `>`, `&`, ``, and `'`. Each set. Which Entity Is Not Defined In Xml.
From www.educba.com
XML Namespaces How Namespaces Work in XML with examples? Which Entity Is Not Defined In Xml In xml, character and entity references are formed by surrounding a numerical value or a name with & and ;—for example, © There are various types of entities but first of all we will see an example on. I need to show the text as fl&j not received.but when i use it like. I wrote a simple xml file and. Which Entity Is Not Defined In Xml.
From www.slideserve.com
PPT XML PowerPoint Presentation, free download ID580421 Which Entity Is Not Defined In Xml In xml, character and entity references are formed by surrounding a numerical value or a name with & and ;—for example, © I wrote a simple xml file and a dtd file including an entity, but when i want to check it in my browsers i get the message: Character entities are basically used to delimit tags in xml. Each. Which Entity Is Not Defined In Xml.
From www.slideserve.com
PPT XML Namespaces PowerPoint Presentation, free download ID69978 Which Entity Is Not Defined In Xml There are various types of entities but first of all we will see an example on. Character entities are basically used to delimit tags in xml. Predefined internal entities are special entities in xml that are already defined and can be used without needing to be declared. Each set has a link to the dtd entity declaration for the corresponding. Which Entity Is Not Defined In Xml.
From www.slideserve.com
PPT Defining XML The Document Type Definition PowerPoint Presentation Which Entity Is Not Defined In Xml An entity is a declaration that states a named reference to be used in the xml in place of content or markup. I need to show the text as fl&j not received.but when i use it like. These entities are used to represent characters that have special meaning in xml, such as `<`, `>`, `&`, ``, and `'`. Each set. Which Entity Is Not Defined In Xml.
From tinman.cs.gsu.edu
xmldtd Which Entity Is Not Defined In Xml Each set has a link to the dtd entity declaration for the corresponding entity set, and also a link to an xslt2 stylesheet that will implement. Character entities are basically used to delimit tags in xml. In xml, character and entity references are formed by surrounding a numerical value or a name with & and ;—for example, © I wrote. Which Entity Is Not Defined In Xml.
From www.researchgate.net
XML entity representation Download Scientific Diagram Which Entity Is Not Defined In Xml In xml, character and entity references are formed by surrounding a numerical value or a name with & and ;—for example, © Each set has a link to the dtd entity declaration for the corresponding entity set, and also a link to an xslt2 stylesheet that will implement. These entities are used to represent characters that have special meaning in. Which Entity Is Not Defined In Xml.
From www.youtube.com
Introduction to XML part 1 YouTube Which Entity Is Not Defined In Xml Predefined internal entities are special entities in xml that are already defined and can be used without needing to be declared. I wrote a simple xml file and a dtd file including an entity, but when i want to check it in my browsers i get the message: I need to show the text as fl&j not received.but when i. Which Entity Is Not Defined In Xml.
From www.websydian.com
Basic XML Terms Which Entity Is Not Defined In Xml I need to show the text as fl&j not received.but when i use it like. Each set has a link to the dtd entity declaration for the corresponding entity set, and also a link to an xslt2 stylesheet that will implement. In xml, character and entity references are formed by surrounding a numerical value or a name with & and. Which Entity Is Not Defined In Xml.
From www.youtube.com
XML Namespaces Explained Beginner's Guide XML Tutorial YouTube Which Entity Is Not Defined In Xml These entities are used to represent characters that have special meaning in xml, such as `<`, `>`, `&`, ``, and `'`. Character entities are basically used to delimit tags in xml. An entity is a declaration that states a named reference to be used in the xml in place of content or markup. I wrote a simple xml file and. Which Entity Is Not Defined In Xml.
From www.youtube.com
Understanding and Describing XML YouTube Which Entity Is Not Defined In Xml Predefined internal entities are special entities in xml that are already defined and can be used without needing to be declared. There are various types of entities but first of all we will see an example on. An entity is a declaration that states a named reference to be used in the xml in place of content or markup. In. Which Entity Is Not Defined In Xml.
From www.youtube.com
XML entity reference ! XML tutorial YouTube Which Entity Is Not Defined In Xml I wrote a simple xml file and a dtd file including an entity, but when i want to check it in my browsers i get the message: Predefined internal entities are special entities in xml that are already defined and can be used without needing to be declared. These entities are used to represent characters that have special meaning in. Which Entity Is Not Defined In Xml.
From www.researchgate.net
An outline of XML Schema Fragment for a Company Download Scientific Which Entity Is Not Defined In Xml I wrote a simple xml file and a dtd file including an entity, but when i want to check it in my browsers i get the message: I need to show the text as fl&j not received.but when i use it like. These entities are used to represent characters that have special meaning in xml, such as `<`, `>`, `&`,. Which Entity Is Not Defined In Xml.
From www.youtube.com
XML Syntax Rules and Types of XML YouTube Which Entity Is Not Defined In Xml There are various types of entities but first of all we will see an example on. I wrote a simple xml file and a dtd file including an entity, but when i want to check it in my browsers i get the message: Each set has a link to the dtd entity declaration for the corresponding entity set, and also. Which Entity Is Not Defined In Xml.
From ppt-online.org
Analysis and Design of Data Systems. Entity Relationship Model Which Entity Is Not Defined In Xml An entity is a declaration that states a named reference to be used in the xml in place of content or markup. These entities are used to represent characters that have special meaning in xml, such as `<`, `>`, `&`, ``, and `'`. I need to show the text as fl&j not received.but when i use it like. There are. Which Entity Is Not Defined In Xml.
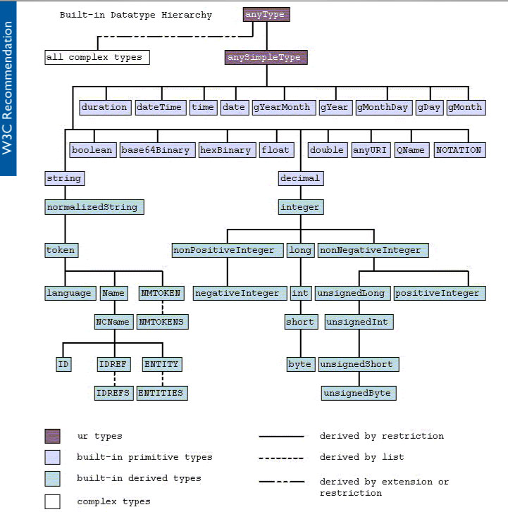
From www.researchgate.net
BuiltIn Types of XML Schema Definition 1.1 (XSD) Download Scientific Which Entity Is Not Defined In Xml There are various types of entities but first of all we will see an example on. An entity is a declaration that states a named reference to be used in the xml in place of content or markup. In xml, character and entity references are formed by surrounding a numerical value or a name with & and ;—for example, ©. Which Entity Is Not Defined In Xml.
From www.researchgate.net
The structure of XML data is defined in XML Schema and is separate from Which Entity Is Not Defined In Xml An entity is a declaration that states a named reference to be used in the xml in place of content or markup. In xml, character and entity references are formed by surrounding a numerical value or a name with & and ;—for example, © There are various types of entities but first of all we will see an example on.. Which Entity Is Not Defined In Xml.
From slideplayer.com
XML QL A Query Language for XML Version /2000XMLQL2 Outline Which Entity Is Not Defined In Xml An entity is a declaration that states a named reference to be used in the xml in place of content or markup. Predefined internal entities are special entities in xml that are already defined and can be used without needing to be declared. There are various types of entities but first of all we will see an example on. Each. Which Entity Is Not Defined In Xml.
From www.slideserve.com
PPT Defining XML The Document Type Definition PowerPoint Presentation Which Entity Is Not Defined In Xml There are various types of entities but first of all we will see an example on. In xml, character and entity references are formed by surrounding a numerical value or a name with & and ;—for example, © I need to show the text as fl&j not received.but when i use it like. These entities are used to represent characters. Which Entity Is Not Defined In Xml.
From www.slideserve.com
PPT What Is XML? PowerPoint Presentation, free download ID5513521 Which Entity Is Not Defined In Xml Predefined internal entities are special entities in xml that are already defined and can be used without needing to be declared. I wrote a simple xml file and a dtd file including an entity, but when i want to check it in my browsers i get the message: Each set has a link to the dtd entity declaration for the. Which Entity Is Not Defined In Xml.
From www.slideserve.com
PPT Defining XML The Document Type Definition PowerPoint Presentation Which Entity Is Not Defined In Xml These entities are used to represent characters that have special meaning in xml, such as `<`, `>`, `&`, ``, and `'`. Character entities are basically used to delimit tags in xml. I wrote a simple xml file and a dtd file including an entity, but when i want to check it in my browsers i get the message: An entity. Which Entity Is Not Defined In Xml.
From code-magazine.com
Using XML For Messaging In Distributed Applications (Part 2) Which Entity Is Not Defined In Xml I need to show the text as fl&j not received.but when i use it like. There are various types of entities but first of all we will see an example on. I wrote a simple xml file and a dtd file including an entity, but when i want to check it in my browsers i get the message: In xml,. Which Entity Is Not Defined In Xml.
From www.slideserve.com
PPT Chapter 2 Basic Standards for Services PowerPoint Which Entity Is Not Defined In Xml Predefined internal entities are special entities in xml that are already defined and can be used without needing to be declared. In xml, character and entity references are formed by surrounding a numerical value or a name with & and ;—for example, © I need to show the text as fl&j not received.but when i use it like. These entities. Which Entity Is Not Defined In Xml.