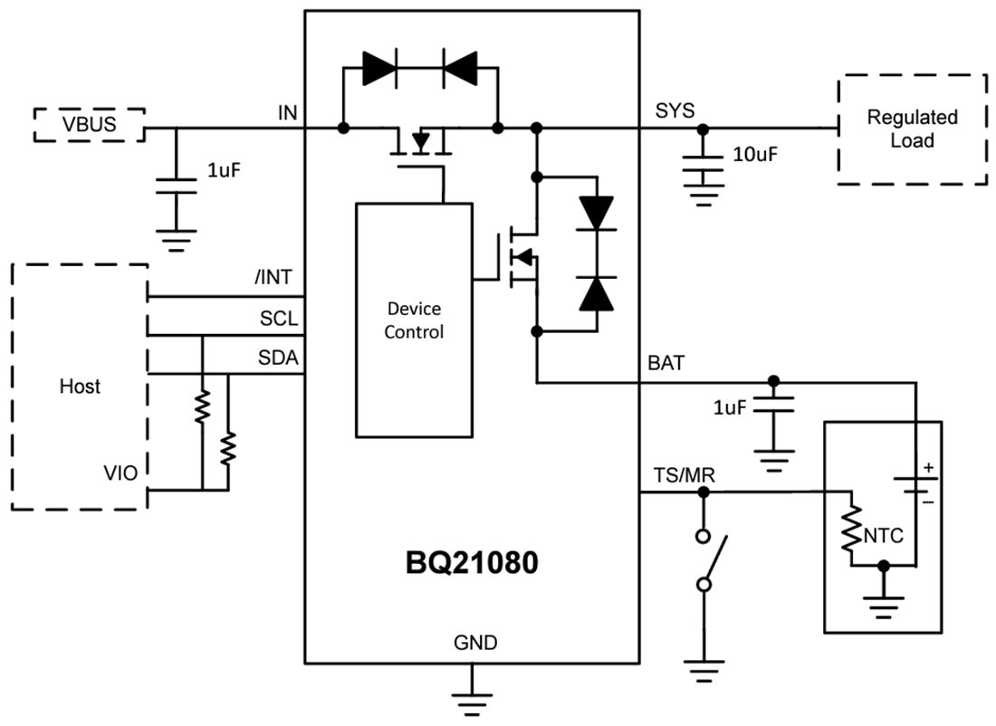
Battery Charger Ic Mouser . texas instruments bq21080 linear battery charger ic focuses on small solution size and low quiescent current for extending battery life. The bq25185 charger features an. charger power stage output and battery voltage sense input. this linear charger ic focuses on small solution size and low quiescent current to extend battery life. Connect bat to the positive terminal of the battery. the texas instruments bq21062 ic integrates a linear charger with power path that enables quick and accurate charging.
from www.mouser.com
the texas instruments bq21062 ic integrates a linear charger with power path that enables quick and accurate charging. this linear charger ic focuses on small solution size and low quiescent current to extend battery life. charger power stage output and battery voltage sense input. texas instruments bq21080 linear battery charger ic focuses on small solution size and low quiescent current for extending battery life. The bq25185 charger features an. Connect bat to the positive terminal of the battery.
bq24780S Mode Battery Charge Controller TI Mouser
Battery Charger Ic Mouser the texas instruments bq21062 ic integrates a linear charger with power path that enables quick and accurate charging. texas instruments bq21080 linear battery charger ic focuses on small solution size and low quiescent current for extending battery life. Connect bat to the positive terminal of the battery. this linear charger ic focuses on small solution size and low quiescent current to extend battery life. charger power stage output and battery voltage sense input. The bq25185 charger features an. the texas instruments bq21062 ic integrates a linear charger with power path that enables quick and accurate charging.
From enginediagramzees.z13.web.core.windows.net
Lipo Battery Charger Circuit Diagram Battery Charger Ic Mouser charger power stage output and battery voltage sense input. texas instruments bq21080 linear battery charger ic focuses on small solution size and low quiescent current for extending battery life. this linear charger ic focuses on small solution size and low quiescent current to extend battery life. Connect bat to the positive terminal of the battery. The bq25185. Battery Charger Ic Mouser.
From manuallibrarybieber.z21.web.core.windows.net
Ev Battery Charger Circuit Diagram Battery Charger Ic Mouser The bq25185 charger features an. this linear charger ic focuses on small solution size and low quiescent current to extend battery life. texas instruments bq21080 linear battery charger ic focuses on small solution size and low quiescent current for extending battery life. the texas instruments bq21062 ic integrates a linear charger with power path that enables quick. Battery Charger Ic Mouser.
From www.electronicdesign.com
Charger ICs Reflect Battery Requirements Electronic Design Battery Charger Ic Mouser this linear charger ic focuses on small solution size and low quiescent current to extend battery life. the texas instruments bq21062 ic integrates a linear charger with power path that enables quick and accurate charging. charger power stage output and battery voltage sense input. The bq25185 charger features an. Connect bat to the positive terminal of the. Battery Charger Ic Mouser.
From guidepartbisques.z21.web.core.windows.net
Battery Charger Circuit Diagram Battery Charger Ic Mouser charger power stage output and battery voltage sense input. Connect bat to the positive terminal of the battery. the texas instruments bq21062 ic integrates a linear charger with power path that enables quick and accurate charging. this linear charger ic focuses on small solution size and low quiescent current to extend battery life. The bq25185 charger features. Battery Charger Ic Mouser.
From homemade-circuits.com
Automatic 12 volt Battery Charger Circuit Using IC LM 338 Battery Charger Ic Mouser this linear charger ic focuses on small solution size and low quiescent current to extend battery life. charger power stage output and battery voltage sense input. The bq25185 charger features an. the texas instruments bq21062 ic integrates a linear charger with power path that enables quick and accurate charging. Connect bat to the positive terminal of the. Battery Charger Ic Mouser.
From www.analog.com
Simple Battery Charger ICs for Any Chemistry Analog Devices Battery Charger Ic Mouser charger power stage output and battery voltage sense input. Connect bat to the positive terminal of the battery. the texas instruments bq21062 ic integrates a linear charger with power path that enables quick and accurate charging. this linear charger ic focuses on small solution size and low quiescent current to extend battery life. The bq25185 charger features. Battery Charger Ic Mouser.
From www.mouser.com
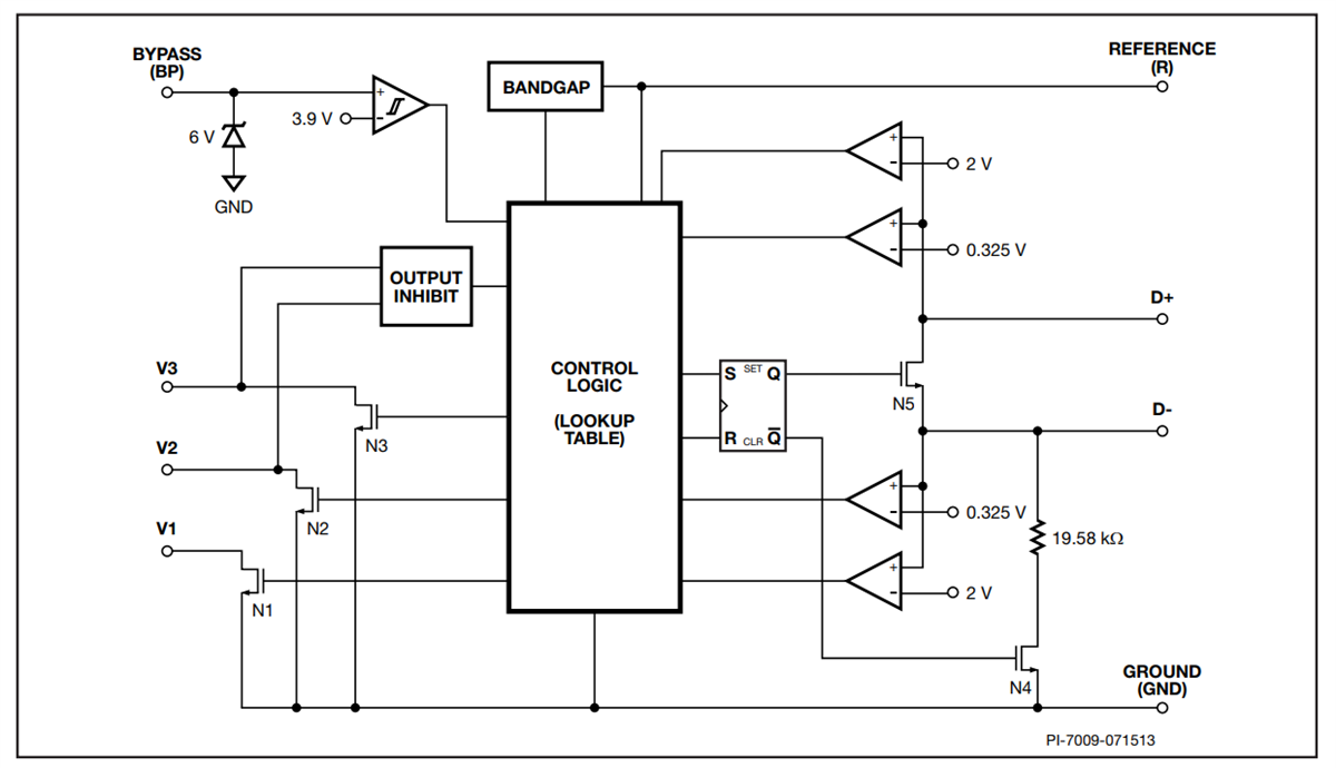
CHY100 Charger Interface ICs Power Integrations Mouser Battery Charger Ic Mouser charger power stage output and battery voltage sense input. the texas instruments bq21062 ic integrates a linear charger with power path that enables quick and accurate charging. this linear charger ic focuses on small solution size and low quiescent current to extend battery life. texas instruments bq21080 linear battery charger ic focuses on small solution size. Battery Charger Ic Mouser.
From www.176iot.com
Lithium Battery Charger Circuit Diagram IOT Wiring Diagram Battery Charger Ic Mouser this linear charger ic focuses on small solution size and low quiescent current to extend battery life. The bq25185 charger features an. texas instruments bq21080 linear battery charger ic focuses on small solution size and low quiescent current for extending battery life. the texas instruments bq21062 ic integrates a linear charger with power path that enables quick. Battery Charger Ic Mouser.
From th.mouser.com
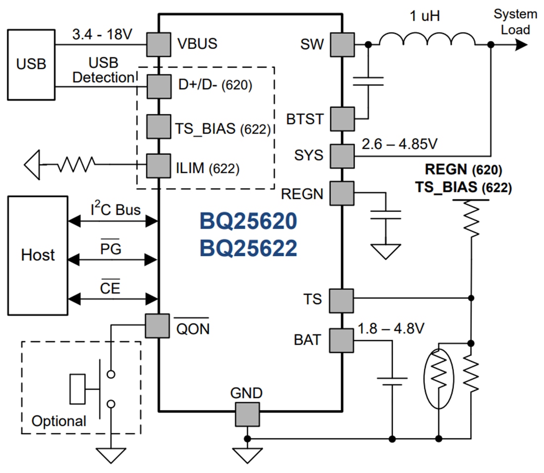
bq25620/bq25622 Buck Battery Chargers TI Mouser Battery Charger Ic Mouser the texas instruments bq21062 ic integrates a linear charger with power path that enables quick and accurate charging. this linear charger ic focuses on small solution size and low quiescent current to extend battery life. texas instruments bq21080 linear battery charger ic focuses on small solution size and low quiescent current for extending battery life. charger. Battery Charger Ic Mouser.
From www.mouser.com
bq21040 LiIon & LiPol Battery Charger TI Mouser Battery Charger Ic Mouser charger power stage output and battery voltage sense input. the texas instruments bq21062 ic integrates a linear charger with power path that enables quick and accurate charging. this linear charger ic focuses on small solution size and low quiescent current to extend battery life. The bq25185 charger features an. Connect bat to the positive terminal of the. Battery Charger Ic Mouser.
From www.youtube.com
NEW 12V Battery Charger Circuit! No Setting Required! with Battery Status Indicator YouTube Battery Charger Ic Mouser The bq25185 charger features an. the texas instruments bq21062 ic integrates a linear charger with power path that enables quick and accurate charging. Connect bat to the positive terminal of the battery. charger power stage output and battery voltage sense input. this linear charger ic focuses on small solution size and low quiescent current to extend battery. Battery Charger Ic Mouser.
From www.aliexpress.com
2S 5A BMS Charger PCB Protection Board For 2 cells 3.7V 18650 Li ion lithium BatteryIntegrated Battery Charger Ic Mouser the texas instruments bq21062 ic integrates a linear charger with power path that enables quick and accurate charging. Connect bat to the positive terminal of the battery. charger power stage output and battery voltage sense input. this linear charger ic focuses on small solution size and low quiescent current to extend battery life. texas instruments bq21080. Battery Charger Ic Mouser.
From th.mouser.com
bq21080 Linear Battery Charger IC TI Mouser Battery Charger Ic Mouser texas instruments bq21080 linear battery charger ic focuses on small solution size and low quiescent current for extending battery life. The bq25185 charger features an. charger power stage output and battery voltage sense input. the texas instruments bq21062 ic integrates a linear charger with power path that enables quick and accurate charging. this linear charger ic. Battery Charger Ic Mouser.
From wiredatae1ku3r2a1x.z13.web.core.windows.net
12 Dc Battery Charger Circuit Diagram Battery Charger Ic Mouser texas instruments bq21080 linear battery charger ic focuses on small solution size and low quiescent current for extending battery life. The bq25185 charger features an. Connect bat to the positive terminal of the battery. this linear charger ic focuses on small solution size and low quiescent current to extend battery life. charger power stage output and battery. Battery Charger Ic Mouser.
From guideumfassen2k.z14.web.core.windows.net
Simple Mobile Battery Charger Circuit Diagram Battery Charger Ic Mouser charger power stage output and battery voltage sense input. the texas instruments bq21062 ic integrates a linear charger with power path that enables quick and accurate charging. texas instruments bq21080 linear battery charger ic focuses on small solution size and low quiescent current for extending battery life. The bq25185 charger features an. this linear charger ic. Battery Charger Ic Mouser.
From www.analog.com
Simple Battery Charger ICs for Any Chemistry Analog Devices Battery Charger Ic Mouser Connect bat to the positive terminal of the battery. charger power stage output and battery voltage sense input. this linear charger ic focuses on small solution size and low quiescent current to extend battery life. the texas instruments bq21062 ic integrates a linear charger with power path that enables quick and accurate charging. texas instruments bq21080. Battery Charger Ic Mouser.
From www.youtube.com
How to Make Battery Charger Circuit Using LM358 IC YouTube Battery Charger Ic Mouser charger power stage output and battery voltage sense input. texas instruments bq21080 linear battery charger ic focuses on small solution size and low quiescent current for extending battery life. this linear charger ic focuses on small solution size and low quiescent current to extend battery life. The bq25185 charger features an. the texas instruments bq21062 ic. Battery Charger Ic Mouser.
From circuitgonelladrianxm.z22.web.core.windows.net
Battery Charger Circuit Diagram Using Lm317 Battery Charger Ic Mouser this linear charger ic focuses on small solution size and low quiescent current to extend battery life. the texas instruments bq21062 ic integrates a linear charger with power path that enables quick and accurate charging. texas instruments bq21080 linear battery charger ic focuses on small solution size and low quiescent current for extending battery life. Connect bat. Battery Charger Ic Mouser.
From www.mouser.in
Electrical Vehicle DC Fast Chargers Littelfuse Mouser Battery Charger Ic Mouser The bq25185 charger features an. texas instruments bq21080 linear battery charger ic focuses on small solution size and low quiescent current for extending battery life. charger power stage output and battery voltage sense input. Connect bat to the positive terminal of the battery. this linear charger ic focuses on small solution size and low quiescent current to. Battery Charger Ic Mouser.
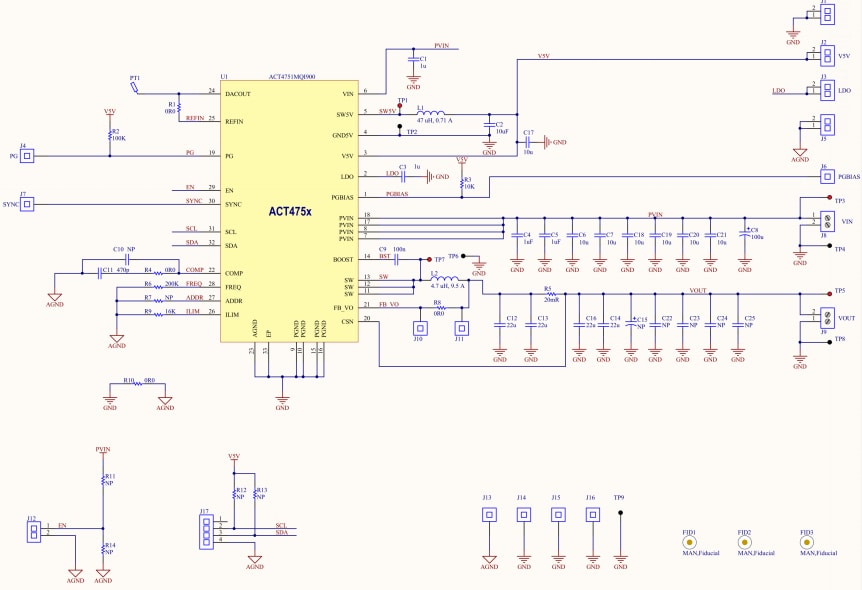
From www.mouser.com
ACT4751M USB FastCharger Power IC Qorvo Mouser Battery Charger Ic Mouser this linear charger ic focuses on small solution size and low quiescent current to extend battery life. the texas instruments bq21062 ic integrates a linear charger with power path that enables quick and accurate charging. Connect bat to the positive terminal of the battery. charger power stage output and battery voltage sense input. texas instruments bq21080. Battery Charger Ic Mouser.
From www.mouser.com
MP26124 4S Cell LiIon Battery Chargers MPS Mouser Battery Charger Ic Mouser Connect bat to the positive terminal of the battery. the texas instruments bq21062 ic integrates a linear charger with power path that enables quick and accurate charging. this linear charger ic focuses on small solution size and low quiescent current to extend battery life. The bq25185 charger features an. texas instruments bq21080 linear battery charger ic focuses. Battery Charger Ic Mouser.
From www.mouser.com
bq24780S Mode Battery Charge Controller TI Mouser Battery Charger Ic Mouser texas instruments bq21080 linear battery charger ic focuses on small solution size and low quiescent current for extending battery life. this linear charger ic focuses on small solution size and low quiescent current to extend battery life. charger power stage output and battery voltage sense input. Connect bat to the positive terminal of the battery. the. Battery Charger Ic Mouser.
From www.circuitdiagram.co
Lithium Polymer Battery Charger Circuit Circuit Diagram Battery Charger Ic Mouser The bq25185 charger features an. texas instruments bq21080 linear battery charger ic focuses on small solution size and low quiescent current for extending battery life. this linear charger ic focuses on small solution size and low quiescent current to extend battery life. charger power stage output and battery voltage sense input. Connect bat to the positive terminal. Battery Charger Ic Mouser.
From www.mouser.com
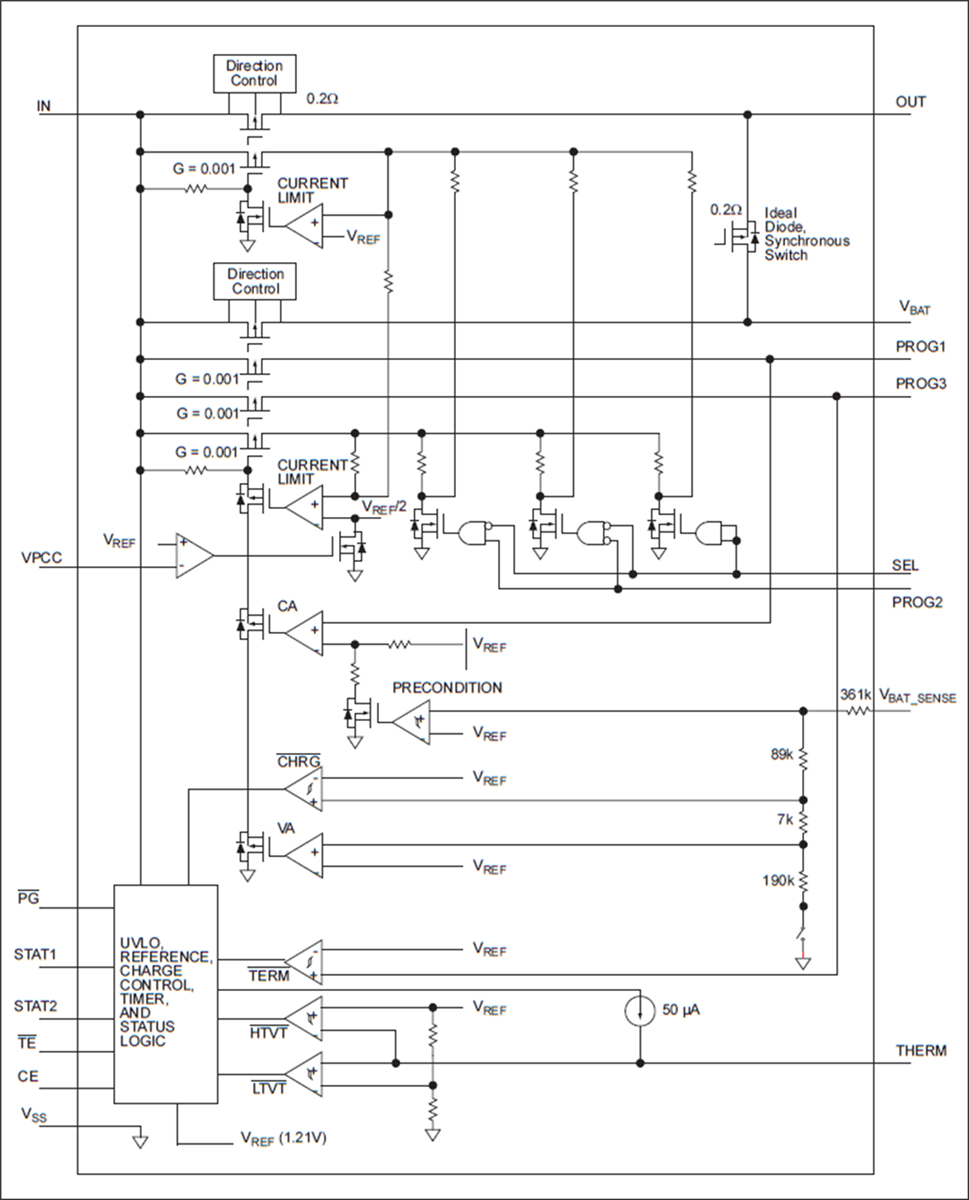
bq2597x 8A Battery Charger TI Mouser Battery Charger Ic Mouser texas instruments bq21080 linear battery charger ic focuses on small solution size and low quiescent current for extending battery life. Connect bat to the positive terminal of the battery. this linear charger ic focuses on small solution size and low quiescent current to extend battery life. charger power stage output and battery voltage sense input. the. Battery Charger Ic Mouser.
From www.mouser.com
bq25886 BoostMode Battery Charger TI Mouser Battery Charger Ic Mouser Connect bat to the positive terminal of the battery. charger power stage output and battery voltage sense input. The bq25185 charger features an. the texas instruments bq21062 ic integrates a linear charger with power path that enables quick and accurate charging. this linear charger ic focuses on small solution size and low quiescent current to extend battery. Battery Charger Ic Mouser.
From www.youtube.com
Designing an advanced 2S LiIon/ LiPo Battery Charge System using MCP73844 IC YouTube Battery Charger Ic Mouser Connect bat to the positive terminal of the battery. charger power stage output and battery voltage sense input. The bq25185 charger features an. the texas instruments bq21062 ic integrates a linear charger with power path that enables quick and accurate charging. texas instruments bq21080 linear battery charger ic focuses on small solution size and low quiescent current. Battery Charger Ic Mouser.
From electronics.stackexchange.com
Lithium Battery Charger IC Charging and Power Electrical Engineering Stack Exchange Battery Charger Ic Mouser Connect bat to the positive terminal of the battery. charger power stage output and battery voltage sense input. this linear charger ic focuses on small solution size and low quiescent current to extend battery life. The bq25185 charger features an. the texas instruments bq21062 ic integrates a linear charger with power path that enables quick and accurate. Battery Charger Ic Mouser.
From www.mouser.com
bq25600/bq25600D Battery Chargers TI Mouser Battery Charger Ic Mouser Connect bat to the positive terminal of the battery. the texas instruments bq21062 ic integrates a linear charger with power path that enables quick and accurate charging. charger power stage output and battery voltage sense input. texas instruments bq21080 linear battery charger ic focuses on small solution size and low quiescent current for extending battery life. The. Battery Charger Ic Mouser.
From www.homemade-circuits.com
LiIon Battery Charger Circuit Using IC LP2951 Battery Charger Ic Mouser this linear charger ic focuses on small solution size and low quiescent current to extend battery life. charger power stage output and battery voltage sense input. The bq25185 charger features an. the texas instruments bq21062 ic integrates a linear charger with power path that enables quick and accurate charging. Connect bat to the positive terminal of the. Battery Charger Ic Mouser.
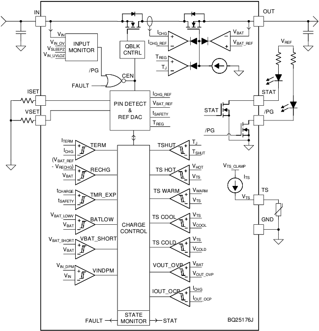
From www.mouser.com
BQ25176J Linear Battery Charger IC TI Mouser Battery Charger Ic Mouser Connect bat to the positive terminal of the battery. this linear charger ic focuses on small solution size and low quiescent current to extend battery life. charger power stage output and battery voltage sense input. the texas instruments bq21062 ic integrates a linear charger with power path that enables quick and accurate charging. The bq25185 charger features. Battery Charger Ic Mouser.
From www.eenewseurope.com
I²C controlled singlecell battery charger IC with OTG Battery Charger Ic Mouser the texas instruments bq21062 ic integrates a linear charger with power path that enables quick and accurate charging. texas instruments bq21080 linear battery charger ic focuses on small solution size and low quiescent current for extending battery life. The bq25185 charger features an. this linear charger ic focuses on small solution size and low quiescent current to. Battery Charger Ic Mouser.
From www.mas-oy.com
MAS6260 Liion and LiPo battery charger IC with LDO Micro Analog Systems Battery Charger Ic Mouser this linear charger ic focuses on small solution size and low quiescent current to extend battery life. The bq25185 charger features an. Connect bat to the positive terminal of the battery. the texas instruments bq21062 ic integrates a linear charger with power path that enables quick and accurate charging. charger power stage output and battery voltage sense. Battery Charger Ic Mouser.
From www.indiamart.com
SMD Battery Charger IC, For Electronics, Silicon Components Private Limited ID 11644174162 Battery Charger Ic Mouser this linear charger ic focuses on small solution size and low quiescent current to extend battery life. Connect bat to the positive terminal of the battery. the texas instruments bq21062 ic integrates a linear charger with power path that enables quick and accurate charging. texas instruments bq21080 linear battery charger ic focuses on small solution size and. Battery Charger Ic Mouser.
From www.mouser.com
MCP73871 USB/AC Battery Charger Microchip Technology Mouser Battery Charger Ic Mouser charger power stage output and battery voltage sense input. this linear charger ic focuses on small solution size and low quiescent current to extend battery life. the texas instruments bq21062 ic integrates a linear charger with power path that enables quick and accurate charging. Connect bat to the positive terminal of the battery. The bq25185 charger features. Battery Charger Ic Mouser.
From www.sunrom.com
TP4056 SOIC8 Lion Battery Charger IC 1A [3656] Sunrom Electronics Battery Charger Ic Mouser texas instruments bq21080 linear battery charger ic focuses on small solution size and low quiescent current for extending battery life. charger power stage output and battery voltage sense input. the texas instruments bq21062 ic integrates a linear charger with power path that enables quick and accurate charging. The bq25185 charger features an. Connect bat to the positive. Battery Charger Ic Mouser.