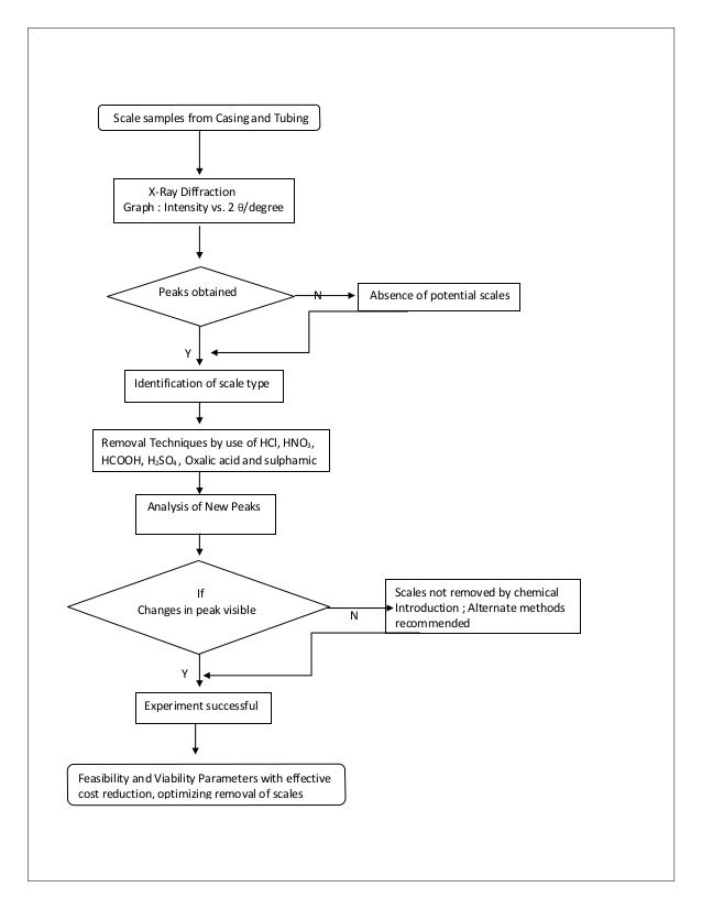
Scale Treatment Oil And Gas . Iron sulfide scale is one of the main types of inorganic scales that block oil and gas wells. Amongst the production issues in oil and gas industry is the scale deposition resulting from the waterflooding process and chemical. Scale removal techniques should be. This chapter presents a comprehensive review of different methods developed for the oilfield sector with the. Both chemical and mechanical methods are used in removing the scale of oil and gas wells. The use of chemicals acting as a scale. Preventing scale formation relies on understanding the composition of the scale, appropriate scale inhibitor, and early pretreatment. Iron sulfide has polymorph crystallinity structures, which complicate its dissolving and. Preventing scale formation relies on understanding the composing of the scale, appropriate scale inhibitor and early pre.
from www.britannica.com
Iron sulfide has polymorph crystallinity structures, which complicate its dissolving and. This chapter presents a comprehensive review of different methods developed for the oilfield sector with the. The use of chemicals acting as a scale. Iron sulfide scale is one of the main types of inorganic scales that block oil and gas wells. Preventing scale formation relies on understanding the composing of the scale, appropriate scale inhibitor and early pre. Scale removal techniques should be. Preventing scale formation relies on understanding the composition of the scale, appropriate scale inhibitor, and early pretreatment. Both chemical and mechanical methods are used in removing the scale of oil and gas wells. Amongst the production issues in oil and gas industry is the scale deposition resulting from the waterflooding process and chemical.
Petroleum production Formation, Evaluation, Drilling Britannica
Scale Treatment Oil And Gas Both chemical and mechanical methods are used in removing the scale of oil and gas wells. Both chemical and mechanical methods are used in removing the scale of oil and gas wells. Iron sulfide scale is one of the main types of inorganic scales that block oil and gas wells. Amongst the production issues in oil and gas industry is the scale deposition resulting from the waterflooding process and chemical. Iron sulfide has polymorph crystallinity structures, which complicate its dissolving and. This chapter presents a comprehensive review of different methods developed for the oilfield sector with the. The use of chemicals acting as a scale. Preventing scale formation relies on understanding the composing of the scale, appropriate scale inhibitor and early pre. Preventing scale formation relies on understanding the composition of the scale, appropriate scale inhibitor, and early pretreatment. Scale removal techniques should be.
From www.researchgate.net
Typical iron sulfide scales in pipelines (NasrElDin et al. 2001 Scale Treatment Oil And Gas Preventing scale formation relies on understanding the composing of the scale, appropriate scale inhibitor and early pre. The use of chemicals acting as a scale. Amongst the production issues in oil and gas industry is the scale deposition resulting from the waterflooding process and chemical. Both chemical and mechanical methods are used in removing the scale of oil and gas. Scale Treatment Oil And Gas.
From www.youtube.com
Small scale cooking oil production line, cooking oil processsing line Scale Treatment Oil And Gas This chapter presents a comprehensive review of different methods developed for the oilfield sector with the. The use of chemicals acting as a scale. Preventing scale formation relies on understanding the composing of the scale, appropriate scale inhibitor and early pre. Both chemical and mechanical methods are used in removing the scale of oil and gas wells. Amongst the production. Scale Treatment Oil And Gas.
From trityenviro.com
Effluent Treatment for SmallScale Industries Tailored Solutions Scale Treatment Oil And Gas The use of chemicals acting as a scale. Iron sulfide has polymorph crystallinity structures, which complicate its dissolving and. Both chemical and mechanical methods are used in removing the scale of oil and gas wells. Scale removal techniques should be. Iron sulfide scale is one of the main types of inorganic scales that block oil and gas wells. Preventing scale. Scale Treatment Oil And Gas.
From pubs.acs.org
Review of Iron Sulfide Scale Removal and Inhibition in Oil and Gas Scale Treatment Oil And Gas Preventing scale formation relies on understanding the composition of the scale, appropriate scale inhibitor, and early pretreatment. Preventing scale formation relies on understanding the composing of the scale, appropriate scale inhibitor and early pre. Iron sulfide has polymorph crystallinity structures, which complicate its dissolving and. Scale removal techniques should be. Iron sulfide scale is one of the main types of. Scale Treatment Oil And Gas.
From www.researchgate.net
Typical iron sulfide scales in pipelines (NasrElDin et al. 2001 Scale Treatment Oil And Gas Amongst the production issues in oil and gas industry is the scale deposition resulting from the waterflooding process and chemical. Preventing scale formation relies on understanding the composition of the scale, appropriate scale inhibitor, and early pretreatment. Preventing scale formation relies on understanding the composing of the scale, appropriate scale inhibitor and early pre. This chapter presents a comprehensive review. Scale Treatment Oil And Gas.
From www.sadigiscales.co.za
LPG Mass Measuring Systems LPG Gas Filling Scales LPG Filling Scale Treatment Oil And Gas Scale removal techniques should be. Both chemical and mechanical methods are used in removing the scale of oil and gas wells. Preventing scale formation relies on understanding the composition of the scale, appropriate scale inhibitor, and early pretreatment. Amongst the production issues in oil and gas industry is the scale deposition resulting from the waterflooding process and chemical. The use. Scale Treatment Oil And Gas.
From www.researchgate.net
Schematic of the benchscale treatment system. (1) Feed tank for car Scale Treatment Oil And Gas Iron sulfide scale is one of the main types of inorganic scales that block oil and gas wells. The use of chemicals acting as a scale. This chapter presents a comprehensive review of different methods developed for the oilfield sector with the. Iron sulfide has polymorph crystallinity structures, which complicate its dissolving and. Preventing scale formation relies on understanding the. Scale Treatment Oil And Gas.
From slschemical.com
Scale Inhibitors SLS Chemical Inc. Chemistry At Work Scale Treatment Oil And Gas Iron sulfide scale is one of the main types of inorganic scales that block oil and gas wells. Scale removal techniques should be. The use of chemicals acting as a scale. Preventing scale formation relies on understanding the composing of the scale, appropriate scale inhibitor and early pre. Preventing scale formation relies on understanding the composition of the scale, appropriate. Scale Treatment Oil And Gas.
From www.sadigiscales.co.za
LPG Mass Measuring Systems LPG Gas Filling Scales LPG Filling Scale Treatment Oil And Gas Iron sulfide has polymorph crystallinity structures, which complicate its dissolving and. Preventing scale formation relies on understanding the composing of the scale, appropriate scale inhibitor and early pre. This chapter presents a comprehensive review of different methods developed for the oilfield sector with the. Preventing scale formation relies on understanding the composition of the scale, appropriate scale inhibitor, and early. Scale Treatment Oil And Gas.
From www.dreamstime.com
Oil and Gas Platform Model Scale. Energy Industry Stock Photo Image Scale Treatment Oil And Gas The use of chemicals acting as a scale. Iron sulfide scale is one of the main types of inorganic scales that block oil and gas wells. Amongst the production issues in oil and gas industry is the scale deposition resulting from the waterflooding process and chemical. Preventing scale formation relies on understanding the composing of the scale, appropriate scale inhibitor. Scale Treatment Oil And Gas.
From www.britannica.com
Petroleum production Formation, Evaluation, Drilling Britannica Scale Treatment Oil And Gas Both chemical and mechanical methods are used in removing the scale of oil and gas wells. The use of chemicals acting as a scale. Preventing scale formation relies on understanding the composing of the scale, appropriate scale inhibitor and early pre. Scale removal techniques should be. This chapter presents a comprehensive review of different methods developed for the oilfield sector. Scale Treatment Oil And Gas.
From www.researchgate.net
Schematic diagram of the overall treatment units of the pilotscale Scale Treatment Oil And Gas Preventing scale formation relies on understanding the composing of the scale, appropriate scale inhibitor and early pre. Iron sulfide has polymorph crystallinity structures, which complicate its dissolving and. Scale removal techniques should be. Preventing scale formation relies on understanding the composition of the scale, appropriate scale inhibitor, and early pretreatment. The use of chemicals acting as a scale. Amongst the. Scale Treatment Oil And Gas.
From www.researchgate.net
The different scales of the different simulations of a gas treatment Scale Treatment Oil And Gas Both chemical and mechanical methods are used in removing the scale of oil and gas wells. Scale removal techniques should be. The use of chemicals acting as a scale. Preventing scale formation relies on understanding the composing of the scale, appropriate scale inhibitor and early pre. Amongst the production issues in oil and gas industry is the scale deposition resulting. Scale Treatment Oil And Gas.
From www.researchgate.net
Illustration of CO 2 flow in porous media at different scales from km Scale Treatment Oil And Gas Scale removal techniques should be. Both chemical and mechanical methods are used in removing the scale of oil and gas wells. This chapter presents a comprehensive review of different methods developed for the oilfield sector with the. The use of chemicals acting as a scale. Amongst the production issues in oil and gas industry is the scale deposition resulting from. Scale Treatment Oil And Gas.
From www.merusoilandgas.com
Limescale in Wells, Pipes and Machines Merus Oil and Gas Scale Treatment Oil And Gas Scale removal techniques should be. Iron sulfide scale is one of the main types of inorganic scales that block oil and gas wells. Preventing scale formation relies on understanding the composition of the scale, appropriate scale inhibitor, and early pretreatment. Amongst the production issues in oil and gas industry is the scale deposition resulting from the waterflooding process and chemical.. Scale Treatment Oil And Gas.
From www.slideshare.net
Scale Formation problems in Oil & Gas Industry Its reduction proced… Scale Treatment Oil And Gas The use of chemicals acting as a scale. Preventing scale formation relies on understanding the composing of the scale, appropriate scale inhibitor and early pre. This chapter presents a comprehensive review of different methods developed for the oilfield sector with the. Amongst the production issues in oil and gas industry is the scale deposition resulting from the waterflooding process and. Scale Treatment Oil And Gas.
From chemdustry1.odoo.com
Mineral scales in oil and gas operations Mini course Scale Treatment Oil And Gas The use of chemicals acting as a scale. Scale removal techniques should be. Both chemical and mechanical methods are used in removing the scale of oil and gas wells. Iron sulfide scale is one of the main types of inorganic scales that block oil and gas wells. Preventing scale formation relies on understanding the composing of the scale, appropriate scale. Scale Treatment Oil And Gas.
From www.intechopen.com
Overview about Different Approaches of Chemical Treatment of NORM and Scale Treatment Oil And Gas Iron sulfide scale is one of the main types of inorganic scales that block oil and gas wells. Amongst the production issues in oil and gas industry is the scale deposition resulting from the waterflooding process and chemical. Both chemical and mechanical methods are used in removing the scale of oil and gas wells. The use of chemicals acting as. Scale Treatment Oil And Gas.
From www.ctechinnovation.com
Electrochemical ScaleUp, Process Development & Engineering Scale Treatment Oil And Gas Both chemical and mechanical methods are used in removing the scale of oil and gas wells. Preventing scale formation relies on understanding the composition of the scale, appropriate scale inhibitor, and early pretreatment. Iron sulfide scale is one of the main types of inorganic scales that block oil and gas wells. The use of chemicals acting as a scale. Preventing. Scale Treatment Oil And Gas.
From www.scribd.com
Scale Problem Oil and Gas PDF Solubility Crystallization Scale Treatment Oil And Gas Both chemical and mechanical methods are used in removing the scale of oil and gas wells. Preventing scale formation relies on understanding the composition of the scale, appropriate scale inhibitor, and early pretreatment. Preventing scale formation relies on understanding the composing of the scale, appropriate scale inhibitor and early pre. Iron sulfide scale is one of the main types of. Scale Treatment Oil And Gas.
From www.researchgate.net
What do you think is the best pratical solution for scaling in pipelines Scale Treatment Oil And Gas Both chemical and mechanical methods are used in removing the scale of oil and gas wells. Scale removal techniques should be. Preventing scale formation relies on understanding the composing of the scale, appropriate scale inhibitor and early pre. Iron sulfide scale is one of the main types of inorganic scales that block oil and gas wells. The use of chemicals. Scale Treatment Oil And Gas.
From www.researchgate.net
Scale inhibitor properties Download Table Scale Treatment Oil And Gas Preventing scale formation relies on understanding the composing of the scale, appropriate scale inhibitor and early pre. Iron sulfide scale is one of the main types of inorganic scales that block oil and gas wells. This chapter presents a comprehensive review of different methods developed for the oilfield sector with the. Iron sulfide has polymorph crystallinity structures, which complicate its. Scale Treatment Oil And Gas.
From drizzle.life
Oil Scale, 50g/0,001g Drizzle Scale Treatment Oil And Gas Amongst the production issues in oil and gas industry is the scale deposition resulting from the waterflooding process and chemical. Scale removal techniques should be. The use of chemicals acting as a scale. Both chemical and mechanical methods are used in removing the scale of oil and gas wells. Iron sulfide has polymorph crystallinity structures, which complicate its dissolving and.. Scale Treatment Oil And Gas.
From www.semanticscholar.org
[PDF] Calcium Carbonate Scale Formation under Multiphase Turbulent Scale Treatment Oil And Gas Preventing scale formation relies on understanding the composing of the scale, appropriate scale inhibitor and early pre. The use of chemicals acting as a scale. This chapter presents a comprehensive review of different methods developed for the oilfield sector with the. Iron sulfide scale is one of the main types of inorganic scales that block oil and gas wells. Preventing. Scale Treatment Oil And Gas.
From www.researchgate.net
(PDF) Pilot‐scale treatment cycle comprising membrane, thermal, and Scale Treatment Oil And Gas Preventing scale formation relies on understanding the composing of the scale, appropriate scale inhibitor and early pre. Both chemical and mechanical methods are used in removing the scale of oil and gas wells. Iron sulfide scale is one of the main types of inorganic scales that block oil and gas wells. This chapter presents a comprehensive review of different methods. Scale Treatment Oil And Gas.
From www.premierscaleservices.co.za
Gas Filling Scales Premier Scales Services Scale Treatment Oil And Gas Amongst the production issues in oil and gas industry is the scale deposition resulting from the waterflooding process and chemical. Scale removal techniques should be. Preventing scale formation relies on understanding the composing of the scale, appropriate scale inhibitor and early pre. Iron sulfide scale is one of the main types of inorganic scales that block oil and gas wells.. Scale Treatment Oil And Gas.
From hexaflexagon-fish-zfm3.squarespace.com
Beyond Chemistry nonChemical treatment for Paraffin, Scale, and Fuel Scale Treatment Oil And Gas Preventing scale formation relies on understanding the composition of the scale, appropriate scale inhibitor, and early pretreatment. Iron sulfide scale is one of the main types of inorganic scales that block oil and gas wells. Preventing scale formation relies on understanding the composing of the scale, appropriate scale inhibitor and early pre. Amongst the production issues in oil and gas. Scale Treatment Oil And Gas.
From goesheatingsystems.com
What is Scale Formation? Goes Heating System Scale Treatment Oil And Gas Scale removal techniques should be. This chapter presents a comprehensive review of different methods developed for the oilfield sector with the. Iron sulfide scale is one of the main types of inorganic scales that block oil and gas wells. The use of chemicals acting as a scale. Both chemical and mechanical methods are used in removing the scale of oil. Scale Treatment Oil And Gas.
From netsolwater.com
What are Commercial RO scale inhibitors and its used Scale Treatment Oil And Gas Iron sulfide has polymorph crystallinity structures, which complicate its dissolving and. Preventing scale formation relies on understanding the composition of the scale, appropriate scale inhibitor, and early pretreatment. Both chemical and mechanical methods are used in removing the scale of oil and gas wells. This chapter presents a comprehensive review of different methods developed for the oilfield sector with the.. Scale Treatment Oil And Gas.
From www.researchgate.net
Scale formation mechanisms. (a) Bulk crystallization, (b) surface Scale Treatment Oil And Gas The use of chemicals acting as a scale. Preventing scale formation relies on understanding the composing of the scale, appropriate scale inhibitor and early pre. Preventing scale formation relies on understanding the composition of the scale, appropriate scale inhibitor, and early pretreatment. Iron sulfide has polymorph crystallinity structures, which complicate its dissolving and. Iron sulfide scale is one of the. Scale Treatment Oil And Gas.
From rizalpetroleum2010.blogspot.com
Petroleum File DOWNHOLE SCALE SQUEEZE TREATMENT Scale Treatment Oil And Gas Preventing scale formation relies on understanding the composition of the scale, appropriate scale inhibitor, and early pretreatment. The use of chemicals acting as a scale. Iron sulfide has polymorph crystallinity structures, which complicate its dissolving and. Preventing scale formation relies on understanding the composing of the scale, appropriate scale inhibitor and early pre. Amongst the production issues in oil and. Scale Treatment Oil And Gas.
From www.researchgate.net
Treatment steps for the fullscale and the two pilotscale treatment Scale Treatment Oil And Gas Preventing scale formation relies on understanding the composing of the scale, appropriate scale inhibitor and early pre. Scale removal techniques should be. The use of chemicals acting as a scale. Iron sulfide has polymorph crystallinity structures, which complicate its dissolving and. Amongst the production issues in oil and gas industry is the scale deposition resulting from the waterflooding process and. Scale Treatment Oil And Gas.
From www.researchgate.net
Most common oilfield scales Download Table Scale Treatment Oil And Gas This chapter presents a comprehensive review of different methods developed for the oilfield sector with the. Iron sulfide scale is one of the main types of inorganic scales that block oil and gas wells. The use of chemicals acting as a scale. Iron sulfide has polymorph crystallinity structures, which complicate its dissolving and. Amongst the production issues in oil and. Scale Treatment Oil And Gas.
From www.researchgate.net
Schematic diagram of the overall treatment units of the pilotscale Scale Treatment Oil And Gas Iron sulfide has polymorph crystallinity structures, which complicate its dissolving and. Iron sulfide scale is one of the main types of inorganic scales that block oil and gas wells. Scale removal techniques should be. Both chemical and mechanical methods are used in removing the scale of oil and gas wells. Preventing scale formation relies on understanding the composition of the. Scale Treatment Oil And Gas.
From www.youtube.com
scale inhibitor.avi YouTube Scale Treatment Oil And Gas Preventing scale formation relies on understanding the composing of the scale, appropriate scale inhibitor and early pre. Iron sulfide has polymorph crystallinity structures, which complicate its dissolving and. The use of chemicals acting as a scale. Amongst the production issues in oil and gas industry is the scale deposition resulting from the waterflooding process and chemical. Scale removal techniques should. Scale Treatment Oil And Gas.