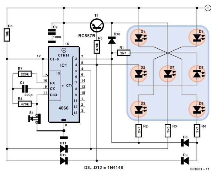
Cd4060 Oscillator Calculator . how do i calculate the resistor and capacitor values i need at pins 9, 10, and 11? Exploring the behaviour of the cd4060 ripple counter driven by a crystal oscillator. the oscillator frequency can be calculated using the following formula: #294 cd4060 crystal oscillator. F = 1 / (2.3 × r × c) where: I know the resistors at pin 10 and the. cd4060 is an oscillator and counter ic with 10 outputs and can be used in applications that require discrete and. Usually, this counter is a binary ripple counter.
from www.elecdude.com
F = 1 / (2.3 × r × c) where: cd4060 is an oscillator and counter ic with 10 outputs and can be used in applications that require discrete and. how do i calculate the resistor and capacitor values i need at pins 9, 10, and 11? Exploring the behaviour of the cd4060 ripple counter driven by a crystal oscillator. Usually, this counter is a binary ripple counter. the oscillator frequency can be calculated using the following formula: #294 cd4060 crystal oscillator. I know the resistors at pin 10 and the.
Elecdude Electronics Calculator for 555 calculations cd4060 CD 4011
Cd4060 Oscillator Calculator F = 1 / (2.3 × r × c) where: I know the resistors at pin 10 and the. how do i calculate the resistor and capacitor values i need at pins 9, 10, and 11? F = 1 / (2.3 × r × c) where: cd4060 is an oscillator and counter ic with 10 outputs and can be used in applications that require discrete and. #294 cd4060 crystal oscillator. the oscillator frequency can be calculated using the following formula: Exploring the behaviour of the cd4060 ripple counter driven by a crystal oscillator. Usually, this counter is a binary ripple counter.
From www.jotrin.jp
CD4060 IC A Ultimate Guide to datasheet, circuit & application Cd4060 Oscillator Calculator F = 1 / (2.3 × r × c) where: Usually, this counter is a binary ripple counter. cd4060 is an oscillator and counter ic with 10 outputs and can be used in applications that require discrete and. #294 cd4060 crystal oscillator. the oscillator frequency can be calculated using the following formula: how do i calculate. Cd4060 Oscillator Calculator.
From www.youtube.com
Binary Counter LED Circuit Using CD4060 IC YouTube Cd4060 Oscillator Calculator F = 1 / (2.3 × r × c) where: how do i calculate the resistor and capacitor values i need at pins 9, 10, and 11? cd4060 is an oscillator and counter ic with 10 outputs and can be used in applications that require discrete and. #294 cd4060 crystal oscillator. I know the resistors at pin. Cd4060 Oscillator Calculator.
From edu.svet.gob.gt
CD4060 A Binary Counter With A BuiltIn Oscillator Cd4060 Oscillator Calculator #294 cd4060 crystal oscillator. how do i calculate the resistor and capacitor values i need at pins 9, 10, and 11? Usually, this counter is a binary ripple counter. the oscillator frequency can be calculated using the following formula: Exploring the behaviour of the cd4060 ripple counter driven by a crystal oscillator. I know the resistors at. Cd4060 Oscillator Calculator.
From microcontrollerslab.com
CD4060 Counter Pinout, Working, Examples, Applications and datasheet Cd4060 Oscillator Calculator cd4060 is an oscillator and counter ic with 10 outputs and can be used in applications that require discrete and. the oscillator frequency can be calculated using the following formula: Usually, this counter is a binary ripple counter. how do i calculate the resistor and capacitor values i need at pins 9, 10, and 11? I know. Cd4060 Oscillator Calculator.
From www.narcisivalter.it
4060 HF XTAL Oscillator Oscillatori Quarzati con CD4060/M74HC4060 Cd4060 Oscillator Calculator how do i calculate the resistor and capacitor values i need at pins 9, 10, and 11? Exploring the behaviour of the cd4060 ripple counter driven by a crystal oscillator. cd4060 is an oscillator and counter ic with 10 outputs and can be used in applications that require discrete and. Usually, this counter is a binary ripple counter.. Cd4060 Oscillator Calculator.
From www.ebay.com
CD4060 CMOS 14bit ripple counter + oscillator lot of 5 pcs eBay Cd4060 Oscillator Calculator I know the resistors at pin 10 and the. F = 1 / (2.3 × r × c) where: the oscillator frequency can be calculated using the following formula: Usually, this counter is a binary ripple counter. how do i calculate the resistor and capacitor values i need at pins 9, 10, and 11? cd4060 is an. Cd4060 Oscillator Calculator.
From www.build-electronic-circuits.com
CD4060 A Binary Counter With a BuiltIn Oscillator Cd4060 Oscillator Calculator how do i calculate the resistor and capacitor values i need at pins 9, 10, and 11? Exploring the behaviour of the cd4060 ripple counter driven by a crystal oscillator. I know the resistors at pin 10 and the. cd4060 is an oscillator and counter ic with 10 outputs and can be used in applications that require discrete. Cd4060 Oscillator Calculator.
From shopee.ph
100 PCS CD4060BE DIP16 CD4060 CMOS 14Stage RippleCarry Binary Cd4060 Oscillator Calculator #294 cd4060 crystal oscillator. the oscillator frequency can be calculated using the following formula: F = 1 / (2.3 × r × c) where: cd4060 is an oscillator and counter ic with 10 outputs and can be used in applications that require discrete and. I know the resistors at pin 10 and the. how do i. Cd4060 Oscillator Calculator.
From www.hnhcart.com
Buy CD4060 CMOS 14Stage Binary Counter and Oscillator at Cd4060 Oscillator Calculator the oscillator frequency can be calculated using the following formula: how do i calculate the resistor and capacitor values i need at pins 9, 10, and 11? Exploring the behaviour of the cd4060 ripple counter driven by a crystal oscillator. Usually, this counter is a binary ripple counter. #294 cd4060 crystal oscillator. cd4060 is an oscillator. Cd4060 Oscillator Calculator.
From html.alldatasheet.com
CD4060 datasheet(1/9 Pages) INTERSIL CMOS 14 Stage RippleCarry Cd4060 Oscillator Calculator how do i calculate the resistor and capacitor values i need at pins 9, 10, and 11? cd4060 is an oscillator and counter ic with 10 outputs and can be used in applications that require discrete and. F = 1 / (2.3 × r × c) where: Usually, this counter is a binary ripple counter. #294 cd4060. Cd4060 Oscillator Calculator.
From www.scribd.com
CD4060 Timer Circuit 1 Minute to 2 Hours Cd4060 Oscillator Calculator F = 1 / (2.3 × r × c) where: cd4060 is an oscillator and counter ic with 10 outputs and can be used in applications that require discrete and. #294 cd4060 crystal oscillator. Usually, this counter is a binary ripple counter. how do i calculate the resistor and capacitor values i need at pins 9, 10,. Cd4060 Oscillator Calculator.
From www.vrogue.co
Cd4060 Oscillator Pinouts Complete Explanation Regard vrogue.co Cd4060 Oscillator Calculator #294 cd4060 crystal oscillator. F = 1 / (2.3 × r × c) where: cd4060 is an oscillator and counter ic with 10 outputs and can be used in applications that require discrete and. I know the resistors at pin 10 and the. the oscillator frequency can be calculated using the following formula: Exploring the behaviour of. Cd4060 Oscillator Calculator.
From www.crystalradio.cn
CD4060振荡器求教 〓晶体管与集成〓 矿石收音机论坛 Powered by Discuz! Cd4060 Oscillator Calculator Usually, this counter is a binary ripple counter. #294 cd4060 crystal oscillator. how do i calculate the resistor and capacitor values i need at pins 9, 10, and 11? I know the resistors at pin 10 and the. F = 1 / (2.3 × r × c) where: Exploring the behaviour of the cd4060 ripple counter driven by. Cd4060 Oscillator Calculator.
From www.wellpcb.com
Crystal Oscillator Circuit How to Build One Cd4060 Oscillator Calculator I know the resistors at pin 10 and the. Usually, this counter is a binary ripple counter. Exploring the behaviour of the cd4060 ripple counter driven by a crystal oscillator. F = 1 / (2.3 × r × c) where: the oscillator frequency can be calculated using the following formula: cd4060 is an oscillator and counter ic with. Cd4060 Oscillator Calculator.
From www.elecdude.com
Elecdude Electronics Calculator for 555 calculations cd4060 CD 4011 Cd4060 Oscillator Calculator cd4060 is an oscillator and counter ic with 10 outputs and can be used in applications that require discrete and. F = 1 / (2.3 × r × c) where: #294 cd4060 crystal oscillator. Usually, this counter is a binary ripple counter. the oscillator frequency can be calculated using the following formula: Exploring the behaviour of the. Cd4060 Oscillator Calculator.
From itecnotes.com
Electronic Multimeter Always Reads 60Hz Measuring a CD4060 Pierce Cd4060 Oscillator Calculator the oscillator frequency can be calculated using the following formula: Usually, this counter is a binary ripple counter. #294 cd4060 crystal oscillator. I know the resistors at pin 10 and the. Exploring the behaviour of the cd4060 ripple counter driven by a crystal oscillator. F = 1 / (2.3 × r × c) where: cd4060 is an. Cd4060 Oscillator Calculator.
From www.engineersgarage.com
Timer Circuit using IC CD 4060 Cd4060 Oscillator Calculator cd4060 is an oscillator and counter ic with 10 outputs and can be used in applications that require discrete and. Exploring the behaviour of the cd4060 ripple counter driven by a crystal oscillator. F = 1 / (2.3 × r × c) where: Usually, this counter is a binary ripple counter. how do i calculate the resistor and. Cd4060 Oscillator Calculator.
From www.gadgetronicx.com
How to build 24 hours timer circuit with IC 4060 Gadgetronicx Cd4060 Oscillator Calculator Exploring the behaviour of the cd4060 ripple counter driven by a crystal oscillator. cd4060 is an oscillator and counter ic with 10 outputs and can be used in applications that require discrete and. I know the resistors at pin 10 and the. #294 cd4060 crystal oscillator. Usually, this counter is a binary ripple counter. the oscillator frequency. Cd4060 Oscillator Calculator.
From www.elektormagazine.de
Kurze Schaltung Der kuriose Fall des CD4060 Elektor Magazine Cd4060 Oscillator Calculator #294 cd4060 crystal oscillator. Exploring the behaviour of the cd4060 ripple counter driven by a crystal oscillator. F = 1 / (2.3 × r × c) where: how do i calculate the resistor and capacitor values i need at pins 9, 10, and 11? cd4060 is an oscillator and counter ic with 10 outputs and can be. Cd4060 Oscillator Calculator.
From html.alldatasheet.com
CD4060 datasheet(8/9 Pages) INTERSIL CMOS 14 Stage RippleCarry Cd4060 Oscillator Calculator I know the resistors at pin 10 and the. the oscillator frequency can be calculated using the following formula: F = 1 / (2.3 × r × c) where: how do i calculate the resistor and capacitor values i need at pins 9, 10, and 11? cd4060 is an oscillator and counter ic with 10 outputs and. Cd4060 Oscillator Calculator.
From www.reddit.com
what is the correct method to connect crystal oscillator to cd4060 ic Cd4060 Oscillator Calculator Usually, this counter is a binary ripple counter. #294 cd4060 crystal oscillator. the oscillator frequency can be calculated using the following formula: cd4060 is an oscillator and counter ic with 10 outputs and can be used in applications that require discrete and. Exploring the behaviour of the cd4060 ripple counter driven by a crystal oscillator. I know. Cd4060 Oscillator Calculator.
From in.pinterest.com
an electronic device circuit diagram with the following instructions Cd4060 Oscillator Calculator how do i calculate the resistor and capacitor values i need at pins 9, 10, and 11? Usually, this counter is a binary ripple counter. #294 cd4060 crystal oscillator. cd4060 is an oscillator and counter ic with 10 outputs and can be used in applications that require discrete and. Exploring the behaviour of the cd4060 ripple counter. Cd4060 Oscillator Calculator.
From azadtechhub.com
CD4060 Datasheet Important Features You Must To Know Cd4060 Oscillator Calculator how do i calculate the resistor and capacitor values i need at pins 9, 10, and 11? cd4060 is an oscillator and counter ic with 10 outputs and can be used in applications that require discrete and. #294 cd4060 crystal oscillator. Usually, this counter is a binary ripple counter. Exploring the behaviour of the cd4060 ripple counter. Cd4060 Oscillator Calculator.
From www.scribd.com
cd4060_192 Electronic Oscillator Cmos Cd4060 Oscillator Calculator cd4060 is an oscillator and counter ic with 10 outputs and can be used in applications that require discrete and. Usually, this counter is a binary ripple counter. the oscillator frequency can be calculated using the following formula: #294 cd4060 crystal oscillator. how do i calculate the resistor and capacitor values i need at pins 9,. Cd4060 Oscillator Calculator.
From leap.tardate.com
RCOscillator LEAP Cd4060 Oscillator Calculator #294 cd4060 crystal oscillator. Exploring the behaviour of the cd4060 ripple counter driven by a crystal oscillator. Usually, this counter is a binary ripple counter. the oscillator frequency can be calculated using the following formula: how do i calculate the resistor and capacitor values i need at pins 9, 10, and 11? I know the resistors at. Cd4060 Oscillator Calculator.
From www.hnhcart.com
Buy CD4060 CMOS 14Stage Binary Counter and Oscillator at Cd4060 Oscillator Calculator how do i calculate the resistor and capacitor values i need at pins 9, 10, and 11? cd4060 is an oscillator and counter ic with 10 outputs and can be used in applications that require discrete and. the oscillator frequency can be calculated using the following formula: #294 cd4060 crystal oscillator. I know the resistors at. Cd4060 Oscillator Calculator.
From alectronicx.blogspot.com
1minute to 2 Hour Timer circuits(cd4060) Electronic Circuit Collection Cd4060 Oscillator Calculator Exploring the behaviour of the cd4060 ripple counter driven by a crystal oscillator. F = 1 / (2.3 × r × c) where: cd4060 is an oscillator and counter ic with 10 outputs and can be used in applications that require discrete and. #294 cd4060 crystal oscillator. how do i calculate the resistor and capacitor values i. Cd4060 Oscillator Calculator.
From www.youtube.com
CD4060 timer oscillator schematic shown YouTube Cd4060 Oscillator Calculator the oscillator frequency can be calculated using the following formula: cd4060 is an oscillator and counter ic with 10 outputs and can be used in applications that require discrete and. I know the resistors at pin 10 and the. F = 1 / (2.3 × r × c) where: how do i calculate the resistor and capacitor. Cd4060 Oscillator Calculator.
From itecnotes.com
Electronic Calculating Rs Value for 32kHz PierceGate Crystal Cd4060 Oscillator Calculator the oscillator frequency can be calculated using the following formula: I know the resistors at pin 10 and the. F = 1 / (2.3 × r × c) where: Usually, this counter is a binary ripple counter. Exploring the behaviour of the cd4060 ripple counter driven by a crystal oscillator. how do i calculate the resistor and capacitor. Cd4060 Oscillator Calculator.
From www.100parsecs.net
100 Parsecs Cd4060 Oscillator Calculator #294 cd4060 crystal oscillator. the oscillator frequency can be calculated using the following formula: F = 1 / (2.3 × r × c) where: I know the resistors at pin 10 and the. Exploring the behaviour of the cd4060 ripple counter driven by a crystal oscillator. Usually, this counter is a binary ripple counter. how do i. Cd4060 Oscillator Calculator.
From www.circuitdiagram.co
Cd4060 Timer Circuit Diagram » Circuit Diagram Cd4060 Oscillator Calculator Exploring the behaviour of the cd4060 ripple counter driven by a crystal oscillator. I know the resistors at pin 10 and the. #294 cd4060 crystal oscillator. the oscillator frequency can be calculated using the following formula: how do i calculate the resistor and capacitor values i need at pins 9, 10, and 11? cd4060 is an. Cd4060 Oscillator Calculator.
From itecnotes.com
Electronic Multimeter Always Reads 60Hz Measuring a CD4060 Pierce Cd4060 Oscillator Calculator Usually, this counter is a binary ripple counter. I know the resistors at pin 10 and the. Exploring the behaviour of the cd4060 ripple counter driven by a crystal oscillator. cd4060 is an oscillator and counter ic with 10 outputs and can be used in applications that require discrete and. #294 cd4060 crystal oscillator. how do i. Cd4060 Oscillator Calculator.
From www.jotrin.com
CD4060 IC A Ultimate Guide to datasheet, circuit & application Cd4060 Oscillator Calculator Usually, this counter is a binary ripple counter. #294 cd4060 crystal oscillator. the oscillator frequency can be calculated using the following formula: F = 1 / (2.3 × r × c) where: Exploring the behaviour of the cd4060 ripple counter driven by a crystal oscillator. cd4060 is an oscillator and counter ic with 10 outputs and can. Cd4060 Oscillator Calculator.
From html.alldatasheetcn.com
CD4060 datasheet(6/9 Pages) INTERSIL CMOS 14 Stage RippleCarry Cd4060 Oscillator Calculator how do i calculate the resistor and capacitor values i need at pins 9, 10, and 11? Exploring the behaviour of the cd4060 ripple counter driven by a crystal oscillator. cd4060 is an oscillator and counter ic with 10 outputs and can be used in applications that require discrete and. I know the resistors at pin 10 and. Cd4060 Oscillator Calculator.
From 320volt.com
With a simple Timing circuit CD4060 Electronics Projects Circuits Cd4060 Oscillator Calculator #294 cd4060 crystal oscillator. I know the resistors at pin 10 and the. Exploring the behaviour of the cd4060 ripple counter driven by a crystal oscillator. the oscillator frequency can be calculated using the following formula: cd4060 is an oscillator and counter ic with 10 outputs and can be used in applications that require discrete and. F. Cd4060 Oscillator Calculator.