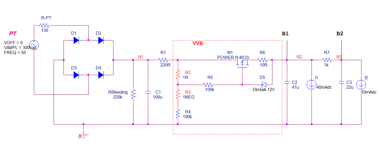
Tube Amp Vvr Schematic . Is this something that is readily. The following schematic provides an example implementation where switched power scaling is being applied to power tube section (120v vs 275v) and a separate bypass. I found some schematics for a vvr and cut and pasted them into one page below. I've used the search function here and have not been able to find a posted vvr schematic. The amp maker version is called vcb, and this version, vcb1, is for cathode biased amps. The bias sets the operating point of the tube on a linear portion of it published curve charts provided by the manufacturer in their data sheets. That schematic is for an amp that's been built/designed with an additional filter supply node (filter cap and resistor) before the plate. Vvr was designed and refined by dana and richie hall of hall amplification. On the schematic attached, i have two variants for how i'm thinking of setting up the variable voltage regulator.
from mungfali.com
The following schematic provides an example implementation where switched power scaling is being applied to power tube section (120v vs 275v) and a separate bypass. That schematic is for an amp that's been built/designed with an additional filter supply node (filter cap and resistor) before the plate. Vvr was designed and refined by dana and richie hall of hall amplification. On the schematic attached, i have two variants for how i'm thinking of setting up the variable voltage regulator. I've used the search function here and have not been able to find a posted vvr schematic. Is this something that is readily. The bias sets the operating point of the tube on a linear portion of it published curve charts provided by the manufacturer in their data sheets. The amp maker version is called vcb, and this version, vcb1, is for cathode biased amps. I found some schematics for a vvr and cut and pasted them into one page below.
Single Ended Tube Amp Schematic
Tube Amp Vvr Schematic I've used the search function here and have not been able to find a posted vvr schematic. On the schematic attached, i have two variants for how i'm thinking of setting up the variable voltage regulator. I found some schematics for a vvr and cut and pasted them into one page below. The amp maker version is called vcb, and this version, vcb1, is for cathode biased amps. That schematic is for an amp that's been built/designed with an additional filter supply node (filter cap and resistor) before the plate. I've used the search function here and have not been able to find a posted vvr schematic. Vvr was designed and refined by dana and richie hall of hall amplification. Is this something that is readily. The bias sets the operating point of the tube on a linear portion of it published curve charts provided by the manufacturer in their data sheets. The following schematic provides an example implementation where switched power scaling is being applied to power tube section (120v vs 275v) and a separate bypass.
From manualfixbrandt.z19.web.core.windows.net
Hifi Tube Amplifier Schematics Tube Amp Vvr Schematic The amp maker version is called vcb, and this version, vcb1, is for cathode biased amps. I found some schematics for a vvr and cut and pasted them into one page below. Is this something that is readily. That schematic is for an amp that's been built/designed with an additional filter supply node (filter cap and resistor) before the plate.. Tube Amp Vvr Schematic.
From circuitwiringskeely123.z21.web.core.windows.net
Tube Amplifier Schematic Diagrams Tube Amp Vvr Schematic That schematic is for an amp that's been built/designed with an additional filter supply node (filter cap and resistor) before the plate. Is this something that is readily. The amp maker version is called vcb, and this version, vcb1, is for cathode biased amps. Vvr was designed and refined by dana and richie hall of hall amplification. I've used the. Tube Amp Vvr Schematic.
From robrobinette.com
How Amps Work Tube Amp Vvr Schematic I found some schematics for a vvr and cut and pasted them into one page below. The bias sets the operating point of the tube on a linear portion of it published curve charts provided by the manufacturer in their data sheets. That schematic is for an amp that's been built/designed with an additional filter supply node (filter cap and. Tube Amp Vvr Schematic.
From klazuvbbq.blob.core.windows.net
How To Read Amps at Stephen Loranger blog Tube Amp Vvr Schematic The amp maker version is called vcb, and this version, vcb1, is for cathode biased amps. On the schematic attached, i have two variants for how i'm thinking of setting up the variable voltage regulator. The bias sets the operating point of the tube on a linear portion of it published curve charts provided by the manufacturer in their data. Tube Amp Vvr Schematic.
From guidefixneryoriescemiaq.z4.web.core.windows.net
How To Read Tube Amp Schematics Tube Amp Vvr Schematic The following schematic provides an example implementation where switched power scaling is being applied to power tube section (120v vs 275v) and a separate bypass. Vvr was designed and refined by dana and richie hall of hall amplification. The amp maker version is called vcb, and this version, vcb1, is for cathode biased amps. On the schematic attached, i have. Tube Amp Vvr Schematic.
From nimarisanipendonx.blogspot.com
Guitar Amp Vvr Schematic Tube Amp Vvr Schematic The following schematic provides an example implementation where switched power scaling is being applied to power tube section (120v vs 275v) and a separate bypass. Is this something that is readily. The bias sets the operating point of the tube on a linear portion of it published curve charts provided by the manufacturer in their data sheets. Vvr was designed. Tube Amp Vvr Schematic.
From lectrolab.wordpress.com
6. Phase Inverter Lectrolab Guitar Amplifiers Tube Amp Vvr Schematic Is this something that is readily. I've used the search function here and have not been able to find a posted vvr schematic. I found some schematics for a vvr and cut and pasted them into one page below. That schematic is for an amp that's been built/designed with an additional filter supply node (filter cap and resistor) before the. Tube Amp Vvr Schematic.
From wiringwiringvantassel.z13.web.core.windows.net
Simple Tube Amp Schematic Tube Amp Vvr Schematic That schematic is for an amp that's been built/designed with an additional filter supply node (filter cap and resistor) before the plate. I found some schematics for a vvr and cut and pasted them into one page below. On the schematic attached, i have two variants for how i'm thinking of setting up the variable voltage regulator. Is this something. Tube Amp Vvr Schematic.
From www.marshallforum.com
18w VVR installation Marshall Amp Forum Tube Amp Vvr Schematic Vvr was designed and refined by dana and richie hall of hall amplification. The amp maker version is called vcb, and this version, vcb1, is for cathode biased amps. That schematic is for an amp that's been built/designed with an additional filter supply node (filter cap and resistor) before the plate. I found some schematics for a vvr and cut. Tube Amp Vvr Schematic.
From telegra.ph
Tube Amplifier Schematics Telegraph Tube Amp Vvr Schematic I've used the search function here and have not been able to find a posted vvr schematic. That schematic is for an amp that's been built/designed with an additional filter supply node (filter cap and resistor) before the plate. The bias sets the operating point of the tube on a linear portion of it published curve charts provided by the. Tube Amp Vvr Schematic.
From www.emprizeamps.com
Power Scaling in guitar amplifiers Emprize Amplification Tube Amp Vvr Schematic The bias sets the operating point of the tube on a linear portion of it published curve charts provided by the manufacturer in their data sheets. I found some schematics for a vvr and cut and pasted them into one page below. On the schematic attached, i have two variants for how i'm thinking of setting up the variable voltage. Tube Amp Vvr Schematic.
From circuitlibrarylawrence.z6.web.core.windows.net
Marshall Tube Amp Schematics Tube Amp Vvr Schematic On the schematic attached, i have two variants for how i'm thinking of setting up the variable voltage regulator. The bias sets the operating point of the tube on a linear portion of it published curve charts provided by the manufacturer in their data sheets. I've used the search function here and have not been able to find a posted. Tube Amp Vvr Schematic.
From www.heatedcathode.com
3W Single Ended ClassA Stereo Tube Amplifier HEATED CATHODE Tube Amp Vvr Schematic Vvr was designed and refined by dana and richie hall of hall amplification. The bias sets the operating point of the tube on a linear portion of it published curve charts provided by the manufacturer in their data sheets. I've used the search function here and have not been able to find a posted vvr schematic. I found some schematics. Tube Amp Vvr Schematic.
From danformosa.com
How Tube Amps Work Premier Guitar DAN FORMOSA Tube Amp Vvr Schematic The amp maker version is called vcb, and this version, vcb1, is for cathode biased amps. Is this something that is readily. The following schematic provides an example implementation where switched power scaling is being applied to power tube section (120v vs 275v) and a separate bypass. Vvr was designed and refined by dana and richie hall of hall amplification.. Tube Amp Vvr Schematic.
From ampgarage.com
6SJ7 Pentode Operating Conditions Page 3 The Amp Garage Tube Amp Vvr Schematic The bias sets the operating point of the tube on a linear portion of it published curve charts provided by the manufacturer in their data sheets. Vvr was designed and refined by dana and richie hall of hall amplification. I found some schematics for a vvr and cut and pasted them into one page below. I've used the search function. Tube Amp Vvr Schematic.
From wkinsler.com
Nine Tube Stereo Amplifier 1 Tube Amp Vvr Schematic Vvr was designed and refined by dana and richie hall of hall amplification. The following schematic provides an example implementation where switched power scaling is being applied to power tube section (120v vs 275v) and a separate bypass. That schematic is for an amp that's been built/designed with an additional filter supply node (filter cap and resistor) before the plate.. Tube Amp Vvr Schematic.
From www.pinterest.com
Five Tube Stereo Amplifier Electronics Basics, Electronics Projects Tube Amp Vvr Schematic That schematic is for an amp that's been built/designed with an additional filter supply node (filter cap and resistor) before the plate. Vvr was designed and refined by dana and richie hall of hall amplification. The bias sets the operating point of the tube on a linear portion of it published curve charts provided by the manufacturer in their data. Tube Amp Vvr Schematic.
From enginefixabendroth.z19.web.core.windows.net
Vacuum Tube Amp Schematic Tube Amp Vvr Schematic The following schematic provides an example implementation where switched power scaling is being applied to power tube section (120v vs 275v) and a separate bypass. I found some schematics for a vvr and cut and pasted them into one page below. The bias sets the operating point of the tube on a linear portion of it published curve charts provided. Tube Amp Vvr Schematic.
From schematicmaxeyfastish.z21.web.core.windows.net
Tube Amplifier Schematic Diagrams Tube Amp Vvr Schematic On the schematic attached, i have two variants for how i'm thinking of setting up the variable voltage regulator. That schematic is for an amp that's been built/designed with an additional filter supply node (filter cap and resistor) before the plate. Is this something that is readily. The following schematic provides an example implementation where switched power scaling is being. Tube Amp Vvr Schematic.
From manualwiringheike.z13.web.core.windows.net
Tube Amp Schematics Explained Tube Amp Vvr Schematic That schematic is for an amp that's been built/designed with an additional filter supply node (filter cap and resistor) before the plate. The bias sets the operating point of the tube on a linear portion of it published curve charts provided by the manufacturer in their data sheets. The amp maker version is called vcb, and this version, vcb1, is. Tube Amp Vvr Schematic.
From robrobinette.com
How Amps Work Tube Amp Vvr Schematic The amp maker version is called vcb, and this version, vcb1, is for cathode biased amps. I've used the search function here and have not been able to find a posted vvr schematic. The bias sets the operating point of the tube on a linear portion of it published curve charts provided by the manufacturer in their data sheets. The. Tube Amp Vvr Schematic.
From www.r-type.org
HiFi EL84 Vacuum Tube Amplifier Integrated Class A Singleend Stereo Tube Amp Vvr Schematic The following schematic provides an example implementation where switched power scaling is being applied to power tube section (120v vs 275v) and a separate bypass. On the schematic attached, i have two variants for how i'm thinking of setting up the variable voltage regulator. The bias sets the operating point of the tube on a linear portion of it published. Tube Amp Vvr Schematic.
From mavink.com
Hi Fi Tube Amp Schematics Tube Amp Vvr Schematic I've used the search function here and have not been able to find a posted vvr schematic. The amp maker version is called vcb, and this version, vcb1, is for cathode biased amps. Is this something that is readily. I found some schematics for a vvr and cut and pasted them into one page below. That schematic is for an. Tube Amp Vvr Schematic.
From circuitdbhandbook.z13.web.core.windows.net
Tube Amplifier Schematic Diagrams Tube Amp Vvr Schematic That schematic is for an amp that's been built/designed with an additional filter supply node (filter cap and resistor) before the plate. The following schematic provides an example implementation where switched power scaling is being applied to power tube section (120v vs 275v) and a separate bypass. Is this something that is readily. The bias sets the operating point of. Tube Amp Vvr Schematic.
From www.hobby-circuits.com
Tube Power Amplifier with EL34 35W circuit diagram and instructions Tube Amp Vvr Schematic Vvr was designed and refined by dana and richie hall of hall amplification. That schematic is for an amp that's been built/designed with an additional filter supply node (filter cap and resistor) before the plate. I've used the search function here and have not been able to find a posted vvr schematic. I found some schematics for a vvr and. Tube Amp Vvr Schematic.
From wiringlibjerry.z13.web.core.windows.net
Reading Tube Amp Schematics Tube Amp Vvr Schematic That schematic is for an amp that's been built/designed with an additional filter supply node (filter cap and resistor) before the plate. The bias sets the operating point of the tube on a linear portion of it published curve charts provided by the manufacturer in their data sheets. Vvr was designed and refined by dana and richie hall of hall. Tube Amp Vvr Schematic.
From www.aaroncake.net
Stereo Tube Amplifier Tube Amp Vvr Schematic Is this something that is readily. The following schematic provides an example implementation where switched power scaling is being applied to power tube section (120v vs 275v) and a separate bypass. I've used the search function here and have not been able to find a posted vvr schematic. On the schematic attached, i have two variants for how i'm thinking. Tube Amp Vvr Schematic.
From www.pinterest.com
300B tube singleended Class A amplifier circuit diagram Valve Tube Amp Vvr Schematic That schematic is for an amp that's been built/designed with an additional filter supply node (filter cap and resistor) before the plate. The bias sets the operating point of the tube on a linear portion of it published curve charts provided by the manufacturer in their data sheets. I've used the search function here and have not been able to. Tube Amp Vvr Schematic.
From manualdiagramausterlitz.z19.web.core.windows.net
Diy Tube Amp Schematics Tube Amp Vvr Schematic Is this something that is readily. That schematic is for an amp that's been built/designed with an additional filter supply node (filter cap and resistor) before the plate. I found some schematics for a vvr and cut and pasted them into one page below. The following schematic provides an example implementation where switched power scaling is being applied to power. Tube Amp Vvr Schematic.
From www.pinterest.co.uk
VVR Variable voltage regulator Voltage regulator, Guitar amp, Amp Tube Amp Vvr Schematic On the schematic attached, i have two variants for how i'm thinking of setting up the variable voltage regulator. The following schematic provides an example implementation where switched power scaling is being applied to power tube section (120v vs 275v) and a separate bypass. The bias sets the operating point of the tube on a linear portion of it published. Tube Amp Vvr Schematic.
From www.next.gr
Guitar tube amplifier Peavey schematic under VacuumTube Valves Tube Amp Vvr Schematic Vvr was designed and refined by dana and richie hall of hall amplification. Is this something that is readily. The following schematic provides an example implementation where switched power scaling is being applied to power tube section (120v vs 275v) and a separate bypass. That schematic is for an amp that's been built/designed with an additional filter supply node (filter. Tube Amp Vvr Schematic.
From br.pinterest.com
A tube amplifier 01 HIFI Valve amplifier, Vacuum tube, Electronic Tube Amp Vvr Schematic The following schematic provides an example implementation where switched power scaling is being applied to power tube section (120v vs 275v) and a separate bypass. I found some schematics for a vvr and cut and pasted them into one page below. On the schematic attached, i have two variants for how i'm thinking of setting up the variable voltage regulator.. Tube Amp Vvr Schematic.
From www.it11audio.com
IT11 Audio » Variable Voltage Regulator (VVR) Tube Amp Vvr Schematic Vvr was designed and refined by dana and richie hall of hall amplification. The following schematic provides an example implementation where switched power scaling is being applied to power tube section (120v vs 275v) and a separate bypass. The amp maker version is called vcb, and this version, vcb1, is for cathode biased amps. Is this something that is readily.. Tube Amp Vvr Schematic.
From www.emprizeamps.com
Power Scaling in guitar amplifiers Emprize Amplification Tube Amp Vvr Schematic The bias sets the operating point of the tube on a linear portion of it published curve charts provided by the manufacturer in their data sheets. That schematic is for an amp that's been built/designed with an additional filter supply node (filter cap and resistor) before the plate. The following schematic provides an example implementation where switched power scaling is. Tube Amp Vvr Schematic.
From mungfali.com
Single Ended Tube Amp Schematic Tube Amp Vvr Schematic The amp maker version is called vcb, and this version, vcb1, is for cathode biased amps. I've used the search function here and have not been able to find a posted vvr schematic. Vvr was designed and refined by dana and richie hall of hall amplification. Is this something that is readily. The bias sets the operating point of the. Tube Amp Vvr Schematic.