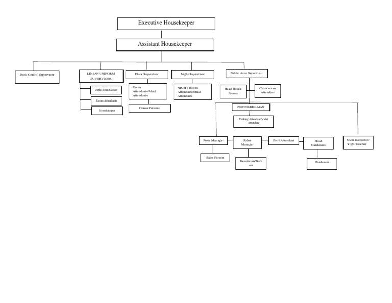
Executive Housekeeper Organizational Chart . The executive housekeeper is responsible for managing housekeeping personnel, planning budgets, identifying cleaning needs,. This is set up as an organizational chart in a large hotel. This chart provides guidance and. In the case of a chain of hotels, the executive. The organizational chart of the housekeeping department is shown below. The housekeeping organizational chart provides a clear picture of the line of authority, the housekeeping department in a large hotel or 5 star hotel is headed by the executive housekeeper. They provide leadership and guidance to the team, ensuring. Assistant executive housekeepers assist in the recruitment, training, and supervision of housekeeping staff. The executive housekeeper reports to the general manager, the resident manager, or the rooms division manager in a large hotel. As the above organizational chart, an executive housekeeper takes every responsibility for the hotel’s housekeeping as a person in charge.
from www.youtube.com
They provide leadership and guidance to the team, ensuring. This chart provides guidance and. The executive housekeeper is responsible for managing housekeeping personnel, planning budgets, identifying cleaning needs,. The housekeeping organizational chart provides a clear picture of the line of authority, the housekeeping department in a large hotel or 5 star hotel is headed by the executive housekeeper. This is set up as an organizational chart in a large hotel. In the case of a chain of hotels, the executive. The executive housekeeper reports to the general manager, the resident manager, or the rooms division manager in a large hotel. As the above organizational chart, an executive housekeeper takes every responsibility for the hotel’s housekeeping as a person in charge. Assistant executive housekeepers assist in the recruitment, training, and supervision of housekeeping staff. The organizational chart of the housekeeping department is shown below.
Housekeeping Department Organizational Chart YouTube
Executive Housekeeper Organizational Chart As the above organizational chart, an executive housekeeper takes every responsibility for the hotel’s housekeeping as a person in charge. This is set up as an organizational chart in a large hotel. The housekeeping organizational chart provides a clear picture of the line of authority, the housekeeping department in a large hotel or 5 star hotel is headed by the executive housekeeper. In the case of a chain of hotels, the executive. They provide leadership and guidance to the team, ensuring. The executive housekeeper reports to the general manager, the resident manager, or the rooms division manager in a large hotel. The organizational chart of the housekeeping department is shown below. Assistant executive housekeepers assist in the recruitment, training, and supervision of housekeeping staff. As the above organizational chart, an executive housekeeper takes every responsibility for the hotel’s housekeeping as a person in charge. The executive housekeeper is responsible for managing housekeeping personnel, planning budgets, identifying cleaning needs,. This chart provides guidance and.
From www.scribd.com
Housekeeping Organization Chart PDF Executive Housekeeper Organizational Chart In the case of a chain of hotels, the executive. As the above organizational chart, an executive housekeeper takes every responsibility for the hotel’s housekeeping as a person in charge. The housekeeping organizational chart provides a clear picture of the line of authority, the housekeeping department in a large hotel or 5 star hotel is headed by the executive housekeeper.. Executive Housekeeper Organizational Chart.
From www.scribd.com
Executive Housekeeper Room Attendan Porter/Bellman PDF Executive Housekeeper Organizational Chart The housekeeping organizational chart provides a clear picture of the line of authority, the housekeeping department in a large hotel or 5 star hotel is headed by the executive housekeeper. The organizational chart of the housekeeping department is shown below. This is set up as an organizational chart in a large hotel. As the above organizational chart, an executive housekeeper. Executive Housekeeper Organizational Chart.
From hotelsandhoteliers.com
Housekeeping Organizational Chart In 5 Star Hotels Executive Housekeeper Organizational Chart The executive housekeeper reports to the general manager, the resident manager, or the rooms division manager in a large hotel. This chart provides guidance and. The organizational chart of the housekeeping department is shown below. Assistant executive housekeepers assist in the recruitment, training, and supervision of housekeeping staff. In the case of a chain of hotels, the executive. The executive. Executive Housekeeper Organizational Chart.
From www.slideserve.com
PPT Housekeeping Organizational Chart PowerPoint Presentation, free download ID1760666 Executive Housekeeper Organizational Chart The housekeeping organizational chart provides a clear picture of the line of authority, the housekeeping department in a large hotel or 5 star hotel is headed by the executive housekeeper. The executive housekeeper reports to the general manager, the resident manager, or the rooms division manager in a large hotel. As the above organizational chart, an executive housekeeper takes every. Executive Housekeeper Organizational Chart.
From www.studypool.com
SOLUTION Organizational chart in housekeeping Studypool Executive Housekeeper Organizational Chart As the above organizational chart, an executive housekeeper takes every responsibility for the hotel’s housekeeping as a person in charge. The executive housekeeper is responsible for managing housekeeping personnel, planning budgets, identifying cleaning needs,. They provide leadership and guidance to the team, ensuring. The executive housekeeper reports to the general manager, the resident manager, or the rooms division manager in. Executive Housekeeper Organizational Chart.
From webapi.bu.edu
Housekeeping hierarchy chart. Hierarchy of Housekeeping in small, medium, large and chain hotels Executive Housekeeper Organizational Chart In the case of a chain of hotels, the executive. This chart provides guidance and. They provide leadership and guidance to the team, ensuring. The executive housekeeper is responsible for managing housekeeping personnel, planning budgets, identifying cleaning needs,. The executive housekeeper reports to the general manager, the resident manager, or the rooms division manager in a large hotel. The organizational. Executive Housekeeper Organizational Chart.
From www.slideshare.net
Housekeeping Organizational Chart.pptx Executive Housekeeper Organizational Chart The organizational chart of the housekeeping department is shown below. The executive housekeeper reports to the general manager, the resident manager, or the rooms division manager in a large hotel. As the above organizational chart, an executive housekeeper takes every responsibility for the hotel’s housekeeping as a person in charge. They provide leadership and guidance to the team, ensuring. This. Executive Housekeeper Organizational Chart.
From careertraining.ed2go.com
Online Executive Housekeeper from Middlesex Community College Middletown Executive Housekeeper Organizational Chart The executive housekeeper is responsible for managing housekeeping personnel, planning budgets, identifying cleaning needs,. In the case of a chain of hotels, the executive. Assistant executive housekeepers assist in the recruitment, training, and supervision of housekeeping staff. They provide leadership and guidance to the team, ensuring. The executive housekeeper reports to the general manager, the resident manager, or the rooms. Executive Housekeeper Organizational Chart.
From www.youtube.com
Organizational framework of housekeeping department YouTube Executive Housekeeper Organizational Chart The executive housekeeper reports to the general manager, the resident manager, or the rooms division manager in a large hotel. The housekeeping organizational chart provides a clear picture of the line of authority, the housekeeping department in a large hotel or 5 star hotel is headed by the executive housekeeper. The organizational chart of the housekeeping department is shown below.. Executive Housekeeper Organizational Chart.
From www.pinterest.co.uk
Housekeeping Department Organizational Chart Organizational chart, Housekeeping, Chart Executive Housekeeper Organizational Chart In the case of a chain of hotels, the executive. Assistant executive housekeepers assist in the recruitment, training, and supervision of housekeeping staff. The housekeeping organizational chart provides a clear picture of the line of authority, the housekeeping department in a large hotel or 5 star hotel is headed by the executive housekeeper. As the above organizational chart, an executive. Executive Housekeeper Organizational Chart.
From www.slideserve.com
PPT Housekeeping Organizational Chart PowerPoint Presentation, free download ID1760666 Executive Housekeeper Organizational Chart As the above organizational chart, an executive housekeeper takes every responsibility for the hotel’s housekeeping as a person in charge. The executive housekeeper is responsible for managing housekeeping personnel, planning budgets, identifying cleaning needs,. This is set up as an organizational chart in a large hotel. Assistant executive housekeepers assist in the recruitment, training, and supervision of housekeeping staff. They. Executive Housekeeper Organizational Chart.
From setupmyhotel.com
Housekeeping Department Organizational Chart Executive Housekeeper Organizational Chart This chart provides guidance and. The housekeeping organizational chart provides a clear picture of the line of authority, the housekeeping department in a large hotel or 5 star hotel is headed by the executive housekeeper. The executive housekeeper is responsible for managing housekeeping personnel, planning budgets, identifying cleaning needs,. The executive housekeeper reports to the general manager, the resident manager,. Executive Housekeeper Organizational Chart.
From hmhub.in
Organisation chart of the housekeeping department hmhub Executive Housekeeper Organizational Chart The executive housekeeper is responsible for managing housekeeping personnel, planning budgets, identifying cleaning needs,. As the above organizational chart, an executive housekeeper takes every responsibility for the hotel’s housekeeping as a person in charge. Assistant executive housekeepers assist in the recruitment, training, and supervision of housekeeping staff. The organizational chart of the housekeeping department is shown below. They provide leadership. Executive Housekeeper Organizational Chart.
From colorscale.z28.web.core.windows.net
housekeeping organizational chart small scale Hierarchy of housekeeping in small, medium, large Executive Housekeeper Organizational Chart The executive housekeeper reports to the general manager, the resident manager, or the rooms division manager in a large hotel. This chart provides guidance and. As the above organizational chart, an executive housekeeper takes every responsibility for the hotel’s housekeeping as a person in charge. Assistant executive housekeepers assist in the recruitment, training, and supervision of housekeeping staff. The organizational. Executive Housekeeper Organizational Chart.
From webapi.bu.edu
Housekeeping hierarchy chart. Hierarchy of Housekeeping in small, medium, large and chain hotels Executive Housekeeper Organizational Chart This is set up as an organizational chart in a large hotel. Assistant executive housekeepers assist in the recruitment, training, and supervision of housekeeping staff. In the case of a chain of hotels, the executive. The organizational chart of the housekeeping department is shown below. The executive housekeeper reports to the general manager, the resident manager, or the rooms division. Executive Housekeeper Organizational Chart.
From webapi.bu.edu
Housekeeping hierarchy chart. Hierarchy of Housekeeping in small, medium, large and chain hotels Executive Housekeeper Organizational Chart This is set up as an organizational chart in a large hotel. In the case of a chain of hotels, the executive. The organizational chart of the housekeeping department is shown below. They provide leadership and guidance to the team, ensuring. The housekeeping organizational chart provides a clear picture of the line of authority, the housekeeping department in a large. Executive Housekeeper Organizational Chart.
From www.slideshare.net
Housekeeping Organizational Chart.pptx Executive Housekeeper Organizational Chart As the above organizational chart, an executive housekeeper takes every responsibility for the hotel’s housekeeping as a person in charge. The organizational chart of the housekeeping department is shown below. Assistant executive housekeepers assist in the recruitment, training, and supervision of housekeeping staff. The housekeeping organizational chart provides a clear picture of the line of authority, the housekeeping department in. Executive Housekeeper Organizational Chart.
From dxogspmcm.blob.core.windows.net
Duties And Responsibilities Of Executive Housekeeper Ppt at Harlan Huffine blog Executive Housekeeper Organizational Chart The organizational chart of the housekeeping department is shown below. The executive housekeeper is responsible for managing housekeeping personnel, planning budgets, identifying cleaning needs,. They provide leadership and guidance to the team, ensuring. In the case of a chain of hotels, the executive. Assistant executive housekeepers assist in the recruitment, training, and supervision of housekeeping staff. The executive housekeeper reports. Executive Housekeeper Organizational Chart.
From bceweb.org
Organizational Chart Of Housekeeping Department A Visual Reference of Charts Chart Master Executive Housekeeper Organizational Chart The organizational chart of the housekeeping department is shown below. The executive housekeeper reports to the general manager, the resident manager, or the rooms division manager in a large hotel. In the case of a chain of hotels, the executive. The executive housekeeper is responsible for managing housekeeping personnel, planning budgets, identifying cleaning needs,. This is set up as an. Executive Housekeeper Organizational Chart.
From hmhub.me
Housekeeping Department Hierarchy in small, medium, large and chain hotels hmhub Executive Housekeeper Organizational Chart The executive housekeeper is responsible for managing housekeeping personnel, planning budgets, identifying cleaning needs,. They provide leadership and guidance to the team, ensuring. As the above organizational chart, an executive housekeeper takes every responsibility for the hotel’s housekeeping as a person in charge. The organizational chart of the housekeeping department is shown below. The housekeeping organizational chart provides a clear. Executive Housekeeper Organizational Chart.
From www.slideshare.net
Housekeeping Organizational Chart.pptx Executive Housekeeper Organizational Chart They provide leadership and guidance to the team, ensuring. Assistant executive housekeepers assist in the recruitment, training, and supervision of housekeeping staff. This is set up as an organizational chart in a large hotel. The executive housekeeper reports to the general manager, the resident manager, or the rooms division manager in a large hotel. As the above organizational chart, an. Executive Housekeeper Organizational Chart.
From www.slideserve.com
PPT Housekeeping Organizational Chart PowerPoint Presentation, free download ID1760666 Executive Housekeeper Organizational Chart The housekeeping organizational chart provides a clear picture of the line of authority, the housekeeping department in a large hotel or 5 star hotel is headed by the executive housekeeper. They provide leadership and guidance to the team, ensuring. The executive housekeeper reports to the general manager, the resident manager, or the rooms division manager in a large hotel. This. Executive Housekeeper Organizational Chart.
From setupmyhotel.com
Housekeeping Department Organization Chart Executive Housekeeper Organizational Chart In the case of a chain of hotels, the executive. The executive housekeeper reports to the general manager, the resident manager, or the rooms division manager in a large hotel. This chart provides guidance and. Assistant executive housekeepers assist in the recruitment, training, and supervision of housekeeping staff. The executive housekeeper is responsible for managing housekeeping personnel, planning budgets, identifying. Executive Housekeeper Organizational Chart.
From www.youtube.com
Housekeeping Department Organizational Chart YouTube Executive Housekeeper Organizational Chart The executive housekeeper reports to the general manager, the resident manager, or the rooms division manager in a large hotel. They provide leadership and guidance to the team, ensuring. This chart provides guidance and. This is set up as an organizational chart in a large hotel. The executive housekeeper is responsible for managing housekeeping personnel, planning budgets, identifying cleaning needs,.. Executive Housekeeper Organizational Chart.
From setupmyhotel.com
Housekeeping Department Organizational Chart Executive Housekeeper Organizational Chart Assistant executive housekeepers assist in the recruitment, training, and supervision of housekeeping staff. The executive housekeeper reports to the general manager, the resident manager, or the rooms division manager in a large hotel. The executive housekeeper is responsible for managing housekeeping personnel, planning budgets, identifying cleaning needs,. In the case of a chain of hotels, the executive. The organizational chart. Executive Housekeeper Organizational Chart.
From setupmyhotel.com
Housekeeping Department Organizational Chart SetupMyHotel Executive Housekeeper Organizational Chart This is set up as an organizational chart in a large hotel. Assistant executive housekeepers assist in the recruitment, training, and supervision of housekeeping staff. The housekeeping organizational chart provides a clear picture of the line of authority, the housekeeping department in a large hotel or 5 star hotel is headed by the executive housekeeper. This chart provides guidance and.. Executive Housekeeper Organizational Chart.
From dokumen.tips
(PPT) Housekeeping Organizational Chart. Executive Housekeeper or Housekeeping Manager Rooms Executive Housekeeper Organizational Chart This is set up as an organizational chart in a large hotel. They provide leadership and guidance to the team, ensuring. The executive housekeeper is responsible for managing housekeeping personnel, planning budgets, identifying cleaning needs,. The housekeeping organizational chart provides a clear picture of the line of authority, the housekeeping department in a large hotel or 5 star hotel is. Executive Housekeeper Organizational Chart.
From mavink.com
Housekeeping Organizational Chart Templates Free Executive Housekeeper Organizational Chart This is set up as an organizational chart in a large hotel. The executive housekeeper reports to the general manager, the resident manager, or the rooms division manager in a large hotel. This chart provides guidance and. In the case of a chain of hotels, the executive. Assistant executive housekeepers assist in the recruitment, training, and supervision of housekeeping staff.. Executive Housekeeper Organizational Chart.
From www.slideshare.net
Housekeeping Organizational Chart.pptx Executive Housekeeper Organizational Chart The executive housekeeper reports to the general manager, the resident manager, or the rooms division manager in a large hotel. The housekeeping organizational chart provides a clear picture of the line of authority, the housekeeping department in a large hotel or 5 star hotel is headed by the executive housekeeper. They provide leadership and guidance to the team, ensuring. The. Executive Housekeeper Organizational Chart.
From hotellearner.com
Housekeeping Department Hotel Learner Executive Housekeeper Organizational Chart This chart provides guidance and. They provide leadership and guidance to the team, ensuring. Assistant executive housekeepers assist in the recruitment, training, and supervision of housekeeping staff. The executive housekeeper reports to the general manager, the resident manager, or the rooms division manager in a large hotel. The organizational chart of the housekeeping department is shown below. The executive housekeeper. Executive Housekeeper Organizational Chart.
From webapi.bu.edu
Housekeeping hierarchy chart. Hierarchy of Housekeeping in small, medium, large and chain hotels Executive Housekeeper Organizational Chart Assistant executive housekeepers assist in the recruitment, training, and supervision of housekeeping staff. As the above organizational chart, an executive housekeeper takes every responsibility for the hotel’s housekeeping as a person in charge. The executive housekeeper is responsible for managing housekeeping personnel, planning budgets, identifying cleaning needs,. The housekeeping organizational chart provides a clear picture of the line of authority,. Executive Housekeeper Organizational Chart.
From hmhub.me
Housekeeping Department Hierarchy in small, medium, large and chain hotels hmhub Executive Housekeeper Organizational Chart The executive housekeeper reports to the general manager, the resident manager, or the rooms division manager in a large hotel. As the above organizational chart, an executive housekeeper takes every responsibility for the hotel’s housekeeping as a person in charge. This chart provides guidance and. They provide leadership and guidance to the team, ensuring. The housekeeping organizational chart provides a. Executive Housekeeper Organizational Chart.
From www.template.net
Housekeeping Organizational Chart Template in Google Docs, Pages, Word, PDF Download Executive Housekeeper Organizational Chart The housekeeping organizational chart provides a clear picture of the line of authority, the housekeeping department in a large hotel or 5 star hotel is headed by the executive housekeeper. The executive housekeeper is responsible for managing housekeeping personnel, planning budgets, identifying cleaning needs,. In the case of a chain of hotels, the executive. The executive housekeeper reports to the. Executive Housekeeper Organizational Chart.
From www.slideshare.net
Housekeeping Organizational Chart.pptx Executive Housekeeper Organizational Chart The executive housekeeper is responsible for managing housekeeping personnel, planning budgets, identifying cleaning needs,. Assistant executive housekeepers assist in the recruitment, training, and supervision of housekeeping staff. The executive housekeeper reports to the general manager, the resident manager, or the rooms division manager in a large hotel. This chart provides guidance and. They provide leadership and guidance to the team,. Executive Housekeeper Organizational Chart.
From www.studypool.com
SOLUTION Organizational chart in housekeeping Studypool Executive Housekeeper Organizational Chart This is set up as an organizational chart in a large hotel. In the case of a chain of hotels, the executive. They provide leadership and guidance to the team, ensuring. As the above organizational chart, an executive housekeeper takes every responsibility for the hotel’s housekeeping as a person in charge. The organizational chart of the housekeeping department is shown. Executive Housekeeper Organizational Chart.