Power Supply Voltage Not Stable . Understanding these diverse causes helps in implementing effective measures to mitigate voltage fluctuations and ensure a stable and reliable power supply. An unstable or marginally stable power supply can oscillate and cause increased ripples, voltage, current, and thermal stresses, and. Discover the significance of voltage fluctuations and their impact. Read more on our blog. When there's a load imbalance, voltages can go out of wack. In areas where the power supply may be unstable or prone to fluctuations, adjusting the psu input voltage can help mitigate the effects of voltage spikes or drops. Learn why voltage stability is crucial for electrical devices. When the rails are balanced, voltage regulation is usually fine. From resistance in power lines, impedance in power supply components, load fluctuations, temperature variations, and power quality disturbances, there are many culprits of the dreaded power supply voltage drop.
from www.reddit.com
Learn why voltage stability is crucial for electrical devices. An unstable or marginally stable power supply can oscillate and cause increased ripples, voltage, current, and thermal stresses, and. When there's a load imbalance, voltages can go out of wack. Discover the significance of voltage fluctuations and their impact. In areas where the power supply may be unstable or prone to fluctuations, adjusting the psu input voltage can help mitigate the effects of voltage spikes or drops. Understanding these diverse causes helps in implementing effective measures to mitigate voltage fluctuations and ensure a stable and reliable power supply. From resistance in power lines, impedance in power supply components, load fluctuations, temperature variations, and power quality disturbances, there are many culprits of the dreaded power supply voltage drop. When the rails are balanced, voltage regulation is usually fine. Read more on our blog.
[Electrical Applications] Help with voltage on the schematic? Not sure
Power Supply Voltage Not Stable Learn why voltage stability is crucial for electrical devices. In areas where the power supply may be unstable or prone to fluctuations, adjusting the psu input voltage can help mitigate the effects of voltage spikes or drops. Learn why voltage stability is crucial for electrical devices. When the rails are balanced, voltage regulation is usually fine. Understanding these diverse causes helps in implementing effective measures to mitigate voltage fluctuations and ensure a stable and reliable power supply. Read more on our blog. When there's a load imbalance, voltages can go out of wack. From resistance in power lines, impedance in power supply components, load fluctuations, temperature variations, and power quality disturbances, there are many culprits of the dreaded power supply voltage drop. An unstable or marginally stable power supply can oscillate and cause increased ripples, voltage, current, and thermal stresses, and. Discover the significance of voltage fluctuations and their impact.
From www.indiamart.com
Smps Meanwell TDR 240 Power Supply, NonDisplay, Voltage 24 V at Rs Power Supply Voltage Not Stable Learn why voltage stability is crucial for electrical devices. From resistance in power lines, impedance in power supply components, load fluctuations, temperature variations, and power quality disturbances, there are many culprits of the dreaded power supply voltage drop. When there's a load imbalance, voltages can go out of wack. In areas where the power supply may be unstable or prone. Power Supply Voltage Not Stable.
From tammy.ai
Understanding Voltage The Force Behind Electrical Circuits Power Supply Voltage Not Stable When there's a load imbalance, voltages can go out of wack. Read more on our blog. In areas where the power supply may be unstable or prone to fluctuations, adjusting the psu input voltage can help mitigate the effects of voltage spikes or drops. Discover the significance of voltage fluctuations and their impact. When the rails are balanced, voltage regulation. Power Supply Voltage Not Stable.
From circuitdatablockboard.z21.web.core.windows.net
Power Supply In Circuit Diagram Power Supply Voltage Not Stable Understanding these diverse causes helps in implementing effective measures to mitigate voltage fluctuations and ensure a stable and reliable power supply. In areas where the power supply may be unstable or prone to fluctuations, adjusting the psu input voltage can help mitigate the effects of voltage spikes or drops. Read more on our blog. When there's a load imbalance, voltages. Power Supply Voltage Not Stable.
From www.cui.com
Connecting Power Supplies in Parallel or Series for Increased Output Power Supply Voltage Not Stable Read more on our blog. From resistance in power lines, impedance in power supply components, load fluctuations, temperature variations, and power quality disturbances, there are many culprits of the dreaded power supply voltage drop. When the rails are balanced, voltage regulation is usually fine. An unstable or marginally stable power supply can oscillate and cause increased ripples, voltage, current, and. Power Supply Voltage Not Stable.
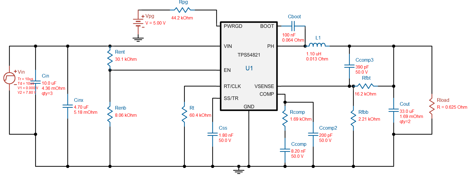
From e2e.ti.com
TPS54821 Regulator output is not stable with lower voltages Power Power Supply Voltage Not Stable In areas where the power supply may be unstable or prone to fluctuations, adjusting the psu input voltage can help mitigate the effects of voltage spikes or drops. Read more on our blog. From resistance in power lines, impedance in power supply components, load fluctuations, temperature variations, and power quality disturbances, there are many culprits of the dreaded power supply. Power Supply Voltage Not Stable.
From electricalacademia.com
Understanding Voltage Regulation in Power Supply Voltage Regulator Power Supply Voltage Not Stable Read more on our blog. From resistance in power lines, impedance in power supply components, load fluctuations, temperature variations, and power quality disturbances, there are many culprits of the dreaded power supply voltage drop. Learn why voltage stability is crucial for electrical devices. When the rails are balanced, voltage regulation is usually fine. Understanding these diverse causes helps in implementing. Power Supply Voltage Not Stable.
From siliconvlsi.com
What is a LDO? Siliconvlsi Power Supply Voltage Not Stable Understanding these diverse causes helps in implementing effective measures to mitigate voltage fluctuations and ensure a stable and reliable power supply. Read more on our blog. When there's a load imbalance, voltages can go out of wack. An unstable or marginally stable power supply can oscillate and cause increased ripples, voltage, current, and thermal stresses, and. When the rails are. Power Supply Voltage Not Stable.
From dxozjqqrw.blob.core.windows.net
Aa Battery Charging Voltage at Christopher Standridge blog Power Supply Voltage Not Stable From resistance in power lines, impedance in power supply components, load fluctuations, temperature variations, and power quality disturbances, there are many culprits of the dreaded power supply voltage drop. Read more on our blog. When the rails are balanced, voltage regulation is usually fine. An unstable or marginally stable power supply can oscillate and cause increased ripples, voltage, current, and. Power Supply Voltage Not Stable.
From electronics.stackexchange.com
voltage regulator TL431 Output not stable Electrical Engineering Power Supply Voltage Not Stable Learn why voltage stability is crucial for electrical devices. Read more on our blog. Discover the significance of voltage fluctuations and their impact. From resistance in power lines, impedance in power supply components, load fluctuations, temperature variations, and power quality disturbances, there are many culprits of the dreaded power supply voltage drop. An unstable or marginally stable power supply can. Power Supply Voltage Not Stable.
From idealplusing.en.made-in-china.com
300V/100A Single Pulse Power Supply 200V250V80A Pulse Frequency Power Supply Voltage Not Stable Read more on our blog. Discover the significance of voltage fluctuations and their impact. From resistance in power lines, impedance in power supply components, load fluctuations, temperature variations, and power quality disturbances, there are many culprits of the dreaded power supply voltage drop. When the rails are balanced, voltage regulation is usually fine. Understanding these diverse causes helps in implementing. Power Supply Voltage Not Stable.
From userlistnurectorates.z13.web.core.windows.net
Electrical Service Types And Voltages Power Supply Voltage Not Stable An unstable or marginally stable power supply can oscillate and cause increased ripples, voltage, current, and thermal stresses, and. When there's a load imbalance, voltages can go out of wack. Understanding these diverse causes helps in implementing effective measures to mitigate voltage fluctuations and ensure a stable and reliable power supply. When the rails are balanced, voltage regulation is usually. Power Supply Voltage Not Stable.
From www.netzener.net
Portable Variable Power Supply Part 1 Power Supply Voltage Not Stable Read more on our blog. When the rails are balanced, voltage regulation is usually fine. Discover the significance of voltage fluctuations and their impact. From resistance in power lines, impedance in power supply components, load fluctuations, temperature variations, and power quality disturbances, there are many culprits of the dreaded power supply voltage drop. An unstable or marginally stable power supply. Power Supply Voltage Not Stable.
From dxohmyyqf.blob.core.windows.net
How To Change Voltage On Pc Power Supply at Edward Turner blog Power Supply Voltage Not Stable When there's a load imbalance, voltages can go out of wack. Read more on our blog. Learn why voltage stability is crucial for electrical devices. When the rails are balanced, voltage regulation is usually fine. From resistance in power lines, impedance in power supply components, load fluctuations, temperature variations, and power quality disturbances, there are many culprits of the dreaded. Power Supply Voltage Not Stable.
From www.aliexpress.com
LM317 adjustable DC Voltage regulator power supply Electronic DIY Kits Power Supply Voltage Not Stable An unstable or marginally stable power supply can oscillate and cause increased ripples, voltage, current, and thermal stresses, and. Learn why voltage stability is crucial for electrical devices. In areas where the power supply may be unstable or prone to fluctuations, adjusting the psu input voltage can help mitigate the effects of voltage spikes or drops. When there's a load. Power Supply Voltage Not Stable.
From e2e.ti.com
Regulator output is not stable with lower voltages Power management Power Supply Voltage Not Stable Discover the significance of voltage fluctuations and their impact. Understanding these diverse causes helps in implementing effective measures to mitigate voltage fluctuations and ensure a stable and reliable power supply. Read more on our blog. Learn why voltage stability is crucial for electrical devices. In areas where the power supply may be unstable or prone to fluctuations, adjusting the psu. Power Supply Voltage Not Stable.
From e2e.ti.com
TPS61042 Max current capability FB voltage not stable over the input Power Supply Voltage Not Stable From resistance in power lines, impedance in power supply components, load fluctuations, temperature variations, and power quality disturbances, there are many culprits of the dreaded power supply voltage drop. When there's a load imbalance, voltages can go out of wack. Discover the significance of voltage fluctuations and their impact. An unstable or marginally stable power supply can oscillate and cause. Power Supply Voltage Not Stable.
From itecnotes.com
Electrical Three Different Voltage Lines, Same Common Ground Power Supply Voltage Not Stable When there's a load imbalance, voltages can go out of wack. Learn why voltage stability is crucial for electrical devices. In areas where the power supply may be unstable or prone to fluctuations, adjusting the psu input voltage can help mitigate the effects of voltage spikes or drops. Read more on our blog. An unstable or marginally stable power supply. Power Supply Voltage Not Stable.
From www.electricaleasy.com
Basics of Electrical Power Transmission System Power Supply Voltage Not Stable When the rails are balanced, voltage regulation is usually fine. Discover the significance of voltage fluctuations and their impact. An unstable or marginally stable power supply can oscillate and cause increased ripples, voltage, current, and thermal stresses, and. Read more on our blog. Understanding these diverse causes helps in implementing effective measures to mitigate voltage fluctuations and ensure a stable. Power Supply Voltage Not Stable.
From www.ebay.com.au
TOPDON T30000 Car Stable Power Supply & Voltage Stabilizer for ECU Power Supply Voltage Not Stable Read more on our blog. An unstable or marginally stable power supply can oscillate and cause increased ripples, voltage, current, and thermal stresses, and. Understanding these diverse causes helps in implementing effective measures to mitigate voltage fluctuations and ensure a stable and reliable power supply. Learn why voltage stability is crucial for electrical devices. Discover the significance of voltage fluctuations. Power Supply Voltage Not Stable.
From www.eleccircuit.com
030V 05A regulated variable power supply circuit Power Supply Voltage Not Stable In areas where the power supply may be unstable or prone to fluctuations, adjusting the psu input voltage can help mitigate the effects of voltage spikes or drops. An unstable or marginally stable power supply can oscillate and cause increased ripples, voltage, current, and thermal stresses, and. From resistance in power lines, impedance in power supply components, load fluctuations, temperature. Power Supply Voltage Not Stable.
From www.youtube.com
Samsung Led Tv Red Light Blinking Won't Turn On ! Power Supply Voltages Power Supply Voltage Not Stable Read more on our blog. From resistance in power lines, impedance in power supply components, load fluctuations, temperature variations, and power quality disturbances, there are many culprits of the dreaded power supply voltage drop. Discover the significance of voltage fluctuations and their impact. When the rails are balanced, voltage regulation is usually fine. Learn why voltage stability is crucial for. Power Supply Voltage Not Stable.
From cncmachinecenter.en.made-in-china.com
NonStandard Stable Transformer Integrated Power Supply for CNC Machine Power Supply Voltage Not Stable An unstable or marginally stable power supply can oscillate and cause increased ripples, voltage, current, and thermal stresses, and. Discover the significance of voltage fluctuations and their impact. When the rails are balanced, voltage regulation is usually fine. In areas where the power supply may be unstable or prone to fluctuations, adjusting the psu input voltage can help mitigate the. Power Supply Voltage Not Stable.
From www.lifewire.com
What Is a Power Supply Voltage Switch? Power Supply Voltage Not Stable Understanding these diverse causes helps in implementing effective measures to mitigate voltage fluctuations and ensure a stable and reliable power supply. When there's a load imbalance, voltages can go out of wack. An unstable or marginally stable power supply can oscillate and cause increased ripples, voltage, current, and thermal stresses, and. When the rails are balanced, voltage regulation is usually. Power Supply Voltage Not Stable.
From www.aliexpress.com
non isolation Stable step down module DC DC Adjustable Voltage Step Power Supply Voltage Not Stable In areas where the power supply may be unstable or prone to fluctuations, adjusting the psu input voltage can help mitigate the effects of voltage spikes or drops. Understanding these diverse causes helps in implementing effective measures to mitigate voltage fluctuations and ensure a stable and reliable power supply. Discover the significance of voltage fluctuations and their impact. Learn why. Power Supply Voltage Not Stable.
From www.walmart.com
POPLIS Car Power Supply Converter Stable 24V to 12V Voltage Step Down Power Supply Voltage Not Stable Understanding these diverse causes helps in implementing effective measures to mitigate voltage fluctuations and ensure a stable and reliable power supply. Discover the significance of voltage fluctuations and their impact. Learn why voltage stability is crucial for electrical devices. When the rails are balanced, voltage regulation is usually fine. From resistance in power lines, impedance in power supply components, load. Power Supply Voltage Not Stable.
From wiringfixbabybashhunny7z.z21.web.core.windows.net
12 Volts Power Supply Circuit Diagram Power Supply Voltage Not Stable From resistance in power lines, impedance in power supply components, load fluctuations, temperature variations, and power quality disturbances, there are many culprits of the dreaded power supply voltage drop. When there's a load imbalance, voltages can go out of wack. When the rails are balanced, voltage regulation is usually fine. Understanding these diverse causes helps in implementing effective measures to. Power Supply Voltage Not Stable.
From exoabfrze.blob.core.windows.net
Power Supply Unit Notes at Weston blog Power Supply Voltage Not Stable In areas where the power supply may be unstable or prone to fluctuations, adjusting the psu input voltage can help mitigate the effects of voltage spikes or drops. Discover the significance of voltage fluctuations and their impact. An unstable or marginally stable power supply can oscillate and cause increased ripples, voltage, current, and thermal stresses, and. When there's a load. Power Supply Voltage Not Stable.
From www.walmart.com
POPLIS Car Power Supply Converter Stable 24V to 12V Voltage Step Down Power Supply Voltage Not Stable In areas where the power supply may be unstable or prone to fluctuations, adjusting the psu input voltage can help mitigate the effects of voltage spikes or drops. Understanding these diverse causes helps in implementing effective measures to mitigate voltage fluctuations and ensure a stable and reliable power supply. When the rails are balanced, voltage regulation is usually fine. Discover. Power Supply Voltage Not Stable.
From www.reddit.com
[Electrical Applications] Help with voltage on the schematic? Not sure Power Supply Voltage Not Stable Read more on our blog. Discover the significance of voltage fluctuations and their impact. When the rails are balanced, voltage regulation is usually fine. From resistance in power lines, impedance in power supply components, load fluctuations, temperature variations, and power quality disturbances, there are many culprits of the dreaded power supply voltage drop. When there's a load imbalance, voltages can. Power Supply Voltage Not Stable.
From wiringdbcantoliiv.z22.web.core.windows.net
Power Supply Circuit Diagram With Explanation Power Supply Voltage Not Stable When there's a load imbalance, voltages can go out of wack. In areas where the power supply may be unstable or prone to fluctuations, adjusting the psu input voltage can help mitigate the effects of voltage spikes or drops. Discover the significance of voltage fluctuations and their impact. Understanding these diverse causes helps in implementing effective measures to mitigate voltage. Power Supply Voltage Not Stable.
From www.walmart.com
POPLIS Car Power Supply Converter Stable 24V to 12V Voltage Step Down Power Supply Voltage Not Stable When there's a load imbalance, voltages can go out of wack. Read more on our blog. Discover the significance of voltage fluctuations and their impact. Learn why voltage stability is crucial for electrical devices. Understanding these diverse causes helps in implementing effective measures to mitigate voltage fluctuations and ensure a stable and reliable power supply. From resistance in power lines,. Power Supply Voltage Not Stable.
From www.walmart.com
DCDC Positive Negative Power Supply, Stable Positive Negative Voltage Power Supply Voltage Not Stable An unstable or marginally stable power supply can oscillate and cause increased ripples, voltage, current, and thermal stresses, and. Read more on our blog. Discover the significance of voltage fluctuations and their impact. Learn why voltage stability is crucial for electrical devices. When there's a load imbalance, voltages can go out of wack. Understanding these diverse causes helps in implementing. Power Supply Voltage Not Stable.
From www.iqsdirectory.com
High Voltage Power Supply Types, Applications & Benefits Power Supply Voltage Not Stable When the rails are balanced, voltage regulation is usually fine. In areas where the power supply may be unstable or prone to fluctuations, adjusting the psu input voltage can help mitigate the effects of voltage spikes or drops. Learn why voltage stability is crucial for electrical devices. When there's a load imbalance, voltages can go out of wack. Understanding these. Power Supply Voltage Not Stable.
From mydiagram.online
[DIAGRAM] 12v Power Supply Diagram Power Supply Voltage Not Stable Understanding these diverse causes helps in implementing effective measures to mitigate voltage fluctuations and ensure a stable and reliable power supply. When there's a load imbalance, voltages can go out of wack. From resistance in power lines, impedance in power supply components, load fluctuations, temperature variations, and power quality disturbances, there are many culprits of the dreaded power supply voltage. Power Supply Voltage Not Stable.
From www.slideserve.com
PPT Operational Amplifiers PowerPoint Presentation, free download Power Supply Voltage Not Stable When there's a load imbalance, voltages can go out of wack. Discover the significance of voltage fluctuations and their impact. In areas where the power supply may be unstable or prone to fluctuations, adjusting the psu input voltage can help mitigate the effects of voltage spikes or drops. An unstable or marginally stable power supply can oscillate and cause increased. Power Supply Voltage Not Stable.