Esp32 Dc Power Meter . 1 to 3 phase voltage measurement. Cts have also long been used in metering large power loads. Learn how to make a smart power consumption meter using an esp32 and some sensors. The project shows how to measure voltage, current, and power using an oled display and a 3d printed. There is no need to disconnect, cut or peel power cables. Published april 13, 2022 1. This system can measure voltage, current, and power drawn from the supply, offering features such as accurate current measurement, and voltage. From a solar panel) and output (whatever the load is). Crack open any digital power meter that power companies are now using and you’ll find they now use a ct. Learn how to create an energy meter with an esp32 and an ina219 sensor that can measure dc current, voltage, and power. Uses dc voltage and current sensors to measure power for both input (ex. See the wiring diagram, source code, and project demo with a 16x2 i2c display. Power usage over time is totaled into energy (wh). 1 to 3 phase current measurement.
from raydiy.de
The project shows how to measure voltage, current, and power using an oled display and a 3d printed. From a solar panel) and output (whatever the load is). Cts have also long been used in metering large power loads. Learn how to make a smart power consumption meter using an esp32 and some sensors. This system can measure voltage, current, and power drawn from the supply, offering features such as accurate current measurement, and voltage. Uses dc voltage and current sensors to measure power for both input (ex. Learn how to create an energy meter with an esp32 and an ina219 sensor that can measure dc current, voltage, and power. 1 to 3 phase current measurement. 1 to 3 phase voltage measurement. There is no need to disconnect, cut or peel power cables.
Power supply Arduino, ESP32 and ESP8266 See your options!
Esp32 Dc Power Meter Published april 13, 2022 1. Learn how to make a smart power consumption meter using an esp32 and some sensors. Uses dc voltage and current sensors to measure power for both input (ex. 1 to 3 phase current measurement. Cts have also long been used in metering large power loads. The project shows how to measure voltage, current, and power using an oled display and a 3d printed. Crack open any digital power meter that power companies are now using and you’ll find they now use a ct. This system can measure voltage, current, and power drawn from the supply, offering features such as accurate current measurement, and voltage. Power usage over time is totaled into energy (wh). Published april 13, 2022 1. Learn how to create an energy meter with an esp32 and an ina219 sensor that can measure dc current, voltage, and power. See the wiring diagram, source code, and project demo with a 16x2 i2c display. There is no need to disconnect, cut or peel power cables. 1 to 3 phase voltage measurement. From a solar panel) and output (whatever the load is).
From circuitsetup.us
Expandable 6 Channel ESP32 Energy Meter Main Board CircuitSetup Esp32 Dc Power Meter From a solar panel) and output (whatever the load is). Cts have also long been used in metering large power loads. This system can measure voltage, current, and power drawn from the supply, offering features such as accurate current measurement, and voltage. There is no need to disconnect, cut or peel power cables. See the wiring diagram, source code, and. Esp32 Dc Power Meter.
From www.technik-fan.de
Open Energy Monitor mit dem ESP32 Technikfan.de Wiki Esp32 Dc Power Meter There is no need to disconnect, cut or peel power cables. Uses dc voltage and current sensors to measure power for both input (ex. See the wiring diagram, source code, and project demo with a 16x2 i2c display. Crack open any digital power meter that power companies are now using and you’ll find they now use a ct. 1 to. Esp32 Dc Power Meter.
From community.openenergymonitor.org
Expandable 6 Channel ESP32 Energy Meter emonESP OpenEnergyMonitor Esp32 Dc Power Meter Cts have also long been used in metering large power loads. 1 to 3 phase voltage measurement. From a solar panel) and output (whatever the load is). There is no need to disconnect, cut or peel power cables. Published april 13, 2022 1. Learn how to make a smart power consumption meter using an esp32 and some sensors. Learn how. Esp32 Dc Power Meter.
From www.tesrshop.com
Power Meter EasyLogic™ PM2200 series METSEPM2230 TESR Shop Esp32 Dc Power Meter Learn how to create an energy meter with an esp32 and an ina219 sensor that can measure dc current, voltage, and power. From a solar panel) and output (whatever the load is). 1 to 3 phase voltage measurement. See the wiring diagram, source code, and project demo with a 16x2 i2c display. There is no need to disconnect, cut or. Esp32 Dc Power Meter.
From esp32io.com
ESP32 Water Sensor Pump ESP32 Tutorial Esp32 Dc Power Meter This system can measure voltage, current, and power drawn from the supply, offering features such as accurate current measurement, and voltage. Power usage over time is totaled into energy (wh). Published april 13, 2022 1. See the wiring diagram, source code, and project demo with a 16x2 i2c display. From a solar panel) and output (whatever the load is). Cts. Esp32 Dc Power Meter.
From diyprojectslab.com
ESP32 Based Energy Meter Using INA219 Current Sensor Esp32 Dc Power Meter 1 to 3 phase current measurement. From a solar panel) and output (whatever the load is). The project shows how to measure voltage, current, and power using an oled display and a 3d printed. There is no need to disconnect, cut or peel power cables. Uses dc voltage and current sensors to measure power for both input (ex. See the. Esp32 Dc Power Meter.
From th.element14.com
METSEPM5110 Schneider Electric Power Meter, PM5000 Series Esp32 Dc Power Meter Crack open any digital power meter that power companies are now using and you’ll find they now use a ct. Power usage over time is totaled into energy (wh). See the wiring diagram, source code, and project demo with a 16x2 i2c display. Learn how to make a smart power consumption meter using an esp32 and some sensors. From a. Esp32 Dc Power Meter.
From techexplorations.com
How to power your ESP32 development kit, options Esp32 Dc Power Meter From a solar panel) and output (whatever the load is). Cts have also long been used in metering large power loads. Uses dc voltage and current sensors to measure power for both input (ex. The project shows how to measure voltage, current, and power using an oled display and a 3d printed. Published april 13, 2022 1. 1 to 3. Esp32 Dc Power Meter.
From github.com
GitHub CircuitSetup/Expandable6ChannelESP32EnergyMeter Hardware Esp32 Dc Power Meter Uses dc voltage and current sensors to measure power for both input (ex. There is no need to disconnect, cut or peel power cables. This system can measure voltage, current, and power drawn from the supply, offering features such as accurate current measurement, and voltage. Power usage over time is totaled into energy (wh). Published april 13, 2022 1. Learn. Esp32 Dc Power Meter.
From microkontroller.ru
Измеритель мощности (ваттметр) на ESP32 схема и программа Esp32 Dc Power Meter Learn how to create an energy meter with an esp32 and an ina219 sensor that can measure dc current, voltage, and power. There is no need to disconnect, cut or peel power cables. 1 to 3 phase voltage measurement. Uses dc voltage and current sensors to measure power for both input (ex. 1 to 3 phase current measurement. This system. Esp32 Dc Power Meter.
From esp32io.com
How to Power ESP32 ESP32 Tutorial Esp32 Dc Power Meter The project shows how to measure voltage, current, and power using an oled display and a 3d printed. This system can measure voltage, current, and power drawn from the supply, offering features such as accurate current measurement, and voltage. From a solar panel) and output (whatever the load is). Uses dc voltage and current sensors to measure power for both. Esp32 Dc Power Meter.
From github.com
GitHub shreyask21/powermeter ESP32 Power Meter with Interface Esp32 Dc Power Meter Power usage over time is totaled into energy (wh). The project shows how to measure voltage, current, and power using an oled display and a 3d printed. Cts have also long been used in metering large power loads. See the wiring diagram, source code, and project demo with a 16x2 i2c display. Learn how to make a smart power consumption. Esp32 Dc Power Meter.
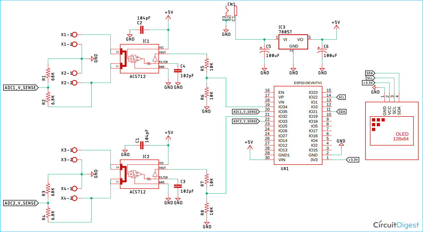
From circuitdigest.com
ESP32 power meter for measuring power conversion efficiency Esp32 Dc Power Meter Learn how to make a smart power consumption meter using an esp32 and some sensors. There is no need to disconnect, cut or peel power cables. Learn how to create an energy meter with an esp32 and an ina219 sensor that can measure dc current, voltage, and power. The project shows how to measure voltage, current, and power using an. Esp32 Dc Power Meter.
From www.acrel-microgrid.com.tr
AcrelPZ72(L)DE DC Energy Power Meter With Rs485 Modbus Esp32 Dc Power Meter Power usage over time is totaled into energy (wh). Published april 13, 2022 1. Learn how to create an energy meter with an esp32 and an ina219 sensor that can measure dc current, voltage, and power. Cts have also long been used in metering large power loads. Learn how to make a smart power consumption meter using an esp32 and. Esp32 Dc Power Meter.
From mansfield-devine.com
ESP32 room thermometer with 18650 battery level indicator Machina Esp32 Dc Power Meter Uses dc voltage and current sensors to measure power for both input (ex. Learn how to create an energy meter with an esp32 and an ina219 sensor that can measure dc current, voltage, and power. See the wiring diagram, source code, and project demo with a 16x2 i2c display. From a solar panel) and output (whatever the load is). This. Esp32 Dc Power Meter.
From how2electronics.com
Power Supply for ESP32 with Boost Converter & Battery Charger Esp32 Dc Power Meter From a solar panel) and output (whatever the load is). Cts have also long been used in metering large power loads. Uses dc voltage and current sensors to measure power for both input (ex. 1 to 3 phase voltage measurement. This system can measure voltage, current, and power drawn from the supply, offering features such as accurate current measurement, and. Esp32 Dc Power Meter.
From circuitdigest.com
ESP32 power meter for measuring power conversion efficiency Esp32 Dc Power Meter 1 to 3 phase current measurement. Power usage over time is totaled into energy (wh). Learn how to make a smart power consumption meter using an esp32 and some sensors. This system can measure voltage, current, and power drawn from the supply, offering features such as accurate current measurement, and voltage. Published april 13, 2022 1. Uses dc voltage and. Esp32 Dc Power Meter.
From www.youtube.com
PZEM017 (DC Energy Meter) & ESP32 Wiring , Library and Code YouTube Esp32 Dc Power Meter From a solar panel) and output (whatever the load is). Published april 13, 2022 1. Crack open any digital power meter that power companies are now using and you’ll find they now use a ct. Learn how to make a smart power consumption meter using an esp32 and some sensors. The project shows how to measure voltage, current, and power. Esp32 Dc Power Meter.
From circuitsetup.us
Expandable 6 Channel ESP32 Energy Meter Main Board CircuitSetup Esp32 Dc Power Meter The project shows how to measure voltage, current, and power using an oled display and a 3d printed. There is no need to disconnect, cut or peel power cables. From a solar panel) and output (whatever the load is). Learn how to make a smart power consumption meter using an esp32 and some sensors. See the wiring diagram, source code,. Esp32 Dc Power Meter.
From shopee.co.th
AC / DC Power Supply ESP32 WiFi Bluetooth BLE 4 Channel Relay Module Esp32 Dc Power Meter From a solar panel) and output (whatever the load is). There is no need to disconnect, cut or peel power cables. Power usage over time is totaled into energy (wh). Crack open any digital power meter that power companies are now using and you’ll find they now use a ct. Cts have also long been used in metering large power. Esp32 Dc Power Meter.
From www.victoriana.com
Pedicab Sympathie Kennzeichen esp32 voltage meter Deck Erbe pünktlich Esp32 Dc Power Meter Power usage over time is totaled into energy (wh). 1 to 3 phase voltage measurement. Published april 13, 2022 1. Crack open any digital power meter that power companies are now using and you’ll find they now use a ct. See the wiring diagram, source code, and project demo with a 16x2 i2c display. From a solar panel) and output. Esp32 Dc Power Meter.
From www.amazon.in
DC Power Meter, DROK Digital Multimeter 6.5100V 100A Voltage Current Esp32 Dc Power Meter Learn how to make a smart power consumption meter using an esp32 and some sensors. This system can measure voltage, current, and power drawn from the supply, offering features such as accurate current measurement, and voltage. The project shows how to measure voltage, current, and power using an oled display and a 3d printed. See the wiring diagram, source code,. Esp32 Dc Power Meter.
From www.kincony.com
iot ESP32 power meter KC868M16v2 Esp32 Dc Power Meter 1 to 3 phase current measurement. Crack open any digital power meter that power companies are now using and you’ll find they now use a ct. 1 to 3 phase voltage measurement. This system can measure voltage, current, and power drawn from the supply, offering features such as accurate current measurement, and voltage. Published april 13, 2022 1. Uses dc. Esp32 Dc Power Meter.
From www.kincony.com
KC868M16v2 iot ESP32 power meter board released Esp32 Dc Power Meter From a solar panel) and output (whatever the load is). This system can measure voltage, current, and power drawn from the supply, offering features such as accurate current measurement, and voltage. Uses dc voltage and current sensors to measure power for both input (ex. 1 to 3 phase voltage measurement. Crack open any digital power meter that power companies are. Esp32 Dc Power Meter.
From wokwi.com
dc_power_meter_with_reset Wokwi ESP32, STM32, Arduino Simulator Esp32 Dc Power Meter Cts have also long been used in metering large power loads. This system can measure voltage, current, and power drawn from the supply, offering features such as accurate current measurement, and voltage. There is no need to disconnect, cut or peel power cables. Learn how to make a smart power consumption meter using an esp32 and some sensors. Learn how. Esp32 Dc Power Meter.
From www.youtube.com
Improvements to my DC power meter YouTube Esp32 Dc Power Meter Power usage over time is totaled into energy (wh). Learn how to create an energy meter with an esp32 and an ina219 sensor that can measure dc current, voltage, and power. Cts have also long been used in metering large power loads. The project shows how to measure voltage, current, and power using an oled display and a 3d printed.. Esp32 Dc Power Meter.
From www.youtube.com
Tech Note 115 Using the ESP32 ADC for wide range DC voltage Esp32 Dc Power Meter Published april 13, 2022 1. The project shows how to measure voltage, current, and power using an oled display and a 3d printed. 1 to 3 phase current measurement. From a solar panel) and output (whatever the load is). Crack open any digital power meter that power companies are now using and you’ll find they now use a ct. 1. Esp32 Dc Power Meter.
From github.com
GitHub CircuitSetup/Expandable6ChannelESP32EnergyMeter Hardware Esp32 Dc Power Meter The project shows how to measure voltage, current, and power using an oled display and a 3d printed. Crack open any digital power meter that power companies are now using and you’ll find they now use a ct. 1 to 3 phase current measurement. Uses dc voltage and current sensors to measure power for both input (ex. There is no. Esp32 Dc Power Meter.
From esp32io.com
How to Power ESP32 ESP32 Tutorial Esp32 Dc Power Meter 1 to 3 phase current measurement. Published april 13, 2022 1. See the wiring diagram, source code, and project demo with a 16x2 i2c display. Learn how to make a smart power consumption meter using an esp32 and some sensors. Learn how to create an energy meter with an esp32 and an ina219 sensor that can measure dc current, voltage,. Esp32 Dc Power Meter.
From www.tobias-schwarz.com
Solar Powered Sensor with Supercapacitors and ESP32 Esp32 Dc Power Meter From a solar panel) and output (whatever the load is). Learn how to make a smart power consumption meter using an esp32 and some sensors. Crack open any digital power meter that power companies are now using and you’ll find they now use a ct. This system can measure voltage, current, and power drawn from the supply, offering features such. Esp32 Dc Power Meter.
From circuitdigest.com
DIY Smart Power Consumption Meter using ESP32 Esp32 Dc Power Meter Learn how to create an energy meter with an esp32 and an ina219 sensor that can measure dc current, voltage, and power. Power usage over time is totaled into energy (wh). 1 to 3 phase current measurement. 1 to 3 phase voltage measurement. Crack open any digital power meter that power companies are now using and you’ll find they now. Esp32 Dc Power Meter.
From raydiy.de
Power supply Arduino, ESP32 and ESP8266 See your options! Esp32 Dc Power Meter The project shows how to measure voltage, current, and power using an oled display and a 3d printed. Cts have also long been used in metering large power loads. See the wiring diagram, source code, and project demo with a 16x2 i2c display. There is no need to disconnect, cut or peel power cables. This system can measure voltage, current,. Esp32 Dc Power Meter.
From how2electronics.com
IoT Smart Electricity Energy Meter with ESP32 & Blynk 2.0 Esp32 Dc Power Meter Learn how to create an energy meter with an esp32 and an ina219 sensor that can measure dc current, voltage, and power. From a solar panel) and output (whatever the load is). The project shows how to measure voltage, current, and power using an oled display and a 3d printed. Power usage over time is totaled into energy (wh). Learn. Esp32 Dc Power Meter.
From codetiger.github.io
Home power consumption monitoring using ESP32 Esp32 Dc Power Meter See the wiring diagram, source code, and project demo with a 16x2 i2c display. From a solar panel) and output (whatever the load is). The project shows how to measure voltage, current, and power using an oled display and a 3d printed. Learn how to make a smart power consumption meter using an esp32 and some sensors. This system can. Esp32 Dc Power Meter.
From picclick.de
Ac Power Meter Esp32 ZU VERKAUFEN! PicClick DE Esp32 Dc Power Meter Uses dc voltage and current sensors to measure power for both input (ex. Learn how to make a smart power consumption meter using an esp32 and some sensors. Published april 13, 2022 1. From a solar panel) and output (whatever the load is). Crack open any digital power meter that power companies are now using and you’ll find they now. Esp32 Dc Power Meter.