Land Charge D Ii . the land betterment charge act entered into force on 1 august 2022 and allows for the consolidation of charges for. The land betterment charge (lbc) rates for the. the land betterment charge is a tax on the increase in value of land, most commonly paid by developers. 2 land charges act 1972 sets out the classes of land charges: revision of land betterment charge rates from 1 march 2024 1. restrictive covenants imposed on unregistered land are registrable as d(ii) land charges unless: a class d (ii) land charge is a restrictive covenant other than one between a lessor and a lessee. these regulations are the land betterment charge (table of rates and valuation method) regulations 2022 and come into. A class d (iii) land charge is.
from www.craiyon.com
the land betterment charge is a tax on the increase in value of land, most commonly paid by developers. revision of land betterment charge rates from 1 march 2024 1. the land betterment charge act entered into force on 1 august 2022 and allows for the consolidation of charges for. these regulations are the land betterment charge (table of rates and valuation method) regulations 2022 and come into. 2 land charges act 1972 sets out the classes of land charges: a class d (ii) land charge is a restrictive covenant other than one between a lessor and a lessee. A class d (iii) land charge is. restrictive covenants imposed on unregistered land are registrable as d(ii) land charges unless: The land betterment charge (lbc) rates for the.
Ww2 soldier charging across noman's land
Land Charge D Ii revision of land betterment charge rates from 1 march 2024 1. a class d (ii) land charge is a restrictive covenant other than one between a lessor and a lessee. A class d (iii) land charge is. the land betterment charge act entered into force on 1 august 2022 and allows for the consolidation of charges for. The land betterment charge (lbc) rates for the. the land betterment charge is a tax on the increase in value of land, most commonly paid by developers. revision of land betterment charge rates from 1 march 2024 1. 2 land charges act 1972 sets out the classes of land charges: these regulations are the land betterment charge (table of rates and valuation method) regulations 2022 and come into. restrictive covenants imposed on unregistered land are registrable as d(ii) land charges unless:
From www.lentorshillsresidence.sg
Strong property market, Singapore’s reopening fuel higher land Land Charge D Ii restrictive covenants imposed on unregistered land are registrable as d(ii) land charges unless: a class d (ii) land charge is a restrictive covenant other than one between a lessor and a lessee. the land betterment charge act entered into force on 1 august 2022 and allows for the consolidation of charges for. revision of land betterment. Land Charge D Ii.
From accentro.de
What is a land charge? — Accentro Land Charge D Ii these regulations are the land betterment charge (table of rates and valuation method) regulations 2022 and come into. the land betterment charge act entered into force on 1 august 2022 and allows for the consolidation of charges for. restrictive covenants imposed on unregistered land are registrable as d(ii) land charges unless: A class d (iii) land charge. Land Charge D Ii.
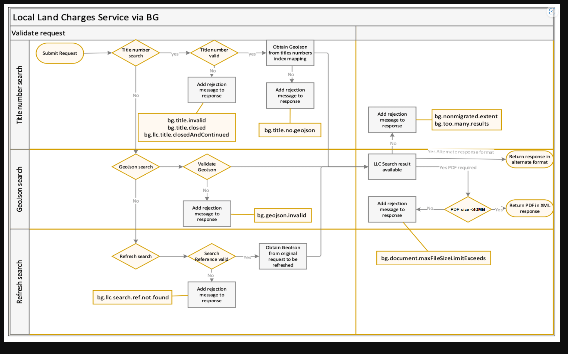
From landregistry.github.io
Local Land Charges Search HM Land Registry Business Gateway Developer Land Charge D Ii these regulations are the land betterment charge (table of rates and valuation method) regulations 2022 and come into. revision of land betterment charge rates from 1 march 2024 1. a class d (ii) land charge is a restrictive covenant other than one between a lessor and a lessee. restrictive covenants imposed on unregistered land are registrable. Land Charge D Ii.
From www.gov.uk
HM Land Registry portal apply for a full land charges search GOV.UK Land Charge D Ii these regulations are the land betterment charge (table of rates and valuation method) regulations 2022 and come into. the land betterment charge is a tax on the increase in value of land, most commonly paid by developers. The land betterment charge (lbc) rates for the. A class d (iii) land charge is. a class d (ii) land. Land Charge D Ii.
From www.btp-cours.com
LA DESCENTE DE CHARGES (Application + Exercices) Génie Civil Land Charge D Ii A class d (iii) land charge is. revision of land betterment charge rates from 1 march 2024 1. these regulations are the land betterment charge (table of rates and valuation method) regulations 2022 and come into. the land betterment charge act entered into force on 1 august 2022 and allows for the consolidation of charges for. . Land Charge D Ii.
From www.alamy.com
World War II (19391945). Charging the German infantry on the Land Charge D Ii A class d (iii) land charge is. The land betterment charge (lbc) rates for the. a class d (ii) land charge is a restrictive covenant other than one between a lessor and a lessee. the land betterment charge is a tax on the increase in value of land, most commonly paid by developers. these regulations are the. Land Charge D Ii.
From www.studocu.com
Charge (Malaysian Land Law) lecture notes LAW554 LAND LAW II Land Charge D Ii The land betterment charge (lbc) rates for the. the land betterment charge act entered into force on 1 august 2022 and allows for the consolidation of charges for. restrictive covenants imposed on unregistered land are registrable as d(ii) land charges unless: the land betterment charge is a tax on the increase in value of land, most commonly. Land Charge D Ii.
From www.studocu.com
LAND Charges TOPIC 6 CHARGES CHARGES AS SECURITY DEALINGS RECOGNISED Land Charge D Ii these regulations are the land betterment charge (table of rates and valuation method) regulations 2022 and come into. revision of land betterment charge rates from 1 march 2024 1. the land betterment charge act entered into force on 1 august 2022 and allows for the consolidation of charges for. The land betterment charge (lbc) rates for the.. Land Charge D Ii.
From www.youtube.com
Creating a national Local Land Charges Register YouTube Land Charge D Ii these regulations are the land betterment charge (table of rates and valuation method) regulations 2022 and come into. revision of land betterment charge rates from 1 march 2024 1. A class d (iii) land charge is. the land betterment charge act entered into force on 1 august 2022 and allows for the consolidation of charges for. . Land Charge D Ii.
From www.newspapers.com
Answer Demos On Land Charge Land Charge D Ii the land betterment charge act entered into force on 1 august 2022 and allows for the consolidation of charges for. A class d (iii) land charge is. these regulations are the land betterment charge (table of rates and valuation method) regulations 2022 and come into. revision of land betterment charge rates from 1 march 2024 1. . Land Charge D Ii.
From insightlegal.formevo.co.uk
K1 Application for registration of a Land Charge (Land Charges Act 1972) Land Charge D Ii 2 land charges act 1972 sets out the classes of land charges: a class d (ii) land charge is a restrictive covenant other than one between a lessor and a lessee. these regulations are the land betterment charge (table of rates and valuation method) regulations 2022 and come into. restrictive covenants imposed on unregistered land are registrable. Land Charge D Ii.
From www.pdffiller.com
Form 2 Charge Mortgage Land Fill Online, Printable, Fillable, Blank Land Charge D Ii restrictive covenants imposed on unregistered land are registrable as d(ii) land charges unless: the land betterment charge is a tax on the increase in value of land, most commonly paid by developers. The land betterment charge (lbc) rates for the. A class d (iii) land charge is. 2 land charges act 1972 sets out the classes of land. Land Charge D Ii.
From warman707.deviantart.com
WWI Dead Mans Land Charge by warman707 on DeviantArt Land Charge D Ii 2 land charges act 1972 sets out the classes of land charges: A class d (iii) land charge is. revision of land betterment charge rates from 1 march 2024 1. the land betterment charge act entered into force on 1 august 2022 and allows for the consolidation of charges for. The land betterment charge (lbc) rates for the.. Land Charge D Ii.
From hmlandregistry.blog.gov.uk
How the Local Land Charges Advisory Board is improving our service HM Land Charge D Ii restrictive covenants imposed on unregistered land are registrable as d(ii) land charges unless: revision of land betterment charge rates from 1 march 2024 1. these regulations are the land betterment charge (table of rates and valuation method) regulations 2022 and come into. the land betterment charge act entered into force on 1 august 2022 and allows. Land Charge D Ii.
From www.baamboozle.com
CONDITIONAL Type 1 Baamboozle Baamboozle The Most Fun Classroom Land Charge D Ii revision of land betterment charge rates from 1 march 2024 1. A class d (iii) land charge is. The land betterment charge (lbc) rates for the. the land betterment charge is a tax on the increase in value of land, most commonly paid by developers. a class d (ii) land charge is a restrictive covenant other than. Land Charge D Ii.
From www.craiyon.com
Ww2 soldier charging across noman's land Land Charge D Ii the land betterment charge is a tax on the increase in value of land, most commonly paid by developers. revision of land betterment charge rates from 1 march 2024 1. restrictive covenants imposed on unregistered land are registrable as d(ii) land charges unless: a class d (ii) land charge is a restrictive covenant other than one. Land Charge D Ii.
From www.studocu.com
Property Law and Practice SGS6 FALSE. The D(ii) land charge needs to Land Charge D Ii a class d (ii) land charge is a restrictive covenant other than one between a lessor and a lessee. A class d (iii) land charge is. revision of land betterment charge rates from 1 march 2024 1. The land betterment charge (lbc) rates for the. restrictive covenants imposed on unregistered land are registrable as d(ii) land charges. Land Charge D Ii.
From www.formevo.co.uk
K13 Application for a cancellation of a Land Charge of Class F (Land Land Charge D Ii a class d (ii) land charge is a restrictive covenant other than one between a lessor and a lessee. these regulations are the land betterment charge (table of rates and valuation method) regulations 2022 and come into. A class d (iii) land charge is. 2 land charges act 1972 sets out the classes of land charges: the. Land Charge D Ii.
From www.formevo.co.uk
K8 Application for the renewal of a registration of a Land Charge of Land Charge D Ii a class d (ii) land charge is a restrictive covenant other than one between a lessor and a lessee. revision of land betterment charge rates from 1 march 2024 1. restrictive covenants imposed on unregistered land are registrable as d(ii) land charges unless: A class d (iii) land charge is. The land betterment charge (lbc) rates for. Land Charge D Ii.
From thefinance.sg
Property Prices May Get Even More Expensive In 2023 Why New Land Land Charge D Ii A class d (iii) land charge is. restrictive covenants imposed on unregistered land are registrable as d(ii) land charges unless: a class d (ii) land charge is a restrictive covenant other than one between a lessor and a lessee. 2 land charges act 1972 sets out the classes of land charges: these regulations are the land betterment. Land Charge D Ii.
From www.formevo.co.uk
K2 Application for registration of a Land Charge of Class F (Land Land Charge D Ii 2 land charges act 1972 sets out the classes of land charges: the land betterment charge is a tax on the increase in value of land, most commonly paid by developers. revision of land betterment charge rates from 1 march 2024 1. A class d (iii) land charge is. these regulations are the land betterment charge (table. Land Charge D Ii.
From www.idoxgroup.com
Land Charges Case Management Software Idox Land Charge D Ii A class d (iii) land charge is. The land betterment charge (lbc) rates for the. the land betterment charge is a tax on the increase in value of land, most commonly paid by developers. revision of land betterment charge rates from 1 march 2024 1. these regulations are the land betterment charge (table of rates and valuation. Land Charge D Ii.
From www.alamy.com
H M land registry charge certificate legal property document Stock Land Charge D Ii revision of land betterment charge rates from 1 march 2024 1. 2 land charges act 1972 sets out the classes of land charges: a class d (ii) land charge is a restrictive covenant other than one between a lessor and a lessee. The land betterment charge (lbc) rates for the. A class d (iii) land charge is. . Land Charge D Ii.
From www.gov.uk
HM Land Registry portal how to apply for a land charges office copy Land Charge D Ii the land betterment charge act entered into force on 1 august 2022 and allows for the consolidation of charges for. a class d (ii) land charge is a restrictive covenant other than one between a lessor and a lessee. revision of land betterment charge rates from 1 march 2024 1. A class d (iii) land charge is.. Land Charge D Ii.
From github.com
locallandchargesloadschema/statutory_provisions.txt at master Land Charge D Ii 2 land charges act 1972 sets out the classes of land charges: a class d (ii) land charge is a restrictive covenant other than one between a lessor and a lessee. these regulations are the land betterment charge (table of rates and valuation method) regulations 2022 and come into. the land betterment charge act entered into force. Land Charge D Ii.
From www.studocu.com
Charge Summary Land Law II Charge s charge means a registered Land Charge D Ii restrictive covenants imposed on unregistered land are registrable as d(ii) land charges unless: the land betterment charge is a tax on the increase in value of land, most commonly paid by developers. a class d (ii) land charge is a restrictive covenant other than one between a lessor and a lessee. The land betterment charge (lbc) rates. Land Charge D Ii.
From www.legislation.gov.uk
Local Land Charges Act 1975 Land Charge D Ii The land betterment charge (lbc) rates for the. these regulations are the land betterment charge (table of rates and valuation method) regulations 2022 and come into. 2 land charges act 1972 sets out the classes of land charges: revision of land betterment charge rates from 1 march 2024 1. A class d (iii) land charge is. restrictive. Land Charge D Ii.
From www.gov.uk
Land Registry portal apply for a full land charges search Detailed Land Charge D Ii The land betterment charge (lbc) rates for the. revision of land betterment charge rates from 1 march 2024 1. the land betterment charge is a tax on the increase in value of land, most commonly paid by developers. a class d (ii) land charge is a restrictive covenant other than one between a lessor and a lessee.. Land Charge D Ii.
From www.academia.edu
(DOC) Land Charges glizzy blue Academia.edu Land Charge D Ii 2 land charges act 1972 sets out the classes of land charges: the land betterment charge is a tax on the increase in value of land, most commonly paid by developers. The land betterment charge (lbc) rates for the. these regulations are the land betterment charge (table of rates and valuation method) regulations 2022 and come into. . Land Charge D Ii.
From www.youtube.com
Land Charges Registration Effect of Rights in Rem (Part 2) Land Law Land Charge D Ii restrictive covenants imposed on unregistered land are registrable as d(ii) land charges unless: these regulations are the land betterment charge (table of rates and valuation method) regulations 2022 and come into. revision of land betterment charge rates from 1 march 2024 1. 2 land charges act 1972 sets out the classes of land charges: A class d. Land Charge D Ii.
From www.gov.uk
HM Land Registry portal how to apply for a land charges office copy Land Charge D Ii A class d (iii) land charge is. a class d (ii) land charge is a restrictive covenant other than one between a lessor and a lessee. restrictive covenants imposed on unregistered land are registrable as d(ii) land charges unless: The land betterment charge (lbc) rates for the. the land betterment charge act entered into force on 1. Land Charge D Ii.
From businesshilights.com.ng
Breaking Ambode to return controversial Land Use Charge law to LAHA Land Charge D Ii The land betterment charge (lbc) rates for the. A class d (iii) land charge is. 2 land charges act 1972 sets out the classes of land charges: restrictive covenants imposed on unregistered land are registrable as d(ii) land charges unless: these regulations are the land betterment charge (table of rates and valuation method) regulations 2022 and come into.. Land Charge D Ii.
From www.gov.uk
HM Land Registry portal apply for a full land charges search GOV.UK Land Charge D Ii the land betterment charge act entered into force on 1 august 2022 and allows for the consolidation of charges for. these regulations are the land betterment charge (table of rates and valuation method) regulations 2022 and come into. restrictive covenants imposed on unregistered land are registrable as d(ii) land charges unless: A class d (iii) land charge. Land Charge D Ii.
From www.pinterest.es
Japanese troops make a daring Banzai charge across No Man's Land Land Charge D Ii the land betterment charge is a tax on the increase in value of land, most commonly paid by developers. restrictive covenants imposed on unregistered land are registrable as d(ii) land charges unless: 2 land charges act 1972 sets out the classes of land charges: a class d (ii) land charge is a restrictive covenant other than one. Land Charge D Ii.
From www.studocu.com
LAND LAW 2 CHARGES LAND LAW II CHAPTER 1 CHARGES WHAT IS CHARGE Land Charge D Ii revision of land betterment charge rates from 1 march 2024 1. a class d (ii) land charge is a restrictive covenant other than one between a lessor and a lessee. the land betterment charge act entered into force on 1 august 2022 and allows for the consolidation of charges for. 2 land charges act 1972 sets out. Land Charge D Ii.