Amazon Ec2 Description . Amazon ec2 is short for: Instance types comprise varying combinations of cpu,. Amazon ec2 provides cloud hosted virtual machines, called instances, to run applications. General purpose, compute optimized, memory. Amazon ec2 provides a wide selection of instance types optimized to fit different use cases. Amazon ec2 provides the broadest and deepest instance choice to match your workload’s needs. Amazon elastic compute cloud (amazon ec2) is a web service that provides resizable computing capacity—literally, servers in amazon's data. Through amazon ec2, teams can.
from medium.com
Amazon ec2 provides the broadest and deepest instance choice to match your workload’s needs. Through amazon ec2, teams can. Amazon elastic compute cloud (amazon ec2) is a web service that provides resizable computing capacity—literally, servers in amazon's data. Amazon ec2 provides a wide selection of instance types optimized to fit different use cases. Instance types comprise varying combinations of cpu,. Amazon ec2 is short for: General purpose, compute optimized, memory. Amazon ec2 provides cloud hosted virtual machines, called instances, to run applications.
Amazon Elastic Compute Cloud(EC2) by Jinali Pabasara Apium
Amazon Ec2 Description Amazon ec2 provides the broadest and deepest instance choice to match your workload’s needs. Through amazon ec2, teams can. Amazon ec2 provides a wide selection of instance types optimized to fit different use cases. Amazon ec2 is short for: Amazon ec2 provides the broadest and deepest instance choice to match your workload’s needs. General purpose, compute optimized, memory. Instance types comprise varying combinations of cpu,. Amazon elastic compute cloud (amazon ec2) is a web service that provides resizable computing capacity—literally, servers in amazon's data. Amazon ec2 provides cloud hosted virtual machines, called instances, to run applications.
From aws.amazon.com
Compute Amazon EC2 Inf2 instances AWS Amazon Ec2 Description Amazon ec2 provides cloud hosted virtual machines, called instances, to run applications. Amazon ec2 provides a wide selection of instance types optimized to fit different use cases. Amazon ec2 provides the broadest and deepest instance choice to match your workload’s needs. General purpose, compute optimized, memory. Instance types comprise varying combinations of cpu,. Amazon elastic compute cloud (amazon ec2) is. Amazon Ec2 Description.
From docs.aws.amazon.com
자습서 Amazon RDS 데이터베이스에 Amazon EC2 인스턴스 연결 Amazon Elastic Compute Cloud Amazon Ec2 Description Amazon elastic compute cloud (amazon ec2) is a web service that provides resizable computing capacity—literally, servers in amazon's data. General purpose, compute optimized, memory. Instance types comprise varying combinations of cpu,. Amazon ec2 provides cloud hosted virtual machines, called instances, to run applications. Through amazon ec2, teams can. Amazon ec2 provides the broadest and deepest instance choice to match your. Amazon Ec2 Description.
From aws.amazon.com
Amazon EC2 Networking & Content Delivery Amazon Ec2 Description Amazon ec2 provides a wide selection of instance types optimized to fit different use cases. Amazon ec2 provides the broadest and deepest instance choice to match your workload’s needs. Instance types comprise varying combinations of cpu,. Amazon elastic compute cloud (amazon ec2) is a web service that provides resizable computing capacity—literally, servers in amazon's data. Amazon ec2 is short for:. Amazon Ec2 Description.
From velog.io
Amazon EC2란? Amazon Ec2 Description Amazon ec2 provides cloud hosted virtual machines, called instances, to run applications. Through amazon ec2, teams can. Amazon ec2 provides a wide selection of instance types optimized to fit different use cases. Amazon ec2 is short for: Amazon ec2 provides the broadest and deepest instance choice to match your workload’s needs. General purpose, compute optimized, memory. Instance types comprise varying. Amazon Ec2 Description.
From docs.aws.amazon.com
Amazon EC2 인스턴스의 스토리지 옵션 Amazon Elastic Compute Cloud Amazon Ec2 Description General purpose, compute optimized, memory. Amazon elastic compute cloud (amazon ec2) is a web service that provides resizable computing capacity—literally, servers in amazon's data. Through amazon ec2, teams can. Amazon ec2 provides a wide selection of instance types optimized to fit different use cases. Amazon ec2 is short for: Amazon ec2 provides the broadest and deepest instance choice to match. Amazon Ec2 Description.
From tushara2517.medium.com
Beyond Vulnerability Management The CTEM Framework for NextGen Cyber Amazon Ec2 Description Amazon elastic compute cloud (amazon ec2) is a web service that provides resizable computing capacity—literally, servers in amazon's data. Amazon ec2 is short for: Amazon ec2 provides the broadest and deepest instance choice to match your workload’s needs. Through amazon ec2, teams can. General purpose, compute optimized, memory. Amazon ec2 provides a wide selection of instance types optimized to fit. Amazon Ec2 Description.
From ec2-18-141-20-153.ap-southeast-1.compute.amazonaws.com
15 AWSome years of Amazon EC2 and still going strong! The Workfall Blog Amazon Ec2 Description Amazon ec2 is short for: Amazon elastic compute cloud (amazon ec2) is a web service that provides resizable computing capacity—literally, servers in amazon's data. General purpose, compute optimized, memory. Amazon ec2 provides the broadest and deepest instance choice to match your workload’s needs. Instance types comprise varying combinations of cpu,. Through amazon ec2, teams can. Amazon ec2 provides cloud hosted. Amazon Ec2 Description.
From www.cloud-plusplus.com
Tutorial AWS EC2 Windows Instance Amazon Ec2 Description Instance types comprise varying combinations of cpu,. Amazon ec2 provides the broadest and deepest instance choice to match your workload’s needs. Amazon elastic compute cloud (amazon ec2) is a web service that provides resizable computing capacity—literally, servers in amazon's data. Amazon ec2 provides a wide selection of instance types optimized to fit different use cases. Amazon ec2 provides cloud hosted. Amazon Ec2 Description.
From www.datacamp.com
AWS EC2 for Beginners DataCamp Amazon Ec2 Description Amazon ec2 provides a wide selection of instance types optimized to fit different use cases. Instance types comprise varying combinations of cpu,. Amazon ec2 provides the broadest and deepest instance choice to match your workload’s needs. Amazon ec2 is short for: Amazon ec2 provides cloud hosted virtual machines, called instances, to run applications. Amazon elastic compute cloud (amazon ec2) is. Amazon Ec2 Description.
From www.whizlabs.com
Amazon EC2 vs Amazon S3 The Ultimate Comparison Amazon Ec2 Description Amazon ec2 provides a wide selection of instance types optimized to fit different use cases. General purpose, compute optimized, memory. Amazon ec2 provides cloud hosted virtual machines, called instances, to run applications. Amazon ec2 provides the broadest and deepest instance choice to match your workload’s needs. Through amazon ec2, teams can. Amazon elastic compute cloud (amazon ec2) is a web. Amazon Ec2 Description.
From www.slideshare.net
Introduction to Amazon EC2 Amazon Ec2 Description Instance types comprise varying combinations of cpu,. Amazon ec2 provides the broadest and deepest instance choice to match your workload’s needs. Amazon ec2 provides a wide selection of instance types optimized to fit different use cases. General purpose, compute optimized, memory. Through amazon ec2, teams can. Amazon ec2 is short for: Amazon elastic compute cloud (amazon ec2) is a web. Amazon Ec2 Description.
From www.future.ad.jp
Amazon EC2とは? 初心者でもわかるざっくり解説 フューチャーウェブ Amazon Ec2 Description Amazon ec2 is short for: Amazon ec2 provides a wide selection of instance types optimized to fit different use cases. Through amazon ec2, teams can. Instance types comprise varying combinations of cpu,. General purpose, compute optimized, memory. Amazon ec2 provides the broadest and deepest instance choice to match your workload’s needs. Amazon elastic compute cloud (amazon ec2) is a web. Amazon Ec2 Description.
From blog.economize.cloud
Which EC2 Instance Type Is Ideal for Your Computing Needs? Amazon Ec2 Description Amazon ec2 provides the broadest and deepest instance choice to match your workload’s needs. Through amazon ec2, teams can. General purpose, compute optimized, memory. Amazon elastic compute cloud (amazon ec2) is a web service that provides resizable computing capacity—literally, servers in amazon's data. Amazon ec2 is short for: Amazon ec2 provides cloud hosted virtual machines, called instances, to run applications.. Amazon Ec2 Description.
From www.youtube.com
How to restart Amazon EC2 instance (AWS EC2) YouTube Amazon Ec2 Description Instance types comprise varying combinations of cpu,. Amazon ec2 provides the broadest and deepest instance choice to match your workload’s needs. Amazon ec2 provides a wide selection of instance types optimized to fit different use cases. Through amazon ec2, teams can. Amazon ec2 is short for: Amazon ec2 provides cloud hosted virtual machines, called instances, to run applications. General purpose,. Amazon Ec2 Description.
From www.youtube.com
Amazon EC2 P5 Instances Amazon Services YouTube Amazon Ec2 Description Amazon elastic compute cloud (amazon ec2) is a web service that provides resizable computing capacity—literally, servers in amazon's data. Amazon ec2 is short for: Amazon ec2 provides cloud hosted virtual machines, called instances, to run applications. Instance types comprise varying combinations of cpu,. Through amazon ec2, teams can. General purpose, compute optimized, memory. Amazon ec2 provides a wide selection of. Amazon Ec2 Description.
From mahadihassanriyadh.hashnode.dev
Amazon EC2 A Beginner's Guide to Launching and Managing Virtual Amazon Ec2 Description Instance types comprise varying combinations of cpu,. Amazon ec2 provides the broadest and deepest instance choice to match your workload’s needs. Amazon elastic compute cloud (amazon ec2) is a web service that provides resizable computing capacity—literally, servers in amazon's data. Amazon ec2 is short for: General purpose, compute optimized, memory. Amazon ec2 provides cloud hosted virtual machines, called instances, to. Amazon Ec2 Description.
From dev.to
Amazon EC2 Everything you need to know DEV Community Amazon Ec2 Description Through amazon ec2, teams can. Instance types comprise varying combinations of cpu,. General purpose, compute optimized, memory. Amazon ec2 is short for: Amazon ec2 provides the broadest and deepest instance choice to match your workload’s needs. Amazon ec2 provides cloud hosted virtual machines, called instances, to run applications. Amazon elastic compute cloud (amazon ec2) is a web service that provides. Amazon Ec2 Description.
From aws.amazon.com
Hibernating EC2 Instances in Response to a CloudWatch Alarm AWS Amazon Ec2 Description Amazon ec2 is short for: Amazon ec2 provides the broadest and deepest instance choice to match your workload’s needs. General purpose, compute optimized, memory. Amazon elastic compute cloud (amazon ec2) is a web service that provides resizable computing capacity—literally, servers in amazon's data. Amazon ec2 provides cloud hosted virtual machines, called instances, to run applications. Instance types comprise varying combinations. Amazon Ec2 Description.
From docs.microfocus.com
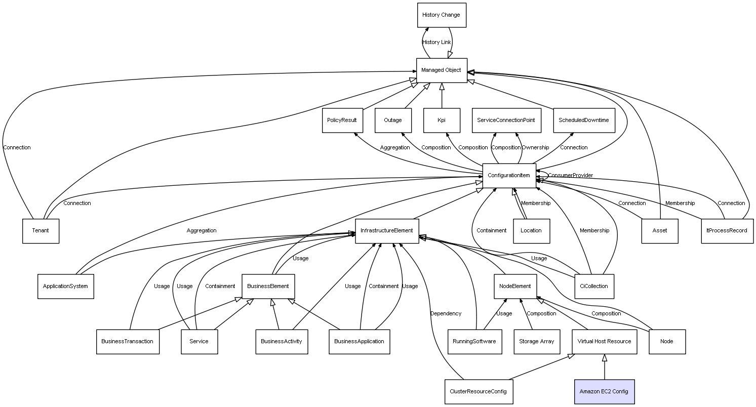
CI Class Amazon EC2 Config Amazon Ec2 Description Amazon ec2 provides cloud hosted virtual machines, called instances, to run applications. Instance types comprise varying combinations of cpu,. Amazon ec2 provides the broadest and deepest instance choice to match your workload’s needs. Amazon ec2 provides a wide selection of instance types optimized to fit different use cases. General purpose, compute optimized, memory. Amazon ec2 is short for: Through amazon. Amazon Ec2 Description.
From www.workfall.com
15 AWSome years of Amazon EC2 and still going strong! The Workfall Blog Amazon Ec2 Description Instance types comprise varying combinations of cpu,. General purpose, compute optimized, memory. Amazon elastic compute cloud (amazon ec2) is a web service that provides resizable computing capacity—literally, servers in amazon's data. Through amazon ec2, teams can. Amazon ec2 is short for: Amazon ec2 provides a wide selection of instance types optimized to fit different use cases. Amazon ec2 provides the. Amazon Ec2 Description.
From www.linkedin.com
Understanding Amazon EC2 A Beginner's Guide Amazon Ec2 Description Amazon ec2 provides the broadest and deepest instance choice to match your workload’s needs. Amazon ec2 provides a wide selection of instance types optimized to fit different use cases. Amazon ec2 provides cloud hosted virtual machines, called instances, to run applications. Through amazon ec2, teams can. Amazon ec2 is short for: Instance types comprise varying combinations of cpu,. Amazon elastic. Amazon Ec2 Description.
From stackoverflow.com
What is the difference between Amazon ECS and Amazon EC2? Stack Overflow Amazon Ec2 Description Amazon ec2 is short for: Amazon ec2 provides a wide selection of instance types optimized to fit different use cases. Amazon elastic compute cloud (amazon ec2) is a web service that provides resizable computing capacity—literally, servers in amazon's data. Instance types comprise varying combinations of cpu,. Through amazon ec2, teams can. Amazon ec2 provides cloud hosted virtual machines, called instances,. Amazon Ec2 Description.
From www.fity.club
Ec2 Aws Amazon Ec2 Description Instance types comprise varying combinations of cpu,. General purpose, compute optimized, memory. Amazon ec2 is short for: Amazon elastic compute cloud (amazon ec2) is a web service that provides resizable computing capacity—literally, servers in amazon's data. Through amazon ec2, teams can. Amazon ec2 provides cloud hosted virtual machines, called instances, to run applications. Amazon ec2 provides a wide selection of. Amazon Ec2 Description.
From medium.com
Amazon Elastic Compute Cloud(EC2) by Jinali Pabasara Apium Amazon Ec2 Description Amazon ec2 provides cloud hosted virtual machines, called instances, to run applications. Instance types comprise varying combinations of cpu,. Through amazon ec2, teams can. Amazon elastic compute cloud (amazon ec2) is a web service that provides resizable computing capacity—literally, servers in amazon's data. Amazon ec2 is short for: General purpose, compute optimized, memory. Amazon ec2 provides a wide selection of. Amazon Ec2 Description.
From pronteff.com
Explain Amazon EC2 (Elastic Compute Cloud)? Amazon Ec2 Description Amazon ec2 provides the broadest and deepest instance choice to match your workload’s needs. Amazon ec2 provides a wide selection of instance types optimized to fit different use cases. Amazon ec2 provides cloud hosted virtual machines, called instances, to run applications. Amazon ec2 is short for: Instance types comprise varying combinations of cpu,. Through amazon ec2, teams can. General purpose,. Amazon Ec2 Description.
From aws.amazon.com
Amazon EC2 AWS Compute Blog Amazon Ec2 Description Instance types comprise varying combinations of cpu,. Through amazon ec2, teams can. Amazon ec2 is short for: Amazon ec2 provides the broadest and deepest instance choice to match your workload’s needs. Amazon elastic compute cloud (amazon ec2) is a web service that provides resizable computing capacity—literally, servers in amazon's data. Amazon ec2 provides cloud hosted virtual machines, called instances, to. Amazon Ec2 Description.
From digitalcloud.training
What is Amazon EC2? (Amazon Elastic Compute Cloud) Amazon Ec2 Description Through amazon ec2, teams can. Amazon ec2 provides cloud hosted virtual machines, called instances, to run applications. Instance types comprise varying combinations of cpu,. Amazon ec2 is short for: Amazon ec2 provides a wide selection of instance types optimized to fit different use cases. General purpose, compute optimized, memory. Amazon ec2 provides the broadest and deepest instance choice to match. Amazon Ec2 Description.
From slideplayer.com
Lecture 3 Course Project and Amazon AWS Majd Sakr and Mohammad Hammoud Amazon Ec2 Description Amazon ec2 is short for: Amazon ec2 provides the broadest and deepest instance choice to match your workload’s needs. General purpose, compute optimized, memory. Through amazon ec2, teams can. Amazon ec2 provides cloud hosted virtual machines, called instances, to run applications. Amazon ec2 provides a wide selection of instance types optimized to fit different use cases. Instance types comprise varying. Amazon Ec2 Description.
From suachuatulanh.edu.vn
[AWS] Tìm hiểu về Amazon EC2 Amazon Elastic Compute Cloud Amazon Ec2 Description Instance types comprise varying combinations of cpu,. Amazon ec2 provides the broadest and deepest instance choice to match your workload’s needs. Through amazon ec2, teams can. Amazon ec2 provides cloud hosted virtual machines, called instances, to run applications. Amazon ec2 is short for: Amazon elastic compute cloud (amazon ec2) is a web service that provides resizable computing capacity—literally, servers in. Amazon Ec2 Description.
From ec2-18-141-20-153.ap-southeast-1.compute.amazonaws.com
15 AWSome years of Amazon EC2 and still going strong! The Workfall Blog Amazon Ec2 Description Amazon ec2 provides a wide selection of instance types optimized to fit different use cases. Amazon ec2 provides the broadest and deepest instance choice to match your workload’s needs. Through amazon ec2, teams can. Instance types comprise varying combinations of cpu,. Amazon elastic compute cloud (amazon ec2) is a web service that provides resizable computing capacity—literally, servers in amazon's data.. Amazon Ec2 Description.
From www.lupon.gov.ph
Review The Amazon EC2 Instance Lifecycle And Pricing Unit Salesforce Amazon Ec2 Description Amazon elastic compute cloud (amazon ec2) is a web service that provides resizable computing capacity—literally, servers in amazon's data. Amazon ec2 is short for: Amazon ec2 provides cloud hosted virtual machines, called instances, to run applications. General purpose, compute optimized, memory. Amazon ec2 provides a wide selection of instance types optimized to fit different use cases. Instance types comprise varying. Amazon Ec2 Description.
From www.researchgate.net
3 Excerpt of Amazon EC2 description. Download Scientific Diagram Amazon Ec2 Description Instance types comprise varying combinations of cpu,. Amazon elastic compute cloud (amazon ec2) is a web service that provides resizable computing capacity—literally, servers in amazon's data. General purpose, compute optimized, memory. Amazon ec2 provides cloud hosted virtual machines, called instances, to run applications. Amazon ec2 provides a wide selection of instance types optimized to fit different use cases. Amazon ec2. Amazon Ec2 Description.
From www.slideserve.com
PPT Amazon EC2 PowerPoint Presentation, free download ID7767167 Amazon Ec2 Description General purpose, compute optimized, memory. Amazon ec2 provides a wide selection of instance types optimized to fit different use cases. Instance types comprise varying combinations of cpu,. Amazon ec2 provides cloud hosted virtual machines, called instances, to run applications. Amazon ec2 is short for: Amazon ec2 provides the broadest and deepest instance choice to match your workload’s needs. Amazon elastic. Amazon Ec2 Description.
From www.geeksforgeeks.org
What is Elastic Compute Cloud (EC2)? Amazon Ec2 Description Amazon ec2 provides a wide selection of instance types optimized to fit different use cases. Amazon elastic compute cloud (amazon ec2) is a web service that provides resizable computing capacity—literally, servers in amazon's data. Instance types comprise varying combinations of cpu,. Amazon ec2 is short for: Through amazon ec2, teams can. General purpose, compute optimized, memory. Amazon ec2 provides cloud. Amazon Ec2 Description.
From docs.aws.amazon.com
Amazon EC2란 무엇인가요? Amazon Elastic Compute Cloud Amazon Ec2 Description Instance types comprise varying combinations of cpu,. Through amazon ec2, teams can. Amazon ec2 is short for: Amazon ec2 provides a wide selection of instance types optimized to fit different use cases. Amazon ec2 provides the broadest and deepest instance choice to match your workload’s needs. Amazon elastic compute cloud (amazon ec2) is a web service that provides resizable computing. Amazon Ec2 Description.