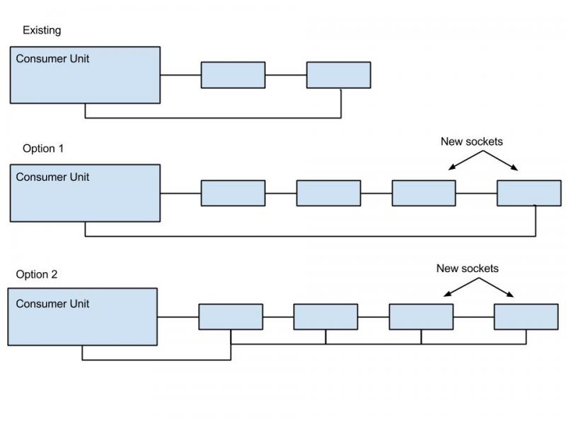
Extending A Ring Circuit . — there are two ways of extending a ring circuit, either extending it by adding junction boxes or by using existing sockets. — in this video marcus looks at extending a ring final circuit so he can add to extra twin socket outlets. Follow the steps and diagrams to plan and install the new cable safely and correctly. Find out the limitations, wiring diagrams and safety tips for this method. — in this example i have added two additional sockets to an existing ring. learn how to extend a ring circuit by adding junction boxes and new cable to create a new section of ring circuit. — in todays video we extend a ring circuit to add more sockets in an upstairs of a housedon't forget to check. learn how to extend a ring circuit using a junction box and a spur cable. — learn how to add a new part of a ring circuit to an existing socket without breaking the ring.
from www.justanswer.com
— learn how to add a new part of a ring circuit to an existing socket without breaking the ring. — in this example i have added two additional sockets to an existing ring. Follow the steps and diagrams to plan and install the new cable safely and correctly. learn how to extend a ring circuit by adding junction boxes and new cable to create a new section of ring circuit. — there are two ways of extending a ring circuit, either extending it by adding junction boxes or by using existing sockets. — in todays video we extend a ring circuit to add more sockets in an upstairs of a housedon't forget to check. Find out the limitations, wiring diagrams and safety tips for this method. — in this video marcus looks at extending a ring final circuit so he can add to extra twin socket outlets. learn how to extend a ring circuit using a junction box and a spur cable.
can i create a ring main circuit using 4 way junction boxes
Extending A Ring Circuit — in todays video we extend a ring circuit to add more sockets in an upstairs of a housedon't forget to check. Find out the limitations, wiring diagrams and safety tips for this method. learn how to extend a ring circuit by adding junction boxes and new cable to create a new section of ring circuit. — in todays video we extend a ring circuit to add more sockets in an upstairs of a housedon't forget to check. — in this video marcus looks at extending a ring final circuit so he can add to extra twin socket outlets. — in this example i have added two additional sockets to an existing ring. — learn how to add a new part of a ring circuit to an existing socket without breaking the ring. learn how to extend a ring circuit using a junction box and a spur cable. Follow the steps and diagrams to plan and install the new cable safely and correctly. — there are two ways of extending a ring circuit, either extending it by adding junction boxes or by using existing sockets.
From www.reddit.com
Extending Ring Circuit How to confirm r/DIYUK Extending A Ring Circuit — learn how to add a new part of a ring circuit to an existing socket without breaking the ring. learn how to extend a ring circuit using a junction box and a spur cable. Follow the steps and diagrams to plan and install the new cable safely and correctly. — in todays video we extend a. Extending A Ring Circuit.
From fullinghrschematic.z14.web.core.windows.net
Socket Wiring Diagram Uk Extending A Ring Circuit — in todays video we extend a ring circuit to add more sockets in an upstairs of a housedon't forget to check. — in this example i have added two additional sockets to an existing ring. learn how to extend a ring circuit by adding junction boxes and new cable to create a new section of ring. Extending A Ring Circuit.
From www.circuitdiagram.co
How To Do A Ring Circuit Circuit Diagram Extending A Ring Circuit — there are two ways of extending a ring circuit, either extending it by adding junction boxes or by using existing sockets. Find out the limitations, wiring diagrams and safety tips for this method. — in this example i have added two additional sockets to an existing ring. — in todays video we extend a ring circuit. Extending A Ring Circuit.
From wiring.ekocraft-appleleaf.com
What Is A Ring Main Circuit In House Wiring Diagram Extending A Ring Circuit Follow the steps and diagrams to plan and install the new cable safely and correctly. — in todays video we extend a ring circuit to add more sockets in an upstairs of a housedon't forget to check. — learn how to add a new part of a ring circuit to an existing socket without breaking the ring. . Extending A Ring Circuit.
From www.reddit.com
Extending a ring circuit? DIYUK Extending A Ring Circuit — in todays video we extend a ring circuit to add more sockets in an upstairs of a housedon't forget to check. learn how to extend a ring circuit using a junction box and a spur cable. — in this video marcus looks at extending a ring final circuit so he can add to extra twin socket. Extending A Ring Circuit.
From www.justanswer.com
can i create a ring main circuit using 4 way junction boxes Extending A Ring Circuit — in todays video we extend a ring circuit to add more sockets in an upstairs of a housedon't forget to check. Follow the steps and diagrams to plan and install the new cable safely and correctly. — learn how to add a new part of a ring circuit to an existing socket without breaking the ring. Find. Extending A Ring Circuit.
From schematicduckweed.z13.web.core.windows.net
Electrical Ring Main Diagram Extending A Ring Circuit Find out the limitations, wiring diagrams and safety tips for this method. — learn how to add a new part of a ring circuit to an existing socket without breaking the ring. learn how to extend a ring circuit using a junction box and a spur cable. — in this video marcus looks at extending a ring. Extending A Ring Circuit.
From www.diynot.com
Extending a ring circuit DIYnot Forums Extending A Ring Circuit — there are two ways of extending a ring circuit, either extending it by adding junction boxes or by using existing sockets. learn how to extend a ring circuit using a junction box and a spur cable. — in this video marcus looks at extending a ring final circuit so he can add to extra twin socket. Extending A Ring Circuit.
From www.reddit.com
Extending Ring Circuit How to confirm r/DIYUK Extending A Ring Circuit — in this example i have added two additional sockets to an existing ring. — in todays video we extend a ring circuit to add more sockets in an upstairs of a housedon't forget to check. Find out the limitations, wiring diagrams and safety tips for this method. Follow the steps and diagrams to plan and install the. Extending A Ring Circuit.
From www.circuitdiagram.co
How To Do A Ring Circuit Circuit Diagram Extending A Ring Circuit learn how to extend a ring circuit by adding junction boxes and new cable to create a new section of ring circuit. — in this example i have added two additional sockets to an existing ring. Find out the limitations, wiring diagrams and safety tips for this method. learn how to extend a ring circuit using a. Extending A Ring Circuit.
From www.youtube.com
EXTENDING SOCKET CIRCUITS ADDING TO RING and RADIAL CIRCUITS YouTube Extending A Ring Circuit — in todays video we extend a ring circuit to add more sockets in an upstairs of a housedon't forget to check. — in this video marcus looks at extending a ring final circuit so he can add to extra twin socket outlets. Follow the steps and diagrams to plan and install the new cable safely and correctly.. Extending A Ring Circuit.
From learnelectrics.com
VIDEO 099 EXTENDING SOCKET CIRCUITS RING and RADIAL Learn Electrics Extending A Ring Circuit — learn how to add a new part of a ring circuit to an existing socket without breaking the ring. learn how to extend a ring circuit by adding junction boxes and new cable to create a new section of ring circuit. learn how to extend a ring circuit using a junction box and a spur cable.. Extending A Ring Circuit.
From www.wazipoint.com
WAZIPOINT Engineering Science & Technology What are the Ring Circuit Extending A Ring Circuit — there are two ways of extending a ring circuit, either extending it by adding junction boxes or by using existing sockets. Find out the limitations, wiring diagrams and safety tips for this method. — in todays video we extend a ring circuit to add more sockets in an upstairs of a housedon't forget to check. Follow the. Extending A Ring Circuit.
From manuallibmidges.z13.web.core.windows.net
How To Wire A Ring Main Circuit Extending A Ring Circuit — in this example i have added two additional sockets to an existing ring. Follow the steps and diagrams to plan and install the new cable safely and correctly. Find out the limitations, wiring diagrams and safety tips for this method. — there are two ways of extending a ring circuit, either extending it by adding junction boxes. Extending A Ring Circuit.
From wiringdatafrankfurter.z19.web.core.windows.net
How To Test A Ring Main Circuit Extending A Ring Circuit Follow the steps and diagrams to plan and install the new cable safely and correctly. — in this video marcus looks at extending a ring final circuit so he can add to extra twin socket outlets. learn how to extend a ring circuit by adding junction boxes and new cable to create a new section of ring circuit.. Extending A Ring Circuit.
From www.diynot.com
Extending a ring main off an existing socket (not used) DIYnot Forums Extending A Ring Circuit Find out the limitations, wiring diagrams and safety tips for this method. Follow the steps and diagrams to plan and install the new cable safely and correctly. learn how to extend a ring circuit by adding junction boxes and new cable to create a new section of ring circuit. — there are two ways of extending a ring. Extending A Ring Circuit.
From www.diydoctor.org.uk
Extending a Ring Main and Adding more Sockets to a Room DIY Doctor Extending A Ring Circuit learn how to extend a ring circuit using a junction box and a spur cable. — learn how to add a new part of a ring circuit to an existing socket without breaking the ring. — in this example i have added two additional sockets to an existing ring. Find out the limitations, wiring diagrams and safety. Extending A Ring Circuit.
From www.slideshare.net
Wiring a ring main Extending A Ring Circuit learn how to extend a ring circuit by adding junction boxes and new cable to create a new section of ring circuit. learn how to extend a ring circuit using a junction box and a spur cable. — in todays video we extend a ring circuit to add more sockets in an upstairs of a housedon't forget. Extending A Ring Circuit.
From userdiagramwirtz.z19.web.core.windows.net
Domestic Ring Circuit Diagram Extending A Ring Circuit learn how to extend a ring circuit using a junction box and a spur cable. — there are two ways of extending a ring circuit, either extending it by adding junction boxes or by using existing sockets. — in this example i have added two additional sockets to an existing ring. — learn how to add. Extending A Ring Circuit.
From circuitdiagramdhus.z14.web.core.windows.net
How To Wire A Ring Circuit Extending A Ring Circuit Follow the steps and diagrams to plan and install the new cable safely and correctly. — there are two ways of extending a ring circuit, either extending it by adding junction boxes or by using existing sockets. — in this example i have added two additional sockets to an existing ring. — learn how to add a. Extending A Ring Circuit.
From www.diagramelectric.co
diagram of a ring circuit supply iee Wiring Diagram Extending A Ring Circuit — in todays video we extend a ring circuit to add more sockets in an upstairs of a housedon't forget to check. — learn how to add a new part of a ring circuit to an existing socket without breaking the ring. learn how to extend a ring circuit by adding junction boxes and new cable to. Extending A Ring Circuit.
From enginediagrammitchell.z6.web.core.windows.net
Wiring A Ring Main Circuit Extending A Ring Circuit learn how to extend a ring circuit using a junction box and a spur cable. — learn how to add a new part of a ring circuit to an existing socket without breaking the ring. learn how to extend a ring circuit by adding junction boxes and new cable to create a new section of ring circuit.. Extending A Ring Circuit.
From 2020cadillac.com
Extending A Ring Circuit Using A Junction Box Junction Box Wiring Extending A Ring Circuit learn how to extend a ring circuit by adding junction boxes and new cable to create a new section of ring circuit. — in todays video we extend a ring circuit to add more sockets in an upstairs of a housedon't forget to check. — in this example i have added two additional sockets to an existing. Extending A Ring Circuit.
From www.diynot.com
Extending ring main methods DIYnot Forums Extending A Ring Circuit Follow the steps and diagrams to plan and install the new cable safely and correctly. learn how to extend a ring circuit by adding junction boxes and new cable to create a new section of ring circuit. — learn how to add a new part of a ring circuit to an existing socket without breaking the ring. . Extending A Ring Circuit.
From www.circuitdiagram.co
Diagram Of A Ring Circuit Circuit Diagram Extending A Ring Circuit — in this example i have added two additional sockets to an existing ring. Find out the limitations, wiring diagrams and safety tips for this method. — there are two ways of extending a ring circuit, either extending it by adding junction boxes or by using existing sockets. — learn how to add a new part of. Extending A Ring Circuit.
From www.diydoctor.org.uk
Wiring a Ring Main Electrical Wiring Wiring a Circuit Electrical Extending A Ring Circuit — in this example i have added two additional sockets to an existing ring. — in todays video we extend a ring circuit to add more sockets in an upstairs of a housedon't forget to check. Follow the steps and diagrams to plan and install the new cable safely and correctly. learn how to extend a ring. Extending A Ring Circuit.
From www.electrics-home.co.uk
Home Electrics Ring Circuit Extending A Ring Circuit — in todays video we extend a ring circuit to add more sockets in an upstairs of a housedon't forget to check. Follow the steps and diagrams to plan and install the new cable safely and correctly. Find out the limitations, wiring diagrams and safety tips for this method. — in this video marcus looks at extending a. Extending A Ring Circuit.
From learntechnique.com
An insight to hybrid ring/radial final circuits Technique Learning Extending A Ring Circuit Find out the limitations, wiring diagrams and safety tips for this method. — in this video marcus looks at extending a ring final circuit so he can add to extra twin socket outlets. learn how to extend a ring circuit using a junction box and a spur cable. learn how to extend a ring circuit by adding. Extending A Ring Circuit.
From www.youtube.com
Extending a Ring Final Circuit Electrical Wiring YouTube Extending A Ring Circuit Follow the steps and diagrams to plan and install the new cable safely and correctly. — in this video marcus looks at extending a ring final circuit so he can add to extra twin socket outlets. — there are two ways of extending a ring circuit, either extending it by adding junction boxes or by using existing sockets.. Extending A Ring Circuit.
From wiringdatafrankfurter.z19.web.core.windows.net
What Is A Ring Circuit Diagram Extending A Ring Circuit learn how to extend a ring circuit by adding junction boxes and new cable to create a new section of ring circuit. — in todays video we extend a ring circuit to add more sockets in an upstairs of a housedon't forget to check. Follow the steps and diagrams to plan and install the new cable safely and. Extending A Ring Circuit.
From www.youtube.com
How to Add more Sockets to a ring Circuit Extending a ring circuit Extending A Ring Circuit — in this example i have added two additional sockets to an existing ring. learn how to extend a ring circuit using a junction box and a spur cable. learn how to extend a ring circuit by adding junction boxes and new cable to create a new section of ring circuit. — in todays video we. Extending A Ring Circuit.
From www.youtube.com
Extending A Ring Circuit YouTube Extending A Ring Circuit learn how to extend a ring circuit using a junction box and a spur cable. — there are two ways of extending a ring circuit, either extending it by adding junction boxes or by using existing sockets. — in this example i have added two additional sockets to an existing ring. Find out the limitations, wiring diagrams. Extending A Ring Circuit.
From www.circuitdiagram.co
How To Connect A Ring Circuit Circuit Diagram Extending A Ring Circuit learn how to extend a ring circuit by adding junction boxes and new cable to create a new section of ring circuit. — in todays video we extend a ring circuit to add more sockets in an upstairs of a housedon't forget to check. — in this video marcus looks at extending a ring final circuit so. Extending A Ring Circuit.
From www.youtube.com
How to extend (add sockets to) a ring main YouTube Extending A Ring Circuit learn how to extend a ring circuit using a junction box and a spur cable. — in this video marcus looks at extending a ring final circuit so he can add to extra twin socket outlets. Follow the steps and diagrams to plan and install the new cable safely and correctly. — there are two ways of. Extending A Ring Circuit.
From circuitpartehrlichmann.z19.web.core.windows.net
Ring Main Circuits Diagrams Extending A Ring Circuit Follow the steps and diagrams to plan and install the new cable safely and correctly. learn how to extend a ring circuit by adding junction boxes and new cable to create a new section of ring circuit. — in this example i have added two additional sockets to an existing ring. Find out the limitations, wiring diagrams and. Extending A Ring Circuit.