Socket Setsockopt . An application program can use setsockopt() to. Socket options to set or get a tcp socket option, call getsockopt(2) to read or setsockopt(2) to write the option with the option level argument set to. Syntax int setsockopt( [in] socket s, [in] int level, [in] int optname, [in] const char *optval, [in]. Setsockopt () allows you to override the defaults and configure the socket precisely according to your application requirements. The setsockopt function sets a socket option. So_reuseport tells the os that you'd like to allow multiple sockets to bind to the same socket address simultaneously; Getsockopt() and setsockopt() manipulate options for the socket referred to by the file descriptor sockfd. The setsockopt() function provides an application program with the means to control socket behavior. Options may exist at multiple protocol.
from slideplayer.com
An application program can use setsockopt() to. Options may exist at multiple protocol. Getsockopt() and setsockopt() manipulate options for the socket referred to by the file descriptor sockfd. Syntax int setsockopt( [in] socket s, [in] int level, [in] int optname, [in] const char *optval, [in]. Setsockopt () allows you to override the defaults and configure the socket precisely according to your application requirements. So_reuseport tells the os that you'd like to allow multiple sockets to bind to the same socket address simultaneously; Socket options to set or get a tcp socket option, call getsockopt(2) to read or setsockopt(2) to write the option with the option level argument set to. The setsockopt() function provides an application program with the means to control socket behavior. The setsockopt function sets a socket option.
Packet Sniffing and Spoofing ppt download
Socket Setsockopt Syntax int setsockopt( [in] socket s, [in] int level, [in] int optname, [in] const char *optval, [in]. Syntax int setsockopt( [in] socket s, [in] int level, [in] int optname, [in] const char *optval, [in]. The setsockopt function sets a socket option. An application program can use setsockopt() to. Setsockopt () allows you to override the defaults and configure the socket precisely according to your application requirements. Socket options to set or get a tcp socket option, call getsockopt(2) to read or setsockopt(2) to write the option with the option level argument set to. Options may exist at multiple protocol. The setsockopt() function provides an application program with the means to control socket behavior. Getsockopt() and setsockopt() manipulate options for the socket referred to by the file descriptor sockfd. So_reuseport tells the os that you'd like to allow multiple sockets to bind to the same socket address simultaneously;
From blog.csdn.net
socket选项_setsockopt errnoCSDN博客 Socket Setsockopt Options may exist at multiple protocol. Syntax int setsockopt( [in] socket s, [in] int level, [in] int optname, [in] const char *optval, [in]. An application program can use setsockopt() to. Setsockopt () allows you to override the defaults and configure the socket precisely according to your application requirements. The setsockopt() function provides an application program with the means to control. Socket Setsockopt.
From github.com
`socket.setsockopt(zmq.SUBSCRIBE, '')` fails when `from __future__ Socket Setsockopt So_reuseport tells the os that you'd like to allow multiple sockets to bind to the same socket address simultaneously; Socket options to set or get a tcp socket option, call getsockopt(2) to read or setsockopt(2) to write the option with the option level argument set to. An application program can use setsockopt() to. The setsockopt() function provides an application program. Socket Setsockopt.
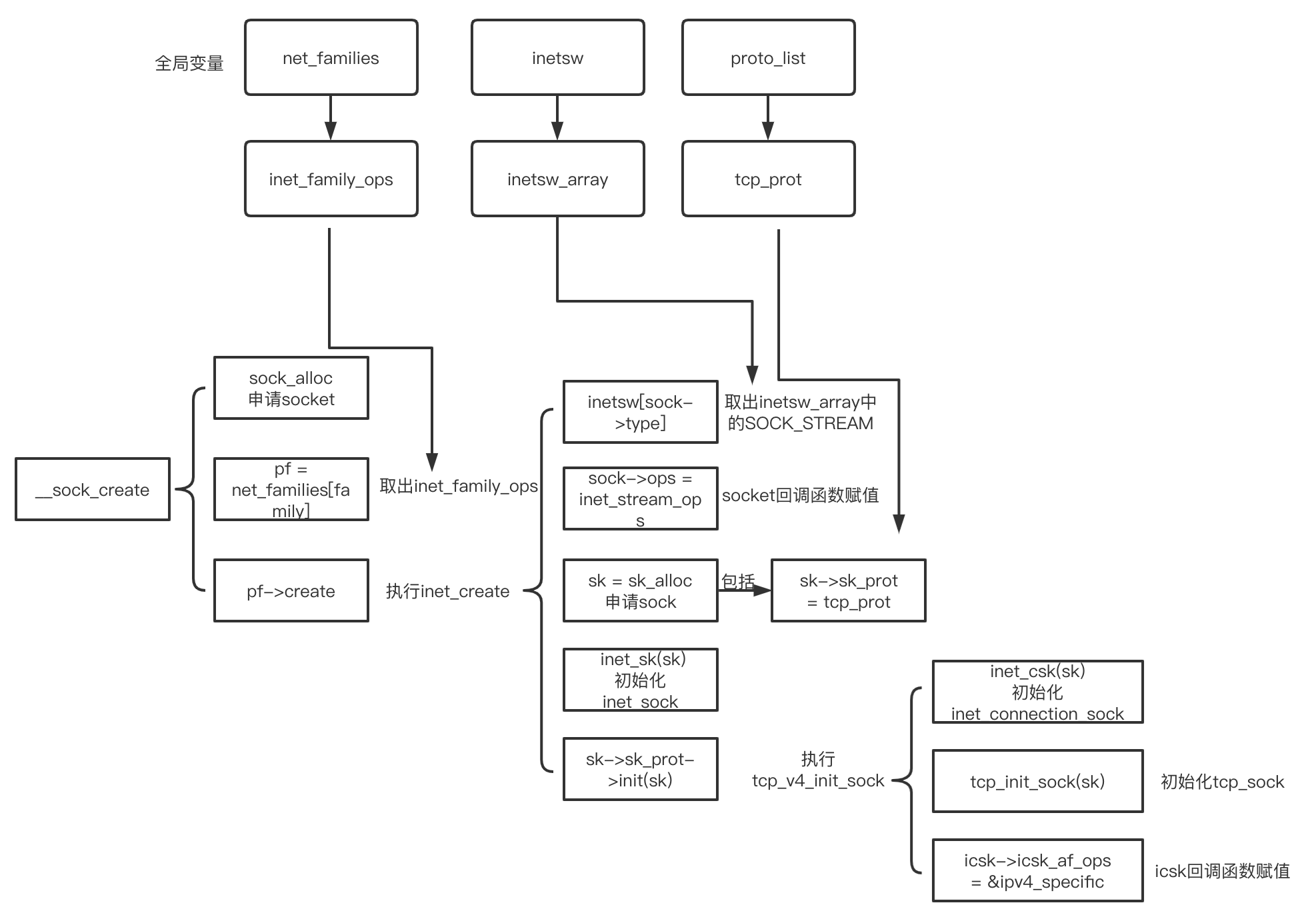
From v1nke.github.io
Linux Kernel源码分析 socket create && setsockopt V1NKe的心情垃圾桶 Socket Setsockopt The setsockopt function sets a socket option. Getsockopt() and setsockopt() manipulate options for the socket referred to by the file descriptor sockfd. An application program can use setsockopt() to. Syntax int setsockopt( [in] socket s, [in] int level, [in] int optname, [in] const char *optval, [in]. The setsockopt() function provides an application program with the means to control socket behavior.. Socket Setsockopt.
From www.slideserve.com
PPT Distributed Computing Systems PowerPoint Presentation, free Socket Setsockopt Setsockopt () allows you to override the defaults and configure the socket precisely according to your application requirements. An application program can use setsockopt() to. The setsockopt function sets a socket option. Socket options to set or get a tcp socket option, call getsockopt(2) to read or setsockopt(2) to write the option with the option level argument set to. The. Socket Setsockopt.
From www.services.bis.gov.in
Standards for PlugsSocketOutlets and Switches BIS Socket Setsockopt So_reuseport tells the os that you'd like to allow multiple sockets to bind to the same socket address simultaneously; Socket options to set or get a tcp socket option, call getsockopt(2) to read or setsockopt(2) to write the option with the option level argument set to. Setsockopt () allows you to override the defaults and configure the socket precisely according. Socket Setsockopt.
From blog.csdn.net
socket 网络编程——端口复用技术(setsockopt())(linux下多个进程监听同一个端口)_linux setsockopt Socket Setsockopt Socket options to set or get a tcp socket option, call getsockopt(2) to read or setsockopt(2) to write the option with the option level argument set to. The setsockopt() function provides an application program with the means to control socket behavior. Syntax int setsockopt( [in] socket s, [in] int level, [in] int optname, [in] const char *optval, [in]. So_reuseport tells. Socket Setsockopt.
From slideplayer.com
Message Control Multicast Translator 葉俊克. 系統架構 Communication Interface Socket Setsockopt The setsockopt function sets a socket option. So_reuseport tells the os that you'd like to allow multiple sockets to bind to the same socket address simultaneously; Socket options to set or get a tcp socket option, call getsockopt(2) to read or setsockopt(2) to write the option with the option level argument set to. Syntax int setsockopt( [in] socket s, [in]. Socket Setsockopt.
From www.indiamart.com
10A Modular 5 Pin Socket at Rs 80/piece Pin Socket in Mumbai ID Socket Setsockopt Socket options to set or get a tcp socket option, call getsockopt(2) to read or setsockopt(2) to write the option with the option level argument set to. Getsockopt() and setsockopt() manipulate options for the socket referred to by the file descriptor sockfd. So_reuseport tells the os that you'd like to allow multiple sockets to bind to the same socket address. Socket Setsockopt.
From slideplayer.com
Chapter 07. Socket Options. ppt download Socket Setsockopt An application program can use setsockopt() to. Options may exist at multiple protocol. So_reuseport tells the os that you'd like to allow multiple sockets to bind to the same socket address simultaneously; Syntax int setsockopt( [in] socket s, [in] int level, [in] int optname, [in] const char *optval, [in]. Socket options to set or get a tcp socket option, call. Socket Setsockopt.
From flylib.com
7.2 getsockopt and setsockopt Functions Unix Network Programming Socket Setsockopt So_reuseport tells the os that you'd like to allow multiple sockets to bind to the same socket address simultaneously; Setsockopt () allows you to override the defaults and configure the socket precisely according to your application requirements. The setsockopt function sets a socket option. An application program can use setsockopt() to. Options may exist at multiple protocol. Syntax int setsockopt(. Socket Setsockopt.
From www.youtube.com
0x1e3 Socket Options Socket Programming Part 1 setsockopt Socket Setsockopt Getsockopt() and setsockopt() manipulate options for the socket referred to by the file descriptor sockfd. Options may exist at multiple protocol. Syntax int setsockopt( [in] socket s, [in] int level, [in] int optname, [in] const char *optval, [in]. Setsockopt () allows you to override the defaults and configure the socket precisely according to your application requirements. The setsockopt() function provides. Socket Setsockopt.
From realpython.com
Socket Programming in Python (Guide) Real Python Socket Setsockopt Options may exist at multiple protocol. Setsockopt () allows you to override the defaults and configure the socket precisely according to your application requirements. The setsockopt() function provides an application program with the means to control socket behavior. Syntax int setsockopt( [in] socket s, [in] int level, [in] int optname, [in] const char *optval, [in]. Getsockopt() and setsockopt() manipulate options. Socket Setsockopt.
From www.yatoglobal.com
SOCKET SET 1/4" 46PCS Socket Setsockopt Options may exist at multiple protocol. So_reuseport tells the os that you'd like to allow multiple sockets to bind to the same socket address simultaneously; Socket options to set or get a tcp socket option, call getsockopt(2) to read or setsockopt(2) to write the option with the option level argument set to. An application program can use setsockopt() to. Setsockopt. Socket Setsockopt.
From slideplayer.com
CSCD433 Advanced Networks Spring 2016 Lecture 16a ppt download Socket Setsockopt Socket options to set or get a tcp socket option, call getsockopt(2) to read or setsockopt(2) to write the option with the option level argument set to. Getsockopt() and setsockopt() manipulate options for the socket referred to by the file descriptor sockfd. The setsockopt() function provides an application program with the means to control socket behavior. Setsockopt () allows you. Socket Setsockopt.
From www.slideserve.com
PPT Chapter 7 Socket Option PowerPoint Presentation, free download Socket Setsockopt Setsockopt () allows you to override the defaults and configure the socket precisely according to your application requirements. Socket options to set or get a tcp socket option, call getsockopt(2) to read or setsockopt(2) to write the option with the option level argument set to. So_reuseport tells the os that you'd like to allow multiple sockets to bind to the. Socket Setsockopt.
From slideplayer.com
Chapter 07. Socket Options. ppt download Socket Setsockopt The setsockopt() function provides an application program with the means to control socket behavior. Getsockopt() and setsockopt() manipulate options for the socket referred to by the file descriptor sockfd. So_reuseport tells the os that you'd like to allow multiple sockets to bind to the same socket address simultaneously; Socket options to set or get a tcp socket option, call getsockopt(2). Socket Setsockopt.
From www.walmart.com
Craftsman Socket Set 176 pc. EasytoRead 3/8 in. 1/4 in. & 1/2 in Socket Setsockopt Syntax int setsockopt( [in] socket s, [in] int level, [in] int optname, [in] const char *optval, [in]. An application program can use setsockopt() to. Socket options to set or get a tcp socket option, call getsockopt(2) to read or setsockopt(2) to write the option with the option level argument set to. The setsockopt function sets a socket option. So_reuseport tells. Socket Setsockopt.
From slideplayer.com
Packet Sniffing and Spoofing ppt download Socket Setsockopt Socket options to set or get a tcp socket option, call getsockopt(2) to read or setsockopt(2) to write the option with the option level argument set to. The setsockopt function sets a socket option. So_reuseport tells the os that you'd like to allow multiple sockets to bind to the same socket address simultaneously; Setsockopt () allows you to override the. Socket Setsockopt.
From slideplayer.com
Socket Interface 1 Introduction 11 Socket address formats 2 API ppt Socket Setsockopt The setsockopt function sets a socket option. An application program can use setsockopt() to. Syntax int setsockopt( [in] socket s, [in] int level, [in] int optname, [in] const char *optval, [in]. Socket options to set or get a tcp socket option, call getsockopt(2) to read or setsockopt(2) to write the option with the option level argument set to. Getsockopt() and. Socket Setsockopt.
From www.chegg.com
Solved 2 Functions Server Socket Client Socket setsockopt Socket Setsockopt The setsockopt() function provides an application program with the means to control socket behavior. An application program can use setsockopt() to. Setsockopt () allows you to override the defaults and configure the socket precisely according to your application requirements. Syntax int setsockopt( [in] socket s, [in] int level, [in] int optname, [in] const char *optval, [in]. The setsockopt function sets. Socket Setsockopt.
From github.com
How can we get rid of the "setsockopt socket 3 IPV6_TCLASS 16 Socket Setsockopt So_reuseport tells the os that you'd like to allow multiple sockets to bind to the same socket address simultaneously; Setsockopt () allows you to override the defaults and configure the socket precisely according to your application requirements. The setsockopt function sets a socket option. Syntax int setsockopt( [in] socket s, [in] int level, [in] int optname, [in] const char *optval,. Socket Setsockopt.
From www.slideserve.com
PPT Raw Sockets (+ other) PowerPoint Presentation, free download ID Socket Setsockopt Setsockopt () allows you to override the defaults and configure the socket precisely according to your application requirements. Getsockopt() and setsockopt() manipulate options for the socket referred to by the file descriptor sockfd. Socket options to set or get a tcp socket option, call getsockopt(2) to read or setsockopt(2) to write the option with the option level argument set to.. Socket Setsockopt.
From www.youtube.com
Socket Programming in C, C++ Part 5 (setsockopt system call) YouTube Socket Setsockopt An application program can use setsockopt() to. The setsockopt() function provides an application program with the means to control socket behavior. So_reuseport tells the os that you'd like to allow multiple sockets to bind to the same socket address simultaneously; Syntax int setsockopt( [in] socket s, [in] int level, [in] int optname, [in] const char *optval, [in]. Getsockopt() and setsockopt(). Socket Setsockopt.
From www.pythonlore.com
Setting Socket Options in Python with setsockopt Socket Setsockopt An application program can use setsockopt() to. Setsockopt () allows you to override the defaults and configure the socket precisely according to your application requirements. So_reuseport tells the os that you'd like to allow multiple sockets to bind to the same socket address simultaneously; Options may exist at multiple protocol. Getsockopt() and setsockopt() manipulate options for the socket referred to. Socket Setsockopt.
From slidetodoc.com
Lecture Class 3 Advanced Socket Programming Broadcast Multicast Socket Setsockopt Syntax int setsockopt( [in] socket s, [in] int level, [in] int optname, [in] const char *optval, [in]. Options may exist at multiple protocol. Setsockopt () allows you to override the defaults and configure the socket precisely according to your application requirements. An application program can use setsockopt() to. Socket options to set or get a tcp socket option, call getsockopt(2). Socket Setsockopt.
From slidetodoc.com
Sockets IMGD 4000 Outline Socket basics Socket details Socket Setsockopt Socket options to set or get a tcp socket option, call getsockopt(2) to read or setsockopt(2) to write the option with the option level argument set to. The setsockopt() function provides an application program with the means to control socket behavior. Getsockopt() and setsockopt() manipulate options for the socket referred to by the file descriptor sockfd. The setsockopt function sets. Socket Setsockopt.
From slideplayer.com
EXTREMELY LOWLEVEL NETWORKING IN PERL (in order to get girls) Samy Socket Setsockopt Setsockopt () allows you to override the defaults and configure the socket precisely according to your application requirements. An application program can use setsockopt() to. Socket options to set or get a tcp socket option, call getsockopt(2) to read or setsockopt(2) to write the option with the option level argument set to. Getsockopt() and setsockopt() manipulate options for the socket. Socket Setsockopt.
From www.indiamart.com
Normal Plastic Socket (ROX) at best price in New Delhi ID 22612677548 Socket Setsockopt Getsockopt() and setsockopt() manipulate options for the socket referred to by the file descriptor sockfd. The setsockopt() function provides an application program with the means to control socket behavior. Setsockopt () allows you to override the defaults and configure the socket precisely according to your application requirements. Syntax int setsockopt( [in] socket s, [in] int level, [in] int optname, [in]. Socket Setsockopt.
From slideplayer.com
Chapter 07. Socket Options. ppt download Socket Setsockopt So_reuseport tells the os that you'd like to allow multiple sockets to bind to the same socket address simultaneously; Socket options to set or get a tcp socket option, call getsockopt(2) to read or setsockopt(2) to write the option with the option level argument set to. Setsockopt () allows you to override the defaults and configure the socket precisely according. Socket Setsockopt.
From www.sears.com
SK® 24 Pc 3/8" Drive 6 Point Standard, Deep and Extra Long Deep Metric Socket Setsockopt Syntax int setsockopt( [in] socket s, [in] int level, [in] int optname, [in] const char *optval, [in]. Options may exist at multiple protocol. Setsockopt () allows you to override the defaults and configure the socket precisely according to your application requirements. An application program can use setsockopt() to. Socket options to set or get a tcp socket option, call getsockopt(2). Socket Setsockopt.
From flameport.com
MK 2949 Double Socket Outlet Socket Setsockopt Setsockopt () allows you to override the defaults and configure the socket precisely according to your application requirements. The setsockopt function sets a socket option. So_reuseport tells the os that you'd like to allow multiple sockets to bind to the same socket address simultaneously; The setsockopt() function provides an application program with the means to control socket behavior. Getsockopt() and. Socket Setsockopt.
From korean.alibaba.com
탁상용 소켓 전기 전원 플러그 소켓 스마트 Socket16a Buy 플러그 소켓 보드,탁상 Socket16a,스마트 소켓 Socket Setsockopt Setsockopt () allows you to override the defaults and configure the socket precisely according to your application requirements. So_reuseport tells the os that you'd like to allow multiple sockets to bind to the same socket address simultaneously; An application program can use setsockopt() to. Getsockopt() and setsockopt() manipulate options for the socket referred to by the file descriptor sockfd. The. Socket Setsockopt.
From www.cnblogs.com
setsockopt:设置socket属性 西北小蚂蚁 博客园 Socket Setsockopt Options may exist at multiple protocol. So_reuseport tells the os that you'd like to allow multiple sockets to bind to the same socket address simultaneously; Setsockopt () allows you to override the defaults and configure the socket precisely according to your application requirements. Getsockopt() and setsockopt() manipulate options for the socket referred to by the file descriptor sockfd. Syntax int. Socket Setsockopt.
From www.slideserve.com
PPT Socket Options PowerPoint Presentation, free download ID4775598 Socket Setsockopt Socket options to set or get a tcp socket option, call getsockopt(2) to read or setsockopt(2) to write the option with the option level argument set to. Syntax int setsockopt( [in] socket s, [in] int level, [in] int optname, [in] const char *optval, [in]. The setsockopt function sets a socket option. Getsockopt() and setsockopt() manipulate options for the socket referred. Socket Setsockopt.
From github.com
Socket monitor hangs if zmq_bind or zmq_setsockopt is failed in Socket Setsockopt An application program can use setsockopt() to. Socket options to set or get a tcp socket option, call getsockopt(2) to read or setsockopt(2) to write the option with the option level argument set to. Syntax int setsockopt( [in] socket s, [in] int level, [in] int optname, [in] const char *optval, [in]. Getsockopt() and setsockopt() manipulate options for the socket referred. Socket Setsockopt.