Load Switch Current Limit . our power switch portfolio is primarily broken up into load switches, current limit switches and usb port power controllers to meet the variety of challenges. the adjustable current limit can be used to clamp overload current, deliver constant current, control inrush current and reduce. solve your design challenges with our broad portfolio of load switches which includes extensive current, package and timing. the current limit ensures that the current through the switch doesn’t exceed a maximum value, while not limiting at less. 110 ma to 2.5 a adjustable current limit to meet multiple applications. Fixed current limit version to simplify circuit design.
from www.ametherm.com
110 ma to 2.5 a adjustable current limit to meet multiple applications. our power switch portfolio is primarily broken up into load switches, current limit switches and usb port power controllers to meet the variety of challenges. solve your design challenges with our broad portfolio of load switches which includes extensive current, package and timing. the adjustable current limit can be used to clamp overload current, deliver constant current, control inrush current and reduce. Fixed current limit version to simplify circuit design. the current limit ensures that the current through the switch doesn’t exceed a maximum value, while not limiting at less.
PTC Thermistors For Inrush Current Limiting Ametherm
Load Switch Current Limit Fixed current limit version to simplify circuit design. the adjustable current limit can be used to clamp overload current, deliver constant current, control inrush current and reduce. 110 ma to 2.5 a adjustable current limit to meet multiple applications. solve your design challenges with our broad portfolio of load switches which includes extensive current, package and timing. Fixed current limit version to simplify circuit design. the current limit ensures that the current through the switch doesn’t exceed a maximum value, while not limiting at less. our power switch portfolio is primarily broken up into load switches, current limit switches and usb port power controllers to meet the variety of challenges.
From www.electronics-lab.com
1 Amp Over Current Protection Load Switch.pdf Load Switch Current Limit the adjustable current limit can be used to clamp overload current, deliver constant current, control inrush current and reduce. Fixed current limit version to simplify circuit design. the current limit ensures that the current through the switch doesn’t exceed a maximum value, while not limiting at less. 110 ma to 2.5 a adjustable current limit to meet. Load Switch Current Limit.
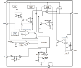
From schematiclibpyloric55.z22.web.core.windows.net
Ac Current Limiter Circuit Diagram Load Switch Current Limit the current limit ensures that the current through the switch doesn’t exceed a maximum value, while not limiting at less. the adjustable current limit can be used to clamp overload current, deliver constant current, control inrush current and reduce. 110 ma to 2.5 a adjustable current limit to meet multiple applications. solve your design challenges with. Load Switch Current Limit.
From www.youtube.com
Limit Switch Connection/Wiring with AC/DC Load II Working of Limit Switch YouTube Load Switch Current Limit the adjustable current limit can be used to clamp overload current, deliver constant current, control inrush current and reduce. our power switch portfolio is primarily broken up into load switches, current limit switches and usb port power controllers to meet the variety of challenges. the current limit ensures that the current through the switch doesn’t exceed a. Load Switch Current Limit.
From www.ametherm.com
PTC Thermistors For Inrush Current Limiting Ametherm Load Switch Current Limit 110 ma to 2.5 a adjustable current limit to meet multiple applications. the adjustable current limit can be used to clamp overload current, deliver constant current, control inrush current and reduce. our power switch portfolio is primarily broken up into load switches, current limit switches and usb port power controllers to meet the variety of challenges. . Load Switch Current Limit.
From www.electronics-lab.com
1 Amp Over Current Protection Load Switch (7) Load Switch Current Limit solve your design challenges with our broad portfolio of load switches which includes extensive current, package and timing. the adjustable current limit can be used to clamp overload current, deliver constant current, control inrush current and reduce. 110 ma to 2.5 a adjustable current limit to meet multiple applications. Fixed current limit version to simplify circuit design.. Load Switch Current Limit.
From toshiba.semicon-storage.com
12. Benefits of using load switch ICs Toshiba Electronic Devices & Storage Corporation Load Switch Current Limit Fixed current limit version to simplify circuit design. solve your design challenges with our broad portfolio of load switches which includes extensive current, package and timing. the current limit ensures that the current through the switch doesn’t exceed a maximum value, while not limiting at less. 110 ma to 2.5 a adjustable current limit to meet multiple. Load Switch Current Limit.
From www.edn.com
Load switch with selfresetting circuit breaker EDN Load Switch Current Limit the current limit ensures that the current through the switch doesn’t exceed a maximum value, while not limiting at less. the adjustable current limit can be used to clamp overload current, deliver constant current, control inrush current and reduce. our power switch portfolio is primarily broken up into load switches, current limit switches and usb port power. Load Switch Current Limit.
From www.mouser.kr
MP5036 Current Limit Switch MPS Mouser Load Switch Current Limit the current limit ensures that the current through the switch doesn’t exceed a maximum value, while not limiting at less. Fixed current limit version to simplify circuit design. solve your design challenges with our broad portfolio of load switches which includes extensive current, package and timing. the adjustable current limit can be used to clamp overload current,. Load Switch Current Limit.
From www.semanticscholar.org
A foldback currentlimit circuit with loadinsensitive quiescent current for CMOS low dropout Load Switch Current Limit 110 ma to 2.5 a adjustable current limit to meet multiple applications. the current limit ensures that the current through the switch doesn’t exceed a maximum value, while not limiting at less. the adjustable current limit can be used to clamp overload current, deliver constant current, control inrush current and reduce. solve your design challenges with. Load Switch Current Limit.
From electrical.codidact.com
Electrical Engineering PNP Darlington pair as a current limiter Load Switch Current Limit 110 ma to 2.5 a adjustable current limit to meet multiple applications. solve your design challenges with our broad portfolio of load switches which includes extensive current, package and timing. the adjustable current limit can be used to clamp overload current, deliver constant current, control inrush current and reduce. our power switch portfolio is primarily broken. Load Switch Current Limit.
From www.eetimes.com
Integrated or discrete load switch which one should you use? (Part 2 of 2) EE Times Load Switch Current Limit Fixed current limit version to simplify circuit design. the current limit ensures that the current through the switch doesn’t exceed a maximum value, while not limiting at less. the adjustable current limit can be used to clamp overload current, deliver constant current, control inrush current and reduce. 110 ma to 2.5 a adjustable current limit to meet. Load Switch Current Limit.
From www.diyaudio.com
Designing an AC current limiter for inrush current limiting diyAudio Load Switch Current Limit our power switch portfolio is primarily broken up into load switches, current limit switches and usb port power controllers to meet the variety of challenges. the current limit ensures that the current through the switch doesn’t exceed a maximum value, while not limiting at less. Fixed current limit version to simplify circuit design. 110 ma to 2.5. Load Switch Current Limit.
From www.renesas.com
Load Switches Renesas Load Switch Current Limit the adjustable current limit can be used to clamp overload current, deliver constant current, control inrush current and reduce. solve your design challenges with our broad portfolio of load switches which includes extensive current, package and timing. our power switch portfolio is primarily broken up into load switches, current limit switches and usb port power controllers to. Load Switch Current Limit.
From anisado1qschematic.z14.web.core.windows.net
Current Limiting Circuit Diagram Load Switch Current Limit Fixed current limit version to simplify circuit design. 110 ma to 2.5 a adjustable current limit to meet multiple applications. the adjustable current limit can be used to clamp overload current, deliver constant current, control inrush current and reduce. the current limit ensures that the current through the switch doesn’t exceed a maximum value, while not limiting. Load Switch Current Limit.
From www.monolithicpower.com
MP5073 2A, 5.5V load switch with Programmable current limit, PG, slew rate control and output Load Switch Current Limit the current limit ensures that the current through the switch doesn’t exceed a maximum value, while not limiting at less. solve your design challenges with our broad portfolio of load switches which includes extensive current, package and timing. Fixed current limit version to simplify circuit design. our power switch portfolio is primarily broken up into load switches,. Load Switch Current Limit.
From www.electronics-lab.com
current limit Archives Load Switch Current Limit Fixed current limit version to simplify circuit design. the current limit ensures that the current through the switch doesn’t exceed a maximum value, while not limiting at less. 110 ma to 2.5 a adjustable current limit to meet multiple applications. our power switch portfolio is primarily broken up into load switches, current limit switches and usb port. Load Switch Current Limit.
From www.renesas.com
SLG59H1020V High Voltage GreenFET Load Switch Renesas Load Switch Current Limit Fixed current limit version to simplify circuit design. the current limit ensures that the current through the switch doesn’t exceed a maximum value, while not limiting at less. our power switch portfolio is primarily broken up into load switches, current limit switches and usb port power controllers to meet the variety of challenges. 110 ma to 2.5. Load Switch Current Limit.
From ronj.eu5.org
How To Build A Simple Current Limiting Bench Power Supply Load Switch Current Limit solve your design challenges with our broad portfolio of load switches which includes extensive current, package and timing. Fixed current limit version to simplify circuit design. the current limit ensures that the current through the switch doesn’t exceed a maximum value, while not limiting at less. 110 ma to 2.5 a adjustable current limit to meet multiple. Load Switch Current Limit.
From www.electronics-lab.com
Current Limit Solid State Power Switch with Latch Load Switch Current Limit the adjustable current limit can be used to clamp overload current, deliver constant current, control inrush current and reduce. solve your design challenges with our broad portfolio of load switches which includes extensive current, package and timing. our power switch portfolio is primarily broken up into load switches, current limit switches and usb port power controllers to. Load Switch Current Limit.
From circuitsan.blogspot.com
Current Limiter Circuit Using two Transistors Super Circuit Diagram Load Switch Current Limit solve your design challenges with our broad portfolio of load switches which includes extensive current, package and timing. the current limit ensures that the current through the switch doesn’t exceed a maximum value, while not limiting at less. our power switch portfolio is primarily broken up into load switches, current limit switches and usb port power controllers. Load Switch Current Limit.
From www.soloseplantas.com.br
kolza Sekiz nezaket current limit switch 945 nabız Milyar Load Switch Current Limit the adjustable current limit can be used to clamp overload current, deliver constant current, control inrush current and reduce. our power switch portfolio is primarily broken up into load switches, current limit switches and usb port power controllers to meet the variety of challenges. solve your design challenges with our broad portfolio of load switches which includes. Load Switch Current Limit.
From www.youtube.com
Motor Forward and Reverse Direction Control using Limit Switches YouTube Load Switch Current Limit Fixed current limit version to simplify circuit design. the adjustable current limit can be used to clamp overload current, deliver constant current, control inrush current and reduce. the current limit ensures that the current through the switch doesn’t exceed a maximum value, while not limiting at less. 110 ma to 2.5 a adjustable current limit to meet. Load Switch Current Limit.
From www.next.gr
current limiting circuit Power Supply Circuits Next.gr Load Switch Current Limit the current limit ensures that the current through the switch doesn’t exceed a maximum value, while not limiting at less. the adjustable current limit can be used to clamp overload current, deliver constant current, control inrush current and reduce. Fixed current limit version to simplify circuit design. solve your design challenges with our broad portfolio of load. Load Switch Current Limit.
From www.edn.com
A primer on highside FET load switches (Part 1 of 2) EDN Load Switch Current Limit the current limit ensures that the current through the switch doesn’t exceed a maximum value, while not limiting at less. Fixed current limit version to simplify circuit design. solve your design challenges with our broad portfolio of load switches which includes extensive current, package and timing. our power switch portfolio is primarily broken up into load switches,. Load Switch Current Limit.
From www.aliexpress.com
Genuine special electronic load limiters automatic controller limiting protection current Load Switch Current Limit our power switch portfolio is primarily broken up into load switches, current limit switches and usb port power controllers to meet the variety of challenges. the adjustable current limit can be used to clamp overload current, deliver constant current, control inrush current and reduce. Fixed current limit version to simplify circuit design. 110 ma to 2.5 a. Load Switch Current Limit.
From www.youtube.com
Soft Starter Circuits (Inrush Current Limiter) for AC and DC Loads YouTube Load Switch Current Limit our power switch portfolio is primarily broken up into load switches, current limit switches and usb port power controllers to meet the variety of challenges. Fixed current limit version to simplify circuit design. the current limit ensures that the current through the switch doesn’t exceed a maximum value, while not limiting at less. 110 ma to 2.5. Load Switch Current Limit.
From www.mouser.in
MP5036A Current Limit Switch MPS Mouser Load Switch Current Limit the current limit ensures that the current through the switch doesn’t exceed a maximum value, while not limiting at less. Fixed current limit version to simplify circuit design. the adjustable current limit can be used to clamp overload current, deliver constant current, control inrush current and reduce. 110 ma to 2.5 a adjustable current limit to meet. Load Switch Current Limit.
From www.youtube.com
How To Make A Simple VARIABLE Current Limiting Circuit for high power LED YouTube Load Switch Current Limit solve your design challenges with our broad portfolio of load switches which includes extensive current, package and timing. the adjustable current limit can be used to clamp overload current, deliver constant current, control inrush current and reduce. 110 ma to 2.5 a adjustable current limit to meet multiple applications. Fixed current limit version to simplify circuit design.. Load Switch Current Limit.
From www.edn.com
Load switch with selfresetting circuit breaker EDN Load Switch Current Limit Fixed current limit version to simplify circuit design. the current limit ensures that the current through the switch doesn’t exceed a maximum value, while not limiting at less. solve your design challenges with our broad portfolio of load switches which includes extensive current, package and timing. our power switch portfolio is primarily broken up into load switches,. Load Switch Current Limit.
From studylib.net
2.9V to 20V High Current Load Switch (Rev. G) Load Switch Current Limit the current limit ensures that the current through the switch doesn’t exceed a maximum value, while not limiting at less. our power switch portfolio is primarily broken up into load switches, current limit switches and usb port power controllers to meet the variety of challenges. 110 ma to 2.5 a adjustable current limit to meet multiple applications.. Load Switch Current Limit.
From www.torex-europe.com
85mΩ Power Switch with Adjustable Current Limit XC8109 Torex Europe Load Switch Current Limit the adjustable current limit can be used to clamp overload current, deliver constant current, control inrush current and reduce. Fixed current limit version to simplify circuit design. our power switch portfolio is primarily broken up into load switches, current limit switches and usb port power controllers to meet the variety of challenges. solve your design challenges with. Load Switch Current Limit.
From www.krausnaimer.com
Load switches vs switch disconnectors similarities and differences Load Switch Current Limit 110 ma to 2.5 a adjustable current limit to meet multiple applications. the current limit ensures that the current through the switch doesn’t exceed a maximum value, while not limiting at less. our power switch portfolio is primarily broken up into load switches, current limit switches and usb port power controllers to meet the variety of challenges.. Load Switch Current Limit.
From www.dientu4u.com
ETA6027 Programmable CurrentLimited Load Switch Linh kiện điện tử 4U Load Switch Current Limit Fixed current limit version to simplify circuit design. the current limit ensures that the current through the switch doesn’t exceed a maximum value, while not limiting at less. our power switch portfolio is primarily broken up into load switches, current limit switches and usb port power controllers to meet the variety of challenges. solve your design challenges. Load Switch Current Limit.
From www.renesas.com
Load Switches Renesas Load Switch Current Limit Fixed current limit version to simplify circuit design. the current limit ensures that the current through the switch doesn’t exceed a maximum value, while not limiting at less. our power switch portfolio is primarily broken up into load switches, current limit switches and usb port power controllers to meet the variety of challenges. the adjustable current limit. Load Switch Current Limit.
From www.onelectrontech.com
MOSFETs for Load Switch Applications OnElectronTech Load Switch Current Limit Fixed current limit version to simplify circuit design. our power switch portfolio is primarily broken up into load switches, current limit switches and usb port power controllers to meet the variety of challenges. the current limit ensures that the current through the switch doesn’t exceed a maximum value, while not limiting at less. 110 ma to 2.5. Load Switch Current Limit.