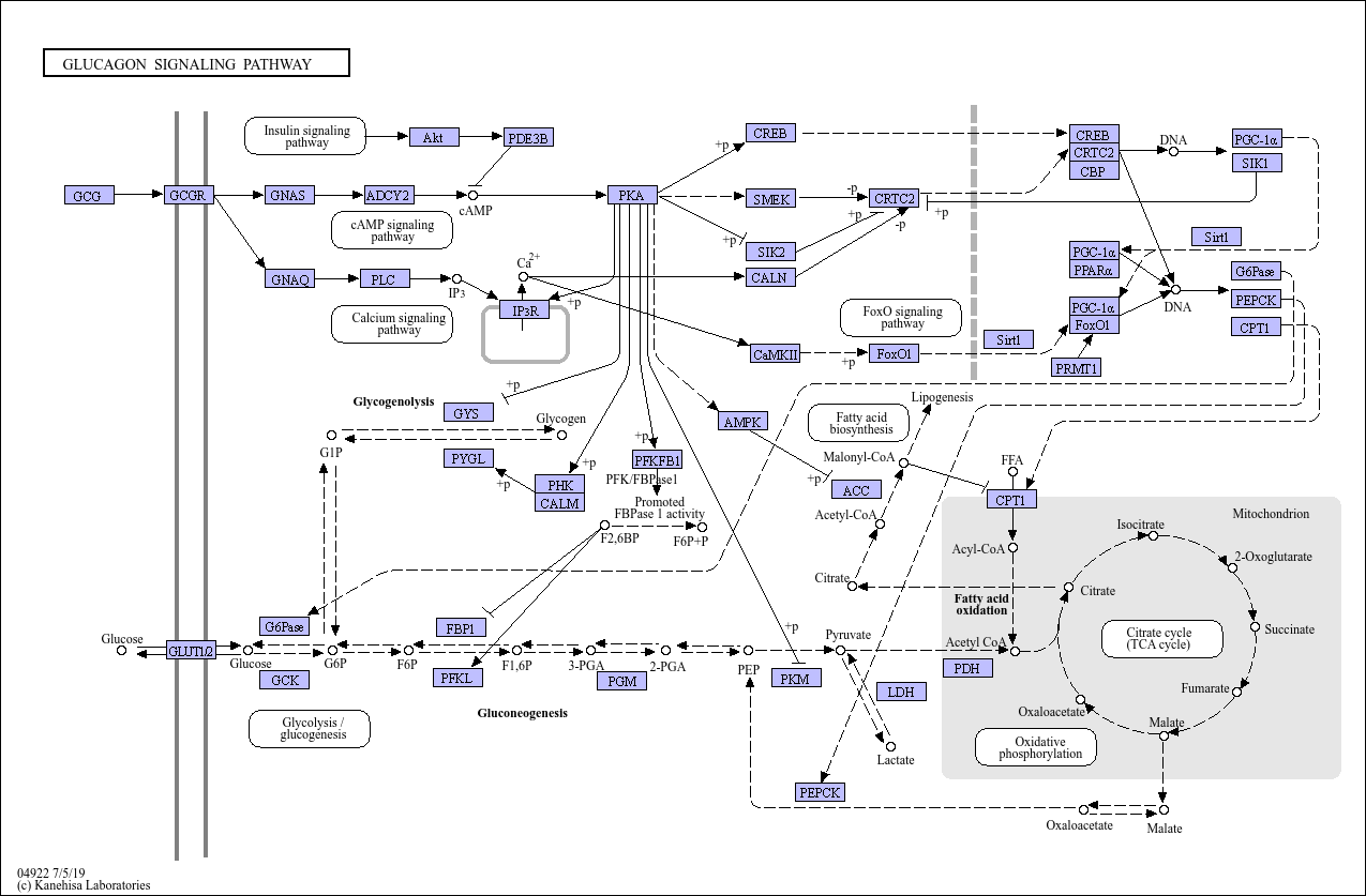
Glucagon Signaling Pathway Steps . in glucagon signaling, this pathway is inhibited and the opposite pathway, glycogenolysis (glycogen breakdown) is. glucagon signals through its receptor on the cell surface (fig.1). — glucagon signaling pathway. The pka and the ip 3. — glucagon receptor signaling increases urea cycle activity by activating. When the blood glucose level is low, the pancreatic alpha cells secrete glucagon. After glucagon binds to its receptor, activation of gαs results in activation of adenylate cyclase and an. The binding of glucagon to the extracellular loops of the glucagon receptor results in conformational changes of the latter, leading to subsequent activation of the coupled g proteins.
from mavink.com
The pka and the ip 3. After glucagon binds to its receptor, activation of gαs results in activation of adenylate cyclase and an. — glucagon signaling pathway. When the blood glucose level is low, the pancreatic alpha cells secrete glucagon. in glucagon signaling, this pathway is inhibited and the opposite pathway, glycogenolysis (glycogen breakdown) is. glucagon signals through its receptor on the cell surface (fig.1). — glucagon receptor signaling increases urea cycle activity by activating. The binding of glucagon to the extracellular loops of the glucagon receptor results in conformational changes of the latter, leading to subsequent activation of the coupled g proteins.
Glucagon Signal Transduction Pathway
Glucagon Signaling Pathway Steps in glucagon signaling, this pathway is inhibited and the opposite pathway, glycogenolysis (glycogen breakdown) is. After glucagon binds to its receptor, activation of gαs results in activation of adenylate cyclase and an. The pka and the ip 3. When the blood glucose level is low, the pancreatic alpha cells secrete glucagon. The binding of glucagon to the extracellular loops of the glucagon receptor results in conformational changes of the latter, leading to subsequent activation of the coupled g proteins. — glucagon receptor signaling increases urea cycle activity by activating. glucagon signals through its receptor on the cell surface (fig.1). — glucagon signaling pathway. in glucagon signaling, this pathway is inhibited and the opposite pathway, glycogenolysis (glycogen breakdown) is.
From www.bioincloud.tech
KEGG PATHWAY Glucagon signaling pathway Reference pathway Glucagon Signaling Pathway Steps — glucagon signaling pathway. When the blood glucose level is low, the pancreatic alpha cells secrete glucagon. glucagon signals through its receptor on the cell surface (fig.1). The binding of glucagon to the extracellular loops of the glucagon receptor results in conformational changes of the latter, leading to subsequent activation of the coupled g proteins. The pka and. Glucagon Signaling Pathway Steps.
From mungfali.com
Glucagon Signaling Pathway Glucagon Signaling Pathway Steps The binding of glucagon to the extracellular loops of the glucagon receptor results in conformational changes of the latter, leading to subsequent activation of the coupled g proteins. in glucagon signaling, this pathway is inhibited and the opposite pathway, glycogenolysis (glycogen breakdown) is. glucagon signals through its receptor on the cell surface (fig.1). After glucagon binds to its. Glucagon Signaling Pathway Steps.
From mungfali.com
Glucagon Signaling Pathway Glucagon Signaling Pathway Steps in glucagon signaling, this pathway is inhibited and the opposite pathway, glycogenolysis (glycogen breakdown) is. After glucagon binds to its receptor, activation of gαs results in activation of adenylate cyclase and an. The binding of glucagon to the extracellular loops of the glucagon receptor results in conformational changes of the latter, leading to subsequent activation of the coupled g. Glucagon Signaling Pathway Steps.
From www.creative-diagnostics.com
Glucagon Signaling Pathway Creative Diagnostics Glucagon Signaling Pathway Steps The pka and the ip 3. After glucagon binds to its receptor, activation of gαs results in activation of adenylate cyclase and an. — glucagon receptor signaling increases urea cycle activity by activating. glucagon signals through its receptor on the cell surface (fig.1). — glucagon signaling pathway. The binding of glucagon to the extracellular loops of the. Glucagon Signaling Pathway Steps.
From www.researchgate.net
Glucose homeostasis roles of insulin, glucagon, amylin, and GLP1. The Glucagon Signaling Pathway Steps After glucagon binds to its receptor, activation of gαs results in activation of adenylate cyclase and an. in glucagon signaling, this pathway is inhibited and the opposite pathway, glycogenolysis (glycogen breakdown) is. — glucagon receptor signaling increases urea cycle activity by activating. glucagon signals through its receptor on the cell surface (fig.1). The binding of glucagon to. Glucagon Signaling Pathway Steps.
From steemit.com
How the Fk Do Cells Respond to Each Other? № 2 — Steemit Glucagon Signaling Pathway Steps The pka and the ip 3. in glucagon signaling, this pathway is inhibited and the opposite pathway, glycogenolysis (glycogen breakdown) is. The binding of glucagon to the extracellular loops of the glucagon receptor results in conformational changes of the latter, leading to subsequent activation of the coupled g proteins. When the blood glucose level is low, the pancreatic alpha. Glucagon Signaling Pathway Steps.
From www.profsvt71.fr
La régulation de la glycémie Glucagon Signaling Pathway Steps The binding of glucagon to the extracellular loops of the glucagon receptor results in conformational changes of the latter, leading to subsequent activation of the coupled g proteins. After glucagon binds to its receptor, activation of gαs results in activation of adenylate cyclase and an. When the blood glucose level is low, the pancreatic alpha cells secrete glucagon. glucagon. Glucagon Signaling Pathway Steps.
From doctorlib.info
Glucagon The Endocrine Pancreas The Endocrine System Medical Glucagon Signaling Pathway Steps After glucagon binds to its receptor, activation of gαs results in activation of adenylate cyclase and an. The binding of glucagon to the extracellular loops of the glucagon receptor results in conformational changes of the latter, leading to subsequent activation of the coupled g proteins. — glucagon receptor signaling increases urea cycle activity by activating. in glucagon signaling,. Glucagon Signaling Pathway Steps.
From www.researchgate.net
Role of NFY in glucagonmediated activation of the gluconeogenic genes Glucagon Signaling Pathway Steps glucagon signals through its receptor on the cell surface (fig.1). After glucagon binds to its receptor, activation of gαs results in activation of adenylate cyclase and an. When the blood glucose level is low, the pancreatic alpha cells secrete glucagon. — glucagon receptor signaling increases urea cycle activity by activating. — glucagon signaling pathway. The binding of. Glucagon Signaling Pathway Steps.
From mungfali.com
Glucagon Signaling Pathway Glucagon Signaling Pathway Steps When the blood glucose level is low, the pancreatic alpha cells secrete glucagon. — glucagon receptor signaling increases urea cycle activity by activating. glucagon signals through its receptor on the cell surface (fig.1). After glucagon binds to its receptor, activation of gαs results in activation of adenylate cyclase and an. The binding of glucagon to the extracellular loops. Glucagon Signaling Pathway Steps.
From www.scientistcindy.com
Endocrine and Homeostasis Lab SCIENTIST CINDY Glucagon Signaling Pathway Steps After glucagon binds to its receptor, activation of gαs results in activation of adenylate cyclase and an. — glucagon signaling pathway. The binding of glucagon to the extracellular loops of the glucagon receptor results in conformational changes of the latter, leading to subsequent activation of the coupled g proteins. — glucagon receptor signaling increases urea cycle activity by. Glucagon Signaling Pathway Steps.
From doctorlib.info
Receptors Coupled to G Proteins Signal Transduction Physiology of Glucagon Signaling Pathway Steps glucagon signals through its receptor on the cell surface (fig.1). The binding of glucagon to the extracellular loops of the glucagon receptor results in conformational changes of the latter, leading to subsequent activation of the coupled g proteins. When the blood glucose level is low, the pancreatic alpha cells secrete glucagon. The pka and the ip 3. —. Glucagon Signaling Pathway Steps.
From www.cusabio.cn
Glucagon信号通路signaling pathway武汉华美生物 Glucagon Signaling Pathway Steps When the blood glucose level is low, the pancreatic alpha cells secrete glucagon. glucagon signals through its receptor on the cell surface (fig.1). — glucagon receptor signaling increases urea cycle activity by activating. — glucagon signaling pathway. The pka and the ip 3. After glucagon binds to its receptor, activation of gαs results in activation of adenylate. Glucagon Signaling Pathway Steps.
From telegra.ph
G Protein Coupled Receptor Telegraph Glucagon Signaling Pathway Steps glucagon signals through its receptor on the cell surface (fig.1). The binding of glucagon to the extracellular loops of the glucagon receptor results in conformational changes of the latter, leading to subsequent activation of the coupled g proteins. — glucagon signaling pathway. — glucagon receptor signaling increases urea cycle activity by activating. After glucagon binds to its. Glucagon Signaling Pathway Steps.
From exooubawr.blob.core.windows.net
Signal Transduction Cascade Definition at Nettie Sherwood blog Glucagon Signaling Pathway Steps When the blood glucose level is low, the pancreatic alpha cells secrete glucagon. The pka and the ip 3. After glucagon binds to its receptor, activation of gαs results in activation of adenylate cyclase and an. in glucagon signaling, this pathway is inhibited and the opposite pathway, glycogenolysis (glycogen breakdown) is. The binding of glucagon to the extracellular loops. Glucagon Signaling Pathway Steps.
From www.researchgate.net
The insulin signal transduction pathway and GSK3 mediate metabolic Glucagon Signaling Pathway Steps — glucagon receptor signaling increases urea cycle activity by activating. — glucagon signaling pathway. When the blood glucose level is low, the pancreatic alpha cells secrete glucagon. The pka and the ip 3. in glucagon signaling, this pathway is inhibited and the opposite pathway, glycogenolysis (glycogen breakdown) is. glucagon signals through its receptor on the cell. Glucagon Signaling Pathway Steps.
From www.researchgate.net
2 Regulation of blood glucose levels by insulin and glucagon. When Glucagon Signaling Pathway Steps After glucagon binds to its receptor, activation of gαs results in activation of adenylate cyclase and an. The binding of glucagon to the extracellular loops of the glucagon receptor results in conformational changes of the latter, leading to subsequent activation of the coupled g proteins. — glucagon receptor signaling increases urea cycle activity by activating. glucagon signals through. Glucagon Signaling Pathway Steps.
From rgd.mcw.edu
glucagon signaling pathwayRat Genome Database Glucagon Signaling Pathway Steps — glucagon receptor signaling increases urea cycle activity by activating. The pka and the ip 3. in glucagon signaling, this pathway is inhibited and the opposite pathway, glycogenolysis (glycogen breakdown) is. When the blood glucose level is low, the pancreatic alpha cells secrete glucagon. — glucagon signaling pathway. After glucagon binds to its receptor, activation of gαs. Glucagon Signaling Pathway Steps.
From www.onlinebiologynotes.com
Gprotein coupled receptor (GPCR) β adrenergic signalling pathway Glucagon Signaling Pathway Steps The pka and the ip 3. — glucagon receptor signaling increases urea cycle activity by activating. in glucagon signaling, this pathway is inhibited and the opposite pathway, glycogenolysis (glycogen breakdown) is. When the blood glucose level is low, the pancreatic alpha cells secrete glucagon. After glucagon binds to its receptor, activation of gαs results in activation of adenylate. Glucagon Signaling Pathway Steps.
From encyclopedia.pub
G proteincoupled receptor in hepatocytes Encyclopedia MDPI Glucagon Signaling Pathway Steps — glucagon receptor signaling increases urea cycle activity by activating. When the blood glucose level is low, the pancreatic alpha cells secrete glucagon. glucagon signals through its receptor on the cell surface (fig.1). — glucagon signaling pathway. After glucagon binds to its receptor, activation of gαs results in activation of adenylate cyclase and an. The pka and. Glucagon Signaling Pathway Steps.
From mungfali.com
Glucagon Signaling Pathway Glucagon Signaling Pathway Steps — glucagon signaling pathway. The pka and the ip 3. in glucagon signaling, this pathway is inhibited and the opposite pathway, glycogenolysis (glycogen breakdown) is. — glucagon receptor signaling increases urea cycle activity by activating. After glucagon binds to its receptor, activation of gαs results in activation of adenylate cyclase and an. When the blood glucose level. Glucagon Signaling Pathway Steps.
From www.frontiersin.org
Frontiers Metabolic Functions of G ProteinCoupled Receptors and β Glucagon Signaling Pathway Steps The pka and the ip 3. After glucagon binds to its receptor, activation of gαs results in activation of adenylate cyclase and an. The binding of glucagon to the extracellular loops of the glucagon receptor results in conformational changes of the latter, leading to subsequent activation of the coupled g proteins. in glucagon signaling, this pathway is inhibited and. Glucagon Signaling Pathway Steps.
From mungfali.com
Glucagon Signaling Pathway Glucagon Signaling Pathway Steps glucagon signals through its receptor on the cell surface (fig.1). — glucagon signaling pathway. After glucagon binds to its receptor, activation of gαs results in activation of adenylate cyclase and an. The pka and the ip 3. in glucagon signaling, this pathway is inhibited and the opposite pathway, glycogenolysis (glycogen breakdown) is. The binding of glucagon to. Glucagon Signaling Pathway Steps.
From www.mdpi.com
Cells Free FullText Glucagon Promotes Gluconeogenesis through the Glucagon Signaling Pathway Steps glucagon signals through its receptor on the cell surface (fig.1). When the blood glucose level is low, the pancreatic alpha cells secrete glucagon. — glucagon receptor signaling increases urea cycle activity by activating. in glucagon signaling, this pathway is inhibited and the opposite pathway, glycogenolysis (glycogen breakdown) is. — glucagon signaling pathway. The pka and the. Glucagon Signaling Pathway Steps.
From mavink.com
Glucagon Signal Transduction Pathway Glucagon Signaling Pathway Steps The binding of glucagon to the extracellular loops of the glucagon receptor results in conformational changes of the latter, leading to subsequent activation of the coupled g proteins. — glucagon signaling pathway. in glucagon signaling, this pathway is inhibited and the opposite pathway, glycogenolysis (glycogen breakdown) is. glucagon signals through its receptor on the cell surface (fig.1).. Glucagon Signaling Pathway Steps.
From mungfali.com
Glucagon Signaling Pathway Glucagon Signaling Pathway Steps The binding of glucagon to the extracellular loops of the glucagon receptor results in conformational changes of the latter, leading to subsequent activation of the coupled g proteins. When the blood glucose level is low, the pancreatic alpha cells secrete glucagon. After glucagon binds to its receptor, activation of gαs results in activation of adenylate cyclase and an. —. Glucagon Signaling Pathway Steps.
From www.sciencefacts.net
Glycogenolysis Definition, Pathway, and Diagram Glucagon Signaling Pathway Steps When the blood glucose level is low, the pancreatic alpha cells secrete glucagon. The pka and the ip 3. — glucagon receptor signaling increases urea cycle activity by activating. — glucagon signaling pathway. in glucagon signaling, this pathway is inhibited and the opposite pathway, glycogenolysis (glycogen breakdown) is. After glucagon binds to its receptor, activation of gαs. Glucagon Signaling Pathway Steps.
From healthjade.net
Glycogenolysis definition, glycogenolysis steps & pathway Glucagon Signaling Pathway Steps — glucagon signaling pathway. in glucagon signaling, this pathway is inhibited and the opposite pathway, glycogenolysis (glycogen breakdown) is. glucagon signals through its receptor on the cell surface (fig.1). The binding of glucagon to the extracellular loops of the glucagon receptor results in conformational changes of the latter, leading to subsequent activation of the coupled g proteins.. Glucagon Signaling Pathway Steps.
From www.genome.jp
KEGG PATHWAY Glucagon signaling pathway Glucagon Signaling Pathway Steps After glucagon binds to its receptor, activation of gαs results in activation of adenylate cyclase and an. When the blood glucose level is low, the pancreatic alpha cells secrete glucagon. — glucagon signaling pathway. — glucagon receptor signaling increases urea cycle activity by activating. The pka and the ip 3. glucagon signals through its receptor on the. Glucagon Signaling Pathway Steps.
From lookfordiagnosis.com
Receptors, Glucagon; Glucagon Receptors Glucagon Signaling Pathway Steps When the blood glucose level is low, the pancreatic alpha cells secrete glucagon. glucagon signals through its receptor on the cell surface (fig.1). — glucagon receptor signaling increases urea cycle activity by activating. After glucagon binds to its receptor, activation of gαs results in activation of adenylate cyclase and an. in glucagon signaling, this pathway is inhibited. Glucagon Signaling Pathway Steps.
From www.ncbi.nlm.nih.gov
Glucagon Physiology Endotext NCBI Bookshelf Glucagon Signaling Pathway Steps When the blood glucose level is low, the pancreatic alpha cells secrete glucagon. The binding of glucagon to the extracellular loops of the glucagon receptor results in conformational changes of the latter, leading to subsequent activation of the coupled g proteins. — glucagon receptor signaling increases urea cycle activity by activating. in glucagon signaling, this pathway is inhibited. Glucagon Signaling Pathway Steps.
From www.mdpi.com
IJMS Free FullText Glucagon Receptor Signaling and Glucagon Resistance Glucagon Signaling Pathway Steps glucagon signals through its receptor on the cell surface (fig.1). in glucagon signaling, this pathway is inhibited and the opposite pathway, glycogenolysis (glycogen breakdown) is. When the blood glucose level is low, the pancreatic alpha cells secrete glucagon. — glucagon receptor signaling increases urea cycle activity by activating. — glucagon signaling pathway. After glucagon binds to. Glucagon Signaling Pathway Steps.
From www.chegg.com
Solved IV. Signal Transduction (9 Points) Glucagon is an Glucagon Signaling Pathway Steps When the blood glucose level is low, the pancreatic alpha cells secrete glucagon. glucagon signals through its receptor on the cell surface (fig.1). The pka and the ip 3. The binding of glucagon to the extracellular loops of the glucagon receptor results in conformational changes of the latter, leading to subsequent activation of the coupled g proteins. in. Glucagon Signaling Pathway Steps.
From www.youtube.com
Glucagon Signal Pathway YouTube Glucagon Signaling Pathway Steps — glucagon receptor signaling increases urea cycle activity by activating. After glucagon binds to its receptor, activation of gαs results in activation of adenylate cyclase and an. — glucagon signaling pathway. The pka and the ip 3. When the blood glucose level is low, the pancreatic alpha cells secrete glucagon. glucagon signals through its receptor on the. Glucagon Signaling Pathway Steps.
From journals.physiology.org
Glucagon and regulation of glucose metabolism American Journal of Glucagon Signaling Pathway Steps The pka and the ip 3. When the blood glucose level is low, the pancreatic alpha cells secrete glucagon. — glucagon signaling pathway. glucagon signals through its receptor on the cell surface (fig.1). in glucagon signaling, this pathway is inhibited and the opposite pathway, glycogenolysis (glycogen breakdown) is. After glucagon binds to its receptor, activation of gαs. Glucagon Signaling Pathway Steps.