Low Voltage Protection Circuit . if we are talking about lv applications, the protection (or trip) unit is a functional part of a circuit breaker. don't torture or damage your batteries / how to make low voltage.
from solderingmind.com
if we are talking about lv applications, the protection (or trip) unit is a functional part of a circuit breaker. don't torture or damage your batteries / how to make low voltage.
Electronic Circuit Breaker Circuit with Low / High voltage Protection
Low Voltage Protection Circuit if we are talking about lv applications, the protection (or trip) unit is a functional part of a circuit breaker. if we are talking about lv applications, the protection (or trip) unit is a functional part of a circuit breaker. don't torture or damage your batteries / how to make low voltage.
From manualmanualella.z6.web.core.windows.net
Low Voltage Protection Schematic Low Voltage Protection Circuit if we are talking about lv applications, the protection (or trip) unit is a functional part of a circuit breaker. don't torture or damage your batteries / how to make low voltage. Low Voltage Protection Circuit.
From www.eleccircuit.com
Over & Under Voltage protection circuit Low Voltage Protection Circuit if we are talking about lv applications, the protection (or trip) unit is a functional part of a circuit breaker. don't torture or damage your batteries / how to make low voltage. Low Voltage Protection Circuit.
From solderingmind.com
Electronic Circuit Breaker Circuit with Low / High voltage Protection Low Voltage Protection Circuit don't torture or damage your batteries / how to make low voltage. if we are talking about lv applications, the protection (or trip) unit is a functional part of a circuit breaker. Low Voltage Protection Circuit.
From homecircuits.eu
Simple Low Voltage Disconnect Circuit for Arduino Home Circuits Low Voltage Protection Circuit don't torture or damage your batteries / how to make low voltage. if we are talking about lv applications, the protection (or trip) unit is a functional part of a circuit breaker. Low Voltage Protection Circuit.
From manualfixbrandt.z19.web.core.windows.net
Low Voltage Protection Schematic Low Voltage Protection Circuit don't torture or damage your batteries / how to make low voltage. if we are talking about lv applications, the protection (or trip) unit is a functional part of a circuit breaker. Low Voltage Protection Circuit.
From www.sofielec.com
JVM1663 Automatic 32amp 63amp overvoltage protection DC series low Low Voltage Protection Circuit don't torture or damage your batteries / how to make low voltage. if we are talking about lv applications, the protection (or trip) unit is a functional part of a circuit breaker. Low Voltage Protection Circuit.
From www.researchgate.net
(PDF) Low voltage protection method of DFIG based on rotorside double Low Voltage Protection Circuit if we are talking about lv applications, the protection (or trip) unit is a functional part of a circuit breaker. don't torture or damage your batteries / how to make low voltage. Low Voltage Protection Circuit.
From www.circuitbasics.com
Complete Guide to Electronic Protection Circuits Circuit Basics Low Voltage Protection Circuit if we are talking about lv applications, the protection (or trip) unit is a functional part of a circuit breaker. don't torture or damage your batteries / how to make low voltage. Low Voltage Protection Circuit.
From robhosking.com
15 High And Low Voltage Protection Circuit Diagram Robhosking Diagram Low Voltage Protection Circuit don't torture or damage your batteries / how to make low voltage. if we are talking about lv applications, the protection (or trip) unit is a functional part of a circuit breaker. Low Voltage Protection Circuit.
From electrical-engineering-portal.com
How does low voltage protection unit work and what's the most important Low Voltage Protection Circuit don't torture or damage your batteries / how to make low voltage. if we are talking about lv applications, the protection (or trip) unit is a functional part of a circuit breaker. Low Voltage Protection Circuit.
From www.electronicsforu.com
Appliances Protection circuit From High/Low Voltages Full DIY Project Low Voltage Protection Circuit if we are talking about lv applications, the protection (or trip) unit is a functional part of a circuit breaker. don't torture or damage your batteries / how to make low voltage. Low Voltage Protection Circuit.
From www.youtube.com
Low Voltage Auto Cut OFF Circuit Battery Protection YouTube Low Voltage Protection Circuit if we are talking about lv applications, the protection (or trip) unit is a functional part of a circuit breaker. don't torture or damage your batteries / how to make low voltage. Low Voltage Protection Circuit.
From www.brighthubengineering.com
How to Build Simple Mains Voltage Protection Circuits Low Voltage Low Voltage Protection Circuit if we are talking about lv applications, the protection (or trip) unit is a functional part of a circuit breaker. don't torture or damage your batteries / how to make low voltage. Low Voltage Protection Circuit.
From voltacon.com
Low Voltage Protection Voltacon Low Voltage Protection Circuit if we are talking about lv applications, the protection (or trip) unit is a functional part of a circuit breaker. don't torture or damage your batteries / how to make low voltage. Low Voltage Protection Circuit.
From userdbjeffrey.z21.web.core.windows.net
High And Low Voltage Protection Circuit Diagram Low Voltage Protection Circuit don't torture or damage your batteries / how to make low voltage. if we are talking about lv applications, the protection (or trip) unit is a functional part of a circuit breaker. Low Voltage Protection Circuit.
From www.youtube.com
USB 5v high and low volt protection circuit low and high voltage Low Voltage Protection Circuit if we are talking about lv applications, the protection (or trip) unit is a functional part of a circuit breaker. don't torture or damage your batteries / how to make low voltage. Low Voltage Protection Circuit.
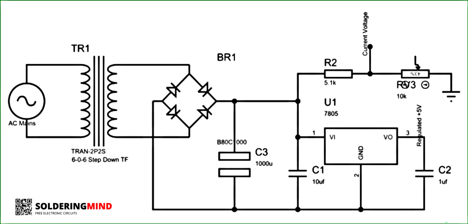
From solderingmind.com
Inverter protection circuit LM324 low voltage and overload protection Low Voltage Protection Circuit if we are talking about lv applications, the protection (or trip) unit is a functional part of a circuit breaker. don't torture or damage your batteries / how to make low voltage. Low Voltage Protection Circuit.
From www.semanticscholar.org
Figure 4 from Low voltage protection circuit for FeRAM macro Semantic Low Voltage Protection Circuit if we are talking about lv applications, the protection (or trip) unit is a functional part of a circuit breaker. don't torture or damage your batteries / how to make low voltage. Low Voltage Protection Circuit.
From eureka.patsnap.com
Battery lowvoltage protection circuit and battery management circuit Low Voltage Protection Circuit don't torture or damage your batteries / how to make low voltage. if we are talking about lv applications, the protection (or trip) unit is a functional part of a circuit breaker. Low Voltage Protection Circuit.
From studylib.net
Protection of Low Voltage Circuits Low Voltage Protection Circuit don't torture or damage your batteries / how to make low voltage. if we are talking about lv applications, the protection (or trip) unit is a functional part of a circuit breaker. Low Voltage Protection Circuit.
From www.jos.ac.cn
Novel bandgapbased undervoltagelockout methods with high reliability Low Voltage Protection Circuit don't torture or damage your batteries / how to make low voltage. if we are talking about lv applications, the protection (or trip) unit is a functional part of a circuit breaker. Low Voltage Protection Circuit.
From manualenginemcadams.z5.web.core.windows.net
High And Low Voltage Protection Circuit Diagram Low Voltage Protection Circuit if we are talking about lv applications, the protection (or trip) unit is a functional part of a circuit breaker. don't torture or damage your batteries / how to make low voltage. Low Voltage Protection Circuit.
From www.eleccircuit.com
Over & Under Voltage protection circuit Low Voltage Protection Circuit if we are talking about lv applications, the protection (or trip) unit is a functional part of a circuit breaker. don't torture or damage your batteries / how to make low voltage. Low Voltage Protection Circuit.
From shop.prmfiltration.com
Siemens Low Voltage Circuit Protection CFS361J5 Low Voltage Protection Circuit if we are talking about lv applications, the protection (or trip) unit is a functional part of a circuit breaker. don't torture or damage your batteries / how to make low voltage. Low Voltage Protection Circuit.
From manualdiagramausterlitz.z19.web.core.windows.net
Low Voltage Protection Schematic Low Voltage Protection Circuit if we are talking about lv applications, the protection (or trip) unit is a functional part of a circuit breaker. don't torture or damage your batteries / how to make low voltage. Low Voltage Protection Circuit.
From www.circuitbasics.com
Complete Guide to Electronic Protection Circuits Circuit Basics Low Voltage Protection Circuit don't torture or damage your batteries / how to make low voltage. if we are talking about lv applications, the protection (or trip) unit is a functional part of a circuit breaker. Low Voltage Protection Circuit.
From www.seekic.com
DZW7548/50(50II) AC overvoltage, lowvoltage protection circuit Low Voltage Protection Circuit if we are talking about lv applications, the protection (or trip) unit is a functional part of a circuit breaker. don't torture or damage your batteries / how to make low voltage. Low Voltage Protection Circuit.
From electrical-engineering-portal.com
Eight fuse characteristics you must consider when designing protection Low Voltage Protection Circuit if we are talking about lv applications, the protection (or trip) unit is a functional part of a circuit breaker. don't torture or damage your batteries / how to make low voltage. Low Voltage Protection Circuit.
From pic-microcontroller.com
High/Low Voltage Detection and Protection Circuit using PIC Microcontroller Low Voltage Protection Circuit don't torture or damage your batteries / how to make low voltage. if we are talking about lv applications, the protection (or trip) unit is a functional part of a circuit breaker. Low Voltage Protection Circuit.
From www.youtube.com
undervoltage lockout circuit Low voltage protection circuit UVLO Low Voltage Protection Circuit if we are talking about lv applications, the protection (or trip) unit is a functional part of a circuit breaker. don't torture or damage your batteries / how to make low voltage. Low Voltage Protection Circuit.
From electrical-engineering-portal.com
Practical tips for installing surge protection devices in low voltage Low Voltage Protection Circuit if we are talking about lv applications, the protection (or trip) unit is a functional part of a circuit breaker. don't torture or damage your batteries / how to make low voltage. Low Voltage Protection Circuit.
From www.youtube.com
Low Voltage Cutoff Circuit For 12V Battery. Deep discharge protection Low Voltage Protection Circuit don't torture or damage your batteries / how to make low voltage. if we are talking about lv applications, the protection (or trip) unit is a functional part of a circuit breaker. Low Voltage Protection Circuit.
From www.walmart.com
Lowvoltage Protection Circuit Breaker, Miniature Circuit Breaker, For Low Voltage Protection Circuit don't torture or damage your batteries / how to make low voltage. if we are talking about lv applications, the protection (or trip) unit is a functional part of a circuit breaker. Low Voltage Protection Circuit.
From www.homemade-circuits.com
Mains High Low Voltage Protection Circuit with Delay Monitor Low Voltage Protection Circuit if we are talking about lv applications, the protection (or trip) unit is a functional part of a circuit breaker. don't torture or damage your batteries / how to make low voltage. Low Voltage Protection Circuit.
From manuallibraryrebecca.z21.web.core.windows.net
Low Voltage Protection Schematic Low Voltage Protection Circuit if we are talking about lv applications, the protection (or trip) unit is a functional part of a circuit breaker. don't torture or damage your batteries / how to make low voltage. Low Voltage Protection Circuit.