Tomato Lectin Positive Cells . in this chapter we accurately describe the methodology for the selective labelling of microglial cells by using the tomato lectin. intravascular injections of tomato lectin led to labeling of vascular. the quantification of several parameters such as the density of mitotic figures, and brdu and proliferating cell nuclear antigen. intravascular injections of tomato lectin led to labeling of vascular structures in a variety of tissues, including brain, kidney, liver,.
from www.researchgate.net
intravascular injections of tomato lectin led to labeling of vascular structures in a variety of tissues, including brain, kidney, liver,. intravascular injections of tomato lectin led to labeling of vascular. the quantification of several parameters such as the density of mitotic figures, and brdu and proliferating cell nuclear antigen. in this chapter we accurately describe the methodology for the selective labelling of microglial cells by using the tomato lectin.
Photomicrographs from antiCD3 (A and C) and tomato lectin labeling (B
Tomato Lectin Positive Cells in this chapter we accurately describe the methodology for the selective labelling of microglial cells by using the tomato lectin. intravascular injections of tomato lectin led to labeling of vascular. in this chapter we accurately describe the methodology for the selective labelling of microglial cells by using the tomato lectin. intravascular injections of tomato lectin led to labeling of vascular structures in a variety of tissues, including brain, kidney, liver,. the quantification of several parameters such as the density of mitotic figures, and brdu and proliferating cell nuclear antigen.
From creativeinmykitchen.com
Lectins in Tomatoes How to Enjoy Tomatoes on a LectinFree Diet Tomato Lectin Positive Cells the quantification of several parameters such as the density of mitotic figures, and brdu and proliferating cell nuclear antigen. intravascular injections of tomato lectin led to labeling of vascular. in this chapter we accurately describe the methodology for the selective labelling of microglial cells by using the tomato lectin. intravascular injections of tomato lectin led to. Tomato Lectin Positive Cells.
From www.researchgate.net
Identification of vimentinor metallothioneinpositive cells in the Tomato Lectin Positive Cells in this chapter we accurately describe the methodology for the selective labelling of microglial cells by using the tomato lectin. intravascular injections of tomato lectin led to labeling of vascular. the quantification of several parameters such as the density of mitotic figures, and brdu and proliferating cell nuclear antigen. intravascular injections of tomato lectin led to. Tomato Lectin Positive Cells.
From www.researchgate.net
Distribution of tomatopositive cells in H felisinfected Lgr5Cre;H D Tomato Lectin Positive Cells the quantification of several parameters such as the density of mitotic figures, and brdu and proliferating cell nuclear antigen. intravascular injections of tomato lectin led to labeling of vascular. in this chapter we accurately describe the methodology for the selective labelling of microglial cells by using the tomato lectin. intravascular injections of tomato lectin led to. Tomato Lectin Positive Cells.
From creativeinmykitchen.com
Lectins in Tomatoes How to Enjoy Tomatoes on a LectinFree Diet Tomato Lectin Positive Cells intravascular injections of tomato lectin led to labeling of vascular. in this chapter we accurately describe the methodology for the selective labelling of microglial cells by using the tomato lectin. the quantification of several parameters such as the density of mitotic figures, and brdu and proliferating cell nuclear antigen. intravascular injections of tomato lectin led to. Tomato Lectin Positive Cells.
From dokumen.tips
(PDF) Microglia in normal and regenerating visual pathways of the tench Tomato Lectin Positive Cells intravascular injections of tomato lectin led to labeling of vascular structures in a variety of tissues, including brain, kidney, liver,. the quantification of several parameters such as the density of mitotic figures, and brdu and proliferating cell nuclear antigen. in this chapter we accurately describe the methodology for the selective labelling of microglial cells by using the. Tomato Lectin Positive Cells.
From positivebloom.com
How To Remove Lectins From Tomatoes A Step By Step Guide Tomato Lectin Positive Cells the quantification of several parameters such as the density of mitotic figures, and brdu and proliferating cell nuclear antigen. in this chapter we accurately describe the methodology for the selective labelling of microglial cells by using the tomato lectin. intravascular injections of tomato lectin led to labeling of vascular. intravascular injections of tomato lectin led to. Tomato Lectin Positive Cells.
From gardening-abc.com
A Really Easy Way To Remove Lectins From Tomatoes Tomato Lectin Positive Cells the quantification of several parameters such as the density of mitotic figures, and brdu and proliferating cell nuclear antigen. intravascular injections of tomato lectin led to labeling of vascular. in this chapter we accurately describe the methodology for the selective labelling of microglial cells by using the tomato lectin. intravascular injections of tomato lectin led to. Tomato Lectin Positive Cells.
From www.researchgate.net
Photomicrographs from antiCD3 (A and C) and tomato lectin labeling (B Tomato Lectin Positive Cells intravascular injections of tomato lectin led to labeling of vascular structures in a variety of tissues, including brain, kidney, liver,. intravascular injections of tomato lectin led to labeling of vascular. the quantification of several parameters such as the density of mitotic figures, and brdu and proliferating cell nuclear antigen. in this chapter we accurately describe the. Tomato Lectin Positive Cells.
From healthjade.net
What is Lectin? What are Lectin Foods? Is It Bad? Tomato Lectin Positive Cells intravascular injections of tomato lectin led to labeling of vascular structures in a variety of tissues, including brain, kidney, liver,. intravascular injections of tomato lectin led to labeling of vascular. in this chapter we accurately describe the methodology for the selective labelling of microglial cells by using the tomato lectin. the quantification of several parameters such. Tomato Lectin Positive Cells.
From www.researchgate.net
Migration and chemotaxis are affected by the microglial activation Tomato Lectin Positive Cells intravascular injections of tomato lectin led to labeling of vascular structures in a variety of tissues, including brain, kidney, liver,. the quantification of several parameters such as the density of mitotic figures, and brdu and proliferating cell nuclear antigen. in this chapter we accurately describe the methodology for the selective labelling of microglial cells by using the. Tomato Lectin Positive Cells.
From www.youtube.com
How to Remove Lectins From Tomatoes? How to Neutralize Lectins in Tomato Lectin Positive Cells the quantification of several parameters such as the density of mitotic figures, and brdu and proliferating cell nuclear antigen. intravascular injections of tomato lectin led to labeling of vascular. intravascular injections of tomato lectin led to labeling of vascular structures in a variety of tissues, including brain, kidney, liver,. in this chapter we accurately describe the. Tomato Lectin Positive Cells.
From www.researchgate.net
iNOS (red) and Tomatolectin (green) staining in macrophage cell line Tomato Lectin Positive Cells intravascular injections of tomato lectin led to labeling of vascular. in this chapter we accurately describe the methodology for the selective labelling of microglial cells by using the tomato lectin. intravascular injections of tomato lectin led to labeling of vascular structures in a variety of tissues, including brain, kidney, liver,. the quantification of several parameters such. Tomato Lectin Positive Cells.
From www.researchgate.net
Figure S4. Validation of endothelial cell labeling with tomato lectin Tomato Lectin Positive Cells intravascular injections of tomato lectin led to labeling of vascular structures in a variety of tissues, including brain, kidney, liver,. in this chapter we accurately describe the methodology for the selective labelling of microglial cells by using the tomato lectin. intravascular injections of tomato lectin led to labeling of vascular. the quantification of several parameters such. Tomato Lectin Positive Cells.
From www.researchgate.net
Lectins that bind to the surface of cells potently inhibit membrane Tomato Lectin Positive Cells in this chapter we accurately describe the methodology for the selective labelling of microglial cells by using the tomato lectin. intravascular injections of tomato lectin led to labeling of vascular structures in a variety of tissues, including brain, kidney, liver,. the quantification of several parameters such as the density of mitotic figures, and brdu and proliferating cell. Tomato Lectin Positive Cells.
From www.researchgate.net
Gabapentin (Gp) treatment reduced reactive gliosis in the animals Tomato Lectin Positive Cells the quantification of several parameters such as the density of mitotic figures, and brdu and proliferating cell nuclear antigen. intravascular injections of tomato lectin led to labeling of vascular structures in a variety of tissues, including brain, kidney, liver,. intravascular injections of tomato lectin led to labeling of vascular. in this chapter we accurately describe the. Tomato Lectin Positive Cells.
From www.researchgate.net
Microglial barrier formation around virusinfected neurons. (A, B Tomato Lectin Positive Cells intravascular injections of tomato lectin led to labeling of vascular. intravascular injections of tomato lectin led to labeling of vascular structures in a variety of tissues, including brain, kidney, liver,. in this chapter we accurately describe the methodology for the selective labelling of microglial cells by using the tomato lectin. the quantification of several parameters such. Tomato Lectin Positive Cells.
From holdthelectin.com
What is Lectin? Holdthelectin Tomato Lectin Positive Cells intravascular injections of tomato lectin led to labeling of vascular structures in a variety of tissues, including brain, kidney, liver,. intravascular injections of tomato lectin led to labeling of vascular. the quantification of several parameters such as the density of mitotic figures, and brdu and proliferating cell nuclear antigen. in this chapter we accurately describe the. Tomato Lectin Positive Cells.
From www.researchgate.net
Mean ± SEM for tomato lectinpositive cell density in the anterior (A Tomato Lectin Positive Cells the quantification of several parameters such as the density of mitotic figures, and brdu and proliferating cell nuclear antigen. in this chapter we accurately describe the methodology for the selective labelling of microglial cells by using the tomato lectin. intravascular injections of tomato lectin led to labeling of vascular structures in a variety of tissues, including brain,. Tomato Lectin Positive Cells.
From www.researchgate.net
Analysis of cerebrovascular remodeling within the hippocampus region Tomato Lectin Positive Cells the quantification of several parameters such as the density of mitotic figures, and brdu and proliferating cell nuclear antigen. intravascular injections of tomato lectin led to labeling of vascular structures in a variety of tissues, including brain, kidney, liver,. in this chapter we accurately describe the methodology for the selective labelling of microglial cells by using the. Tomato Lectin Positive Cells.
From www.researchgate.net
Microglial labelling using tomato lectin histochemistry for light Tomato Lectin Positive Cells the quantification of several parameters such as the density of mitotic figures, and brdu and proliferating cell nuclear antigen. intravascular injections of tomato lectin led to labeling of vascular. in this chapter we accurately describe the methodology for the selective labelling of microglial cells by using the tomato lectin. intravascular injections of tomato lectin led to. Tomato Lectin Positive Cells.
From link.springer.com
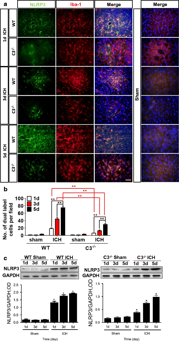
NLRP3 is Required for ComplementMediated Caspase1 and IL1beta Tomato Lectin Positive Cells intravascular injections of tomato lectin led to labeling of vascular. in this chapter we accurately describe the methodology for the selective labelling of microglial cells by using the tomato lectin. the quantification of several parameters such as the density of mitotic figures, and brdu and proliferating cell nuclear antigen. intravascular injections of tomato lectin led to. Tomato Lectin Positive Cells.
From creativeinmykitchen.com
Lectins in Tomatoes How to Enjoy Tomatoes on a LectinFree Diet Tomato Lectin Positive Cells in this chapter we accurately describe the methodology for the selective labelling of microglial cells by using the tomato lectin. intravascular injections of tomato lectin led to labeling of vascular. intravascular injections of tomato lectin led to labeling of vascular structures in a variety of tissues, including brain, kidney, liver,. the quantification of several parameters such. Tomato Lectin Positive Cells.
From www.youtube.com
How to peel and seed tomatoes? How to make tomatoes lectin free Tomato Lectin Positive Cells in this chapter we accurately describe the methodology for the selective labelling of microglial cells by using the tomato lectin. intravascular injections of tomato lectin led to labeling of vascular. intravascular injections of tomato lectin led to labeling of vascular structures in a variety of tissues, including brain, kidney, liver,. the quantification of several parameters such. Tomato Lectin Positive Cells.
From www.researchgate.net
(PDF) Tomato Lectin Histochemistry for Microglial Visualization Tomato Lectin Positive Cells intravascular injections of tomato lectin led to labeling of vascular structures in a variety of tissues, including brain, kidney, liver,. intravascular injections of tomato lectin led to labeling of vascular. the quantification of several parameters such as the density of mitotic figures, and brdu and proliferating cell nuclear antigen. in this chapter we accurately describe the. Tomato Lectin Positive Cells.
From www.researchgate.net
(A) Immunolabelling of primary oligodendroglial cell cultures using Tomato Lectin Positive Cells intravascular injections of tomato lectin led to labeling of vascular. in this chapter we accurately describe the methodology for the selective labelling of microglial cells by using the tomato lectin. the quantification of several parameters such as the density of mitotic figures, and brdu and proliferating cell nuclear antigen. intravascular injections of tomato lectin led to. Tomato Lectin Positive Cells.
From www.researchgate.net
A Images show the tomatolectin positive cells in the pyriform cortex Tomato Lectin Positive Cells in this chapter we accurately describe the methodology for the selective labelling of microglial cells by using the tomato lectin. the quantification of several parameters such as the density of mitotic figures, and brdu and proliferating cell nuclear antigen. intravascular injections of tomato lectin led to labeling of vascular structures in a variety of tissues, including brain,. Tomato Lectin Positive Cells.
From www.researchgate.net
mSOD1/Baffr m/m mice exhibit accelerated disease progression and Tomato Lectin Positive Cells in this chapter we accurately describe the methodology for the selective labelling of microglial cells by using the tomato lectin. intravascular injections of tomato lectin led to labeling of vascular structures in a variety of tissues, including brain, kidney, liver,. the quantification of several parameters such as the density of mitotic figures, and brdu and proliferating cell. Tomato Lectin Positive Cells.
From www.researchgate.net
Flow cytometry histograms of lectin binding in unstained and stained Tomato Lectin Positive Cells the quantification of several parameters such as the density of mitotic figures, and brdu and proliferating cell nuclear antigen. in this chapter we accurately describe the methodology for the selective labelling of microglial cells by using the tomato lectin. intravascular injections of tomato lectin led to labeling of vascular. intravascular injections of tomato lectin led to. Tomato Lectin Positive Cells.
From creativeinmykitchen.com
Lectins in Tomatoes How to Enjoy Tomatoes on a LectinFree Diet Tomato Lectin Positive Cells in this chapter we accurately describe the methodology for the selective labelling of microglial cells by using the tomato lectin. intravascular injections of tomato lectin led to labeling of vascular structures in a variety of tissues, including brain, kidney, liver,. the quantification of several parameters such as the density of mitotic figures, and brdu and proliferating cell. Tomato Lectin Positive Cells.
From www.researchgate.net
tdTomatopositive cells with taste cell markers in taste buds at 2 days Tomato Lectin Positive Cells intravascular injections of tomato lectin led to labeling of vascular structures in a variety of tissues, including brain, kidney, liver,. the quantification of several parameters such as the density of mitotic figures, and brdu and proliferating cell nuclear antigen. in this chapter we accurately describe the methodology for the selective labelling of microglial cells by using the. Tomato Lectin Positive Cells.
From www.researchgate.net
Neuropathological and inflammatory changes after intraperitoneal LPS Tomato Lectin Positive Cells intravascular injections of tomato lectin led to labeling of vascular structures in a variety of tissues, including brain, kidney, liver,. in this chapter we accurately describe the methodology for the selective labelling of microglial cells by using the tomato lectin. the quantification of several parameters such as the density of mitotic figures, and brdu and proliferating cell. Tomato Lectin Positive Cells.
From creativeinmykitchen.com
Lectins in Tomatoes How to Enjoy Tomatoes on a LectinFree Diet Tomato Lectin Positive Cells in this chapter we accurately describe the methodology for the selective labelling of microglial cells by using the tomato lectin. the quantification of several parameters such as the density of mitotic figures, and brdu and proliferating cell nuclear antigen. intravascular injections of tomato lectin led to labeling of vascular structures in a variety of tissues, including brain,. Tomato Lectin Positive Cells.
From positivebloom.com
How To Remove Lectins From Tomatoes A Step By Step Guide Tomato Lectin Positive Cells intravascular injections of tomato lectin led to labeling of vascular. the quantification of several parameters such as the density of mitotic figures, and brdu and proliferating cell nuclear antigen. in this chapter we accurately describe the methodology for the selective labelling of microglial cells by using the tomato lectin. intravascular injections of tomato lectin led to. Tomato Lectin Positive Cells.
From www.pinterest.jp
Tomato Things under a microscope, Electron microscope, Microscopic images Tomato Lectin Positive Cells intravascular injections of tomato lectin led to labeling of vascular structures in a variety of tissues, including brain, kidney, liver,. intravascular injections of tomato lectin led to labeling of vascular. the quantification of several parameters such as the density of mitotic figures, and brdu and proliferating cell nuclear antigen. in this chapter we accurately describe the. Tomato Lectin Positive Cells.
From www.researchgate.net
Tomatopositive fluorescent signal in healthy and injured kidneys in Tomato Lectin Positive Cells in this chapter we accurately describe the methodology for the selective labelling of microglial cells by using the tomato lectin. intravascular injections of tomato lectin led to labeling of vascular. the quantification of several parameters such as the density of mitotic figures, and brdu and proliferating cell nuclear antigen. intravascular injections of tomato lectin led to. Tomato Lectin Positive Cells.