Micro Sd Card Adapter Catalex . I have tried different microsd cards, reformatted,. In this article i will explain how to interface an sd card module to arduino 101. This buffer chip needs 1.65 to 3.6v voltage supply. Module pinout, wiring diagram, schematic and example code are included. Sd cards work on 3.3 v, so the adapter has 5 v to 3.3 conversion for power and signal, to connect sd card reader to a 5 v mcu. New replies are no longer allowed. I'm using the catalex microsd card adapter in my final paper and i'd like to put some more consistent information about it, with reference and schematics. Does anyone have symbol and footprint for the catalex micro sd card module. The module which i used is a catalex microsd adapter (v1.0) and communicates via spi. I am attempting to use a catalex microsd card adapter (v1.0 09/02/20133), and am having issues with sd card initialization. Tutorial on interfacing catalex micro sd card module with arduino.
from forum.arduino.cc
This buffer chip needs 1.65 to 3.6v voltage supply. New replies are no longer allowed. In this article i will explain how to interface an sd card module to arduino 101. Does anyone have symbol and footprint for the catalex micro sd card module. The module which i used is a catalex microsd adapter (v1.0) and communicates via spi. I have tried different microsd cards, reformatted,. Tutorial on interfacing catalex micro sd card module with arduino. Module pinout, wiring diagram, schematic and example code are included. I'm using the catalex microsd card adapter in my final paper and i'd like to put some more consistent information about it, with reference and schematics. I am attempting to use a catalex microsd card adapter (v1.0 09/02/20133), and am having issues with sd card initialization.
I cannot find the datasheet for Catalex MicroSD Card Adapter Storage
Micro Sd Card Adapter Catalex I'm using the catalex microsd card adapter in my final paper and i'd like to put some more consistent information about it, with reference and schematics. Tutorial on interfacing catalex micro sd card module with arduino. I am attempting to use a catalex microsd card adapter (v1.0 09/02/20133), and am having issues with sd card initialization. Module pinout, wiring diagram, schematic and example code are included. The module which i used is a catalex microsd adapter (v1.0) and communicates via spi. I'm using the catalex microsd card adapter in my final paper and i'd like to put some more consistent information about it, with reference and schematics. Does anyone have symbol and footprint for the catalex micro sd card module. In this article i will explain how to interface an sd card module to arduino 101. Sd cards work on 3.3 v, so the adapter has 5 v to 3.3 conversion for power and signal, to connect sd card reader to a 5 v mcu. I have tried different microsd cards, reformatted,. New replies are no longer allowed. This buffer chip needs 1.65 to 3.6v voltage supply.
From thaipick.com
โมดูล Micro SD Card Module Mini TF Card Read and Write 6pin (Catalex Micro Sd Card Adapter Catalex New replies are no longer allowed. Does anyone have symbol and footprint for the catalex micro sd card module. This buffer chip needs 1.65 to 3.6v voltage supply. The module which i used is a catalex microsd adapter (v1.0) and communicates via spi. Tutorial on interfacing catalex micro sd card module with arduino. In this article i will explain how. Micro Sd Card Adapter Catalex.
From artenaescola.org.br
Archeolog právník virtuální catalex micro sd card adapter arduino Micro Sd Card Adapter Catalex Sd cards work on 3.3 v, so the adapter has 5 v to 3.3 conversion for power and signal, to connect sd card reader to a 5 v mcu. In this article i will explain how to interface an sd card module to arduino 101. This buffer chip needs 1.65 to 3.6v voltage supply. Does anyone have symbol and footprint. Micro Sd Card Adapter Catalex.
From artenaescola.org.br
Archeolog právník virtuální catalex micro sd card adapter arduino Micro Sd Card Adapter Catalex Does anyone have symbol and footprint for the catalex micro sd card module. The module which i used is a catalex microsd adapter (v1.0) and communicates via spi. Module pinout, wiring diagram, schematic and example code are included. Sd cards work on 3.3 v, so the adapter has 5 v to 3.3 conversion for power and signal, to connect sd. Micro Sd Card Adapter Catalex.
From circuitstate.com
Interfacing Catalex Micro SD Card Module with Arduino CIRCUITSTATE Micro Sd Card Adapter Catalex Tutorial on interfacing catalex micro sd card module with arduino. This buffer chip needs 1.65 to 3.6v voltage supply. I have tried different microsd cards, reformatted,. I am attempting to use a catalex microsd card adapter (v1.0 09/02/20133), and am having issues with sd card initialization. Module pinout, wiring diagram, schematic and example code are included. Sd cards work on. Micro Sd Card Adapter Catalex.
From circuitstate.com
Interfacing Catalex Micro SD Card Module with Arduino CIRCUITSTATE Micro Sd Card Adapter Catalex I'm using the catalex microsd card adapter in my final paper and i'd like to put some more consistent information about it, with reference and schematics. Module pinout, wiring diagram, schematic and example code are included. In this article i will explain how to interface an sd card module to arduino 101. New replies are no longer allowed. I have. Micro Sd Card Adapter Catalex.
From www.gf-planen.de
Interfacing Catalex Micro SD Card Module With Arduino, 59 OFF Micro Sd Card Adapter Catalex I am attempting to use a catalex microsd card adapter (v1.0 09/02/20133), and am having issues with sd card initialization. Does anyone have symbol and footprint for the catalex micro sd card module. In this article i will explain how to interface an sd card module to arduino 101. Module pinout, wiring diagram, schematic and example code are included. I. Micro Sd Card Adapter Catalex.
From circuitstate.com
Interfacing Catalex Micro SD Card Module with Arduino CIRCUITSTATE Micro Sd Card Adapter Catalex In this article i will explain how to interface an sd card module to arduino 101. Module pinout, wiring diagram, schematic and example code are included. Sd cards work on 3.3 v, so the adapter has 5 v to 3.3 conversion for power and signal, to connect sd card reader to a 5 v mcu. I'm using the catalex microsd. Micro Sd Card Adapter Catalex.
From thaipick.com
โมดูล Micro SD Card Module Mini TF Card Read and Write 6pin (Catalex Micro Sd Card Adapter Catalex In this article i will explain how to interface an sd card module to arduino 101. The module which i used is a catalex microsd adapter (v1.0) and communicates via spi. I am attempting to use a catalex microsd card adapter (v1.0 09/02/20133), and am having issues with sd card initialization. Module pinout, wiring diagram, schematic and example code are. Micro Sd Card Adapter Catalex.
From circuitstate.com
Interfacing Catalex Micro SD Card Module with Arduino CIRCUITSTATE Micro Sd Card Adapter Catalex I am attempting to use a catalex microsd card adapter (v1.0 09/02/20133), and am having issues with sd card initialization. New replies are no longer allowed. Sd cards work on 3.3 v, so the adapter has 5 v to 3.3 conversion for power and signal, to connect sd card reader to a 5 v mcu. Tutorial on interfacing catalex micro. Micro Sd Card Adapter Catalex.
From tom2rd.sakura.ne.jp
【ESP32】SDカードの読み書き CATALEX MicroSD Card Module 複数SPIで使う時の改造とか【SPI】 Tom Micro Sd Card Adapter Catalex This buffer chip needs 1.65 to 3.6v voltage supply. New replies are no longer allowed. The module which i used is a catalex microsd adapter (v1.0) and communicates via spi. I am attempting to use a catalex microsd card adapter (v1.0 09/02/20133), and am having issues with sd card initialization. Module pinout, wiring diagram, schematic and example code are included.. Micro Sd Card Adapter Catalex.
From thaipick.com
โมดูล Micro SD Card Module Mini TF Card Read and Write 6pin (Catalex Micro Sd Card Adapter Catalex The module which i used is a catalex microsd adapter (v1.0) and communicates via spi. New replies are no longer allowed. Module pinout, wiring diagram, schematic and example code are included. Does anyone have symbol and footprint for the catalex micro sd card module. This buffer chip needs 1.65 to 3.6v voltage supply. In this article i will explain how. Micro Sd Card Adapter Catalex.
From www.prototypediy.co.za
Catalex Micro SD Card Module Prototype DIY Bloemfontein, South Africa Micro Sd Card Adapter Catalex New replies are no longer allowed. Sd cards work on 3.3 v, so the adapter has 5 v to 3.3 conversion for power and signal, to connect sd card reader to a 5 v mcu. This buffer chip needs 1.65 to 3.6v voltage supply. Does anyone have symbol and footprint for the catalex micro sd card module. I have tried. Micro Sd Card Adapter Catalex.
From www.picstop.co.uk
Micro SD Card Adapter Micro Sd Card Adapter Catalex Sd cards work on 3.3 v, so the adapter has 5 v to 3.3 conversion for power and signal, to connect sd card reader to a 5 v mcu. Module pinout, wiring diagram, schematic and example code are included. This buffer chip needs 1.65 to 3.6v voltage supply. The module which i used is a catalex microsd adapter (v1.0) and. Micro Sd Card Adapter Catalex.
From circuitstate.com
Interfacing Catalex Micro SD Card Module with Arduino CIRCUITSTATE Micro Sd Card Adapter Catalex In this article i will explain how to interface an sd card module to arduino 101. Does anyone have symbol and footprint for the catalex micro sd card module. I have tried different microsd cards, reformatted,. I am attempting to use a catalex microsd card adapter (v1.0 09/02/20133), and am having issues with sd card initialization. Tutorial on interfacing catalex. Micro Sd Card Adapter Catalex.
From electronica.club
Módulo Memoria Micro Sd Adaptador Arduino Shield Spi Catalex Micro Sd Card Adapter Catalex I'm using the catalex microsd card adapter in my final paper and i'd like to put some more consistent information about it, with reference and schematics. The module which i used is a catalex microsd adapter (v1.0) and communicates via spi. This buffer chip needs 1.65 to 3.6v voltage supply. In this article i will explain how to interface an. Micro Sd Card Adapter Catalex.
From easyeda.com
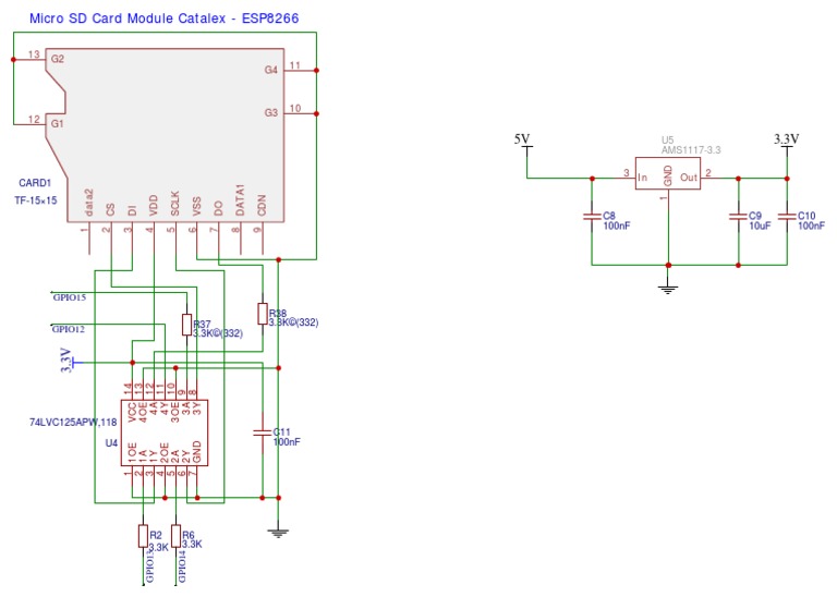
Micro SD Card Module Catalex Schematic Resources EasyEDA Micro Sd Card Adapter Catalex I'm using the catalex microsd card adapter in my final paper and i'd like to put some more consistent information about it, with reference and schematics. Sd cards work on 3.3 v, so the adapter has 5 v to 3.3 conversion for power and signal, to connect sd card reader to a 5 v mcu. This buffer chip needs 1.65. Micro Sd Card Adapter Catalex.
From www.gf-planen.de
Interfacing Catalex Micro SD Card Module With Arduino, 59 OFF Micro Sd Card Adapter Catalex Does anyone have symbol and footprint for the catalex micro sd card module. I am attempting to use a catalex microsd card adapter (v1.0 09/02/20133), and am having issues with sd card initialization. The module which i used is a catalex microsd adapter (v1.0) and communicates via spi. This buffer chip needs 1.65 to 3.6v voltage supply. Sd cards work. Micro Sd Card Adapter Catalex.
From circuitstate.com
Interfacing Catalex Micro SD Card Module with Arduino CIRCUITSTATE Micro Sd Card Adapter Catalex Module pinout, wiring diagram, schematic and example code are included. New replies are no longer allowed. I am attempting to use a catalex microsd card adapter (v1.0 09/02/20133), and am having issues with sd card initialization. I'm using the catalex microsd card adapter in my final paper and i'd like to put some more consistent information about it, with reference. Micro Sd Card Adapter Catalex.
From circuitstate.com
Interfacing Catalex Micro SD Card Module with Arduino CIRCUITSTATE Micro Sd Card Adapter Catalex This buffer chip needs 1.65 to 3.6v voltage supply. I am attempting to use a catalex microsd card adapter (v1.0 09/02/20133), and am having issues with sd card initialization. In this article i will explain how to interface an sd card module to arduino 101. I'm using the catalex microsd card adapter in my final paper and i'd like to. Micro Sd Card Adapter Catalex.
From www.prototypediy.co.za
Catalex Micro SD Card Module Prototype DIY Bloemfontein, South Africa Micro Sd Card Adapter Catalex New replies are no longer allowed. Does anyone have symbol and footprint for the catalex micro sd card module. In this article i will explain how to interface an sd card module to arduino 101. Tutorial on interfacing catalex micro sd card module with arduino. The module which i used is a catalex microsd adapter (v1.0) and communicates via spi.. Micro Sd Card Adapter Catalex.
From forum.arduino.cc
I cannot find the datasheet for Catalex MicroSD Card Adapter Storage Micro Sd Card Adapter Catalex Module pinout, wiring diagram, schematic and example code are included. The module which i used is a catalex microsd adapter (v1.0) and communicates via spi. Does anyone have symbol and footprint for the catalex micro sd card module. I'm using the catalex microsd card adapter in my final paper and i'd like to put some more consistent information about it,. Micro Sd Card Adapter Catalex.
From thaipick.com
โมดูล Micro SD Card Module Mini TF Card Read and Write 6pin (Catalex Micro Sd Card Adapter Catalex Does anyone have symbol and footprint for the catalex micro sd card module. I'm using the catalex microsd card adapter in my final paper and i'd like to put some more consistent information about it, with reference and schematics. I am attempting to use a catalex microsd card adapter (v1.0 09/02/20133), and am having issues with sd card initialization. I. Micro Sd Card Adapter Catalex.
From circuitstate.com
Interfacing Catalex Micro SD Card Module with Arduino CIRCUITSTATE Micro Sd Card Adapter Catalex In this article i will explain how to interface an sd card module to arduino 101. Sd cards work on 3.3 v, so the adapter has 5 v to 3.3 conversion for power and signal, to connect sd card reader to a 5 v mcu. The module which i used is a catalex microsd adapter (v1.0) and communicates via spi.. Micro Sd Card Adapter Catalex.
From shopee.ph
Micro SD ADAPTER MEMORY ADAPTER MEMORY CARD ADAPTER MMC ADAPTER Micro Sd Card Adapter Catalex Tutorial on interfacing catalex micro sd card module with arduino. New replies are no longer allowed. The module which i used is a catalex microsd adapter (v1.0) and communicates via spi. I am attempting to use a catalex microsd card adapter (v1.0 09/02/20133), and am having issues with sd card initialization. Does anyone have symbol and footprint for the catalex. Micro Sd Card Adapter Catalex.
From jadistore.com
Micro SD Card to SD CARD Adapter Converter MICROSD SDCARD Adaptor Micro Sd Card Adapter Catalex New replies are no longer allowed. Sd cards work on 3.3 v, so the adapter has 5 v to 3.3 conversion for power and signal, to connect sd card reader to a 5 v mcu. Tutorial on interfacing catalex micro sd card module with arduino. The module which i used is a catalex microsd adapter (v1.0) and communicates via spi.. Micro Sd Card Adapter Catalex.
From artenaescola.org.br
Archeolog právník virtuální catalex micro sd card adapter arduino Micro Sd Card Adapter Catalex In this article i will explain how to interface an sd card module to arduino 101. Tutorial on interfacing catalex micro sd card module with arduino. I am attempting to use a catalex microsd card adapter (v1.0 09/02/20133), and am having issues with sd card initialization. This buffer chip needs 1.65 to 3.6v voltage supply. The module which i used. Micro Sd Card Adapter Catalex.
From www.scribd.com
Micro SD Card Module Catalex Schematic 2022 10 25 PDF Micro Sd Card Adapter Catalex This buffer chip needs 1.65 to 3.6v voltage supply. I am attempting to use a catalex microsd card adapter (v1.0 09/02/20133), and am having issues with sd card initialization. I'm using the catalex microsd card adapter in my final paper and i'd like to put some more consistent information about it, with reference and schematics. Sd cards work on 3.3. Micro Sd Card Adapter Catalex.
From circuitstate.com
Interfacing Catalex Micro SD Card Module with Arduino CIRCUITSTATE Micro Sd Card Adapter Catalex Sd cards work on 3.3 v, so the adapter has 5 v to 3.3 conversion for power and signal, to connect sd card reader to a 5 v mcu. I'm using the catalex microsd card adapter in my final paper and i'd like to put some more consistent information about it, with reference and schematics. Module pinout, wiring diagram, schematic. Micro Sd Card Adapter Catalex.
From www.ect.my
Micro SD TF to SD Card Memory Card Adapter Converter Micro Sd Card Adapter Catalex I have tried different microsd cards, reformatted,. In this article i will explain how to interface an sd card module to arduino 101. The module which i used is a catalex microsd adapter (v1.0) and communicates via spi. This buffer chip needs 1.65 to 3.6v voltage supply. Module pinout, wiring diagram, schematic and example code are included. Sd cards work. Micro Sd Card Adapter Catalex.
From forum.arduino.cc
I cannot find the datasheet for Catalex MicroSD Card Adapter Storage Micro Sd Card Adapter Catalex This buffer chip needs 1.65 to 3.6v voltage supply. Module pinout, wiring diagram, schematic and example code are included. I am attempting to use a catalex microsd card adapter (v1.0 09/02/20133), and am having issues with sd card initialization. Tutorial on interfacing catalex micro sd card module with arduino. I have tried different microsd cards, reformatted,. I'm using the catalex. Micro Sd Card Adapter Catalex.
From www.orient.lv
Micro SD kartes modulis Catalex Orient.lv Micro Sd Card Adapter Catalex I have tried different microsd cards, reformatted,. Tutorial on interfacing catalex micro sd card module with arduino. Sd cards work on 3.3 v, so the adapter has 5 v to 3.3 conversion for power and signal, to connect sd card reader to a 5 v mcu. Module pinout, wiring diagram, schematic and example code are included. Does anyone have symbol. Micro Sd Card Adapter Catalex.
From forum.arduino.cc
I cannot find the datasheet for Catalex MicroSD Card Adapter Storage Micro Sd Card Adapter Catalex Does anyone have symbol and footprint for the catalex micro sd card module. New replies are no longer allowed. Tutorial on interfacing catalex micro sd card module with arduino. I'm using the catalex microsd card adapter in my final paper and i'd like to put some more consistent information about it, with reference and schematics. This buffer chip needs 1.65. Micro Sd Card Adapter Catalex.
From www.theorycircuit.com
Arduino micro SD Card Data Logger Micro Sd Card Adapter Catalex I'm using the catalex microsd card adapter in my final paper and i'd like to put some more consistent information about it, with reference and schematics. This buffer chip needs 1.65 to 3.6v voltage supply. New replies are no longer allowed. Tutorial on interfacing catalex micro sd card module with arduino. Module pinout, wiring diagram, schematic and example code are. Micro Sd Card Adapter Catalex.
From artenaescola.org.br
Archeolog právník virtuální catalex micro sd card adapter arduino Micro Sd Card Adapter Catalex Does anyone have symbol and footprint for the catalex micro sd card module. I am attempting to use a catalex microsd card adapter (v1.0 09/02/20133), and am having issues with sd card initialization. I'm using the catalex microsd card adapter in my final paper and i'd like to put some more consistent information about it, with reference and schematics. Tutorial. Micro Sd Card Adapter Catalex.
From artenaescola.org.br
Archeolog právník virtuální catalex micro sd card adapter arduino Micro Sd Card Adapter Catalex In this article i will explain how to interface an sd card module to arduino 101. Does anyone have symbol and footprint for the catalex micro sd card module. The module which i used is a catalex microsd adapter (v1.0) and communicates via spi. Module pinout, wiring diagram, schematic and example code are included. Tutorial on interfacing catalex micro sd. Micro Sd Card Adapter Catalex.