What Is Front Office Organizational Chart . The behavior of the entire front desk team is crucial for a favorable impression on the visitors. It then provides organizational charts showing the structure of the front office department and job descriptions for various roles including front desk agents, bell staff,. That way, you don’t overlook an. This template provides an organizational chart for a hotel's front office department. In this post, we will go through the front office organizational chart and explain all the duties and responsibilities for each role. Front office staff will deal with whatever question. What is a front office? When you are putting together your front office staff, it’s helpful to have a front office position chart. The front office or reception is an area where visitors arrive and first encounter a staff at a place of business. The front office is a general term to describe operations that directly involve customer interactions in an organization. Here is a detailed description of the front office hierarchy of a large hotel. It delineates the hierarchical structure from the guest experience director.
from www.pngitem.com
That way, you don’t overlook an. The front office or reception is an area where visitors arrive and first encounter a staff at a place of business. In this post, we will go through the front office organizational chart and explain all the duties and responsibilities for each role. The behavior of the entire front desk team is crucial for a favorable impression on the visitors. Here is a detailed description of the front office hierarchy of a large hotel. It delineates the hierarchical structure from the guest experience director. Front office staff will deal with whatever question. When you are putting together your front office staff, it’s helpful to have a front office position chart. The front office is a general term to describe operations that directly involve customer interactions in an organization. This template provides an organizational chart for a hotel's front office department.
Front Office Organisation Chart For Large Hotel Front Office
What Is Front Office Organizational Chart What is a front office? Here is a detailed description of the front office hierarchy of a large hotel. This template provides an organizational chart for a hotel's front office department. That way, you don’t overlook an. It then provides organizational charts showing the structure of the front office department and job descriptions for various roles including front desk agents, bell staff,. When you are putting together your front office staff, it’s helpful to have a front office position chart. It delineates the hierarchical structure from the guest experience director. Front office staff will deal with whatever question. The front office or reception is an area where visitors arrive and first encounter a staff at a place of business. The behavior of the entire front desk team is crucial for a favorable impression on the visitors. In this post, we will go through the front office organizational chart and explain all the duties and responsibilities for each role. What is a front office? The front office is a general term to describe operations that directly involve customer interactions in an organization.
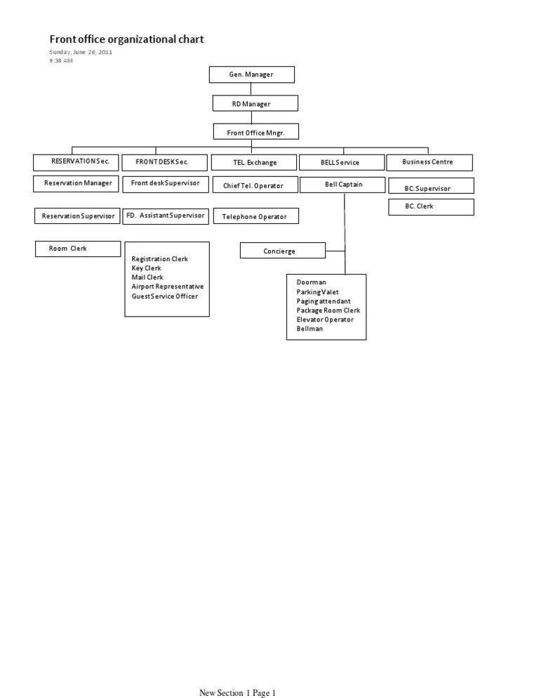
From studylib.net
What Is Front Office Organizational Chart In this post, we will go through the front office organizational chart and explain all the duties and responsibilities for each role. What is a front office? The front office or reception is an area where visitors arrive and first encounter a staff at a place of business. Here is a detailed description of the front office hierarchy of a. What Is Front Office Organizational Chart.
From www.template.net
Hotel Front Office Organizational Chart Template in Google Docs, PDF What Is Front Office Organizational Chart The front office or reception is an area where visitors arrive and first encounter a staff at a place of business. The front office is a general term to describe operations that directly involve customer interactions in an organization. It delineates the hierarchical structure from the guest experience director. It then provides organizational charts showing the structure of the front. What Is Front Office Organizational Chart.
From www.template.net
Office Organizational Chart Template in Google Docs, PDF, Word, Pages What Is Front Office Organizational Chart It then provides organizational charts showing the structure of the front office department and job descriptions for various roles including front desk agents, bell staff,. In this post, we will go through the front office organizational chart and explain all the duties and responsibilities for each role. The front office or reception is an area where visitors arrive and first. What Is Front Office Organizational Chart.
From www.scribd.com
Front Office Organizational Chart PDF Janitorial Service Business What Is Front Office Organizational Chart The front office or reception is an area where visitors arrive and first encounter a staff at a place of business. That way, you don’t overlook an. It then provides organizational charts showing the structure of the front office department and job descriptions for various roles including front desk agents, bell staff,. In this post, we will go through the. What Is Front Office Organizational Chart.
From www.template.net
Front Office Organizational Chart Template in Google Docs, Pages, Word What Is Front Office Organizational Chart When you are putting together your front office staff, it’s helpful to have a front office position chart. It delineates the hierarchical structure from the guest experience director. The behavior of the entire front desk team is crucial for a favorable impression on the visitors. It then provides organizational charts showing the structure of the front office department and job. What Is Front Office Organizational Chart.
From www.aap.org
Leadership and Organizational Charts What Is Front Office Organizational Chart Front office staff will deal with whatever question. Here is a detailed description of the front office hierarchy of a large hotel. The behavior of the entire front desk team is crucial for a favorable impression on the visitors. In this post, we will go through the front office organizational chart and explain all the duties and responsibilities for each. What Is Front Office Organizational Chart.
From www.pngitem.com
Front Office Organisation Chart For Large Hotel Front Office What Is Front Office Organizational Chart This template provides an organizational chart for a hotel's front office department. It then provides organizational charts showing the structure of the front office department and job descriptions for various roles including front desk agents, bell staff,. Front office staff will deal with whatever question. When you are putting together your front office staff, it’s helpful to have a front. What Is Front Office Organizational Chart.
From dewdropinstitute.com
Organizational chart DewDrop Elearning What Is Front Office Organizational Chart The behavior of the entire front desk team is crucial for a favorable impression on the visitors. The front office is a general term to describe operations that directly involve customer interactions in an organization. The front office or reception is an area where visitors arrive and first encounter a staff at a place of business. This template provides an. What Is Front Office Organizational Chart.
From www.templatesdoc.com
41+ Free Organization Chart Templates in Word Excel PDF What Is Front Office Organizational Chart The behavior of the entire front desk team is crucial for a favorable impression on the visitors. That way, you don’t overlook an. Here is a detailed description of the front office hierarchy of a large hotel. What is a front office? When you are putting together your front office staff, it’s helpful to have a front office position chart.. What Is Front Office Organizational Chart.
From templatelab.com
41 Organizational Chart Templates (Word, Excel, PowerPoint, PSD) What Is Front Office Organizational Chart That way, you don’t overlook an. The behavior of the entire front desk team is crucial for a favorable impression on the visitors. In this post, we will go through the front office organizational chart and explain all the duties and responsibilities for each role. The front office is a general term to describe operations that directly involve customer interactions. What Is Front Office Organizational Chart.
From www.conceptdraw.com
Examples of Flowcharts, Organizational Charts, Network Diagrams and More What Is Front Office Organizational Chart In this post, we will go through the front office organizational chart and explain all the duties and responsibilities for each role. It then provides organizational charts showing the structure of the front office department and job descriptions for various roles including front desk agents, bell staff,. What is a front office? This template provides an organizational chart for a. What Is Front Office Organizational Chart.
From www.smartdraw.com
Organizational Chart Templates Templates for Word, PPT and Excel What Is Front Office Organizational Chart What is a front office? When you are putting together your front office staff, it’s helpful to have a front office position chart. It delineates the hierarchical structure from the guest experience director. Front office staff will deal with whatever question. The front office is a general term to describe operations that directly involve customer interactions in an organization. The. What Is Front Office Organizational Chart.
From www.orgcharting.com
Construction Company Organizational Chart Introduction and Example What Is Front Office Organizational Chart The front office or reception is an area where visitors arrive and first encounter a staff at a place of business. This template provides an organizational chart for a hotel's front office department. In this post, we will go through the front office organizational chart and explain all the duties and responsibilities for each role. The behavior of the entire. What Is Front Office Organizational Chart.
From casperpolice.org
Department Organizational Chart What Is Front Office Organizational Chart This template provides an organizational chart for a hotel's front office department. The front office is a general term to describe operations that directly involve customer interactions in an organization. The front office or reception is an area where visitors arrive and first encounter a staff at a place of business. Front office staff will deal with whatever question. That. What Is Front Office Organizational Chart.
From mungfali.com
Organizational Chart Of Front Office Department What Is Front Office Organizational Chart It then provides organizational charts showing the structure of the front office department and job descriptions for various roles including front desk agents, bell staff,. When you are putting together your front office staff, it’s helpful to have a front office position chart. The front office or reception is an area where visitors arrive and first encounter a staff at. What Is Front Office Organizational Chart.
From georgiajudges.org
😎 Function of front office. Front Office, Its Functions and Co What Is Front Office Organizational Chart What is a front office? Here is a detailed description of the front office hierarchy of a large hotel. The behavior of the entire front desk team is crucial for a favorable impression on the visitors. In this post, we will go through the front office organizational chart and explain all the duties and responsibilities for each role. The front. What Is Front Office Organizational Chart.
From templatelab.com
41 Organizational Chart Templates (Word, Excel, PowerPoint, PSD) What Is Front Office Organizational Chart Here is a detailed description of the front office hierarchy of a large hotel. Front office staff will deal with whatever question. This template provides an organizational chart for a hotel's front office department. The behavior of the entire front desk team is crucial for a favorable impression on the visitors. What is a front office? The front office or. What Is Front Office Organizational Chart.
From hmhub.in
Front Office Hierarchy Front Office Organisation hmhub What Is Front Office Organizational Chart This template provides an organizational chart for a hotel's front office department. That way, you don’t overlook an. When you are putting together your front office staff, it’s helpful to have a front office position chart. The behavior of the entire front desk team is crucial for a favorable impression on the visitors. Front office staff will deal with whatever. What Is Front Office Organizational Chart.
From studylib.net
org chart for front office.xlsx What Is Front Office Organizational Chart In this post, we will go through the front office organizational chart and explain all the duties and responsibilities for each role. That way, you don’t overlook an. The front office or reception is an area where visitors arrive and first encounter a staff at a place of business. It delineates the hierarchical structure from the guest experience director. It. What Is Front Office Organizational Chart.
From learndiagram.com
Office Hierarchy Chart Learn Diagram What Is Front Office Organizational Chart Front office staff will deal with whatever question. The behavior of the entire front desk team is crucial for a favorable impression on the visitors. It then provides organizational charts showing the structure of the front office department and job descriptions for various roles including front desk agents, bell staff,. When you are putting together your front office staff, it’s. What Is Front Office Organizational Chart.
From www.template.net
Front Office Organizational Chart Template in Google Docs, Pages, Word What Is Front Office Organizational Chart In this post, we will go through the front office organizational chart and explain all the duties and responsibilities for each role. What is a front office? The behavior of the entire front desk team is crucial for a favorable impression on the visitors. It delineates the hierarchical structure from the guest experience director. Here is a detailed description of. What Is Front Office Organizational Chart.
From bceweb.org
Hotel Front Office Organizational Chart A Visual Reference of Charts What Is Front Office Organizational Chart It delineates the hierarchical structure from the guest experience director. When you are putting together your front office staff, it’s helpful to have a front office position chart. The front office is a general term to describe operations that directly involve customer interactions in an organization. What is a front office? This template provides an organizational chart for a hotel's. What Is Front Office Organizational Chart.
From www.slideserve.com
PPT Front Office Organization Chart PowerPoint Presentation, free What Is Front Office Organizational Chart This template provides an organizational chart for a hotel's front office department. In this post, we will go through the front office organizational chart and explain all the duties and responsibilities for each role. It then provides organizational charts showing the structure of the front office department and job descriptions for various roles including front desk agents, bell staff,. It. What Is Front Office Organizational Chart.
From www.slideshare.net
FRONT OFFICE ORGANISATION IN HOTEL What Is Front Office Organizational Chart That way, you don’t overlook an. In this post, we will go through the front office organizational chart and explain all the duties and responsibilities for each role. The front office or reception is an area where visitors arrive and first encounter a staff at a place of business. The behavior of the entire front desk team is crucial for. What Is Front Office Organizational Chart.
From www.studypool.com
SOLUTION Front office organization chart Studypool What Is Front Office Organizational Chart It delineates the hierarchical structure from the guest experience director. That way, you don’t overlook an. When you are putting together your front office staff, it’s helpful to have a front office position chart. Front office staff will deal with whatever question. What is a front office? In this post, we will go through the front office organizational chart and. What Is Front Office Organizational Chart.
From www.sampletemplate.my.id
Organization Chart Template Word Sampletemplate.my.id What Is Front Office Organizational Chart This template provides an organizational chart for a hotel's front office department. Here is a detailed description of the front office hierarchy of a large hotel. In this post, we will go through the front office organizational chart and explain all the duties and responsibilities for each role. When you are putting together your front office staff, it’s helpful to. What Is Front Office Organizational Chart.
From www.pinterest.es
the organizational chart is shown in yellow and black, with different What Is Front Office Organizational Chart It then provides organizational charts showing the structure of the front office department and job descriptions for various roles including front desk agents, bell staff,. In this post, we will go through the front office organizational chart and explain all the duties and responsibilities for each role. The front office is a general term to describe operations that directly involve. What Is Front Office Organizational Chart.
From edwinconcierge.wordpress.com
301 Moved Permanently What Is Front Office Organizational Chart In this post, we will go through the front office organizational chart and explain all the duties and responsibilities for each role. The front office or reception is an area where visitors arrive and first encounter a staff at a place of business. That way, you don’t overlook an. It delineates the hierarchical structure from the guest experience director. This. What Is Front Office Organizational Chart.
From www.researchgate.net
5 Flow chart showing the Front Office Staff Organization in a Hotel What Is Front Office Organizational Chart It then provides organizational charts showing the structure of the front office department and job descriptions for various roles including front desk agents, bell staff,. Front office staff will deal with whatever question. When you are putting together your front office staff, it’s helpful to have a front office position chart. In this post, we will go through the front. What Is Front Office Organizational Chart.
From atelier-yuwa.ciao.jp
Organizational Chart What Is An Organization Chart? Definition, Types What Is Front Office Organizational Chart The front office is a general term to describe operations that directly involve customer interactions in an organization. In this post, we will go through the front office organizational chart and explain all the duties and responsibilities for each role. When you are putting together your front office staff, it’s helpful to have a front office position chart. It delineates. What Is Front Office Organizational Chart.
From setupmyhotel.com
Front Office Department Organisation Chart What Is Front Office Organizational Chart The front office is a general term to describe operations that directly involve customer interactions in an organization. It then provides organizational charts showing the structure of the front office department and job descriptions for various roles including front desk agents, bell staff,. That way, you don’t overlook an. This template provides an organizational chart for a hotel's front office. What Is Front Office Organizational Chart.
From templatelab.com
41 Organizational Chart Templates (Word, Excel, PowerPoint, PSD) What Is Front Office Organizational Chart It then provides organizational charts showing the structure of the front office department and job descriptions for various roles including front desk agents, bell staff,. It delineates the hierarchical structure from the guest experience director. That way, you don’t overlook an. What is a front office? The behavior of the entire front desk team is crucial for a favorable impression. What Is Front Office Organizational Chart.
From www.aap.org
Leadership and Organizational Charts What Is Front Office Organizational Chart It delineates the hierarchical structure from the guest experience director. In this post, we will go through the front office organizational chart and explain all the duties and responsibilities for each role. This template provides an organizational chart for a hotel's front office department. When you are putting together your front office staff, it’s helpful to have a front office. What Is Front Office Organizational Chart.
From www.studypool.com
SOLUTION Front Office Organizational Chart Studypool What Is Front Office Organizational Chart It then provides organizational charts showing the structure of the front office department and job descriptions for various roles including front desk agents, bell staff,. Front office staff will deal with whatever question. Here is a detailed description of the front office hierarchy of a large hotel. The front office or reception is an area where visitors arrive and first. What Is Front Office Organizational Chart.
From www.youtube.com
Front office organisational chart YouTube What Is Front Office Organizational Chart What is a front office? The behavior of the entire front desk team is crucial for a favorable impression on the visitors. It delineates the hierarchical structure from the guest experience director. In this post, we will go through the front office organizational chart and explain all the duties and responsibilities for each role. The front office is a general. What Is Front Office Organizational Chart.