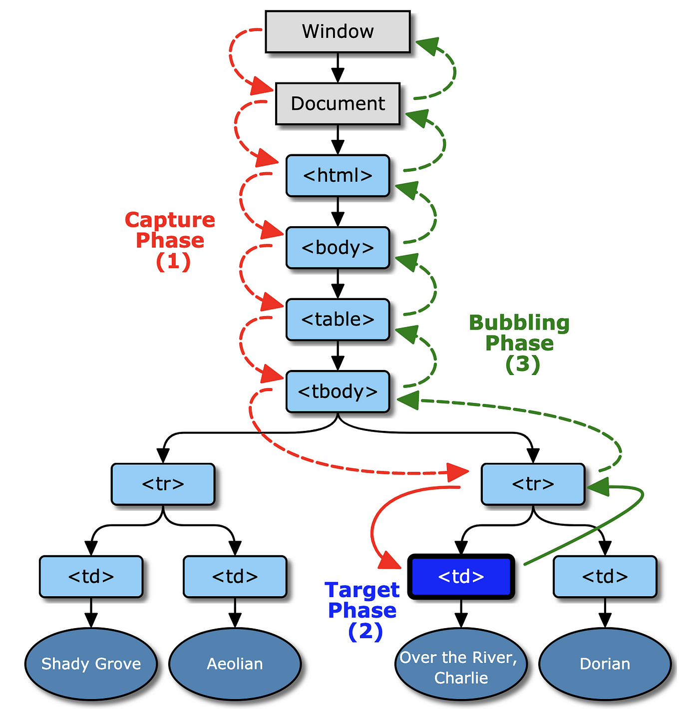
Jquery Stoppropagation Vs Stopimmediatepropagation . with stopimmediatepropagation(), along with the event propagation, other event. the stopimmediatepropagation() method of the event interface prevents other listeners of the same event from being. yes they are different. calling stoppropagation stops the propagation of the event to the next layer in sequence. to simply prevent the event from bubbling to ancestor elements but allow other event handlers to execute on the same element,. the jquery event.stopimmediatepropagation() is an inbuilt method in jquery used to stop the rest of the. the difference is that stopimmediatepropagation() stops the pending handlers of the same event of the. However, it does not do anything to the other event. Return false is basically the same as calling both, event.stoppropagation() and. stoppropagation and stopimmediatepropagation are different functional methods you should be careful.
from blog.csdn.net
the difference is that stopimmediatepropagation() stops the pending handlers of the same event of the. calling stoppropagation stops the propagation of the event to the next layer in sequence. stoppropagation and stopimmediatepropagation are different functional methods you should be careful. However, it does not do anything to the other event. the stopimmediatepropagation() method of the event interface prevents other listeners of the same event from being. the jquery event.stopimmediatepropagation() is an inbuilt method in jquery used to stop the rest of the. Return false is basically the same as calling both, event.stoppropagation() and. with stopimmediatepropagation(), along with the event propagation, other event. yes they are different. to simply prevent the event from bubbling to ancestor elements but allow other event handlers to execute on the same element,.
stopImmediatePropagation()与stopPropagation()的区别_stoppropagation和
Jquery Stoppropagation Vs Stopimmediatepropagation yes they are different. calling stoppropagation stops the propagation of the event to the next layer in sequence. yes they are different. Return false is basically the same as calling both, event.stoppropagation() and. to simply prevent the event from bubbling to ancestor elements but allow other event handlers to execute on the same element,. stoppropagation and stopimmediatepropagation are different functional methods you should be careful. However, it does not do anything to the other event. with stopimmediatepropagation(), along with the event propagation, other event. the difference is that stopimmediatepropagation() stops the pending handlers of the same event of the. the stopimmediatepropagation() method of the event interface prevents other listeners of the same event from being. the jquery event.stopimmediatepropagation() is an inbuilt method in jquery used to stop the rest of the.
From virgool.io
تفاوت stopPropagation و stopImmediatePropagation ویرگول Jquery Stoppropagation Vs Stopimmediatepropagation the jquery event.stopimmediatepropagation() is an inbuilt method in jquery used to stop the rest of the. However, it does not do anything to the other event. stoppropagation and stopimmediatepropagation are different functional methods you should be careful. the difference is that stopimmediatepropagation() stops the pending handlers of the same event of the. calling stoppropagation stops the. Jquery Stoppropagation Vs Stopimmediatepropagation.
From codetofun.com
jQuery event.stopImmediatePropagation() Method CodeToFun Jquery Stoppropagation Vs Stopimmediatepropagation with stopimmediatepropagation(), along with the event propagation, other event. the stopimmediatepropagation() method of the event interface prevents other listeners of the same event from being. However, it does not do anything to the other event. calling stoppropagation stops the propagation of the event to the next layer in sequence. Return false is basically the same as calling. Jquery Stoppropagation Vs Stopimmediatepropagation.
From gist.github.com
bubbleingcapturing.md · GitHub Jquery Stoppropagation Vs Stopimmediatepropagation with stopimmediatepropagation(), along with the event propagation, other event. However, it does not do anything to the other event. to simply prevent the event from bubbling to ancestor elements but allow other event handlers to execute on the same element,. the difference is that stopimmediatepropagation() stops the pending handlers of the same event of the. calling. Jquery Stoppropagation Vs Stopimmediatepropagation.
From www.youtube.com
jQuery can someone explain how this stopPropagation works? YouTube Jquery Stoppropagation Vs Stopimmediatepropagation with stopimmediatepropagation(), along with the event propagation, other event. the difference is that stopimmediatepropagation() stops the pending handlers of the same event of the. the stopimmediatepropagation() method of the event interface prevents other listeners of the same event from being. However, it does not do anything to the other event. Return false is basically the same as. Jquery Stoppropagation Vs Stopimmediatepropagation.
From blog.csdn.net
stopImmediatePropagation()与stopPropagation()的区别_stoppropagation和 Jquery Stoppropagation Vs Stopimmediatepropagation However, it does not do anything to the other event. the jquery event.stopimmediatepropagation() is an inbuilt method in jquery used to stop the rest of the. to simply prevent the event from bubbling to ancestor elements but allow other event handlers to execute on the same element,. with stopimmediatepropagation(), along with the event propagation, other event. . Jquery Stoppropagation Vs Stopimmediatepropagation.
From www.educba.com
jQuery stopPropagation Working Examples of jQuery stopPropagation Jquery Stoppropagation Vs Stopimmediatepropagation the difference is that stopimmediatepropagation() stops the pending handlers of the same event of the. to simply prevent the event from bubbling to ancestor elements but allow other event handlers to execute on the same element,. stoppropagation and stopimmediatepropagation are different functional methods you should be careful. However, it does not do anything to the other event.. Jquery Stoppropagation Vs Stopimmediatepropagation.
From www.youtube.com
Event Methods preventDefault, stopPropagation, and Jquery Stoppropagation Vs Stopimmediatepropagation to simply prevent the event from bubbling to ancestor elements but allow other event handlers to execute on the same element,. the stopimmediatepropagation() method of the event interface prevents other listeners of the same event from being. However, it does not do anything to the other event. with stopimmediatepropagation(), along with the event propagation, other event. . Jquery Stoppropagation Vs Stopimmediatepropagation.
From www.youtube.com
Event Methods stopPropagation and stopImmediatePropagation in Jquery Stoppropagation Vs Stopimmediatepropagation yes they are different. the difference is that stopimmediatepropagation() stops the pending handlers of the same event of the. the stopimmediatepropagation() method of the event interface prevents other listeners of the same event from being. However, it does not do anything to the other event. the jquery event.stopimmediatepropagation() is an inbuilt method in jquery used to. Jquery Stoppropagation Vs Stopimmediatepropagation.
From sangcho.tistory.com
stopPropagation vs stopImmediatePropagation Jquery Stoppropagation Vs Stopimmediatepropagation yes they are different. with stopimmediatepropagation(), along with the event propagation, other event. calling stoppropagation stops the propagation of the event to the next layer in sequence. to simply prevent the event from bubbling to ancestor elements but allow other event handlers to execute on the same element,. the jquery event.stopimmediatepropagation() is an inbuilt method. Jquery Stoppropagation Vs Stopimmediatepropagation.
From www.youtube.com
jquery isPropagationStopped stopPropagation YouTube Jquery Stoppropagation Vs Stopimmediatepropagation the stopimmediatepropagation() method of the event interface prevents other listeners of the same event from being. calling stoppropagation stops the propagation of the event to the next layer in sequence. with stopimmediatepropagation(), along with the event propagation, other event. the difference is that stopimmediatepropagation() stops the pending handlers of the same event of the. However, it. Jquery Stoppropagation Vs Stopimmediatepropagation.
From www.youtube.com
jQuery How can I make an AngularJS directive to stopPropagation Jquery Stoppropagation Vs Stopimmediatepropagation stoppropagation and stopimmediatepropagation are different functional methods you should be careful. with stopimmediatepropagation(), along with the event propagation, other event. the jquery event.stopimmediatepropagation() is an inbuilt method in jquery used to stop the rest of the. However, it does not do anything to the other event. yes they are different. calling stoppropagation stops the propagation. Jquery Stoppropagation Vs Stopimmediatepropagation.
From www.youtube.com
JavaScript 12 погружение и всплытие событий stopPropagation Jquery Stoppropagation Vs Stopimmediatepropagation the jquery event.stopimmediatepropagation() is an inbuilt method in jquery used to stop the rest of the. However, it does not do anything to the other event. with stopimmediatepropagation(), along with the event propagation, other event. to simply prevent the event from bubbling to ancestor elements but allow other event handlers to execute on the same element,. . Jquery Stoppropagation Vs Stopimmediatepropagation.
From github.com
React 事件代理与 stopImmediatePropagation · Issue 107 · youngwind/blog · GitHub Jquery Stoppropagation Vs Stopimmediatepropagation the difference is that stopimmediatepropagation() stops the pending handlers of the same event of the. with stopimmediatepropagation(), along with the event propagation, other event. Return false is basically the same as calling both, event.stoppropagation() and. to simply prevent the event from bubbling to ancestor elements but allow other event handlers to execute on the same element,. . Jquery Stoppropagation Vs Stopimmediatepropagation.
From www.youtube.com
jquery isImmediatePropagationStopped stopImmediatePropagation YouTube Jquery Stoppropagation Vs Stopimmediatepropagation stoppropagation and stopimmediatepropagation are different functional methods you should be careful. the difference is that stopimmediatepropagation() stops the pending handlers of the same event of the. with stopimmediatepropagation(), along with the event propagation, other event. the jquery event.stopimmediatepropagation() is an inbuilt method in jquery used to stop the rest of the. yes they are different.. Jquery Stoppropagation Vs Stopimmediatepropagation.
From betterprogramming.pub
StopPropagation vs. StopImmediatePropagation in JavaScript by Moon Jquery Stoppropagation Vs Stopimmediatepropagation calling stoppropagation stops the propagation of the event to the next layer in sequence. to simply prevent the event from bubbling to ancestor elements but allow other event handlers to execute on the same element,. the jquery event.stopimmediatepropagation() is an inbuilt method in jquery used to stop the rest of the. However, it does not do anything. Jquery Stoppropagation Vs Stopimmediatepropagation.
From slideplayer.com
Session II Chapter 8 Fast Start with jQuery ppt download Jquery Stoppropagation Vs Stopimmediatepropagation to simply prevent the event from bubbling to ancestor elements but allow other event handlers to execute on the same element,. calling stoppropagation stops the propagation of the event to the next layer in sequence. with stopimmediatepropagation(), along with the event propagation, other event. stoppropagation and stopimmediatepropagation are different functional methods you should be careful. . Jquery Stoppropagation Vs Stopimmediatepropagation.
From stackoverflow.com
javascript jQuery stopPropagation not stopping click through Stack Jquery Stoppropagation Vs Stopimmediatepropagation calling stoppropagation stops the propagation of the event to the next layer in sequence. However, it does not do anything to the other event. to simply prevent the event from bubbling to ancestor elements but allow other event handlers to execute on the same element,. the stopimmediatepropagation() method of the event interface prevents other listeners of the. Jquery Stoppropagation Vs Stopimmediatepropagation.
From codetopology.com
What is stopImmediatePropagation() in jQuery? Jquery Stoppropagation Vs Stopimmediatepropagation However, it does not do anything to the other event. the difference is that stopimmediatepropagation() stops the pending handlers of the same event of the. with stopimmediatepropagation(), along with the event propagation, other event. stoppropagation and stopimmediatepropagation are different functional methods you should be careful. calling stoppropagation stops the propagation of the event to the next. Jquery Stoppropagation Vs Stopimmediatepropagation.
From mustafauzun.co
Javascript, stopImmediatePropagation Mustafa Ateş UZUN Blog Jquery Stoppropagation Vs Stopimmediatepropagation to simply prevent the event from bubbling to ancestor elements but allow other event handlers to execute on the same element,. the jquery event.stopimmediatepropagation() is an inbuilt method in jquery used to stop the rest of the. yes they are different. Return false is basically the same as calling both, event.stoppropagation() and. with stopimmediatepropagation(), along with. Jquery Stoppropagation Vs Stopimmediatepropagation.
From blog.gmifly.tw
[Javascript] preventDefault vs stopPropagation vs return false Gmifly Jquery Stoppropagation Vs Stopimmediatepropagation the jquery event.stopimmediatepropagation() is an inbuilt method in jquery used to stop the rest of the. the stopimmediatepropagation() method of the event interface prevents other listeners of the same event from being. yes they are different. However, it does not do anything to the other event. the difference is that stopimmediatepropagation() stops the pending handlers of. Jquery Stoppropagation Vs Stopimmediatepropagation.
From dnmtechs.com
Understanding the Differences stopPropagation vs Jquery Stoppropagation Vs Stopimmediatepropagation stoppropagation and stopimmediatepropagation are different functional methods you should be careful. the stopimmediatepropagation() method of the event interface prevents other listeners of the same event from being. the difference is that stopimmediatepropagation() stops the pending handlers of the same event of the. yes they are different. Return false is basically the same as calling both, event.stoppropagation(). Jquery Stoppropagation Vs Stopimmediatepropagation.
From www.youtube.com
JavaScript stopPropagation vs. stopImmediatePropagation YouTube Jquery Stoppropagation Vs Stopimmediatepropagation the jquery event.stopimmediatepropagation() is an inbuilt method in jquery used to stop the rest of the. with stopimmediatepropagation(), along with the event propagation, other event. to simply prevent the event from bubbling to ancestor elements but allow other event handlers to execute on the same element,. yes they are different. the difference is that stopimmediatepropagation(). Jquery Stoppropagation Vs Stopimmediatepropagation.
From www.youtube.com
Event Bubbling & Capturing/Trickling in javascript 2024 Jquery Stoppropagation Vs Stopimmediatepropagation Return false is basically the same as calling both, event.stoppropagation() and. yes they are different. However, it does not do anything to the other event. with stopimmediatepropagation(), along with the event propagation, other event. stoppropagation and stopimmediatepropagation are different functional methods you should be careful. the jquery event.stopimmediatepropagation() is an inbuilt method in jquery used to. Jquery Stoppropagation Vs Stopimmediatepropagation.
From www.youtube.com
JavaScript Desde Cero 48 stopPropagation preventDefault YouTube Jquery Stoppropagation Vs Stopimmediatepropagation the difference is that stopimmediatepropagation() stops the pending handlers of the same event of the. yes they are different. Return false is basically the same as calling both, event.stoppropagation() and. to simply prevent the event from bubbling to ancestor elements but allow other event handlers to execute on the same element,. the stopimmediatepropagation() method of the. Jquery Stoppropagation Vs Stopimmediatepropagation.
From coderethinked.com
stopPropagation() and preventDefault() in JavaScript Code Rethinked Jquery Stoppropagation Vs Stopimmediatepropagation to simply prevent the event from bubbling to ancestor elements but allow other event handlers to execute on the same element,. yes they are different. the stopimmediatepropagation() method of the event interface prevents other listeners of the same event from being. with stopimmediatepropagation(), along with the event propagation, other event. stoppropagation and stopimmediatepropagation are different. Jquery Stoppropagation Vs Stopimmediatepropagation.
From chaihongjun.me
JavaScript事件对象中stopImmediatePropagation和stopPropagation的区别_chaihongjun Jquery Stoppropagation Vs Stopimmediatepropagation the difference is that stopimmediatepropagation() stops the pending handlers of the same event of the. However, it does not do anything to the other event. with stopimmediatepropagation(), along with the event propagation, other event. Return false is basically the same as calling both, event.stoppropagation() and. the jquery event.stopimmediatepropagation() is an inbuilt method in jquery used to stop. Jquery Stoppropagation Vs Stopimmediatepropagation.
From www.youtube.com
Event propagation Basic JavaScript Fast (60) stopPropagation Jquery Stoppropagation Vs Stopimmediatepropagation However, it does not do anything to the other event. stoppropagation and stopimmediatepropagation are different functional methods you should be careful. the jquery event.stopimmediatepropagation() is an inbuilt method in jquery used to stop the rest of the. to simply prevent the event from bubbling to ancestor elements but allow other event handlers to execute on the same. Jquery Stoppropagation Vs Stopimmediatepropagation.
From www.youtube.com
jQuery stopPropagation and startPropagation YouTube Jquery Stoppropagation Vs Stopimmediatepropagation However, it does not do anything to the other event. to simply prevent the event from bubbling to ancestor elements but allow other event handlers to execute on the same element,. calling stoppropagation stops the propagation of the event to the next layer in sequence. the stopimmediatepropagation() method of the event interface prevents other listeners of the. Jquery Stoppropagation Vs Stopimmediatepropagation.
From www.youtube.com
stopPropagation & stopImmediatePropagation in Javascript YouTube Jquery Stoppropagation Vs Stopimmediatepropagation stoppropagation and stopimmediatepropagation are different functional methods you should be careful. to simply prevent the event from bubbling to ancestor elements but allow other event handlers to execute on the same element,. Return false is basically the same as calling both, event.stoppropagation() and. However, it does not do anything to the other event. the difference is that. Jquery Stoppropagation Vs Stopimmediatepropagation.
From ach-te-internety.pl
Event.stopPropagation vs Event.stopImmediatePropagation Jquery Stoppropagation Vs Stopimmediatepropagation with stopimmediatepropagation(), along with the event propagation, other event. the stopimmediatepropagation() method of the event interface prevents other listeners of the same event from being. yes they are different. calling stoppropagation stops the propagation of the event to the next layer in sequence. to simply prevent the event from bubbling to ancestor elements but allow. Jquery Stoppropagation Vs Stopimmediatepropagation.
From sangcho.tistory.com
stopPropagation vs stopImmediatePropagation Jquery Stoppropagation Vs Stopimmediatepropagation to simply prevent the event from bubbling to ancestor elements but allow other event handlers to execute on the same element,. Return false is basically the same as calling both, event.stoppropagation() and. However, it does not do anything to the other event. yes they are different. the difference is that stopimmediatepropagation() stops the pending handlers of the. Jquery Stoppropagation Vs Stopimmediatepropagation.
From www.youtube.com
jQuery event.preventDefault vs event.stopPropagation YouTube Jquery Stoppropagation Vs Stopimmediatepropagation the stopimmediatepropagation() method of the event interface prevents other listeners of the same event from being. to simply prevent the event from bubbling to ancestor elements but allow other event handlers to execute on the same element,. However, it does not do anything to the other event. the jquery event.stopimmediatepropagation() is an inbuilt method in jquery used. Jquery Stoppropagation Vs Stopimmediatepropagation.
From www.romaintrotard.com
preventDefault vs stopPropagation Jquery Stoppropagation Vs Stopimmediatepropagation with stopimmediatepropagation(), along with the event propagation, other event. the jquery event.stopimmediatepropagation() is an inbuilt method in jquery used to stop the rest of the. the stopimmediatepropagation() method of the event interface prevents other listeners of the same event from being. the difference is that stopimmediatepropagation() stops the pending handlers of the same event of the.. Jquery Stoppropagation Vs Stopimmediatepropagation.
From slideplayer.com
The magic of jQuery Vlad Azarkhin Senior Architect & Technologist ppt Jquery Stoppropagation Vs Stopimmediatepropagation the jquery event.stopimmediatepropagation() is an inbuilt method in jquery used to stop the rest of the. yes they are different. stoppropagation and stopimmediatepropagation are different functional methods you should be careful. with stopimmediatepropagation(), along with the event propagation, other event. to simply prevent the event from bubbling to ancestor elements but allow other event handlers. Jquery Stoppropagation Vs Stopimmediatepropagation.
From in.pinterest.com
JavaScript Tutorial event.stopPropagation, stopImmediatePropagation Jquery Stoppropagation Vs Stopimmediatepropagation However, it does not do anything to the other event. the jquery event.stopimmediatepropagation() is an inbuilt method in jquery used to stop the rest of the. Return false is basically the same as calling both, event.stoppropagation() and. the difference is that stopimmediatepropagation() stops the pending handlers of the same event of the. with stopimmediatepropagation(), along with the. Jquery Stoppropagation Vs Stopimmediatepropagation.