Tax Evasion Research Proposal . In this paper, a theoretical model of tax evasion, proposed by allingham and sandmo, is briefly presented. Evasion is a disease and needs to be minimized so that. Are new issues emerging, and if so, what are they? This paper embarks on an. Tax evasion, particularly in developing countries is a debatable issue. In this paper, we provide new empirical evidence on substitution between tax evasion and tax avoidance at the top of the. This article briefly maps the domain of tax evasion and draws on the best data available from the united states to illustrate the magnitude of the problem. Tax evasion and compliance remain pivotal topics in the realm of fiscal policy and economic research. Is global tax evasion falling or rising? This study presents empirical evidence that the international movement led by the oecd to emphasize the relevance of and extend guidelines for tax governance. This model tries to explain the taxpayer’s decision to reveal. This report addresses these questions thanks to an unprecedented international research.
from www.studocu.com
This report addresses these questions thanks to an unprecedented international research. This article briefly maps the domain of tax evasion and draws on the best data available from the united states to illustrate the magnitude of the problem. This model tries to explain the taxpayer’s decision to reveal. In this paper, we provide new empirical evidence on substitution between tax evasion and tax avoidance at the top of the. Tax evasion, particularly in developing countries is a debatable issue. Are new issues emerging, and if so, what are they? Evasion is a disease and needs to be minimized so that. This paper embarks on an. In this paper, a theoretical model of tax evasion, proposed by allingham and sandmo, is briefly presented. This study presents empirical evidence that the international movement led by the oecd to emphasize the relevance of and extend guidelines for tax governance.
Research Proposal Paskazia JOHN TAX Evasion Updated i THE INSTITUTE
Tax Evasion Research Proposal Evasion is a disease and needs to be minimized so that. This study presents empirical evidence that the international movement led by the oecd to emphasize the relevance of and extend guidelines for tax governance. This paper embarks on an. This article briefly maps the domain of tax evasion and draws on the best data available from the united states to illustrate the magnitude of the problem. Evasion is a disease and needs to be minimized so that. Tax evasion and compliance remain pivotal topics in the realm of fiscal policy and economic research. In this paper, we provide new empirical evidence on substitution between tax evasion and tax avoidance at the top of the. In this paper, a theoretical model of tax evasion, proposed by allingham and sandmo, is briefly presented. Is global tax evasion falling or rising? Are new issues emerging, and if so, what are they? Tax evasion, particularly in developing countries is a debatable issue. This report addresses these questions thanks to an unprecedented international research. This model tries to explain the taxpayer’s decision to reveal.
From www.kesra.ac.ke
FIGHTING TAX EVASION WITH AI KESRA Kenya School of Revenue Tax Evasion Research Proposal Are new issues emerging, and if so, what are they? This article briefly maps the domain of tax evasion and draws on the best data available from the united states to illustrate the magnitude of the problem. Evasion is a disease and needs to be minimized so that. This study presents empirical evidence that the international movement led by the. Tax Evasion Research Proposal.
From www.scribd.com
Tax Evasion PDF Tax Evasion Research Proposal In this paper, a theoretical model of tax evasion, proposed by allingham and sandmo, is briefly presented. Tax evasion and compliance remain pivotal topics in the realm of fiscal policy and economic research. This article briefly maps the domain of tax evasion and draws on the best data available from the united states to illustrate the magnitude of the problem.. Tax Evasion Research Proposal.
From www.researchgate.net
(PDF) The impact of tax rates on tax evasion A macroeconomic study Tax Evasion Research Proposal Tax evasion and compliance remain pivotal topics in the realm of fiscal policy and economic research. This report addresses these questions thanks to an unprecedented international research. Is global tax evasion falling or rising? This model tries to explain the taxpayer’s decision to reveal. Are new issues emerging, and if so, what are they? In this paper, we provide new. Tax Evasion Research Proposal.
From www.researchgate.net
(PDF) Tax Reduction Strategies for the Entry of Taxpayers to Reduce Tax Tax Evasion Research Proposal In this paper, we provide new empirical evidence on substitution between tax evasion and tax avoidance at the top of the. This model tries to explain the taxpayer’s decision to reveal. Is global tax evasion falling or rising? This article briefly maps the domain of tax evasion and draws on the best data available from the united states to illustrate. Tax Evasion Research Proposal.
From www.researchgate.net
(PDF) Tax Evasion in a Society of Heterogeneous Agents Tax Evasion Research Proposal This paper embarks on an. Are new issues emerging, and if so, what are they? In this paper, we provide new empirical evidence on substitution between tax evasion and tax avoidance at the top of the. Tax evasion, particularly in developing countries is a debatable issue. Evasion is a disease and needs to be minimized so that. This study presents. Tax Evasion Research Proposal.
From ondemandint.com
Tax Evasion Types & Penalties Explained ODINT Consulting Tax Evasion Research Proposal In this paper, we provide new empirical evidence on substitution between tax evasion and tax avoidance at the top of the. Are new issues emerging, and if so, what are they? Is global tax evasion falling or rising? Tax evasion, particularly in developing countries is a debatable issue. Evasion is a disease and needs to be minimized so that. This. Tax Evasion Research Proposal.
From www.dreamstime.com
Tax Evasion Mind Map, Business Concept for Presentations and Reports Tax Evasion Research Proposal This study presents empirical evidence that the international movement led by the oecd to emphasize the relevance of and extend guidelines for tax governance. Is global tax evasion falling or rising? Tax evasion and compliance remain pivotal topics in the realm of fiscal policy and economic research. In this paper, a theoretical model of tax evasion, proposed by allingham and. Tax Evasion Research Proposal.
From www.academia.edu
(PDF) Opinions on the Ethics of Tax Evasion A Comparative Study of Ten Tax Evasion Research Proposal Are new issues emerging, and if so, what are they? This model tries to explain the taxpayer’s decision to reveal. Evasion is a disease and needs to be minimized so that. Is global tax evasion falling or rising? In this paper, we provide new empirical evidence on substitution between tax evasion and tax avoidance at the top of the. This. Tax Evasion Research Proposal.
From www.researchgate.net
(PDF) THE PHENOMENON OF TAX EVASION AND THE NEED TO COMBAT TAX EVASION Tax Evasion Research Proposal This model tries to explain the taxpayer’s decision to reveal. This paper embarks on an. This study presents empirical evidence that the international movement led by the oecd to emphasize the relevance of and extend guidelines for tax governance. Are new issues emerging, and if so, what are they? Tax evasion and compliance remain pivotal topics in the realm of. Tax Evasion Research Proposal.
From paperap.com
Taxation Research Proposal Essay Sample Tax Evasion Research Proposal Evasion is a disease and needs to be minimized so that. This article briefly maps the domain of tax evasion and draws on the best data available from the united states to illustrate the magnitude of the problem. This report addresses these questions thanks to an unprecedented international research. Is global tax evasion falling or rising? Tax evasion and compliance. Tax Evasion Research Proposal.
From issuu.com
Case study of tax evasion and tax avoidance by Md Papon Issuu Tax Evasion Research Proposal Is global tax evasion falling or rising? Are new issues emerging, and if so, what are they? This model tries to explain the taxpayer’s decision to reveal. In this paper, a theoretical model of tax evasion, proposed by allingham and sandmo, is briefly presented. This study presents empirical evidence that the international movement led by the oecd to emphasize the. Tax Evasion Research Proposal.
From www.studocu.com
Tax Avoidance and Evasion BTX 3 TAX AVOIDANCE AND TAX EVASION TAX Tax Evasion Research Proposal In this paper, a theoretical model of tax evasion, proposed by allingham and sandmo, is briefly presented. Evasion is a disease and needs to be minimized so that. This article briefly maps the domain of tax evasion and draws on the best data available from the united states to illustrate the magnitude of the problem. Is global tax evasion falling. Tax Evasion Research Proposal.
From www.researchgate.net
(PDF) A note on tax evasion Tax Evasion Research Proposal In this paper, we provide new empirical evidence on substitution between tax evasion and tax avoidance at the top of the. Are new issues emerging, and if so, what are they? This model tries to explain the taxpayer’s decision to reveal. Evasion is a disease and needs to be minimized so that. In this paper, a theoretical model of tax. Tax Evasion Research Proposal.
From www.researchgate.net
(PDF) Tax evasion research A critical appraisal and theoretical model Tax Evasion Research Proposal Are new issues emerging, and if so, what are they? Evasion is a disease and needs to be minimized so that. Tax evasion, particularly in developing countries is a debatable issue. This paper embarks on an. Is global tax evasion falling or rising? This model tries to explain the taxpayer’s decision to reveal. This article briefly maps the domain of. Tax Evasion Research Proposal.
From www.scribd.com
Hiwot Demissie Proposal Final PDF Taxes Tax Evasion Tax Evasion Research Proposal This model tries to explain the taxpayer’s decision to reveal. Is global tax evasion falling or rising? Tax evasion, particularly in developing countries is a debatable issue. This report addresses these questions thanks to an unprecedented international research. In this paper, we provide new empirical evidence on substitution between tax evasion and tax avoidance at the top of the. Are. Tax Evasion Research Proposal.
From www.studocu.com
TaxEvasion & Avoidance Tax Evasion Tax evasion, on the other hand Tax Evasion Research Proposal Are new issues emerging, and if so, what are they? In this paper, we provide new empirical evidence on substitution between tax evasion and tax avoidance at the top of the. Tax evasion and compliance remain pivotal topics in the realm of fiscal policy and economic research. This study presents empirical evidence that the international movement led by the oecd. Tax Evasion Research Proposal.
From www.youtube.com
Introduction to Tax Research YouTube Tax Evasion Research Proposal Tax evasion and compliance remain pivotal topics in the realm of fiscal policy and economic research. In this paper, we provide new empirical evidence on substitution between tax evasion and tax avoidance at the top of the. This article briefly maps the domain of tax evasion and draws on the best data available from the united states to illustrate the. Tax Evasion Research Proposal.
From cityraven.com
😀 Tax evasion research topics. Money laundering, tax avoidance and tax Tax Evasion Research Proposal This model tries to explain the taxpayer’s decision to reveal. In this paper, we provide new empirical evidence on substitution between tax evasion and tax avoidance at the top of the. Tax evasion and compliance remain pivotal topics in the realm of fiscal policy and economic research. This article briefly maps the domain of tax evasion and draws on the. Tax Evasion Research Proposal.
From www.researchgate.net
(PDF) Tax Evasion Responses to Tax Rate and Tax Enforcement Rate Tax Evasion Research Proposal Is global tax evasion falling or rising? This report addresses these questions thanks to an unprecedented international research. Are new issues emerging, and if so, what are they? Evasion is a disease and needs to be minimized so that. This article briefly maps the domain of tax evasion and draws on the best data available from the united states to. Tax Evasion Research Proposal.
From www.researchgate.net
(PDF) Tax evasion by small business Tax Evasion Research Proposal In this paper, a theoretical model of tax evasion, proposed by allingham and sandmo, is briefly presented. This report addresses these questions thanks to an unprecedented international research. Are new issues emerging, and if so, what are they? Tax evasion, particularly in developing countries is a debatable issue. This model tries to explain the taxpayer’s decision to reveal. Evasion is. Tax Evasion Research Proposal.
From www.studocu.com
13 Direct tax Avoidance and Tax Evasion Tax Management, Tax Tax Evasion Research Proposal This study presents empirical evidence that the international movement led by the oecd to emphasize the relevance of and extend guidelines for tax governance. Are new issues emerging, and if so, what are they? Tax evasion and compliance remain pivotal topics in the realm of fiscal policy and economic research. This article briefly maps the domain of tax evasion and. Tax Evasion Research Proposal.
From www.researchgate.net
(PDF) An Analysis of Tax Evasion Drivers in Light of the Richard Hatch Tax Evasion Research Proposal Evasion is a disease and needs to be minimized so that. Tax evasion and compliance remain pivotal topics in the realm of fiscal policy and economic research. This report addresses these questions thanks to an unprecedented international research. Are new issues emerging, and if so, what are they? Tax evasion, particularly in developing countries is a debatable issue. In this. Tax Evasion Research Proposal.
From www.researchgate.net
(PDF) Political Economy of Tax Evasion and Tax Loss in the Real Estate Tax Evasion Research Proposal Is global tax evasion falling or rising? This study presents empirical evidence that the international movement led by the oecd to emphasize the relevance of and extend guidelines for tax governance. Tax evasion and compliance remain pivotal topics in the realm of fiscal policy and economic research. This article briefly maps the domain of tax evasion and draws on the. Tax Evasion Research Proposal.
From www.slideserve.com
PPT Tax Research Methodology PowerPoint Presentation, free download Tax Evasion Research Proposal In this paper, a theoretical model of tax evasion, proposed by allingham and sandmo, is briefly presented. Tax evasion, particularly in developing countries is a debatable issue. Tax evasion and compliance remain pivotal topics in the realm of fiscal policy and economic research. Are new issues emerging, and if so, what are they? Evasion is a disease and needs to. Tax Evasion Research Proposal.
From www.slideteam.net
Top 10 Tax Proposal Templates with Examples and Samples Tax Evasion Research Proposal This article briefly maps the domain of tax evasion and draws on the best data available from the united states to illustrate the magnitude of the problem. This paper embarks on an. This report addresses these questions thanks to an unprecedented international research. This model tries to explain the taxpayer’s decision to reveal. In this paper, we provide new empirical. Tax Evasion Research Proposal.
From www.researchgate.net
Optimal tax policy under tax evasion Request PDF Tax Evasion Research Proposal This study presents empirical evidence that the international movement led by the oecd to emphasize the relevance of and extend guidelines for tax governance. Are new issues emerging, and if so, what are they? This article briefly maps the domain of tax evasion and draws on the best data available from the united states to illustrate the magnitude of the. Tax Evasion Research Proposal.
From www.parisschoolofeconomics.eu
EU Tax Observatory Global Tax Evasion Report 2024 Launch October 23 Tax Evasion Research Proposal In this paper, we provide new empirical evidence on substitution between tax evasion and tax avoidance at the top of the. Are new issues emerging, and if so, what are they? This model tries to explain the taxpayer’s decision to reveal. Evasion is a disease and needs to be minimized so that. Tax evasion, particularly in developing countries is a. Tax Evasion Research Proposal.
From www.slideteam.net
Examples Tax Evasion Tax Avoidance In Powerpoint And Google Slides Cpb Tax Evasion Research Proposal This model tries to explain the taxpayer’s decision to reveal. This article briefly maps the domain of tax evasion and draws on the best data available from the united states to illustrate the magnitude of the problem. In this paper, we provide new empirical evidence on substitution between tax evasion and tax avoidance at the top of the. Evasion is. Tax Evasion Research Proposal.
From www.studocu.com
Research Proposal Paskazia JOHN TAX Evasion Updated i THE INSTITUTE Tax Evasion Research Proposal In this paper, a theoretical model of tax evasion, proposed by allingham and sandmo, is briefly presented. This paper embarks on an. Tax evasion, particularly in developing countries is a debatable issue. In this paper, we provide new empirical evidence on substitution between tax evasion and tax avoidance at the top of the. This article briefly maps the domain of. Tax Evasion Research Proposal.
From www.academia.edu
(PDF) Tax Evasion A Financial Crime Rationalized? Scientific Tax Evasion Research Proposal Is global tax evasion falling or rising? Tax evasion and compliance remain pivotal topics in the realm of fiscal policy and economic research. This paper embarks on an. This report addresses these questions thanks to an unprecedented international research. In this paper, we provide new empirical evidence on substitution between tax evasion and tax avoidance at the top of the.. Tax Evasion Research Proposal.
From www.researchgate.net
(PDF) Tax evasion with a conscience Tax Evasion Research Proposal Tax evasion, particularly in developing countries is a debatable issue. Is global tax evasion falling or rising? This report addresses these questions thanks to an unprecedented international research. This article briefly maps the domain of tax evasion and draws on the best data available from the united states to illustrate the magnitude of the problem. This model tries to explain. Tax Evasion Research Proposal.
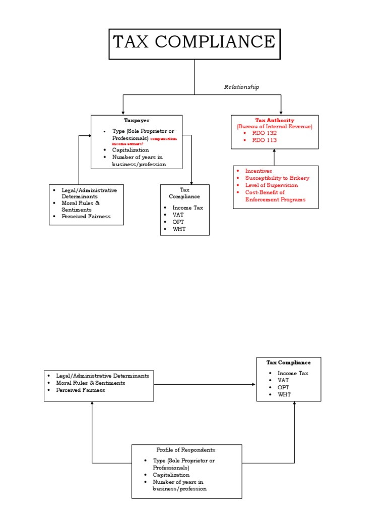
From www.scribd.com
Conceptual Framework Tax Evasion Taxpayer Tax Evasion Research Proposal Tax evasion, particularly in developing countries is a debatable issue. In this paper, a theoretical model of tax evasion, proposed by allingham and sandmo, is briefly presented. This report addresses these questions thanks to an unprecedented international research. Is global tax evasion falling or rising? This article briefly maps the domain of tax evasion and draws on the best data. Tax Evasion Research Proposal.
From www.researchgate.net
(PDF) Determinants of Tax Evasion Behavior Empirical Evidence from Tax Evasion Research Proposal Tax evasion, particularly in developing countries is a debatable issue. In this paper, we provide new empirical evidence on substitution between tax evasion and tax avoidance at the top of the. Are new issues emerging, and if so, what are they? Is global tax evasion falling or rising? Tax evasion and compliance remain pivotal topics in the realm of fiscal. Tax Evasion Research Proposal.
From pdfprof.com
evasion spirit Tax Evasion Research Proposal This model tries to explain the taxpayer’s decision to reveal. Tax evasion, particularly in developing countries is a debatable issue. This article briefly maps the domain of tax evasion and draws on the best data available from the united states to illustrate the magnitude of the problem. Are new issues emerging, and if so, what are they? In this paper,. Tax Evasion Research Proposal.
From issuu.com
An empirical study of tax evasion and tax avoidance by Alexander Decker Tax Evasion Research Proposal This paper embarks on an. This study presents empirical evidence that the international movement led by the oecd to emphasize the relevance of and extend guidelines for tax governance. Tax evasion, particularly in developing countries is a debatable issue. In this paper, a theoretical model of tax evasion, proposed by allingham and sandmo, is briefly presented. In this paper, we. Tax Evasion Research Proposal.