How To Make A Easy Battery Charger . to create a 12v battery charger from a laptop charger, you will need to follow a few simple steps. This charger features 2 step charging 1. knowing how to make your own 12 volt battery charger allows you to take control of your charging needs. It is very safe and stable for daily use it's. It is very necessary in cold days because battery drains out very quickly. today i'm going to show you how to make 12v battery charge. With this charge you can charge any type of 12 v battery even your car battery. in this article, we will show you how to make a homemade battery charger using simple materials that you probably already have lying. There are many kind of battery. in this video, we are going to show you making a fast 12v battery charger circuit.
from tla-electronics.blogspot.com
With this charge you can charge any type of 12 v battery even your car battery. It is very safe and stable for daily use it's. in this article, we will show you how to make a homemade battery charger using simple materials that you probably already have lying. in this video, we are going to show you making a fast 12v battery charger circuit. It is very necessary in cold days because battery drains out very quickly. knowing how to make your own 12 volt battery charger allows you to take control of your charging needs. This charger features 2 step charging 1. There are many kind of battery. today i'm going to show you how to make 12v battery charge. to create a 12v battery charger from a laptop charger, you will need to follow a few simple steps.
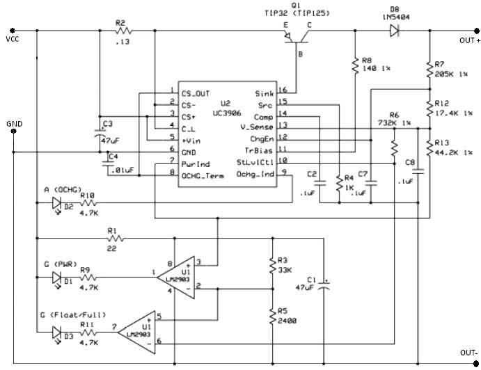
Simple Battery Charger Controller Using UC3906
How To Make A Easy Battery Charger knowing how to make your own 12 volt battery charger allows you to take control of your charging needs. It is very safe and stable for daily use it's. today i'm going to show you how to make 12v battery charge. in this video, we are going to show you making a fast 12v battery charger circuit. in this article, we will show you how to make a homemade battery charger using simple materials that you probably already have lying. to create a 12v battery charger from a laptop charger, you will need to follow a few simple steps. It is very necessary in cold days because battery drains out very quickly. This charger features 2 step charging 1. knowing how to make your own 12 volt battery charger allows you to take control of your charging needs. There are many kind of battery. With this charge you can charge any type of 12 v battery even your car battery.
From www.youtube.com
NEW 12V Battery Charger Circuit! No Setting Required! with Battery How To Make A Easy Battery Charger today i'm going to show you how to make 12v battery charge. This charger features 2 step charging 1. in this article, we will show you how to make a homemade battery charger using simple materials that you probably already have lying. With this charge you can charge any type of 12 v battery even your car battery.. How To Make A Easy Battery Charger.
From giojwaofi.blob.core.windows.net
How To Make A Portable Charger With Aa Batteries at Benito Ruckman blog How To Make A Easy Battery Charger It is very safe and stable for daily use it's. knowing how to make your own 12 volt battery charger allows you to take control of your charging needs. today i'm going to show you how to make 12v battery charge. There are many kind of battery. It is very necessary in cold days because battery drains out. How To Make A Easy Battery Charger.
From strickschwester.blogspot.com
Simple Battery Charger Wiring Diagram Strick schwester How To Make A Easy Battery Charger to create a 12v battery charger from a laptop charger, you will need to follow a few simple steps. It is very safe and stable for daily use it's. It is very necessary in cold days because battery drains out very quickly. today i'm going to show you how to make 12v battery charge. With this charge you. How To Make A Easy Battery Charger.
From www.circuits-diy.com
Simple 12 Volt Battery Charger Circuit Diagram How To Make A Easy Battery Charger This charger features 2 step charging 1. in this video, we are going to show you making a fast 12v battery charger circuit. With this charge you can charge any type of 12 v battery even your car battery. It is very necessary in cold days because battery drains out very quickly. today i'm going to show you. How To Make A Easy Battery Charger.
From circuitmanualkohler.z19.web.core.windows.net
48v Lithium Ion Battery Charger Circuit Diagram How To Make A Easy Battery Charger today i'm going to show you how to make 12v battery charge. knowing how to make your own 12 volt battery charger allows you to take control of your charging needs. This charger features 2 step charging 1. in this video, we are going to show you making a fast 12v battery charger circuit. It is very. How To Make A Easy Battery Charger.
From www.wiringview.co
6 Volt Battery Charger Circuit Diagram Without Transformer Wiring How To Make A Easy Battery Charger to create a 12v battery charger from a laptop charger, you will need to follow a few simple steps. today i'm going to show you how to make 12v battery charge. in this video, we are going to show you making a fast 12v battery charger circuit. With this charge you can charge any type of 12. How To Make A Easy Battery Charger.
From schematiclisttemps88.z13.web.core.windows.net
How To Make 12 Volt Battery Charger How To Make A Easy Battery Charger There are many kind of battery. knowing how to make your own 12 volt battery charger allows you to take control of your charging needs. This charger features 2 step charging 1. in this video, we are going to show you making a fast 12v battery charger circuit. today i'm going to show you how to make. How To Make A Easy Battery Charger.
From www.homemade-circuits.com
Simplest, Safest LiIon Battery Charger Circuit How To Make A Easy Battery Charger It is very safe and stable for daily use it's. today i'm going to show you how to make 12v battery charge. in this article, we will show you how to make a homemade battery charger using simple materials that you probably already have lying. This charger features 2 step charging 1. to create a 12v battery. How To Make A Easy Battery Charger.
From www.sterling-power-usa.com
24 volt, 100 Amp Alternator to Battery Charger How To Make A Easy Battery Charger in this article, we will show you how to make a homemade battery charger using simple materials that you probably already have lying. to create a 12v battery charger from a laptop charger, you will need to follow a few simple steps. This charger features 2 step charging 1. in this video, we are going to show. How To Make A Easy Battery Charger.
From www.circuits-diy.com
Simple 12 Volt Battery Charger Circuit Diagram How To Make A Easy Battery Charger There are many kind of battery. in this video, we are going to show you making a fast 12v battery charger circuit. in this article, we will show you how to make a homemade battery charger using simple materials that you probably already have lying. knowing how to make your own 12 volt battery charger allows you. How To Make A Easy Battery Charger.
From www.youtube.com
Auto cut off 12v Battery charger circuit using Relay, Simple 12 volt How To Make A Easy Battery Charger today i'm going to show you how to make 12v battery charge. in this article, we will show you how to make a homemade battery charger using simple materials that you probably already have lying. It is very safe and stable for daily use it's. knowing how to make your own 12 volt battery charger allows you. How To Make A Easy Battery Charger.
From www.youtube.com
A Simple Battery Charger Circuit Diagram for 12V Battery YouTube How To Make A Easy Battery Charger to create a 12v battery charger from a laptop charger, you will need to follow a few simple steps. in this video, we are going to show you making a fast 12v battery charger circuit. in this article, we will show you how to make a homemade battery charger using simple materials that you probably already have. How To Make A Easy Battery Charger.
From electronics-diy.com
Automatic Battery Charger How To Make A Easy Battery Charger There are many kind of battery. This charger features 2 step charging 1. With this charge you can charge any type of 12 v battery even your car battery. to create a 12v battery charger from a laptop charger, you will need to follow a few simple steps. today i'm going to show you how to make 12v. How To Make A Easy Battery Charger.
From wiringengineabt.z19.web.core.windows.net
Deep Cycle Battery Charger Circuit Diagram How To Make A Easy Battery Charger in this article, we will show you how to make a homemade battery charger using simple materials that you probably already have lying. With this charge you can charge any type of 12 v battery even your car battery. This charger features 2 step charging 1. today i'm going to show you how to make 12v battery charge.. How To Make A Easy Battery Charger.
From www.youtube.com
How to make lithium ion battery charger/very simple lithium ion battery How To Make A Easy Battery Charger It is very necessary in cold days because battery drains out very quickly. With this charge you can charge any type of 12 v battery even your car battery. This charger features 2 step charging 1. in this video, we are going to show you making a fast 12v battery charger circuit. to create a 12v battery charger. How To Make A Easy Battery Charger.
From savingmenow.blogspot.com
Jib Energy Solar panel battery charge controller circuit diagram Guide How To Make A Easy Battery Charger It is very necessary in cold days because battery drains out very quickly. This charger features 2 step charging 1. knowing how to make your own 12 volt battery charger allows you to take control of your charging needs. With this charge you can charge any type of 12 v battery even your car battery. There are many kind. How To Make A Easy Battery Charger.
From schematiclisttemps88.z13.web.core.windows.net
How To Make 12 Volt Battery Charger How To Make A Easy Battery Charger knowing how to make your own 12 volt battery charger allows you to take control of your charging needs. With this charge you can charge any type of 12 v battery even your car battery. in this article, we will show you how to make a homemade battery charger using simple materials that you probably already have lying.. How To Make A Easy Battery Charger.
From tla-electronics.blogspot.com
Simple Battery Charger Controller Using UC3906 How To Make A Easy Battery Charger in this video, we are going to show you making a fast 12v battery charger circuit. There are many kind of battery. It is very safe and stable for daily use it's. With this charge you can charge any type of 12 v battery even your car battery. knowing how to make your own 12 volt battery charger. How To Make A Easy Battery Charger.
From giojwaofi.blob.core.windows.net
How To Make A Portable Charger With Aa Batteries at Benito Ruckman blog How To Make A Easy Battery Charger There are many kind of battery. It is very necessary in cold days because battery drains out very quickly. in this article, we will show you how to make a homemade battery charger using simple materials that you probably already have lying. in this video, we are going to show you making a fast 12v battery charger circuit.. How To Make A Easy Battery Charger.
From nation.ryobitools.com
Battery Charger Mount RYOBI Nation Projects How To Make A Easy Battery Charger There are many kind of battery. to create a 12v battery charger from a laptop charger, you will need to follow a few simple steps. in this article, we will show you how to make a homemade battery charger using simple materials that you probably already have lying. knowing how to make your own 12 volt battery. How To Make A Easy Battery Charger.
From guidebarrocoblogxs.z13.web.core.windows.net
How To Make Battery Charger Circuit How To Make A Easy Battery Charger today i'm going to show you how to make 12v battery charge. There are many kind of battery. knowing how to make your own 12 volt battery charger allows you to take control of your charging needs. in this video, we are going to show you making a fast 12v battery charger circuit. With this charge you. How To Make A Easy Battery Charger.
From www.wiltronics.com.au
Different Types of Battery Chargers and Their Charging Methods How To Make A Easy Battery Charger There are many kind of battery. in this video, we are going to show you making a fast 12v battery charger circuit. It is very necessary in cold days because battery drains out very quickly. This charger features 2 step charging 1. today i'm going to show you how to make 12v battery charge. in this article,. How To Make A Easy Battery Charger.
From classiccarwalls.blogspot.com
How To Make A Homemade Car Battery Charger Classic Car Walls How To Make A Easy Battery Charger today i'm going to show you how to make 12v battery charge. in this video, we are going to show you making a fast 12v battery charger circuit. With this charge you can charge any type of 12 v battery even your car battery. There are many kind of battery. in this article, we will show you. How To Make A Easy Battery Charger.
From wiringlibraryeric.z19.web.core.windows.net
Simple Battery Powered Dc Circuit Diagram How To Make A Easy Battery Charger It is very safe and stable for daily use it's. There are many kind of battery. With this charge you can charge any type of 12 v battery even your car battery. to create a 12v battery charger from a laptop charger, you will need to follow a few simple steps. in this video, we are going to. How To Make A Easy Battery Charger.
From wiring05.blogspot.com
Diy Car Battery Charger A Resourceful Way To Have A Charger How To How To Make A Easy Battery Charger in this article, we will show you how to make a homemade battery charger using simple materials that you probably already have lying. to create a 12v battery charger from a laptop charger, you will need to follow a few simple steps. With this charge you can charge any type of 12 v battery even your car battery.. How To Make A Easy Battery Charger.
From www.youtube.com
Auto cut off 3.7 volt Battery Charger Circuit without Relay YouTube How To Make A Easy Battery Charger It is very safe and stable for daily use it's. today i'm going to show you how to make 12v battery charge. It is very necessary in cold days because battery drains out very quickly. in this article, we will show you how to make a homemade battery charger using simple materials that you probably already have lying.. How To Make A Easy Battery Charger.
From schematiclisttemps88.z13.web.core.windows.net
How To Make 12 Volt Battery Charger How To Make A Easy Battery Charger today i'm going to show you how to make 12v battery charge. This charger features 2 step charging 1. There are many kind of battery. in this video, we are going to show you making a fast 12v battery charger circuit. With this charge you can charge any type of 12 v battery even your car battery. It. How To Make A Easy Battery Charger.
From www.youtube.com
How to Make AllinOne Battery Charger Circuit / No Relay Fully How To Make A Easy Battery Charger today i'm going to show you how to make 12v battery charge. to create a 12v battery charger from a laptop charger, you will need to follow a few simple steps. This charger features 2 step charging 1. in this video, we are going to show you making a fast 12v battery charger circuit. There are many. How To Make A Easy Battery Charger.
From easycircuitlab.blogspot.com
Easy Circuit Lab Automatic Battery Charger How To Make A Easy Battery Charger knowing how to make your own 12 volt battery charger allows you to take control of your charging needs. It is very necessary in cold days because battery drains out very quickly. today i'm going to show you how to make 12v battery charge. in this video, we are going to show you making a fast 12v. How To Make A Easy Battery Charger.
From www.eleccircuit.com
Automatic Battery Charger Circuit projects How To Make A Easy Battery Charger in this video, we are going to show you making a fast 12v battery charger circuit. knowing how to make your own 12 volt battery charger allows you to take control of your charging needs. today i'm going to show you how to make 12v battery charge. This charger features 2 step charging 1. It is very. How To Make A Easy Battery Charger.
From www.etechnog.com
A Simple Battery Charger Circuit Diagram for 12V Battery ETechnoG How To Make A Easy Battery Charger With this charge you can charge any type of 12 v battery even your car battery. It is very necessary in cold days because battery drains out very quickly. This charger features 2 step charging 1. knowing how to make your own 12 volt battery charger allows you to take control of your charging needs. It is very safe. How To Make A Easy Battery Charger.
From circuitsstream.blogspot.com
Simple Battery charger Circuit Diagram Electronic Circuit Diagrams How To Make A Easy Battery Charger With this charge you can charge any type of 12 v battery even your car battery. in this article, we will show you how to make a homemade battery charger using simple materials that you probably already have lying. to create a 12v battery charger from a laptop charger, you will need to follow a few simple steps.. How To Make A Easy Battery Charger.
From www.circuits-diy.com
Simple USB Battery Charger Circuit How To Make A Easy Battery Charger to create a 12v battery charger from a laptop charger, you will need to follow a few simple steps. With this charge you can charge any type of 12 v battery even your car battery. in this article, we will show you how to make a homemade battery charger using simple materials that you probably already have lying.. How To Make A Easy Battery Charger.
From www.deepakkumaryadav.in
Simple Battery Charger How To Make A Easy Battery Charger This charger features 2 step charging 1. It is very safe and stable for daily use it's. There are many kind of battery. in this video, we are going to show you making a fast 12v battery charger circuit. today i'm going to show you how to make 12v battery charge. in this article, we will show. How To Make A Easy Battery Charger.
From www.homemade-circuits.com
How to Make an Automatic 12 volt Battery Charger Circuit Using IC LM 338 How To Make A Easy Battery Charger With this charge you can charge any type of 12 v battery even your car battery. It is very necessary in cold days because battery drains out very quickly. in this article, we will show you how to make a homemade battery charger using simple materials that you probably already have lying. to create a 12v battery charger. How To Make A Easy Battery Charger.