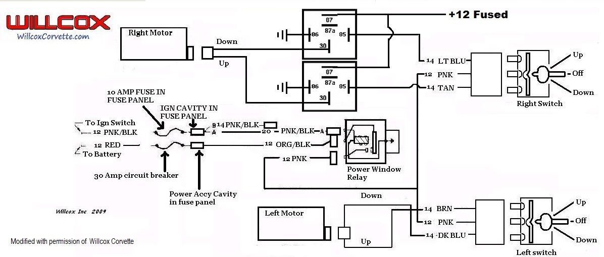
C3 Corvette Power Window Relay . You will need a relay for window up, and a separate one for window down on each side. I tried replacing the 30 amp circuit breaker and the power window relay, still no power to the windows. I checked all connections and. There are two relays attached to the console support bracket. This is one of the pages from the electrical service maual from a 1979 corvette c3. Substitute window motor for fog lights and the toggle switch as the window switch. The horn relay, located on the rear of the driver’s side inner fender, serves as a power distribution point for the car. Reassembled and voila a working relay. See below a youtube video link which i have. My windows now go up and down like a brand new. The best thing to do is use 4 bosch relays triggered by the original switches. The p/w relay and the wiper relay. Power seats, power windows & power door locks — circuit breaker is located on fuse panel to protect power accessories.
from www.rpidesigns.com
This is one of the pages from the electrical service maual from a 1979 corvette c3. You will need a relay for window up, and a separate one for window down on each side. Reassembled and voila a working relay. There are two relays attached to the console support bracket. I tried replacing the 30 amp circuit breaker and the power window relay, still no power to the windows. I checked all connections and. My windows now go up and down like a brand new. The best thing to do is use 4 bosch relays triggered by the original switches. Substitute window motor for fog lights and the toggle switch as the window switch. The p/w relay and the wiper relay.
19681982 C3 Corvette Wiring Power Window
C3 Corvette Power Window Relay I checked all connections and. There are two relays attached to the console support bracket. The horn relay, located on the rear of the driver’s side inner fender, serves as a power distribution point for the car. Power seats, power windows & power door locks — circuit breaker is located on fuse panel to protect power accessories. My windows now go up and down like a brand new. I tried replacing the 30 amp circuit breaker and the power window relay, still no power to the windows. This is one of the pages from the electrical service maual from a 1979 corvette c3. The p/w relay and the wiper relay. Reassembled and voila a working relay. See below a youtube video link which i have. Substitute window motor for fog lights and the toggle switch as the window switch. You will need a relay for window up, and a separate one for window down on each side. The best thing to do is use 4 bosch relays triggered by the original switches. I checked all connections and.
From www.youtube.com
Corvette C3 power window regulator repair, removal and installation C3 Corvette Power Window Relay The horn relay, located on the rear of the driver’s side inner fender, serves as a power distribution point for the car. I tried replacing the 30 amp circuit breaker and the power window relay, still no power to the windows. Substitute window motor for fog lights and the toggle switch as the window switch. This is one of the. C3 Corvette Power Window Relay.
From www.corvetteforum.com
C3 window switches CorvetteForum Chevrolet Corvette Forum Discussion C3 Corvette Power Window Relay There are two relays attached to the console support bracket. The best thing to do is use 4 bosch relays triggered by the original switches. You will need a relay for window up, and a separate one for window down on each side. Reassembled and voila a working relay. I checked all connections and. Substitute window motor for fog lights. C3 Corvette Power Window Relay.
From www.youtube.com
Unboxing the C3 Power Window Conversion Kit YouTube C3 Corvette Power Window Relay Power seats, power windows & power door locks — circuit breaker is located on fuse panel to protect power accessories. This is one of the pages from the electrical service maual from a 1979 corvette c3. You will need a relay for window up, and a separate one for window down on each side. The horn relay, located on the. C3 Corvette Power Window Relay.
From www.topflightautomotive.com
C3 19681978 Chevrolet Corvette Power Window Relay. Replacement C3 Corvette Power Window Relay See below a youtube video link which i have. The best thing to do is use 4 bosch relays triggered by the original switches. There are two relays attached to the console support bracket. Substitute window motor for fog lights and the toggle switch as the window switch. This is one of the pages from the electrical service maual from. C3 Corvette Power Window Relay.
From www.corvetteforum.com
Power window relay question CorvetteForum Chevrolet Corvette Forum C3 Corvette Power Window Relay There are two relays attached to the console support bracket. The horn relay, located on the rear of the driver’s side inner fender, serves as a power distribution point for the car. The best thing to do is use 4 bosch relays triggered by the original switches. The p/w relay and the wiper relay. Substitute window motor for fog lights. C3 Corvette Power Window Relay.
From www.youtube.com
Most common C3 Corvette Window Issues and how to fix them YouTube C3 Corvette Power Window Relay The p/w relay and the wiper relay. The best thing to do is use 4 bosch relays triggered by the original switches. I tried replacing the 30 amp circuit breaker and the power window relay, still no power to the windows. I checked all connections and. My windows now go up and down like a brand new. Power seats, power. C3 Corvette Power Window Relay.
From www.topflightautomotive.com
C3 19681978 Chevrolet Corvette Power Window Relay. Replacement C3 Corvette Power Window Relay Reassembled and voila a working relay. Substitute window motor for fog lights and the toggle switch as the window switch. There are two relays attached to the console support bracket. The p/w relay and the wiper relay. I tried replacing the 30 amp circuit breaker and the power window relay, still no power to the windows. See below a youtube. C3 Corvette Power Window Relay.
From shop.docrebuild.com
1967 Corvette Power Window Relay Genuine GM 7728426 NOS C3 Corvette Power Window Relay See below a youtube video link which i have. There are two relays attached to the console support bracket. Substitute window motor for fog lights and the toggle switch as the window switch. Power seats, power windows & power door locks — circuit breaker is located on fuse panel to protect power accessories. My windows now go up and down. C3 Corvette Power Window Relay.
From www.corvetteforum.com
71 Corvette Power window wiring CorvetteForum Chevrolet Corvette C3 Corvette Power Window Relay My windows now go up and down like a brand new. See below a youtube video link which i have. I checked all connections and. You will need a relay for window up, and a separate one for window down on each side. The horn relay, located on the rear of the driver’s side inner fender, serves as a power. C3 Corvette Power Window Relay.
From corvettecorner.com.au
6878 POWER WINDOW RELAY (593135) Corvette Parts C3 Corvette Power Window Relay Substitute window motor for fog lights and the toggle switch as the window switch. Reassembled and voila a working relay. I tried replacing the 30 amp circuit breaker and the power window relay, still no power to the windows. My windows now go up and down like a brand new. You will need a relay for window up, and a. C3 Corvette Power Window Relay.
From store.tracyvette.com
19681978 Corvette Power Window Relay GM 4540898 In the Console C3 Corvette Power Window Relay There are two relays attached to the console support bracket. You will need a relay for window up, and a separate one for window down on each side. The best thing to do is use 4 bosch relays triggered by the original switches. My windows now go up and down like a brand new. This is one of the pages. C3 Corvette Power Window Relay.
From shop.docrebuild.com
1967 Corvette Power Window Relay Genuine GM 7728426 NOS C3 Corvette Power Window Relay There are two relays attached to the console support bracket. I checked all connections and. Substitute window motor for fog lights and the toggle switch as the window switch. See below a youtube video link which i have. The horn relay, located on the rear of the driver’s side inner fender, serves as a power distribution point for the car.. C3 Corvette Power Window Relay.
From www.corvettedepot.ca
Corvette Power Window Relay, Replacement, 19671982 C3 Corvette Power Window Relay This is one of the pages from the electrical service maual from a 1979 corvette c3. There are two relays attached to the console support bracket. I tried replacing the 30 amp circuit breaker and the power window relay, still no power to the windows. The horn relay, located on the rear of the driver’s side inner fender, serves as. C3 Corvette Power Window Relay.
From www.youtube.com
C3 Corvette power window troubleshooting, 75 Corvette Volume 49 YouTube C3 Corvette Power Window Relay My windows now go up and down like a brand new. See below a youtube video link which i have. The best thing to do is use 4 bosch relays triggered by the original switches. There are two relays attached to the console support bracket. Substitute window motor for fog lights and the toggle switch as the window switch. I. C3 Corvette Power Window Relay.
From shop.docrebuild.com
19671974 Corvette Power Window Relay Original GM 4850160 NOS C3 Corvette Power Window Relay The best thing to do is use 4 bosch relays triggered by the original switches. Reassembled and voila a working relay. There are two relays attached to the console support bracket. Substitute window motor for fog lights and the toggle switch as the window switch. This is one of the pages from the electrical service maual from a 1979 corvette. C3 Corvette Power Window Relay.
From store.tracyvette.com
19681978 Corvette Power Window Relay GM 4540898 In the Console C3 Corvette Power Window Relay Power seats, power windows & power door locks — circuit breaker is located on fuse panel to protect power accessories. I checked all connections and. The best thing to do is use 4 bosch relays triggered by the original switches. Reassembled and voila a working relay. There are two relays attached to the console support bracket. See below a youtube. C3 Corvette Power Window Relay.
From www.corvetteforum.com
68 power window relay position CorvetteForum Chevrolet Corvette C3 Corvette Power Window Relay Substitute window motor for fog lights and the toggle switch as the window switch. Power seats, power windows & power door locks — circuit breaker is located on fuse panel to protect power accessories. You will need a relay for window up, and a separate one for window down on each side. See below a youtube video link which i. C3 Corvette Power Window Relay.
From userdiagramtarots.z19.web.core.windows.net
Corvette Power Window Wiring Diagram C3 Corvette Power Window Relay This is one of the pages from the electrical service maual from a 1979 corvette c3. I tried replacing the 30 amp circuit breaker and the power window relay, still no power to the windows. The horn relay, located on the rear of the driver’s side inner fender, serves as a power distribution point for the car. See below a. C3 Corvette Power Window Relay.
From www.organised-sound.com
1978 Corvette Power Window Wiring Diagram Wiring Diagram C3 Corvette Power Window Relay I tried replacing the 30 amp circuit breaker and the power window relay, still no power to the windows. You will need a relay for window up, and a separate one for window down on each side. I checked all connections and. This is one of the pages from the electrical service maual from a 1979 corvette c3. The p/w. C3 Corvette Power Window Relay.
From secure.classichq.com
6878 CORVETTE POWER WINDOW RELAY C3 Corvette Power Window Relay Reassembled and voila a working relay. The p/w relay and the wiper relay. My windows now go up and down like a brand new. You will need a relay for window up, and a separate one for window down on each side. The horn relay, located on the rear of the driver’s side inner fender, serves as a power distribution. C3 Corvette Power Window Relay.
From www.ecklers.com
Ecklers Power Window Relay (6878 Corvette C3) C3 Corvette Power Window Relay Reassembled and voila a working relay. I checked all connections and. I tried replacing the 30 amp circuit breaker and the power window relay, still no power to the windows. You will need a relay for window up, and a separate one for window down on each side. See below a youtube video link which i have. The horn relay,. C3 Corvette Power Window Relay.
From shop.docrebuild.com
19681978 Corvette Power Window Relay OEM Genuine GM 7729602 C3 Corvette Power Window Relay Power seats, power windows & power door locks — circuit breaker is located on fuse panel to protect power accessories. There are two relays attached to the console support bracket. I tried replacing the 30 amp circuit breaker and the power window relay, still no power to the windows. I checked all connections and. The horn relay, located on the. C3 Corvette Power Window Relay.
From www.rpidesigns.com
19681978 C3 Corvette Power Window Relay C3 Corvette Power Window Relay This is one of the pages from the electrical service maual from a 1979 corvette c3. I tried replacing the 30 amp circuit breaker and the power window relay, still no power to the windows. My windows now go up and down like a brand new. See below a youtube video link which i have. The best thing to do. C3 Corvette Power Window Relay.
From corvettesaustralia.com
C3 PWR WINDOW RELAY C3 Corvette Power Window Relay You will need a relay for window up, and a separate one for window down on each side. The horn relay, located on the rear of the driver’s side inner fender, serves as a power distribution point for the car. My windows now go up and down like a brand new. Substitute window motor for fog lights and the toggle. C3 Corvette Power Window Relay.
From www.studebaker-info.org
(Studebaker Power Window Relays) C3 Corvette Power Window Relay There are two relays attached to the console support bracket. The horn relay, located on the rear of the driver’s side inner fender, serves as a power distribution point for the car. I checked all connections and. The best thing to do is use 4 bosch relays triggered by the original switches. The p/w relay and the wiper relay. This. C3 Corvette Power Window Relay.
From www.rpidesigns.com
19681982 C3 Corvette Wiring Power Window C3 Corvette Power Window Relay See below a youtube video link which i have. The p/w relay and the wiper relay. My windows now go up and down like a brand new. Reassembled and voila a working relay. Substitute window motor for fog lights and the toggle switch as the window switch. The best thing to do is use 4 bosch relays triggered by the. C3 Corvette Power Window Relay.
From www.corvetteforum.com
71 Corvette Power window wiring CorvetteForum Chevrolet Corvette C3 Corvette Power Window Relay The best thing to do is use 4 bosch relays triggered by the original switches. There are two relays attached to the console support bracket. My windows now go up and down like a brand new. The horn relay, located on the rear of the driver’s side inner fender, serves as a power distribution point for the car. You will. C3 Corvette Power Window Relay.
From www.youtube.com
How to C3 Corvette Power Window Regulator Replacement Easy YouTube C3 Corvette Power Window Relay The p/w relay and the wiper relay. Power seats, power windows & power door locks — circuit breaker is located on fuse panel to protect power accessories. You will need a relay for window up, and a separate one for window down on each side. I checked all connections and. This is one of the pages from the electrical service. C3 Corvette Power Window Relay.
From www.topflightautomotive.com
C3 19681978 Chevrolet Corvette Power Window Relay. Replacement C3 Corvette Power Window Relay See below a youtube video link which i have. The best thing to do is use 4 bosch relays triggered by the original switches. My windows now go up and down like a brand new. Power seats, power windows & power door locks — circuit breaker is located on fuse panel to protect power accessories. There are two relays attached. C3 Corvette Power Window Relay.
From www.circuitdiagram.co
C3 Corvette Power Window Wiring Diagram Circuit Diagram C3 Corvette Power Window Relay Reassembled and voila a working relay. There are two relays attached to the console support bracket. The horn relay, located on the rear of the driver’s side inner fender, serves as a power distribution point for the car. Substitute window motor for fog lights and the toggle switch as the window switch. The p/w relay and the wiper relay. See. C3 Corvette Power Window Relay.
From www.corvetteforum.com
FS (For Sale) Power window relay CorvetteForum Chevrolet Corvette C3 Corvette Power Window Relay You will need a relay for window up, and a separate one for window down on each side. This is one of the pages from the electrical service maual from a 1979 corvette c3. The best thing to do is use 4 bosch relays triggered by the original switches. Substitute window motor for fog lights and the toggle switch as. C3 Corvette Power Window Relay.
From schematiclisteva.z19.web.core.windows.net
C3 Corvette Power Window Regulator C3 Corvette Power Window Relay I tried replacing the 30 amp circuit breaker and the power window relay, still no power to the windows. This is one of the pages from the electrical service maual from a 1979 corvette c3. Reassembled and voila a working relay. There are two relays attached to the console support bracket. See below a youtube video link which i have.. C3 Corvette Power Window Relay.
From www.rpidesigns.com
C3 Corvette Power Window Switch C3 Corvette Power Window Relay See below a youtube video link which i have. Substitute window motor for fog lights and the toggle switch as the window switch. The best thing to do is use 4 bosch relays triggered by the original switches. Reassembled and voila a working relay. I checked all connections and. This is one of the pages from the electrical service maual. C3 Corvette Power Window Relay.
From www.zip-corvette.com
C3 Corvette Power Window Electrical (19681982) C3 Corvette Power Window Relay The horn relay, located on the rear of the driver’s side inner fender, serves as a power distribution point for the car. I checked all connections and. Substitute window motor for fog lights and the toggle switch as the window switch. You will need a relay for window up, and a separate one for window down on each side. See. C3 Corvette Power Window Relay.
From corvette.co.uk
19681978 C3 Corvette Power Window Relay New C3 Corvette Power Window Relay Reassembled and voila a working relay. I tried replacing the 30 amp circuit breaker and the power window relay, still no power to the windows. I checked all connections and. The p/w relay and the wiper relay. See below a youtube video link which i have. The horn relay, located on the rear of the driver’s side inner fender, serves. C3 Corvette Power Window Relay.