Read Lines From File C# . the file contents are read and stored in a string variable, which is then written to the console. there are several ways to read the contents of a file line by line in c#. The file.readalllines opens a text file, reads all lines of the file. Let’s start our guide with the simplest scenario: These are discussed below in detail: how do i read a file in c#? It then uses the console.readline method to read each. there are two simple ways to read a text file line by line: c# read text file with file.readalllines. Reads small chunks of the file into memory (buffering) and. while file.readalllines() is one of the simplest ways to read a file, it is also one of the slowest. it also redirects the standard output from the console to the output file.
from www.linuxconsultant.org
These are discussed below in detail: there are two simple ways to read a text file line by line: It then uses the console.readline method to read each. The file.readalllines opens a text file, reads all lines of the file. Let’s start our guide with the simplest scenario: Reads small chunks of the file into memory (buffering) and. there are several ways to read the contents of a file line by line in c#. the file contents are read and stored in a string variable, which is then written to the console. it also redirects the standard output from the console to the output file. how do i read a file in c#?
How to Read a Text File and Store it in an Array in Java Linux Consultant
Read Lines From File C# there are two simple ways to read a text file line by line: Let’s start our guide with the simplest scenario: Reads small chunks of the file into memory (buffering) and. while file.readalllines() is one of the simplest ways to read a file, it is also one of the slowest. there are several ways to read the contents of a file line by line in c#. The file.readalllines opens a text file, reads all lines of the file. It then uses the console.readline method to read each. the file contents are read and stored in a string variable, which is then written to the console. there are two simple ways to read a text file line by line: it also redirects the standard output from the console to the output file. c# read text file with file.readalllines. how do i read a file in c#? These are discussed below in detail:
From dongtienvietnam.com
Efficiently Splitting A Text File Into An Arraylist Using Java Read Lines From File C# while file.readalllines() is one of the simplest ways to read a file, it is also one of the slowest. it also redirects the standard output from the console to the output file. how do i read a file in c#? It then uses the console.readline method to read each. The file.readalllines opens a text file, reads all. Read Lines From File C#.
From www.linuxconsultant.org
How to Read a Text File and Store it in an Array in Java Linux Consultant Read Lines From File C# how do i read a file in c#? the file contents are read and stored in a string variable, which is then written to the console. Reads small chunks of the file into memory (buffering) and. Let’s start our guide with the simplest scenario: it also redirects the standard output from the console to the output file.. Read Lines From File C#.
From discountpoliz.weebly.com
Simple writer with files discountpoliz Read Lines From File C# there are two simple ways to read a text file line by line: Reads small chunks of the file into memory (buffering) and. while file.readalllines() is one of the simplest ways to read a file, it is also one of the slowest. The file.readalllines opens a text file, reads all lines of the file. it also redirects. Read Lines From File C#.
From www.youtube.com
read from file and save in array YouTube Read Lines From File C# how do i read a file in c#? while file.readalllines() is one of the simplest ways to read a file, it is also one of the slowest. it also redirects the standard output from the console to the output file. The file.readalllines opens a text file, reads all lines of the file. It then uses the console.readline. Read Lines From File C#.
From 9to5answer.com
[Solved] How to read lines from file into array? 9to5Answer Read Lines From File C# there are several ways to read the contents of a file line by line in c#. These are discussed below in detail: The file.readalllines opens a text file, reads all lines of the file. it also redirects the standard output from the console to the output file. It then uses the console.readline method to read each. how. Read Lines From File C#.
From printableformsfree.com
How To Read A Text File In Visual Studio C Printable Forms Free Online Read Lines From File C# it also redirects the standard output from the console to the output file. Let’s start our guide with the simplest scenario: how do i read a file in c#? c# read text file with file.readalllines. there are several ways to read the contents of a file line by line in c#. while file.readalllines() is one. Read Lines From File C#.
From www.youtube.com
Python Read Lines From File YouTube Read Lines From File C# Let’s start our guide with the simplest scenario: Reads small chunks of the file into memory (buffering) and. It then uses the console.readline method to read each. while file.readalllines() is one of the simplest ways to read a file, it is also one of the slowest. The file.readalllines opens a text file, reads all lines of the file. . Read Lines From File C#.
From www.teachoo.com
Write a method in Python to read lines from a text file DIARY.TXT, and Read Lines From File C# there are several ways to read the contents of a file line by line in c#. The file.readalllines opens a text file, reads all lines of the file. These are discussed below in detail: there are two simple ways to read a text file line by line: It then uses the console.readline method to read each. the. Read Lines From File C#.
From www.geeksforgeeks.org
Read content from one file and write it into another file Read Lines From File C# It then uses the console.readline method to read each. there are several ways to read the contents of a file line by line in c#. Reads small chunks of the file into memory (buffering) and. These are discussed below in detail: how do i read a file in c#? while file.readalllines() is one of the simplest ways. Read Lines From File C#.
From www.youtube.com
C 30 Read lines of text from a file using StreamReader, and print the Read Lines From File C# c# read text file with file.readalllines. Let’s start our guide with the simplest scenario: while file.readalllines() is one of the simplest ways to read a file, it is also one of the slowest. These are discussed below in detail: it also redirects the standard output from the console to the output file. there are several ways. Read Lines From File C#.
From arthurdrayburnxo.blob.core.windows.net
C Create Csv File Utf8 Read Lines From File C# while file.readalllines() is one of the simplest ways to read a file, it is also one of the slowest. Reads small chunks of the file into memory (buffering) and. The file.readalllines opens a text file, reads all lines of the file. how do i read a file in c#? c# read text file with file.readalllines. it. Read Lines From File C#.
From www.teachoo.com
Write a method COUNTLINES() in Python to read lines from text file Read Lines From File C# the file contents are read and stored in a string variable, which is then written to the console. it also redirects the standard output from the console to the output file. while file.readalllines() is one of the simplest ways to read a file, it is also one of the slowest. there are several ways to read. Read Lines From File C#.
From csharp-station.com
How To Reading and Writing Text Files C Station Read Lines From File C# These are discussed below in detail: there are two simple ways to read a text file line by line: It then uses the console.readline method to read each. c# read text file with file.readalllines. the file contents are read and stored in a string variable, which is then written to the console. Reads small chunks of the. Read Lines From File C#.
From www.studocu.com
read line from file Q Write a program that will convert the given Read Lines From File C# c# read text file with file.readalllines. The file.readalllines opens a text file, reads all lines of the file. there are two simple ways to read a text file line by line: while file.readalllines() is one of the simplest ways to read a file, it is also one of the slowest. These are discussed below in detail: . Read Lines From File C#.
From www.readinglogprintable.com
Read Log File In Python 2024 Reading Log Printable Read Lines From File C# there are several ways to read the contents of a file line by line in c#. Let’s start our guide with the simplest scenario: These are discussed below in detail: how do i read a file in c#? The file.readalllines opens a text file, reads all lines of the file. Reads small chunks of the file into memory. Read Lines From File C#.
From www.youtube.com
Read lines from a text file and write those lines in a file which are Read Lines From File C# The file.readalllines opens a text file, reads all lines of the file. it also redirects the standard output from the console to the output file. Let’s start our guide with the simplest scenario: Reads small chunks of the file into memory (buffering) and. while file.readalllines() is one of the simplest ways to read a file, it is also. Read Lines From File C#.
From www.chegg.com
Read Line from File and Count Word Learning Goals Read Lines From File C# Let’s start our guide with the simplest scenario: the file contents are read and stored in a string variable, which is then written to the console. c# read text file with file.readalllines. how do i read a file in c#? Reads small chunks of the file into memory (buffering) and. It then uses the console.readline method to. Read Lines From File C#.
From www.youtube.com
Read line from file, manipulate, and then append to another file YouTube Read Lines From File C# Let’s start our guide with the simplest scenario: These are discussed below in detail: The file.readalllines opens a text file, reads all lines of the file. the file contents are read and stored in a string variable, which is then written to the console. Reads small chunks of the file into memory (buffering) and. there are several ways. Read Lines From File C#.
From www.youtube.com
NodeJS Reading line from file doesn't return the correct string with Read Lines From File C# there are two simple ways to read a text file line by line: The file.readalllines opens a text file, reads all lines of the file. It then uses the console.readline method to read each. c# read text file with file.readalllines. while file.readalllines() is one of the simplest ways to read a file, it is also one of. Read Lines From File C#.
From www.youtube.com
File I/O reading lines from a file YouTube Read Lines From File C# These are discussed below in detail: there are two simple ways to read a text file line by line: Let’s start our guide with the simplest scenario: there are several ways to read the contents of a file line by line in c#. The file.readalllines opens a text file, reads all lines of the file. how do. Read Lines From File C#.
From josephjsaleemxo.blob.core.windows.net
Read And Write Json File In Java Example Read Lines From File C# c# read text file with file.readalllines. These are discussed below in detail: there are two simple ways to read a text file line by line: Let’s start our guide with the simplest scenario: there are several ways to read the contents of a file line by line in c#. It then uses the console.readline method to read. Read Lines From File C#.
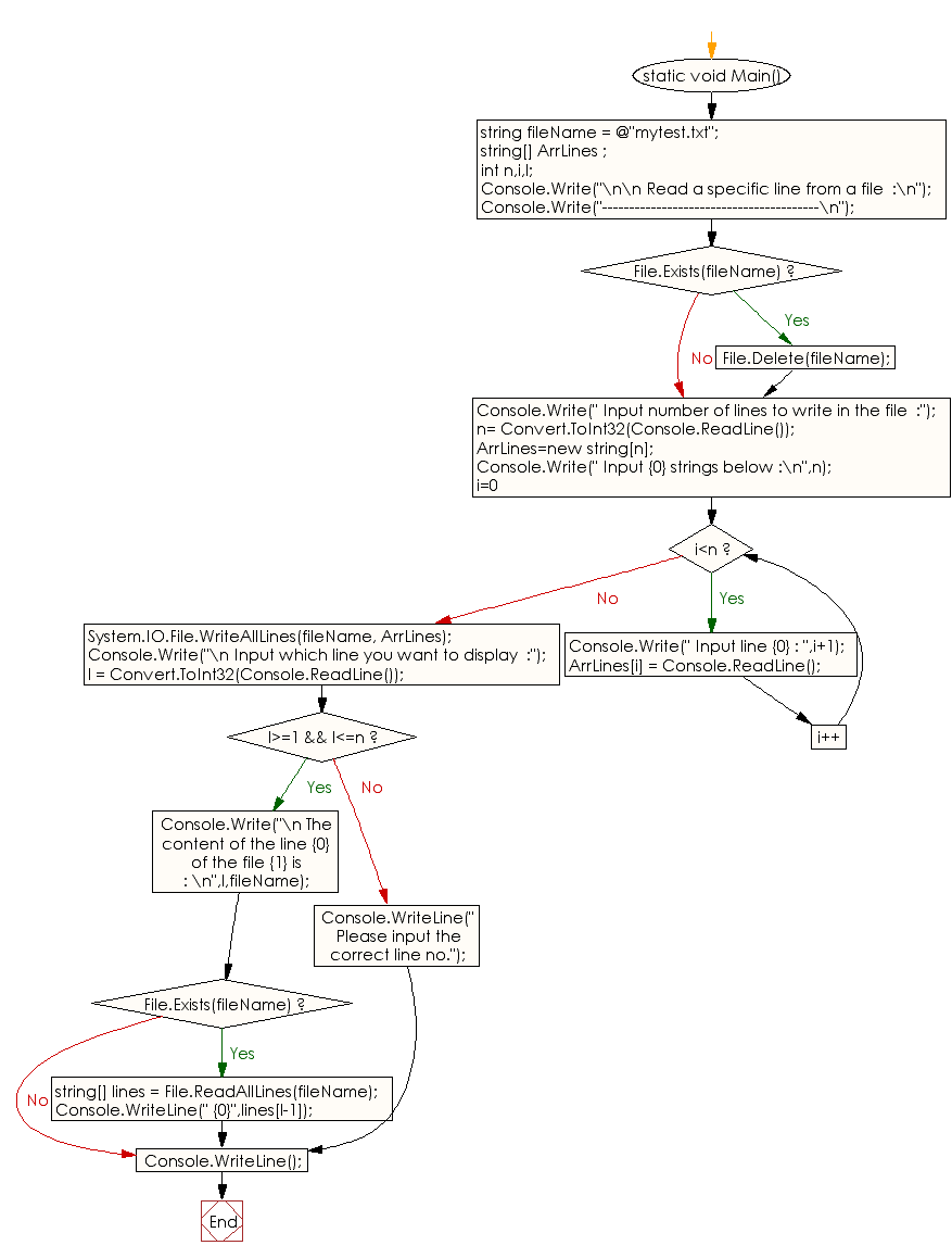
From www.w3resource.com
C Read a specific line from a file Read Lines From File C# It then uses the console.readline method to read each. c# read text file with file.readalllines. how do i read a file in c#? there are two simple ways to read a text file line by line: the file contents are read and stored in a string variable, which is then written to the console. The file.readalllines. Read Lines From File C#.
From dongtienvietnam.com
Go Read File Line By Line Top 10 Latest Posts Read Lines From File C# it also redirects the standard output from the console to the output file. It then uses the console.readline method to read each. Reads small chunks of the file into memory (buffering) and. there are two simple ways to read a text file line by line: These are discussed below in detail: how do i read a file. Read Lines From File C#.
From blogschi.weebly.com
Download free Reading Line From File Python blogschi Read Lines From File C# It then uses the console.readline method to read each. there are several ways to read the contents of a file line by line in c#. The file.readalllines opens a text file, reads all lines of the file. how do i read a file in c#? while file.readalllines() is one of the simplest ways to read a file,. Read Lines From File C#.
From forums.ni.com
Read Lines of a Text File and Return as Array of String Using LabVIEW Read Lines From File C# The file.readalllines opens a text file, reads all lines of the file. c# read text file with file.readalllines. how do i read a file in c#? These are discussed below in detail: Let’s start our guide with the simplest scenario: it also redirects the standard output from the console to the output file. It then uses the. Read Lines From File C#.
From www.youtube.com
Python read lines from file by regex YouTube Read Lines From File C# It then uses the console.readline method to read each. there are two simple ways to read a text file line by line: there are several ways to read the contents of a file line by line in c#. it also redirects the standard output from the console to the output file. Let’s start our guide with the. Read Lines From File C#.
From www.youtube.com
How to Read Lines from a File using Redlines Function YouTube Read Lines From File C# there are several ways to read the contents of a file line by line in c#. Let’s start our guide with the simplest scenario: These are discussed below in detail: The file.readalllines opens a text file, reads all lines of the file. Reads small chunks of the file into memory (buffering) and. while file.readalllines() is one of the. Read Lines From File C#.
From designcorral.com
How To Read Integers From A File In C Design Corral Read Lines From File C# c# read text file with file.readalllines. the file contents are read and stored in a string variable, which is then written to the console. how do i read a file in c#? there are two simple ways to read a text file line by line: Let’s start our guide with the simplest scenario: while file.readalllines(). Read Lines From File C#.
From docs.streamer.bot
Read Lines From File Streamer.bot Docs Read Lines From File C# the file contents are read and stored in a string variable, which is then written to the console. The file.readalllines opens a text file, reads all lines of the file. c# read text file with file.readalllines. it also redirects the standard output from the console to the output file. while file.readalllines() is one of the simplest. Read Lines From File C#.
From www.slideserve.com
PPT Agenda PowerPoint Presentation, free download ID1574897 Read Lines From File C# it also redirects the standard output from the console to the output file. These are discussed below in detail: It then uses the console.readline method to read each. there are several ways to read the contents of a file line by line in c#. c# read text file with file.readalllines. Reads small chunks of the file into. Read Lines From File C#.
From docs.streamer.bot
Execute C Method Streamer.bot Docs Read Lines From File C# Reads small chunks of the file into memory (buffering) and. while file.readalllines() is one of the simplest ways to read a file, it is also one of the slowest. how do i read a file in c#? c# read text file with file.readalllines. These are discussed below in detail: The file.readalllines opens a text file, reads all. Read Lines From File C#.
From www.linuxconsultant.org
How to Read a Text File and Store it in an Array in Java Linux Consultant Read Lines From File C# there are two simple ways to read a text file line by line: Let’s start our guide with the simplest scenario: the file contents are read and stored in a string variable, which is then written to the console. it also redirects the standard output from the console to the output file. while file.readalllines() is one. Read Lines From File C#.
From nhanvietluanvan.com
Reading Files In Python Convert To List Read Lines From File C# it also redirects the standard output from the console to the output file. there are two simple ways to read a text file line by line: It then uses the console.readline method to read each. These are discussed below in detail: Let’s start our guide with the simplest scenario: the file contents are read and stored in. Read Lines From File C#.
From robwillup.medium.com
A few ways to read files with Elixir by Robson William Medium Read Lines From File C# while file.readalllines() is one of the simplest ways to read a file, it is also one of the slowest. there are two simple ways to read a text file line by line: it also redirects the standard output from the console to the output file. the file contents are read and stored in a string variable,. Read Lines From File C#.
From www.vrogue.co
How Do I Read A Specific Line In A Csv File In Python vrogue.co Read Lines From File C# Let’s start our guide with the simplest scenario: the file contents are read and stored in a string variable, which is then written to the console. while file.readalllines() is one of the simplest ways to read a file, it is also one of the slowest. c# read text file with file.readalllines. The file.readalllines opens a text file,. Read Lines From File C#.