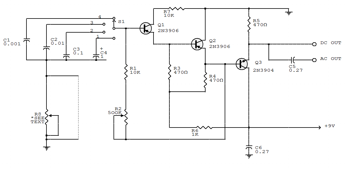
Transistor Function Generator . In part 1, we learned how to take a collection of ordinary parts and. It can generate waveforms such as sine wave, square wave, a triangular wave, sawtooth. Generate linearly increasing voltage over short time periods using transistors to charge and discharge a capacitor. Function generator is a signal generator that produces different types of waveforms at the output. Let’s get started by looking at some function generator signals. Turn on a function generator. The digital ones will take a few seconds to. Function generation circuits are used to create arbitrary transfer characteristics. Learn what is a function generator, a device that can produce different waveforms with wide frequency range. Circuit function_generator.cr download the spice file. These can be used for a variety of purposes, including.
        
         
         
        from www.learningaboutelectronics.com 
     
        
        Circuit function_generator.cr download the spice file. These can be used for a variety of purposes, including. Turn on a function generator. It can generate waveforms such as sine wave, square wave, a triangular wave, sawtooth. Function generator is a signal generator that produces different types of waveforms at the output. In part 1, we learned how to take a collection of ordinary parts and. Let’s get started by looking at some function generator signals. Generate linearly increasing voltage over short time periods using transistors to charge and discharge a capacitor. Function generation circuits are used to create arbitrary transfer characteristics. The digital ones will take a few seconds to.
    
    	
            
	
		 
	 
         
    How to Build a Sine Wave Generator Circuit with a Transistor 
    Transistor Function Generator  In part 1, we learned how to take a collection of ordinary parts and. Function generation circuits are used to create arbitrary transfer characteristics. Let’s get started by looking at some function generator signals. Circuit function_generator.cr download the spice file. Learn what is a function generator, a device that can produce different waveforms with wide frequency range. Function generator is a signal generator that produces different types of waveforms at the output. Turn on a function generator. The digital ones will take a few seconds to. In part 1, we learned how to take a collection of ordinary parts and. These can be used for a variety of purposes, including. It can generate waveforms such as sine wave, square wave, a triangular wave, sawtooth. Generate linearly increasing voltage over short time periods using transistors to charge and discharge a capacitor.
            
	
		 
	 
         
 
    
         
        From www.aliexpress.com 
                    Fnirsi Dsotc3 Portable Digital Oscilloscope Transistor Tester Function Transistor Function Generator  Function generation circuits are used to create arbitrary transfer characteristics. Let’s get started by looking at some function generator signals. Learn what is a function generator, a device that can produce different waveforms with wide frequency range. These can be used for a variety of purposes, including. Function generator is a signal generator that produces different types of waveforms at. Transistor Function Generator.
     
    
         
        From www.eleccircuit.com 
                    Transistor Crystal Oscillator circuit ideas Transistor Function Generator  Generate linearly increasing voltage over short time periods using transistors to charge and discharge a capacitor. These can be used for a variety of purposes, including. The digital ones will take a few seconds to. Let’s get started by looking at some function generator signals. Turn on a function generator. It can generate waveforms such as sine wave, square wave,. Transistor Function Generator.
     
    
         
        From www.engineersgarage.com 
                    Inverting amplifier with signal feedback using NPN transistor Transistor Function Generator  Function generator is a signal generator that produces different types of waveforms at the output. Turn on a function generator. Circuit function_generator.cr download the spice file. Function generation circuits are used to create arbitrary transfer characteristics. The digital ones will take a few seconds to. Learn what is a function generator, a device that can produce different waveforms with wide. Transistor Function Generator.
     
    
         
        From circuitdigest.com 
                    Simple Sine Wave Generator Circuit using Transistor Transistor Function Generator  These can be used for a variety of purposes, including. Turn on a function generator. Circuit function_generator.cr download the spice file. In part 1, we learned how to take a collection of ordinary parts and. It can generate waveforms such as sine wave, square wave, a triangular wave, sawtooth. Let’s get started by looking at some function generator signals. Function. Transistor Function Generator.
     
    
         
        From www.circuits-diy.com 
                    Two Transistor Audio Amplifier Circuit Transistor Function Generator  Function generator is a signal generator that produces different types of waveforms at the output. Let’s get started by looking at some function generator signals. In part 1, we learned how to take a collection of ordinary parts and. The digital ones will take a few seconds to. Function generation circuits are used to create arbitrary transfer characteristics. Generate linearly. Transistor Function Generator.
     
    
         
        From www.learningaboutelectronics.com 
                    How to Build a Sine Wave Generator Circuit with a Transistor Transistor Function Generator  These can be used for a variety of purposes, including. Function generator is a signal generator that produces different types of waveforms at the output. Function generation circuits are used to create arbitrary transfer characteristics. Circuit function_generator.cr download the spice file. Turn on a function generator. The digital ones will take a few seconds to. It can generate waveforms such. Transistor Function Generator.
     
    
         
        From www.build-electronic-circuits.com 
                    How Transistors Work (BJT and MOSFET) The Simple Explanation Transistor Function Generator  Generate linearly increasing voltage over short time periods using transistors to charge and discharge a capacitor. Turn on a function generator. Let’s get started by looking at some function generator signals. Circuit function_generator.cr download the spice file. Learn what is a function generator, a device that can produce different waveforms with wide frequency range. In part 1, we learned how. Transistor Function Generator.
     
    
         
        From www.researchgate.net 
                    Schematic of avalanche transistor stack pulse generator. Download Transistor Function Generator  Circuit function_generator.cr download the spice file. Turn on a function generator. Learn what is a function generator, a device that can produce different waveforms with wide frequency range. Let’s get started by looking at some function generator signals. It can generate waveforms such as sine wave, square wave, a triangular wave, sawtooth. Function generator is a signal generator that produces. Transistor Function Generator.
     
    
         
        From www.ltoxd.com 
                    Function Generator Circuit using ICL8038 Gadgetronicx 188金宝搏bet官方,欢迎您 Transistor Function Generator  The digital ones will take a few seconds to. These can be used for a variety of purposes, including. Let’s get started by looking at some function generator signals. Generate linearly increasing voltage over short time periods using transistors to charge and discharge a capacitor. It can generate waveforms such as sine wave, square wave, a triangular wave, sawtooth. Turn. Transistor Function Generator.
     
    
         
        From www.aliexpress.com 
                    DSO TC3 Digital Oscilloscope Transistor Tester Function Signal Transistor Function Generator  It can generate waveforms such as sine wave, square wave, a triangular wave, sawtooth. The digital ones will take a few seconds to. Function generator is a signal generator that produces different types of waveforms at the output. These can be used for a variety of purposes, including. Learn what is a function generator, a device that can produce different. Transistor Function Generator.
     
    
         
        From fnirsi.en.made-in-china.com 
                    Fnirsi DsoTc3 Digital Oscilloscope Transistor Tester Function Signal Transistor Function Generator  In part 1, we learned how to take a collection of ordinary parts and. The digital ones will take a few seconds to. Let’s get started by looking at some function generator signals. Circuit function_generator.cr download the spice file. Function generator is a signal generator that produces different types of waveforms at the output. It can generate waveforms such as. Transistor Function Generator.
     
    
         
        From www.gadgetronicx.com 
                    2 Stage Amplifier Circuit using Transistors Gadgetronicx Transistor Function Generator  Let’s get started by looking at some function generator signals. Circuit function_generator.cr download the spice file. Turn on a function generator. It can generate waveforms such as sine wave, square wave, a triangular wave, sawtooth. These can be used for a variety of purposes, including. Function generator is a signal generator that produces different types of waveforms at the output.. Transistor Function Generator.
     
    
         
        From electronics.stackexchange.com 
                    amplifier What is the function of this transistor? Electrical Transistor Function Generator  These can be used for a variety of purposes, including. Function generator is a signal generator that produces different types of waveforms at the output. Learn what is a function generator, a device that can produce different waveforms with wide frequency range. Generate linearly increasing voltage over short time periods using transistors to charge and discharge a capacitor. The digital. Transistor Function Generator.
     
    
         
        From electronics.stackexchange.com 
                    transistors Is there any way to make the output voltage waveform in Transistor Function Generator  Generate linearly increasing voltage over short time periods using transistors to charge and discharge a capacitor. In part 1, we learned how to take a collection of ordinary parts and. Let’s get started by looking at some function generator signals. These can be used for a variety of purposes, including. Function generator is a signal generator that produces different types. Transistor Function Generator.
     
    
         
        From klajgqece.blob.core.windows.net 
                    Purpose Of Amplifier Transistor at Cora Lambert blog Transistor Function Generator  Generate linearly increasing voltage over short time periods using transistors to charge and discharge a capacitor. These can be used for a variety of purposes, including. It can generate waveforms such as sine wave, square wave, a triangular wave, sawtooth. The digital ones will take a few seconds to. Function generator is a signal generator that produces different types of. Transistor Function Generator.
     
    
         
        From how2electronics.com 
                    Triangular Wave Generator Circuit with Op Amp IC 741 Transistor Function Generator  It can generate waveforms such as sine wave, square wave, a triangular wave, sawtooth. Circuit function_generator.cr download the spice file. These can be used for a variety of purposes, including. Generate linearly increasing voltage over short time periods using transistors to charge and discharge a capacitor. Function generation circuits are used to create arbitrary transfer characteristics. Learn what is a. Transistor Function Generator.
     
    
         
        From www.circuitbasics.com 
                    Transistor Amplifiers Circuit Basics Transistor Function Generator  It can generate waveforms such as sine wave, square wave, a triangular wave, sawtooth. Learn what is a function generator, a device that can produce different waveforms with wide frequency range. Generate linearly increasing voltage over short time periods using transistors to charge and discharge a capacitor. Function generator is a signal generator that produces different types of waveforms at. Transistor Function Generator.
     
    
         
        From www.doubtnut.com 
                    [Tamil] Describe the function of a transistor as an amplifier with the Transistor Function Generator  Generate linearly increasing voltage over short time periods using transistors to charge and discharge a capacitor. Circuit function_generator.cr download the spice file. Let’s get started by looking at some function generator signals. The digital ones will take a few seconds to. Learn what is a function generator, a device that can produce different waveforms with wide frequency range. These can. Transistor Function Generator.
     
    
         
        From itecnotes.com 
                    Electronic Using a PWM Signal generator to drive MOSFET transistor Transistor Function Generator  In part 1, we learned how to take a collection of ordinary parts and. It can generate waveforms such as sine wave, square wave, a triangular wave, sawtooth. Let’s get started by looking at some function generator signals. Generate linearly increasing voltage over short time periods using transistors to charge and discharge a capacitor. Circuit function_generator.cr download the spice file.. Transistor Function Generator.
     
    
         
        From electronics.stackexchange.com 
                    mosfet Transistor PWM Generator (No ICs) for practical application Transistor Function Generator  The digital ones will take a few seconds to. These can be used for a variety of purposes, including. Circuit function_generator.cr download the spice file. Learn what is a function generator, a device that can produce different waveforms with wide frequency range. In part 1, we learned how to take a collection of ordinary parts and. Let’s get started by. Transistor Function Generator.
     
    
         
        From www.aliexpress.com 
                    DSOTC2/TC3 Digital Oscilloscope Transistor Tester Function Signal Transistor Function Generator  Circuit function_generator.cr download the spice file. Generate linearly increasing voltage over short time periods using transistors to charge and discharge a capacitor. Function generator is a signal generator that produces different types of waveforms at the output. These can be used for a variety of purposes, including. Let’s get started by looking at some function generator signals. The digital ones. Transistor Function Generator.
     
    
         
        From www.elprocus.com 
                    Avalanche Transistor Circuit Working Operation And Its Applications Transistor Function Generator  Learn what is a function generator, a device that can produce different waveforms with wide frequency range. Circuit function_generator.cr download the spice file. It can generate waveforms such as sine wave, square wave, a triangular wave, sawtooth. The digital ones will take a few seconds to. Let’s get started by looking at some function generator signals. Function generation circuits are. Transistor Function Generator.
     
    
         
        From www.homemade-circuits.com 
                    How to Make Logic Gates using Transistors Homemade Circuit Projects Transistor Function Generator  These can be used for a variety of purposes, including. It can generate waveforms such as sine wave, square wave, a triangular wave, sawtooth. Function generation circuits are used to create arbitrary transfer characteristics. In part 1, we learned how to take a collection of ordinary parts and. Circuit function_generator.cr download the spice file. Function generator is a signal generator. Transistor Function Generator.
     
    
         
        From shopee.com.my 
                    FNIRSI DSOTC3 Digital Oscilloscope Transistor Tester Function Signal Transistor Function Generator  Circuit function_generator.cr download the spice file. The digital ones will take a few seconds to. Let’s get started by looking at some function generator signals. These can be used for a variety of purposes, including. Turn on a function generator. Generate linearly increasing voltage over short time periods using transistors to charge and discharge a capacitor. It can generate waveforms. Transistor Function Generator.
     
    
         
        From www.liveauctionworld.com 
                    HealthKit Function Generator and Transistor Quick Tester Transistor Function Generator  Turn on a function generator. The digital ones will take a few seconds to. In part 1, we learned how to take a collection of ordinary parts and. It can generate waveforms such as sine wave, square wave, a triangular wave, sawtooth. Generate linearly increasing voltage over short time periods using transistors to charge and discharge a capacitor. Learn what. Transistor Function Generator.
     
    
         
        From www.anyrgb.com 
                    4000 Series, logic Family, phaselocked Loop, Function generator, dual Transistor Function Generator  Let’s get started by looking at some function generator signals. The digital ones will take a few seconds to. These can be used for a variety of purposes, including. Turn on a function generator. It can generate waveforms such as sine wave, square wave, a triangular wave, sawtooth. Function generator is a signal generator that produces different types of waveforms. Transistor Function Generator.
     
    
         
        From www.build-electronic-circuits.com 
                    PNP Transistor How Does It Work? Build Electronic Circuits Transistor Function Generator  In part 1, we learned how to take a collection of ordinary parts and. Turn on a function generator. The digital ones will take a few seconds to. It can generate waveforms such as sine wave, square wave, a triangular wave, sawtooth. Let’s get started by looking at some function generator signals. Function generator is a signal generator that produces. Transistor Function Generator.
     
    
         
        From www.learningaboutelectronics.com 
                    How to Build a Ramp Generator with Transistors Transistor Function Generator  Function generator is a signal generator that produces different types of waveforms at the output. Generate linearly increasing voltage over short time periods using transistors to charge and discharge a capacitor. It can generate waveforms such as sine wave, square wave, a triangular wave, sawtooth. Learn what is a function generator, a device that can produce different waveforms with wide. Transistor Function Generator.
     
    
         
        From www.freepik.com 
                    Premium Vector Transistor electronic component with its symbol Transistor Function Generator  In part 1, we learned how to take a collection of ordinary parts and. Circuit function_generator.cr download the spice file. Function generator is a signal generator that produces different types of waveforms at the output. The digital ones will take a few seconds to. Let’s get started by looking at some function generator signals. Turn on a function generator. These. Transistor Function Generator.
     
    
         
        From www.aliexpress.com 
                    FNIRSI DSOTC3 TC2 Digital Oscilloscope Transistor Tester Function Transistor Function Generator  The digital ones will take a few seconds to. These can be used for a variety of purposes, including. Let’s get started by looking at some function generator signals. Turn on a function generator. It can generate waveforms such as sine wave, square wave, a triangular wave, sawtooth. Generate linearly increasing voltage over short time periods using transistors to charge. Transistor Function Generator.
     
    
         
        From www.researchgate.net 
                    Exponential function generator using parasitic NPN transistors (Q1 and Transistor Function Generator  These can be used for a variety of purposes, including. Function generator is a signal generator that produces different types of waveforms at the output. Learn what is a function generator, a device that can produce different waveforms with wide frequency range. It can generate waveforms such as sine wave, square wave, a triangular wave, sawtooth. Generate linearly increasing voltage. Transistor Function Generator.
     
    
         
        From www.liveauctionworld.com 
                    HealthKit Function Generator and Transistor Quick Tester Transistor Function Generator  Circuit function_generator.cr download the spice file. Learn what is a function generator, a device that can produce different waveforms with wide frequency range. In part 1, we learned how to take a collection of ordinary parts and. Let’s get started by looking at some function generator signals. The digital ones will take a few seconds to. Function generator is a. Transistor Function Generator.
     
    
         
        From www.aliexpress.com 
                    Fnirsi Dsotc3 Digital Oscilloscope Transistor Tester Function Signal Transistor Function Generator  Function generator is a signal generator that produces different types of waveforms at the output. Learn what is a function generator, a device that can produce different waveforms with wide frequency range. Generate linearly increasing voltage over short time periods using transistors to charge and discharge a capacitor. The digital ones will take a few seconds to. In part 1,. Transistor Function Generator.
     
    
         
        From learn.sparkfun.com 
                    Transistors SparkFun Learn Transistor Function Generator  Learn what is a function generator, a device that can produce different waveforms with wide frequency range. Function generator is a signal generator that produces different types of waveforms at the output. It can generate waveforms such as sine wave, square wave, a triangular wave, sawtooth. Circuit function_generator.cr download the spice file. These can be used for a variety of. Transistor Function Generator.
     
    
         
        From circooits.blogspot.com 
                    Electronic Circuits Collections Pulse Generator (with Transistor) Transistor Function Generator  The digital ones will take a few seconds to. Turn on a function generator. Function generation circuits are used to create arbitrary transfer characteristics. It can generate waveforms such as sine wave, square wave, a triangular wave, sawtooth. In part 1, we learned how to take a collection of ordinary parts and. Generate linearly increasing voltage over short time periods. Transistor Function Generator.