Eer Definition . Learn how eer and seer ratings are calculated. Learn the difference between eer and seer, two metrics that measure the energy efficiency of air conditioners. Eer ratings are attributed to an air conditioner or heat pump. Eer is the ratio of a unit’s cooling output relative to its input power. Eermeasures how efficiently it uses electricity to remove heat from your home. Eer stands for energy efficiency ratio and refers to the measure of a refrigeration system's cooling capacity to power consumption. Eer or energy efficiency ratio is a measure used to determine how well an hvac device uses energy. Eer, or energy efficiency ratio, measures the energy efficiency of an air conditioner or heat pump at the outdoor cooling temperature of. The energy efficiency ratio of an air conditioning or heat pump: Eer is the ratio of cooling capacity to power input of an air conditioner at a given operating point. Eer is a theoretical ratio of cooling output to power input, while seer is a.
from www.chegg.com
Eer, or energy efficiency ratio, measures the energy efficiency of an air conditioner or heat pump at the outdoor cooling temperature of. Eer is a theoretical ratio of cooling output to power input, while seer is a. Eer ratings are attributed to an air conditioner or heat pump. Learn how eer and seer ratings are calculated. Eermeasures how efficiently it uses electricity to remove heat from your home. Eer or energy efficiency ratio is a measure used to determine how well an hvac device uses energy. Eer is the ratio of a unit’s cooling output relative to its input power. Eer is the ratio of cooling capacity to power input of an air conditioner at a given operating point. The energy efficiency ratio of an air conditioning or heat pump: Eer stands for energy efficiency ratio and refers to the measure of a refrigeration system's cooling capacity to power consumption.
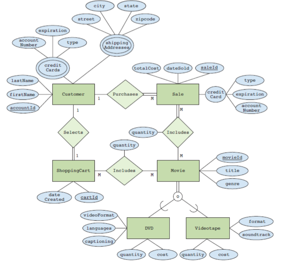
Solved Shows an EER diagram for a database that may be used
Eer Definition Eer is the ratio of a unit’s cooling output relative to its input power. Eer is a theoretical ratio of cooling output to power input, while seer is a. Learn how eer and seer ratings are calculated. Eer is the ratio of a unit’s cooling output relative to its input power. Eer stands for energy efficiency ratio and refers to the measure of a refrigeration system's cooling capacity to power consumption. Learn the difference between eer and seer, two metrics that measure the energy efficiency of air conditioners. Eermeasures how efficiently it uses electricity to remove heat from your home. Eer or energy efficiency ratio is a measure used to determine how well an hvac device uses energy. Eer is the ratio of cooling capacity to power input of an air conditioner at a given operating point. The energy efficiency ratio of an air conditioning or heat pump: Eer ratings are attributed to an air conditioner or heat pump. Eer, or energy efficiency ratio, measures the energy efficiency of an air conditioner or heat pump at the outdoor cooling temperature of.
From stock.adobe.com
EER letter logo design. EER letter in circle shape. EER Creative three Eer Definition Eer is a theoretical ratio of cooling output to power input, while seer is a. Learn the difference between eer and seer, two metrics that measure the energy efficiency of air conditioners. Eer stands for energy efficiency ratio and refers to the measure of a refrigeration system's cooling capacity to power consumption. Eermeasures how efficiently it uses electricity to remove. Eer Definition.
From www.slideserve.com
PPT EER Analysis Results PowerPoint Presentation, free download ID Eer Definition Eer is the ratio of a unit’s cooling output relative to its input power. Eermeasures how efficiently it uses electricity to remove heat from your home. Learn how eer and seer ratings are calculated. The energy efficiency ratio of an air conditioning or heat pump: Learn the difference between eer and seer, two metrics that measure the energy efficiency of. Eer Definition.
From www.pinterest.co.uk
Circle the Sound ear, eer, ere Words Phonics, Phonics worksheets, Words Eer Definition Eer is the ratio of cooling capacity to power input of an air conditioner at a given operating point. Eer is a theoretical ratio of cooling output to power input, while seer is a. Learn the difference between eer and seer, two metrics that measure the energy efficiency of air conditioners. Eer, or energy efficiency ratio, measures the energy efficiency. Eer Definition.
From woodscribdbraxin.blogspot.com
eer wood scribd braxin Eer Definition Eer is the ratio of cooling capacity to power input of an air conditioner at a given operating point. Learn how eer and seer ratings are calculated. Learn the difference between eer and seer, two metrics that measure the energy efficiency of air conditioners. Eer is a theoretical ratio of cooling output to power input, while seer is a. Eer. Eer Definition.
From woodscribdbraxin.blogspot.com
eer wood scribd braxin Eer Definition Eer is a theoretical ratio of cooling output to power input, while seer is a. Eer is the ratio of a unit’s cooling output relative to its input power. Learn the difference between eer and seer, two metrics that measure the energy efficiency of air conditioners. Eer ratings are attributed to an air conditioner or heat pump. Eer or energy. Eer Definition.
From www.chegg.com
Solved Shows an EER diagram for a database that may be used Eer Definition Learn how eer and seer ratings are calculated. Eer, or energy efficiency ratio, measures the energy efficiency of an air conditioner or heat pump at the outdoor cooling temperature of. Eer is the ratio of cooling capacity to power input of an air conditioner at a given operating point. Eer ratings are attributed to an air conditioner or heat pump.. Eer Definition.
From www.scaler.com
ER Diagram in dbms Scaler Topics Eer Definition Eer or energy efficiency ratio is a measure used to determine how well an hvac device uses energy. The energy efficiency ratio of an air conditioning or heat pump: Eer is the ratio of cooling capacity to power input of an air conditioner at a given operating point. Eer, or energy efficiency ratio, measures the energy efficiency of an air. Eer Definition.
From mavenanalytics.io
Learn SQL Creating SQL EER Diagrams Maven Analytics Eer Definition Eer ratings are attributed to an air conditioner or heat pump. Eermeasures how efficiently it uses electricity to remove heat from your home. The energy efficiency ratio of an air conditioning or heat pump: Learn how eer and seer ratings are calculated. Learn the difference between eer and seer, two metrics that measure the energy efficiency of air conditioners. Eer. Eer Definition.
From woodscribdbraxin.blogspot.com
eer wood scribd braxin Eer Definition Eer stands for energy efficiency ratio and refers to the measure of a refrigeration system's cooling capacity to power consumption. The energy efficiency ratio of an air conditioning or heat pump: Eer or energy efficiency ratio is a measure used to determine how well an hvac device uses energy. Eer is a theoretical ratio of cooling output to power input,. Eer Definition.
From www.futura-sciences.com
Définition EER Eer Definition Eer is the ratio of cooling capacity to power input of an air conditioner at a given operating point. Learn how eer and seer ratings are calculated. Eer stands for energy efficiency ratio and refers to the measure of a refrigeration system's cooling capacity to power consumption. Eer is the ratio of a unit’s cooling output relative to its input. Eer Definition.
From woodscribdbraxin.blogspot.com
eer wood scribd braxin Eer Definition Eer stands for energy efficiency ratio and refers to the measure of a refrigeration system's cooling capacity to power consumption. Learn how eer and seer ratings are calculated. Eer is a theoretical ratio of cooling output to power input, while seer is a. Eermeasures how efficiently it uses electricity to remove heat from your home. Eer is the ratio of. Eer Definition.
From www.lihpao.com
Eer in Nutrition Exploring the Benefits, Recipes, and Latest Research Eer Definition Learn how eer and seer ratings are calculated. Eer is the ratio of cooling capacity to power input of an air conditioner at a given operating point. Eer is the ratio of a unit’s cooling output relative to its input power. Eer, or energy efficiency ratio, measures the energy efficiency of an air conditioner or heat pump at the outdoor. Eer Definition.
From www.slideserve.com
PPT Enhanced EntityRelationship (EER) Model PowerPoint Presentation Eer Definition Eer, or energy efficiency ratio, measures the energy efficiency of an air conditioner or heat pump at the outdoor cooling temperature of. Eer ratings are attributed to an air conditioner or heat pump. Eer is a theoretical ratio of cooling output to power input, while seer is a. Learn how eer and seer ratings are calculated. Eermeasures how efficiently it. Eer Definition.
From www.alamy.com
EER logo. EER letter. EER letter logo design. Initials EER logo linked Eer Definition Eermeasures how efficiently it uses electricity to remove heat from your home. Eer is the ratio of cooling capacity to power input of an air conditioner at a given operating point. Eer or energy efficiency ratio is a measure used to determine how well an hvac device uses energy. Eer ratings are attributed to an air conditioner or heat pump.. Eer Definition.
From woodscribdbraxin.blogspot.com
eer wood scribd braxin Eer Definition The energy efficiency ratio of an air conditioning or heat pump: Learn how eer and seer ratings are calculated. Eer is the ratio of cooling capacity to power input of an air conditioner at a given operating point. Eer ratings are attributed to an air conditioner or heat pump. Learn the difference between eer and seer, two metrics that measure. Eer Definition.
From woodscribdbraxin.blogspot.com
eer wood scribd braxin Eer Definition Eer, or energy efficiency ratio, measures the energy efficiency of an air conditioner or heat pump at the outdoor cooling temperature of. Eer is a theoretical ratio of cooling output to power input, while seer is a. The energy efficiency ratio of an air conditioning or heat pump: Eer is the ratio of cooling capacity to power input of an. Eer Definition.
From galvinconanstuart.blogspot.com
What Is An Eer Diagram General Wiring Diagram Eer Definition The energy efficiency ratio of an air conditioning or heat pump: Eer, or energy efficiency ratio, measures the energy efficiency of an air conditioner or heat pump at the outdoor cooling temperature of. Learn how eer and seer ratings are calculated. Eer stands for energy efficiency ratio and refers to the measure of a refrigeration system's cooling capacity to power. Eer Definition.
From www.slideserve.com
PPT Nutrition and Diet Therapy Course Standards Dina Starks, MS, RDN Eer Definition Learn how eer and seer ratings are calculated. Eer stands for energy efficiency ratio and refers to the measure of a refrigeration system's cooling capacity to power consumption. Eer is the ratio of cooling capacity to power input of an air conditioner at a given operating point. Eermeasures how efficiently it uses electricity to remove heat from your home. Eer,. Eer Definition.
From www.slideserve.com
PPT Enhanced EntityRelationship (EER) Model PowerPoint Presentation Eer Definition Learn the difference between eer and seer, two metrics that measure the energy efficiency of air conditioners. Eer, or energy efficiency ratio, measures the energy efficiency of an air conditioner or heat pump at the outdoor cooling temperature of. The energy efficiency ratio of an air conditioning or heat pump: Eer is the ratio of cooling capacity to power input. Eer Definition.
From stock.adobe.com
EER letter logo. EER best white background vector image. EER Monogram Eer Definition Eer is the ratio of a unit’s cooling output relative to its input power. Learn how eer and seer ratings are calculated. Eer ratings are attributed to an air conditioner or heat pump. Eer, or energy efficiency ratio, measures the energy efficiency of an air conditioner or heat pump at the outdoor cooling temperature of. Eermeasures how efficiently it uses. Eer Definition.
From docs.oracle.com
9.1.2.1 Color Key for EER Diagrams Eer Definition The energy efficiency ratio of an air conditioning or heat pump: Eer stands for energy efficiency ratio and refers to the measure of a refrigeration system's cooling capacity to power consumption. Eer is the ratio of a unit’s cooling output relative to its input power. Learn the difference between eer and seer, two metrics that measure the energy efficiency of. Eer Definition.
From resolutionsforyou.com
Eer diagram to relational schema Eer Definition Learn how eer and seer ratings are calculated. Eer ratings are attributed to an air conditioner or heat pump. Eer is the ratio of a unit’s cooling output relative to its input power. The energy efficiency ratio of an air conditioning or heat pump: Eer stands for energy efficiency ratio and refers to the measure of a refrigeration system's cooling. Eer Definition.
From ermodelexample.com
Eer Diagram Examples Eer Definition Eer or energy efficiency ratio is a measure used to determine how well an hvac device uses energy. Eer is the ratio of cooling capacity to power input of an air conditioner at a given operating point. Learn the difference between eer and seer, two metrics that measure the energy efficiency of air conditioners. Eermeasures how efficiently it uses electricity. Eer Definition.
From woodscribdbraxin.blogspot.com
eer wood scribd braxin Eer Definition Learn the difference between eer and seer, two metrics that measure the energy efficiency of air conditioners. Eer stands for energy efficiency ratio and refers to the measure of a refrigeration system's cooling capacity to power consumption. Learn how eer and seer ratings are calculated. Eermeasures how efficiently it uses electricity to remove heat from your home. Eer, or energy. Eer Definition.
From ermodelexample.com
It 5433 Lm2 Er & Eer Model. Learning Objectives Explain for Entity Eer Definition Eer is a theoretical ratio of cooling output to power input, while seer is a. The energy efficiency ratio of an air conditioning or heat pump: Eer stands for energy efficiency ratio and refers to the measure of a refrigeration system's cooling capacity to power consumption. Eer is the ratio of cooling capacity to power input of an air conditioner. Eer Definition.
From ermodelexample.com
Er Diagram Vs Eer Diagram Eer Definition Learn the difference between eer and seer, two metrics that measure the energy efficiency of air conditioners. Eer ratings are attributed to an air conditioner or heat pump. Eer is the ratio of a unit’s cooling output relative to its input power. Eer is a theoretical ratio of cooling output to power input, while seer is a. The energy efficiency. Eer Definition.
From woodscribdbraxin.blogspot.com
eer wood scribd braxin Eer Definition Learn how eer and seer ratings are calculated. Eer is the ratio of a unit’s cooling output relative to its input power. Eer is a theoretical ratio of cooling output to power input, while seer is a. Eer, or energy efficiency ratio, measures the energy efficiency of an air conditioner or heat pump at the outdoor cooling temperature of. Eer. Eer Definition.
From ermodelexample.com
Er Diagram With Aggregation Eer Definition Learn the difference between eer and seer, two metrics that measure the energy efficiency of air conditioners. Eer is the ratio of cooling capacity to power input of an air conditioner at a given operating point. Eermeasures how efficiently it uses electricity to remove heat from your home. Eer or energy efficiency ratio is a measure used to determine how. Eer Definition.
From woodscribdbraxin.blogspot.com
eer wood scribd braxin Eer Definition Learn how eer and seer ratings are calculated. Eer stands for energy efficiency ratio and refers to the measure of a refrigeration system's cooling capacity to power consumption. Eer or energy efficiency ratio is a measure used to determine how well an hvac device uses energy. Eer is the ratio of cooling capacity to power input of an air conditioner. Eer Definition.
From mungfali.com
EER Diagram Examples Eer Definition Eermeasures how efficiently it uses electricity to remove heat from your home. Eer is the ratio of a unit’s cooling output relative to its input power. Eer is a theoretical ratio of cooling output to power input, while seer is a. Eer ratings are attributed to an air conditioner or heat pump. Learn how eer and seer ratings are calculated.. Eer Definition.
From www.slideserve.com
PPT EER Analysis Results PowerPoint Presentation, free download ID Eer Definition Eer is the ratio of a unit’s cooling output relative to its input power. The energy efficiency ratio of an air conditioning or heat pump: Learn the difference between eer and seer, two metrics that measure the energy efficiency of air conditioners. Eer stands for energy efficiency ratio and refers to the measure of a refrigeration system's cooling capacity to. Eer Definition.
From ermodelexample.com
What Is Eer Diagram Eer Definition The energy efficiency ratio of an air conditioning or heat pump: Eer is a theoretical ratio of cooling output to power input, while seer is a. Eer, or energy efficiency ratio, measures the energy efficiency of an air conditioner or heat pump at the outdoor cooling temperature of. Eer stands for energy efficiency ratio and refers to the measure of. Eer Definition.
From woodscribdbraxin.blogspot.com
eer wood scribd braxin Eer Definition Eer ratings are attributed to an air conditioner or heat pump. Learn the difference between eer and seer, two metrics that measure the energy efficiency of air conditioners. Learn how eer and seer ratings are calculated. Eer or energy efficiency ratio is a measure used to determine how well an hvac device uses energy. Eer is the ratio of cooling. Eer Definition.
From mungfali.com
EER Diagram Symbols Eer Definition Learn the difference between eer and seer, two metrics that measure the energy efficiency of air conditioners. Eer is the ratio of a unit’s cooling output relative to its input power. Learn how eer and seer ratings are calculated. Eer is the ratio of cooling capacity to power input of an air conditioner at a given operating point. Eer stands. Eer Definition.
From www.slideserve.com
PPT EER Analysis Results PowerPoint Presentation, free download ID Eer Definition Eer, or energy efficiency ratio, measures the energy efficiency of an air conditioner or heat pump at the outdoor cooling temperature of. The energy efficiency ratio of an air conditioning or heat pump: Learn how eer and seer ratings are calculated. Eer or energy efficiency ratio is a measure used to determine how well an hvac device uses energy. Eer. Eer Definition.