Anti Theft Alarm Diagram . It sounds an alarm when someone tries to intrude into your home or office by hitting, pushing or knocking the door. The circuit diagram to build a simple burglar alarm or an intruder alarm using arduino is given below. You can use this anti theft alarm circuit to thwart burglary. It is possible to enhance this project with many features like adding a gsm. Before getting into working of the alarm circuit, i shall brief the components used in this project. The sensor element is a condenser mic, which is fitted inside the house on the entrance door, preferably on the door frame. You may assemble the circuit as shown in the diagram. The alarm i am making can have various. So this project is all about building an anti theft alarm or an intruder alarm using arduino and pir sensor.
from www.linautilus.com
It is possible to enhance this project with many features like adding a gsm. The alarm i am making can have various. The circuit diagram to build a simple burglar alarm or an intruder alarm using arduino is given below. You can use this anti theft alarm circuit to thwart burglary. The sensor element is a condenser mic, which is fitted inside the house on the entrance door, preferably on the door frame. Before getting into working of the alarm circuit, i shall brief the components used in this project. It sounds an alarm when someone tries to intrude into your home or office by hitting, pushing or knocking the door. You may assemble the circuit as shown in the diagram. So this project is all about building an anti theft alarm or an intruder alarm using arduino and pir sensor.
Lincoln Nautilus Perimeter AntiTheft Alarm System Operation and Component Description
Anti Theft Alarm Diagram You can use this anti theft alarm circuit to thwart burglary. It is possible to enhance this project with many features like adding a gsm. Before getting into working of the alarm circuit, i shall brief the components used in this project. The circuit diagram to build a simple burglar alarm or an intruder alarm using arduino is given below. The alarm i am making can have various. You may assemble the circuit as shown in the diagram. You can use this anti theft alarm circuit to thwart burglary. It sounds an alarm when someone tries to intrude into your home or office by hitting, pushing or knocking the door. So this project is all about building an anti theft alarm or an intruder alarm using arduino and pir sensor. The sensor element is a condenser mic, which is fitted inside the house on the entrance door, preferably on the door frame.
From athenalarm.com
Classification, Working Principle, Current Situation, and Development Direction of Antitheft Anti Theft Alarm Diagram Before getting into working of the alarm circuit, i shall brief the components used in this project. The alarm i am making can have various. It sounds an alarm when someone tries to intrude into your home or office by hitting, pushing or knocking the door. You can use this anti theft alarm circuit to thwart burglary. The sensor element. Anti Theft Alarm Diagram.
From parts.havreford.net
5R3Z15604GA Ford AntiTheft Alarm Control Unit Havre Ford, Havre MT Anti Theft Alarm Diagram The alarm i am making can have various. You can use this anti theft alarm circuit to thwart burglary. The sensor element is a condenser mic, which is fitted inside the house on the entrance door, preferably on the door frame. It sounds an alarm when someone tries to intrude into your home or office by hitting, pushing or knocking. Anti Theft Alarm Diagram.
From circuitdigest.com
Anti Theft Alert System using ATmega8 Microcontroller and Tilt Sensor Anti Theft Alarm Diagram The sensor element is a condenser mic, which is fitted inside the house on the entrance door, preferably on the door frame. Before getting into working of the alarm circuit, i shall brief the components used in this project. So this project is all about building an anti theft alarm or an intruder alarm using arduino and pir sensor. The. Anti Theft Alarm Diagram.
From www.linautilus.com
Lincoln Nautilus Perimeter AntiTheft Alarm System Operation and Component Description Anti Theft Alarm Diagram Before getting into working of the alarm circuit, i shall brief the components used in this project. It sounds an alarm when someone tries to intrude into your home or office by hitting, pushing or knocking the door. So this project is all about building an anti theft alarm or an intruder alarm using arduino and pir sensor. The alarm. Anti Theft Alarm Diagram.
From www.seekic.com
TEANA A33EL Antitheft Alarm System Circuit and Schematic Diagram Five 555_Circuit Circuit Anti Theft Alarm Diagram It is possible to enhance this project with many features like adding a gsm. The circuit diagram to build a simple burglar alarm or an intruder alarm using arduino is given below. The alarm i am making can have various. You can use this anti theft alarm circuit to thwart burglary. It sounds an alarm when someone tries to intrude. Anti Theft Alarm Diagram.
From www.youtube.com
How to make Anti Theft Alarm System using Arduino and Force Sensor Anti Theft Alarm System Anti Theft Alarm Diagram It sounds an alarm when someone tries to intrude into your home or office by hitting, pushing or knocking the door. It is possible to enhance this project with many features like adding a gsm. The sensor element is a condenser mic, which is fitted inside the house on the entrance door, preferably on the door frame. The circuit diagram. Anti Theft Alarm Diagram.
From favpng.com
Alarm Device Security Alarms & Systems Antitheft System Comelit Group Spa, PNG, 890x586px Anti Theft Alarm Diagram The circuit diagram to build a simple burglar alarm or an intruder alarm using arduino is given below. The alarm i am making can have various. It is possible to enhance this project with many features like adding a gsm. You may assemble the circuit as shown in the diagram. It sounds an alarm when someone tries to intrude into. Anti Theft Alarm Diagram.
From www.seekic.com
TEANA A33EL Antitheft Alarm System Circuit and Schematic Diagram One 555_Circuit Circuit Anti Theft Alarm Diagram The circuit diagram to build a simple burglar alarm or an intruder alarm using arduino is given below. It is possible to enhance this project with many features like adding a gsm. The alarm i am making can have various. You can use this anti theft alarm circuit to thwart burglary. The sensor element is a condenser mic, which is. Anti Theft Alarm Diagram.
From www.electronicsforu.com
LoopBased AntiTheft Alarm Full Electronics Project Anti Theft Alarm Diagram It sounds an alarm when someone tries to intrude into your home or office by hitting, pushing or knocking the door. Before getting into working of the alarm circuit, i shall brief the components used in this project. The alarm i am making can have various. You may assemble the circuit as shown in the diagram. It is possible to. Anti Theft Alarm Diagram.
From www.seekic.com
TEANA A33EL Antitheft Alarm System Circuit and Schematic Diagram Four 555_Circuit Circuit Anti Theft Alarm Diagram The circuit diagram to build a simple burglar alarm or an intruder alarm using arduino is given below. You may assemble the circuit as shown in the diagram. So this project is all about building an anti theft alarm or an intruder alarm using arduino and pir sensor. The sensor element is a condenser mic, which is fitted inside the. Anti Theft Alarm Diagram.
From www.youtube.com
ANTI THEFT 2 WAY ALARM ( WIRING DIAGRAM ) EASIEST WAY TO INSTALL YouTube Anti Theft Alarm Diagram You can use this anti theft alarm circuit to thwart burglary. It is possible to enhance this project with many features like adding a gsm. The circuit diagram to build a simple burglar alarm or an intruder alarm using arduino is given below. The alarm i am making can have various. So this project is all about building an anti. Anti Theft Alarm Diagram.
From www.circuitstoday.com
PIR Sensor Based Security System, circuit diagram,working,applications Anti Theft Alarm Diagram So this project is all about building an anti theft alarm or an intruder alarm using arduino and pir sensor. The alarm i am making can have various. It sounds an alarm when someone tries to intrude into your home or office by hitting, pushing or knocking the door. You may assemble the circuit as shown in the diagram. The. Anti Theft Alarm Diagram.
From www.seekic.com
TEANA A33EL Antitheft Alarm System Circuit and Schematic Diagram Seven 555_Circuit Circuit Anti Theft Alarm Diagram The alarm i am making can have various. It is possible to enhance this project with many features like adding a gsm. Before getting into working of the alarm circuit, i shall brief the components used in this project. You can use this anti theft alarm circuit to thwart burglary. You may assemble the circuit as shown in the diagram.. Anti Theft Alarm Diagram.
From how2electronics.com
Home Security Alarm Using PIR Sensor & Arduino for Night Anti Theft Alarm Diagram So this project is all about building an anti theft alarm or an intruder alarm using arduino and pir sensor. It sounds an alarm when someone tries to intrude into your home or office by hitting, pushing or knocking the door. The sensor element is a condenser mic, which is fitted inside the house on the entrance door, preferably on. Anti Theft Alarm Diagram.
From www.lrdefender.org
Land Rover Defender AntiTheft Active Control Diagram AntiTheft Anti Theft Alarm Diagram Before getting into working of the alarm circuit, i shall brief the components used in this project. The alarm i am making can have various. You may assemble the circuit as shown in the diagram. So this project is all about building an anti theft alarm or an intruder alarm using arduino and pir sensor. You can use this anti. Anti Theft Alarm Diagram.
From www.seekic.com
Antitheft Alarm Of Motorcycle One Alarm_Control Control_Circuit Circuit Diagram Anti Theft Alarm Diagram Before getting into working of the alarm circuit, i shall brief the components used in this project. It sounds an alarm when someone tries to intrude into your home or office by hitting, pushing or knocking the door. You can use this anti theft alarm circuit to thwart burglary. So this project is all about building an anti theft alarm. Anti Theft Alarm Diagram.
From www.seekic.com
TEANA A33EL Antitheft Alarm System Circuit and Schematic Diagram Two 555_Circuit Circuit Anti Theft Alarm Diagram You can use this anti theft alarm circuit to thwart burglary. The circuit diagram to build a simple burglar alarm or an intruder alarm using arduino is given below. It sounds an alarm when someone tries to intrude into your home or office by hitting, pushing or knocking the door. The alarm i am making can have various. The sensor. Anti Theft Alarm Diagram.
From www.jimellisvwparts.com
Volkswagen Corrado AntiTheft Alarm Siren. Anti theft system 6N0951101L Jim Ellis Volkswagen Anti Theft Alarm Diagram It is possible to enhance this project with many features like adding a gsm. You can use this anti theft alarm circuit to thwart burglary. The circuit diagram to build a simple burglar alarm or an intruder alarm using arduino is given below. The alarm i am making can have various. The sensor element is a condenser mic, which is. Anti Theft Alarm Diagram.
From usermanualcommoner.z21.web.core.windows.net
Bike Anti Theft Alarm Circuit Diagram Anti Theft Alarm Diagram The circuit diagram to build a simple burglar alarm or an intruder alarm using arduino is given below. You may assemble the circuit as shown in the diagram. So this project is all about building an anti theft alarm or an intruder alarm using arduino and pir sensor. It sounds an alarm when someone tries to intrude into your home. Anti Theft Alarm Diagram.
From wirefixeric.z19.web.core.windows.net
Car Anti Theft Alarm Circuit Diagram Anti Theft Alarm Diagram It sounds an alarm when someone tries to intrude into your home or office by hitting, pushing or knocking the door. Before getting into working of the alarm circuit, i shall brief the components used in this project. So this project is all about building an anti theft alarm or an intruder alarm using arduino and pir sensor. You may. Anti Theft Alarm Diagram.
From www.circuits-diy.com
2n2706 Anti Theft Alarm Diagram The circuit diagram to build a simple burglar alarm or an intruder alarm using arduino is given below. The sensor element is a condenser mic, which is fitted inside the house on the entrance door, preferably on the door frame. The alarm i am making can have various. Before getting into working of the alarm circuit, i shall brief the. Anti Theft Alarm Diagram.
From www.instructables.com
Automatic Anti Theft Alarm and Alert System Using Arduino & GSM Module 3 Steps Instructables Anti Theft Alarm Diagram Before getting into working of the alarm circuit, i shall brief the components used in this project. You can use this anti theft alarm circuit to thwart burglary. It is possible to enhance this project with many features like adding a gsm. So this project is all about building an anti theft alarm or an intruder alarm using arduino and. Anti Theft Alarm Diagram.
From www.researchgate.net
Circuit diagram of antitheft vvehicle pprotection system. Download Scientific Diagram Anti Theft Alarm Diagram So this project is all about building an anti theft alarm or an intruder alarm using arduino and pir sensor. You may assemble the circuit as shown in the diagram. You can use this anti theft alarm circuit to thwart burglary. The sensor element is a condenser mic, which is fitted inside the house on the entrance door, preferably on. Anti Theft Alarm Diagram.
From www.scribd.com
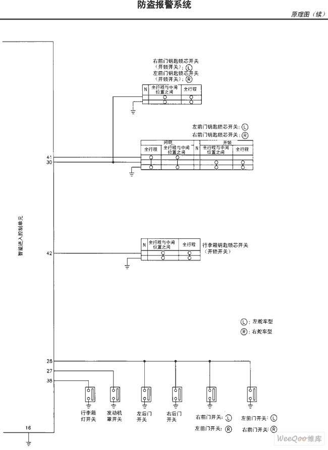
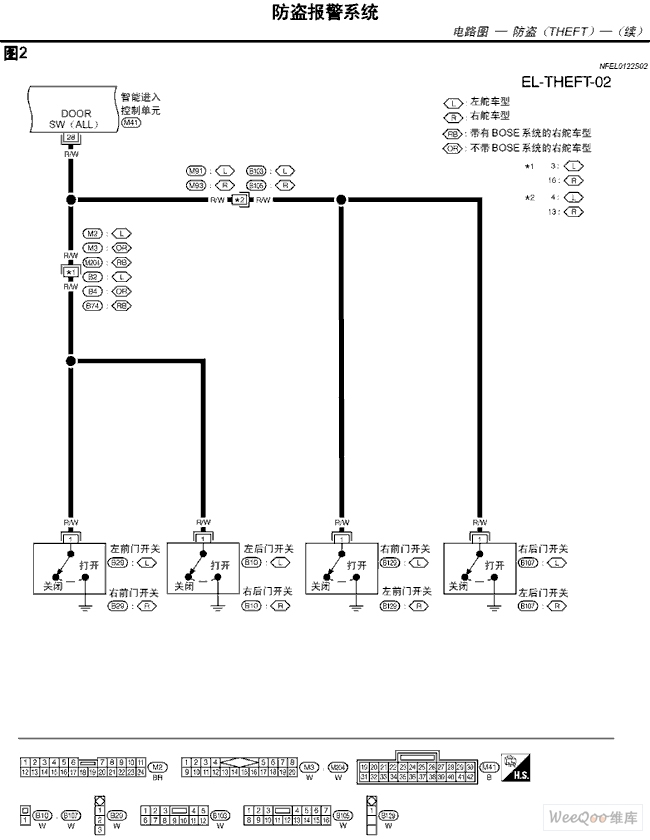
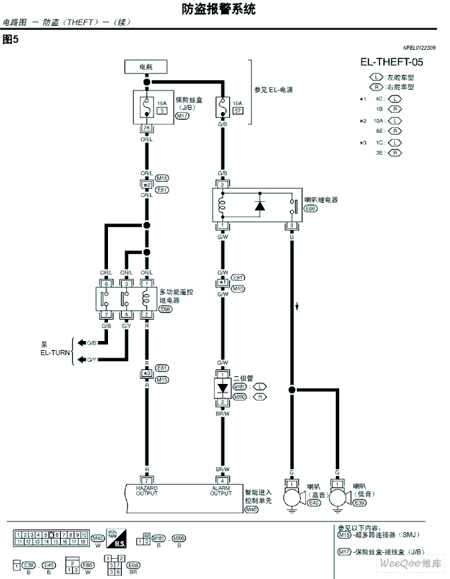
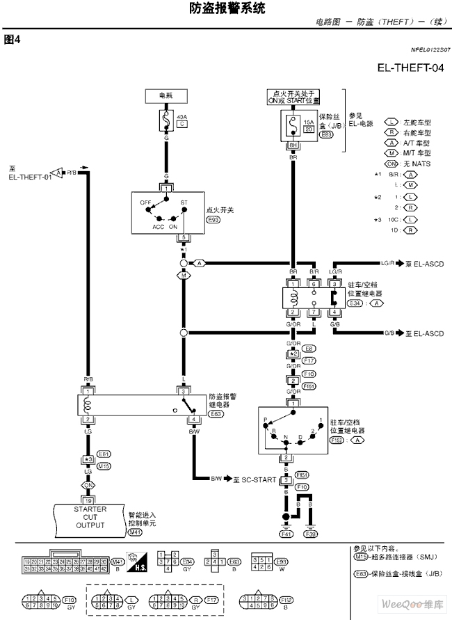
System Wiring Diagrams AntiTheft Alarm Circuit, W/ Immobilizer PDF Anti Theft Alarm Diagram It is possible to enhance this project with many features like adding a gsm. So this project is all about building an anti theft alarm or an intruder alarm using arduino and pir sensor. It sounds an alarm when someone tries to intrude into your home or office by hitting, pushing or knocking the door. The alarm i am making. Anti Theft Alarm Diagram.
From www.youtube.com
Anti Theft Alarm Circuit Best Security Systems YouTube Anti Theft Alarm Diagram So this project is all about building an anti theft alarm or an intruder alarm using arduino and pir sensor. The circuit diagram to build a simple burglar alarm or an intruder alarm using arduino is given below. The sensor element is a condenser mic, which is fitted inside the house on the entrance door, preferably on the door frame.. Anti Theft Alarm Diagram.
From www.lrworkshop.com
Anti Theft Alarm & Central Door Locking Wiring Sprengzeichnungen Land Rover Teile finden Sie Anti Theft Alarm Diagram The sensor element is a condenser mic, which is fitted inside the house on the entrance door, preferably on the door frame. It is possible to enhance this project with many features like adding a gsm. It sounds an alarm when someone tries to intrude into your home or office by hitting, pushing or knocking the door. You may assemble. Anti Theft Alarm Diagram.
From schematicdataeosin77.z22.web.core.windows.net
Anti Theft Alarm System Using Force Sensor Anti Theft Alarm Diagram You can use this anti theft alarm circuit to thwart burglary. It sounds an alarm when someone tries to intrude into your home or office by hitting, pushing or knocking the door. You may assemble the circuit as shown in the diagram. It is possible to enhance this project with many features like adding a gsm. So this project is. Anti Theft Alarm Diagram.
From nevonprojects.com
Raspberry Pi Intelligent Vehicle AntiTheft System by Face Recognition Anti Theft Alarm Diagram It sounds an alarm when someone tries to intrude into your home or office by hitting, pushing or knocking the door. You can use this anti theft alarm circuit to thwart burglary. The sensor element is a condenser mic, which is fitted inside the house on the entrance door, preferably on the door frame. So this project is all about. Anti Theft Alarm Diagram.
From www.seekic.com
TEANA A33EL Antitheft Alarm System Circuit and Schematic Diagram Six 555_Circuit Circuit Anti Theft Alarm Diagram You can use this anti theft alarm circuit to thwart burglary. It is possible to enhance this project with many features like adding a gsm. The circuit diagram to build a simple burglar alarm or an intruder alarm using arduino is given below. So this project is all about building an anti theft alarm or an intruder alarm using arduino. Anti Theft Alarm Diagram.
From www.2carpros.com
Anti Theft Location Security Module. Anti Theft Alarm Diagram Before getting into working of the alarm circuit, i shall brief the components used in this project. It is possible to enhance this project with many features like adding a gsm. It sounds an alarm when someone tries to intrude into your home or office by hitting, pushing or knocking the door. So this project is all about building an. Anti Theft Alarm Diagram.
From www.youtube.com
PINK AND GREY WIRE NG ANTITHEFT ALARM WIRING DIAGRAM MOTORCYCLE ALARM SYSTEM WIRING Anti Theft Alarm Diagram It is possible to enhance this project with many features like adding a gsm. So this project is all about building an anti theft alarm or an intruder alarm using arduino and pir sensor. The alarm i am making can have various. Before getting into working of the alarm circuit, i shall brief the components used in this project. The. Anti Theft Alarm Diagram.
From www.seekic.com
Antijamming radar antitheft alarm circuit diagram Automotive_Circuit Circuit Diagram Anti Theft Alarm Diagram You can use this anti theft alarm circuit to thwart burglary. It is possible to enhance this project with many features like adding a gsm. It sounds an alarm when someone tries to intrude into your home or office by hitting, pushing or knocking the door. The circuit diagram to build a simple burglar alarm or an intruder alarm using. Anti Theft Alarm Diagram.
From www.lrworkshop.com
Anti Theft Alarm Wiring Diagrams Find Land Rover parts at LR Anti Theft Alarm Diagram The sensor element is a condenser mic, which is fitted inside the house on the entrance door, preferably on the door frame. Before getting into working of the alarm circuit, i shall brief the components used in this project. So this project is all about building an anti theft alarm or an intruder alarm using arduino and pir sensor. It. Anti Theft Alarm Diagram.
From wiringdiagram.2bitboer.com
vehicle alarm wiring diagram schematic Wiring Diagram Anti Theft Alarm Diagram Before getting into working of the alarm circuit, i shall brief the components used in this project. The circuit diagram to build a simple burglar alarm or an intruder alarm using arduino is given below. You can use this anti theft alarm circuit to thwart burglary. The sensor element is a condenser mic, which is fitted inside the house on. Anti Theft Alarm Diagram.
From www.tankbig.com
Anti Theft Alarm Circuit Diagram Anti Theft Alarm Diagram You can use this anti theft alarm circuit to thwart burglary. Before getting into working of the alarm circuit, i shall brief the components used in this project. The sensor element is a condenser mic, which is fitted inside the house on the entrance door, preferably on the door frame. You may assemble the circuit as shown in the diagram.. Anti Theft Alarm Diagram.