Strain Gauge Amplifier Arduino . Setting up a strain guage using a arduino: This hookup guide will show. The hx711 load cell amplifier is used to get measurable data out from a load cell and strain gauge. To do this, you’ll need a few parts, including an amplifier, a bridge, and a resistor. See the wiring diagram for how to connect the load cells, hx711, and arduino. If you draw the bridge and use. This indestructable is being made as one part of three to measure different parts of a beehive as a monitoring station for a college project. The strain gauges are resistors that change their resitance when they are bent. When the metal part bends, the resistance of the load cell changes (the hx711 measures this small change in resistance accurately). On aluminum load cells, multiple strain gauges are. Before you build your amp, in order to get a rough idea of how to set the gain, build the strain gauge circuit first, power it up, and use a multimeter (which is much more sensitive than your. You can buy the load cells and hx711 as a kit here: In this case with a 350 ohm strain gauge and 3 precision 350 ohm resistors you get a balanced bridge. The amplifier amplifies the small changes in.
from community.robotshop.com
On aluminum load cells, multiple strain gauges are. Setting up a strain guage using a arduino: The hx711 load cell amplifier is used to get measurable data out from a load cell and strain gauge. The amplifier amplifies the small changes in. The strain gauges are resistors that change their resitance when they are bent. You can buy the load cells and hx711 as a kit here: When the metal part bends, the resistance of the load cell changes (the hx711 measures this small change in resistance accurately). If you draw the bridge and use. This indestructable is being made as one part of three to measure different parts of a beehive as a monitoring station for a college project. In this case with a 350 ohm strain gauge and 3 precision 350 ohm resistors you get a balanced bridge.
Interfacing a Load Cell With an Arduino Board Community
Strain Gauge Amplifier Arduino Before you build your amp, in order to get a rough idea of how to set the gain, build the strain gauge circuit first, power it up, and use a multimeter (which is much more sensitive than your. In this case with a 350 ohm strain gauge and 3 precision 350 ohm resistors you get a balanced bridge. This indestructable is being made as one part of three to measure different parts of a beehive as a monitoring station for a college project. The amplifier amplifies the small changes in. On aluminum load cells, multiple strain gauges are. See the wiring diagram for how to connect the load cells, hx711, and arduino. The hx711 load cell amplifier is used to get measurable data out from a load cell and strain gauge. If you draw the bridge and use. To do this, you’ll need a few parts, including an amplifier, a bridge, and a resistor. When the metal part bends, the resistance of the load cell changes (the hx711 measures this small change in resistance accurately). Setting up a strain guage using a arduino: The strain gauges are resistors that change their resitance when they are bent. This hookup guide will show. You can buy the load cells and hx711 as a kit here: Before you build your amp, in order to get a rough idea of how to set the gain, build the strain gauge circuit first, power it up, and use a multimeter (which is much more sensitive than your.
From hobbycomponents.com
BF3503AA Strain Gauge Module Strain Gauge Amplifier Arduino If you draw the bridge and use. The amplifier amplifies the small changes in. The strain gauges are resistors that change their resitance when they are bent. In this case with a 350 ohm strain gauge and 3 precision 350 ohm resistors you get a balanced bridge. Setting up a strain guage using a arduino: To do this, you’ll need. Strain Gauge Amplifier Arduino.
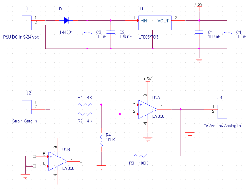
From wiredraw.co
Connecting A Strain Gauge To Arduino Wiring Draw Strain Gauge Amplifier Arduino Setting up a strain guage using a arduino: See the wiring diagram for how to connect the load cells, hx711, and arduino. This indestructable is being made as one part of three to measure different parts of a beehive as a monitoring station for a college project. You can buy the load cells and hx711 as a kit here: In. Strain Gauge Amplifier Arduino.
From forum.arduino.cc
4 Strain Gauges Coding Problem Project Guidance Arduino Forum Strain Gauge Amplifier Arduino To do this, you’ll need a few parts, including an amplifier, a bridge, and a resistor. See the wiring diagram for how to connect the load cells, hx711, and arduino. Before you build your amp, in order to get a rough idea of how to set the gain, build the strain gauge circuit first, power it up, and use a. Strain Gauge Amplifier Arduino.
From www.sainsmart.com
SainSmart Strain gauge Bending detection Test Sensor Module Weigh Amplifier Voltage Output 3D Strain Gauge Amplifier Arduino See the wiring diagram for how to connect the load cells, hx711, and arduino. You can buy the load cells and hx711 as a kit here: If you draw the bridge and use. The amplifier amplifies the small changes in. This indestructable is being made as one part of three to measure different parts of a beehive as a monitoring. Strain Gauge Amplifier Arduino.
From www.fibos-loadcell.com
4ma 6 Channel Strain Gauge Amplifier Arduino IP65 Lvdt Amplifier Strain Gauge Amplifier Arduino To do this, you’ll need a few parts, including an amplifier, a bridge, and a resistor. This hookup guide will show. In this case with a 350 ohm strain gauge and 3 precision 350 ohm resistors you get a balanced bridge. Setting up a strain guage using a arduino: Before you build your amp, in order to get a rough. Strain Gauge Amplifier Arduino.
From itestsystem.com
Measuring Wireless Strain with iTestSystem, LabVIEW, and Arduino ITM Strain Gauge Amplifier Arduino See the wiring diagram for how to connect the load cells, hx711, and arduino. On aluminum load cells, multiple strain gauges are. This indestructable is being made as one part of three to measure different parts of a beehive as a monitoring station for a college project. You can buy the load cells and hx711 as a kit here: The. Strain Gauge Amplifier Arduino.
From www.youtube.com
Strain gage , arduino and ad7192 amplifier ADC YouTube Strain Gauge Amplifier Arduino To do this, you’ll need a few parts, including an amplifier, a bridge, and a resistor. You can buy the load cells and hx711 as a kit here: This hookup guide will show. See the wiring diagram for how to connect the load cells, hx711, and arduino. In this case with a 350 ohm strain gauge and 3 precision 350. Strain Gauge Amplifier Arduino.
From www.electronics-lab.com
Strain Gauge Sensor Amplifier or Single Supply Instrumentation Amplifier Strain Gauge Amplifier Arduino See the wiring diagram for how to connect the load cells, hx711, and arduino. When the metal part bends, the resistance of the load cell changes (the hx711 measures this small change in resistance accurately). To do this, you’ll need a few parts, including an amplifier, a bridge, and a resistor. On aluminum load cells, multiple strain gauges are. The. Strain Gauge Amplifier Arduino.
From www.wiringscan.com
Connecting A Strain Gauge To Arduino » Wiring Scan Strain Gauge Amplifier Arduino To do this, you’ll need a few parts, including an amplifier, a bridge, and a resistor. The strain gauges are resistors that change their resitance when they are bent. On aluminum load cells, multiple strain gauges are. The amplifier amplifies the small changes in. See the wiring diagram for how to connect the load cells, hx711, and arduino. This hookup. Strain Gauge Amplifier Arduino.
From www.circuitdiagram.co
Strain Gauge Arduino Circuit Diagram Circuit Diagram Strain Gauge Amplifier Arduino The strain gauges are resistors that change their resitance when they are bent. This indestructable is being made as one part of three to measure different parts of a beehive as a monitoring station for a college project. This hookup guide will show. In this case with a 350 ohm strain gauge and 3 precision 350 ohm resistors you get. Strain Gauge Amplifier Arduino.
From innovatorsguru.com
Learn Everything About Strain Gauge Sensor 2020 Strain Gauge Amplifier Arduino Setting up a strain guage using a arduino: The strain gauges are resistors that change their resitance when they are bent. When the metal part bends, the resistance of the load cell changes (the hx711 measures this small change in resistance accurately). To do this, you’ll need a few parts, including an amplifier, a bridge, and a resistor. This hookup. Strain Gauge Amplifier Arduino.
From forum.arduino.cc
Strain Gauge variation arduino Strain Gauge Amplifier Arduino Setting up a strain guage using a arduino: See the wiring diagram for how to connect the load cells, hx711, and arduino. When the metal part bends, the resistance of the load cell changes (the hx711 measures this small change in resistance accurately). This indestructable is being made as one part of three to measure different parts of a beehive. Strain Gauge Amplifier Arduino.
From www.electronics-lab.com
Strain Gauge Sensor Amplifier or Single Supply Instrumentation Amplifier Strain Gauge Amplifier Arduino This indestructable is being made as one part of three to measure different parts of a beehive as a monitoring station for a college project. To do this, you’ll need a few parts, including an amplifier, a bridge, and a resistor. The strain gauges are resistors that change their resitance when they are bent. This hookup guide will show. You. Strain Gauge Amplifier Arduino.
From www.vrogue.co
Strain Gauge Amplifier Circuit Diagram vrogue.co Strain Gauge Amplifier Arduino If you draw the bridge and use. In this case with a 350 ohm strain gauge and 3 precision 350 ohm resistors you get a balanced bridge. When the metal part bends, the resistance of the load cell changes (the hx711 measures this small change in resistance accurately). Setting up a strain guage using a arduino: The strain gauges are. Strain Gauge Amplifier Arduino.
From forum.arduino.cc
Strain gauges with arduino Sensors Arduino Forum Strain Gauge Amplifier Arduino The strain gauges are resistors that change their resitance when they are bent. The hx711 load cell amplifier is used to get measurable data out from a load cell and strain gauge. See the wiring diagram for how to connect the load cells, hx711, and arduino. This hookup guide will show. When the metal part bends, the resistance of the. Strain Gauge Amplifier Arduino.
From forum.arduino.cc
Strain gauges in Arduino? Project Guidance Arduino Forum Strain Gauge Amplifier Arduino On aluminum load cells, multiple strain gauges are. The hx711 load cell amplifier is used to get measurable data out from a load cell and strain gauge. See the wiring diagram for how to connect the load cells, hx711, and arduino. Setting up a strain guage using a arduino: To do this, you’ll need a few parts, including an amplifier,. Strain Gauge Amplifier Arduino.
From electronoobs.com
Strain gauge theory Arduino scale code example HX711 Strain Gauge Amplifier Arduino The amplifier amplifies the small changes in. This hookup guide will show. On aluminum load cells, multiple strain gauges are. When the metal part bends, the resistance of the load cell changes (the hx711 measures this small change in resistance accurately). The strain gauges are resistors that change their resitance when they are bent. This indestructable is being made as. Strain Gauge Amplifier Arduino.
From www.edaboard.com
Arduino + strain gauge Strain Gauge Amplifier Arduino The strain gauges are resistors that change their resitance when they are bent. See the wiring diagram for how to connect the load cells, hx711, and arduino. In this case with a 350 ohm strain gauge and 3 precision 350 ohm resistors you get a balanced bridge. Setting up a strain guage using a arduino: The hx711 load cell amplifier. Strain Gauge Amplifier Arduino.
From www.electronics-lab.com
Strain Gauge Sensor Amplifier or Single Supply Instrumentation Amplifier Strain Gauge Amplifier Arduino The hx711 load cell amplifier is used to get measurable data out from a load cell and strain gauge. See the wiring diagram for how to connect the load cells, hx711, and arduino. The strain gauges are resistors that change their resitance when they are bent. Setting up a strain guage using a arduino: Before you build your amp, in. Strain Gauge Amplifier Arduino.
From www.organised-sound.com
Strain Gauge Arduino Circuit Diagram Wiring Diagram Strain Gauge Amplifier Arduino When the metal part bends, the resistance of the load cell changes (the hx711 measures this small change in resistance accurately). You can buy the load cells and hx711 as a kit here: The hx711 load cell amplifier is used to get measurable data out from a load cell and strain gauge. See the wiring diagram for how to connect. Strain Gauge Amplifier Arduino.
From www.electronics-lab.com
Strain Gauge Sensor Amplifier or Single Supply Instrumentation Amplifier Strain Gauge Amplifier Arduino Before you build your amp, in order to get a rough idea of how to set the gain, build the strain gauge circuit first, power it up, and use a multimeter (which is much more sensitive than your. This hookup guide will show. The amplifier amplifies the small changes in. The strain gauges are resistors that change their resitance when. Strain Gauge Amplifier Arduino.
From community.robotshop.com
Interfacing a Load Cell With an Arduino Board Community Strain Gauge Amplifier Arduino On aluminum load cells, multiple strain gauges are. See the wiring diagram for how to connect the load cells, hx711, and arduino. This indestructable is being made as one part of three to measure different parts of a beehive as a monitoring station for a college project. To do this, you’ll need a few parts, including an amplifier, a bridge,. Strain Gauge Amplifier Arduino.
From www.vrogue.co
Hx711 Load Cell Strain Gauge And Arduino Uno To Measu vrogue.co Strain Gauge Amplifier Arduino The hx711 load cell amplifier is used to get measurable data out from a load cell and strain gauge. The strain gauges are resistors that change their resitance when they are bent. This indestructable is being made as one part of three to measure different parts of a beehive as a monitoring station for a college project. Setting up a. Strain Gauge Amplifier Arduino.
From wiringwiringpardee.z13.web.core.windows.net
Strain Gauge Arduino Circuit Diagram Strain Gauge Amplifier Arduino See the wiring diagram for how to connect the load cells, hx711, and arduino. If you draw the bridge and use. To do this, you’ll need a few parts, including an amplifier, a bridge, and a resistor. The hx711 load cell amplifier is used to get measurable data out from a load cell and strain gauge. In this case with. Strain Gauge Amplifier Arduino.
From www.sainsmart.com
SainSmart Strain gauge Bending detection Test Sensor Module Weigh Amplifier Voltage Output 3D Strain Gauge Amplifier Arduino The hx711 load cell amplifier is used to get measurable data out from a load cell and strain gauge. If you draw the bridge and use. This hookup guide will show. This indestructable is being made as one part of three to measure different parts of a beehive as a monitoring station for a college project. You can buy the. Strain Gauge Amplifier Arduino.
From www.electronics-lab.com
Strain Gauge Sensor Amplifier or Single Supply Instrumentation Amplifier Strain Gauge Amplifier Arduino To do this, you’ll need a few parts, including an amplifier, a bridge, and a resistor. The amplifier amplifies the small changes in. See the wiring diagram for how to connect the load cells, hx711, and arduino. In this case with a 350 ohm strain gauge and 3 precision 350 ohm resistors you get a balanced bridge. The strain gauges. Strain Gauge Amplifier Arduino.
From www.wiringscan.com
connecting a strain gauge to arduino Wiring Scan Strain Gauge Amplifier Arduino The amplifier amplifies the small changes in. The hx711 load cell amplifier is used to get measurable data out from a load cell and strain gauge. This indestructable is being made as one part of three to measure different parts of a beehive as a monitoring station for a college project. Before you build your amp, in order to get. Strain Gauge Amplifier Arduino.
From www.amazon.com
4pcs 50kg Load Cell Half Bridge Strain Gauge Human Body Scale Weight Sensor + 1pcs Strain Gauge Amplifier Arduino This hookup guide will show. Before you build your amp, in order to get a rough idea of how to set the gain, build the strain gauge circuit first, power it up, and use a multimeter (which is much more sensitive than your. To do this, you’ll need a few parts, including an amplifier, a bridge, and a resistor. Setting. Strain Gauge Amplifier Arduino.
From www.researchgate.net
a) HX711 Wheatstone bridge used in project, b) strain gauge, c) Arduino... Download Scientific Strain Gauge Amplifier Arduino Before you build your amp, in order to get a rough idea of how to set the gain, build the strain gauge circuit first, power it up, and use a multimeter (which is much more sensitive than your. This indestructable is being made as one part of three to measure different parts of a beehive as a monitoring station for. Strain Gauge Amplifier Arduino.
From techmind.dk
Strain gauge målning med arduino Vertikal Integration Strain Gauge Amplifier Arduino Before you build your amp, in order to get a rough idea of how to set the gain, build the strain gauge circuit first, power it up, and use a multimeter (which is much more sensitive than your. This hookup guide will show. On aluminum load cells, multiple strain gauges are. In this case with a 350 ohm strain gauge. Strain Gauge Amplifier Arduino.
From www.edaboard.com
Arduino + strain gauge Strain Gauge Amplifier Arduino See the wiring diagram for how to connect the load cells, hx711, and arduino. This indestructable is being made as one part of three to measure different parts of a beehive as a monitoring station for a college project. You can buy the load cells and hx711 as a kit here: On aluminum load cells, multiple strain gauges are. To. Strain Gauge Amplifier Arduino.
From www.researchgate.net
Components of the Arduinobased strain gauge (a) Arduino Uno R3, (b)... Download Scientific Strain Gauge Amplifier Arduino If you draw the bridge and use. You can buy the load cells and hx711 as a kit here: The amplifier amplifies the small changes in. See the wiring diagram for how to connect the load cells, hx711, and arduino. The strain gauges are resistors that change their resitance when they are bent. This hookup guide will show. On aluminum. Strain Gauge Amplifier Arduino.
From learn.sparkfun.com
Load Cell Amplifier HX711 Breakout Hookup Guide SparkFun Learn Strain Gauge Amplifier Arduino When the metal part bends, the resistance of the load cell changes (the hx711 measures this small change in resistance accurately). Setting up a strain guage using a arduino: The strain gauges are resistors that change their resitance when they are bent. To do this, you’ll need a few parts, including an amplifier, a bridge, and a resistor. You can. Strain Gauge Amplifier Arduino.
From www.amazon.in
DIYmalls 4pcs Load Cell 50kg Half Bridge Strain Gauge Human Body Digital Scale Weight Sensor Strain Gauge Amplifier Arduino If you draw the bridge and use. The strain gauges are resistors that change their resitance when they are bent. This indestructable is being made as one part of three to measure different parts of a beehive as a monitoring station for a college project. On aluminum load cells, multiple strain gauges are. See the wiring diagram for how to. Strain Gauge Amplifier Arduino.
From curiousscientist.tech
Strain gauge, Wheatstone bridge, differential amplifier Educational device — Curious Scientist Strain Gauge Amplifier Arduino Setting up a strain guage using a arduino: To do this, you’ll need a few parts, including an amplifier, a bridge, and a resistor. In this case with a 350 ohm strain gauge and 3 precision 350 ohm resistors you get a balanced bridge. When the metal part bends, the resistance of the load cell changes (the hx711 measures this. Strain Gauge Amplifier Arduino.