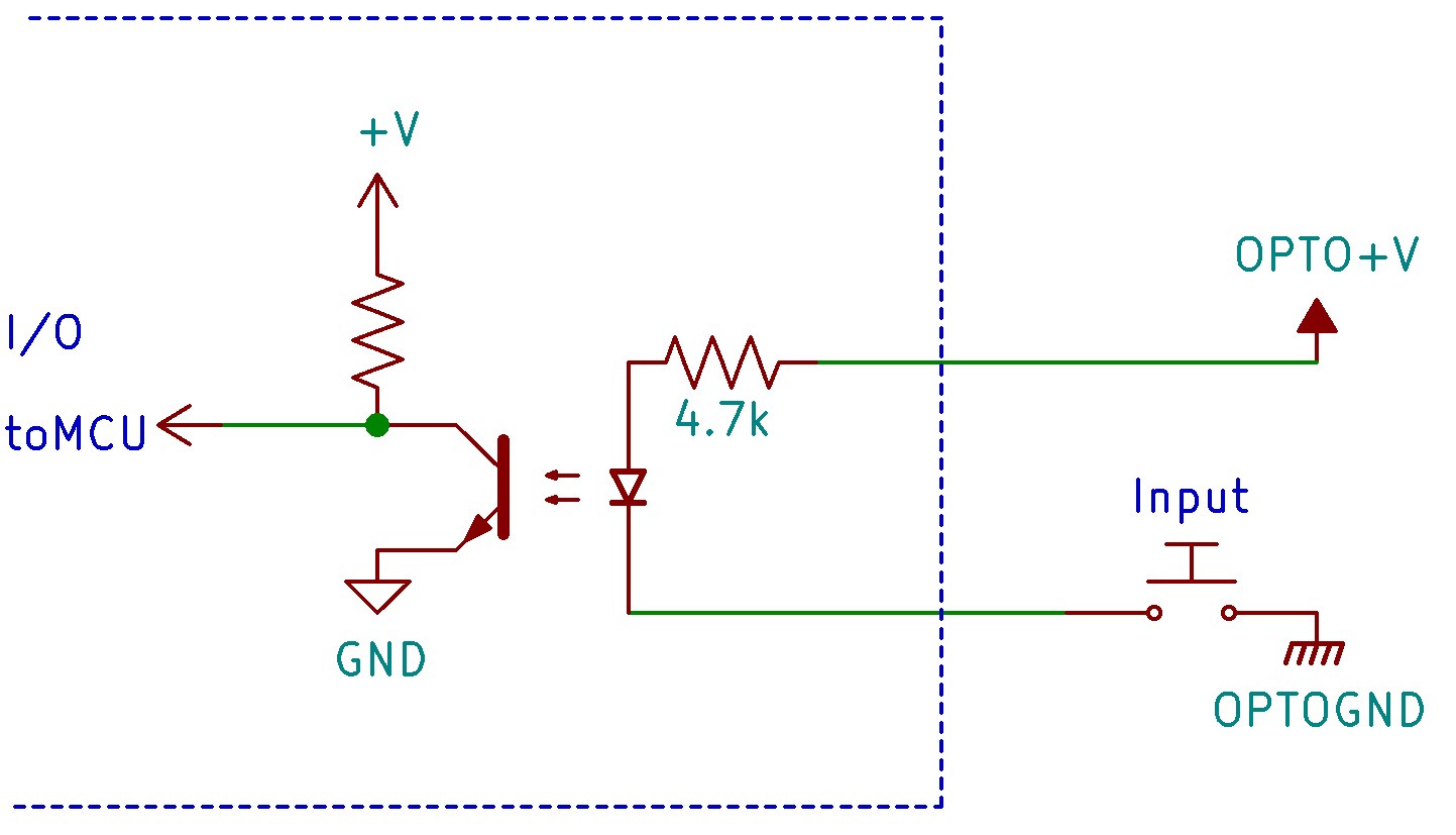
Optoisolator Inputs . An optoisolator (also known as an optical coupler, photocoupler, optocoupler) is a semiconductor device that transfers an electrical signal between isolated circuits using light. This way, you can electrically isolate two parts of a circuit. Optoisolators are useful devices that can transfer electrical signals between isolated circuits by using light. For those cases where you need complete isolation between two circuits, while provisioning for basic on/off type interaction,. They have many advantages, such as providing electrical isolation, preventing high voltages, removing electrical noise, and enabling communication between incompatible circuits.
from www.youtube.com
They have many advantages, such as providing electrical isolation, preventing high voltages, removing electrical noise, and enabling communication between incompatible circuits. This way, you can electrically isolate two parts of a circuit. An optoisolator (also known as an optical coupler, photocoupler, optocoupler) is a semiconductor device that transfers an electrical signal between isolated circuits using light. For those cases where you need complete isolation between two circuits, while provisioning for basic on/off type interaction,. Optoisolators are useful devices that can transfer electrical signals between isolated circuits by using light.
16 Optoisolated Universal inputs for Raspberry Pi YouTube
Optoisolator Inputs They have many advantages, such as providing electrical isolation, preventing high voltages, removing electrical noise, and enabling communication between incompatible circuits. They have many advantages, such as providing electrical isolation, preventing high voltages, removing electrical noise, and enabling communication between incompatible circuits. Optoisolators are useful devices that can transfer electrical signals between isolated circuits by using light. This way, you can electrically isolate two parts of a circuit. An optoisolator (also known as an optical coupler, photocoupler, optocoupler) is a semiconductor device that transfers an electrical signal between isolated circuits using light. For those cases where you need complete isolation between two circuits, while provisioning for basic on/off type interaction,.
From researchdesignlab.com
4 Channel OptoIsolated Board Optoisolator Inputs They have many advantages, such as providing electrical isolation, preventing high voltages, removing electrical noise, and enabling communication between incompatible circuits. For those cases where you need complete isolation between two circuits, while provisioning for basic on/off type interaction,. Optoisolators are useful devices that can transfer electrical signals between isolated circuits by using light. An optoisolator (also known as an. Optoisolator Inputs.
From store.ncd.io
4Channel I2C PCA9536 Optical Isolated Digital Input with I2C Interface Optoisolator Inputs An optoisolator (also known as an optical coupler, photocoupler, optocoupler) is a semiconductor device that transfers an electrical signal between isolated circuits using light. Optoisolators are useful devices that can transfer electrical signals between isolated circuits by using light. This way, you can electrically isolate two parts of a circuit. They have many advantages, such as providing electrical isolation, preventing. Optoisolator Inputs.
From www.aliexpress.com
Store Home Products Feedback Optoisolator Inputs For those cases where you need complete isolation between two circuits, while provisioning for basic on/off type interaction,. An optoisolator (also known as an optical coupler, photocoupler, optocoupler) is a semiconductor device that transfers an electrical signal between isolated circuits using light. Optoisolators are useful devices that can transfer electrical signals between isolated circuits by using light. They have many. Optoisolator Inputs.
From researchdesignlab.com
4 Channel OptoIsolated Board Input 24V to 5V Optoisolator Inputs For those cases where you need complete isolation between two circuits, while provisioning for basic on/off type interaction,. This way, you can electrically isolate two parts of a circuit. Optoisolators are useful devices that can transfer electrical signals between isolated circuits by using light. They have many advantages, such as providing electrical isolation, preventing high voltages, removing electrical noise, and. Optoisolator Inputs.
From electronics.stackexchange.com
opto isolator Raspberry Pi input protection with optocoupler Optoisolator Inputs For those cases where you need complete isolation between two circuits, while provisioning for basic on/off type interaction,. Optoisolators are useful devices that can transfer electrical signals between isolated circuits by using light. An optoisolator (also known as an optical coupler, photocoupler, optocoupler) is a semiconductor device that transfers an electrical signal between isolated circuits using light. This way, you. Optoisolator Inputs.
From electronics.stackexchange.com
opto isolator Wide Range Input (Sinking/Sourcing) to Arduino Optoisolator Inputs They have many advantages, such as providing electrical isolation, preventing high voltages, removing electrical noise, and enabling communication between incompatible circuits. Optoisolators are useful devices that can transfer electrical signals between isolated circuits by using light. An optoisolator (also known as an optical coupler, photocoupler, optocoupler) is a semiconductor device that transfers an electrical signal between isolated circuits using light.. Optoisolator Inputs.
From electronics.stackexchange.com
isolation Optoisolator output from collector vs. emitter Optoisolator Inputs An optoisolator (also known as an optical coupler, photocoupler, optocoupler) is a semiconductor device that transfers an electrical signal between isolated circuits using light. Optoisolators are useful devices that can transfer electrical signals between isolated circuits by using light. They have many advantages, such as providing electrical isolation, preventing high voltages, removing electrical noise, and enabling communication between incompatible circuits.. Optoisolator Inputs.
From www.plantation-productions.com
PPOpto12 Digital Input Optical Isolation Optoisolator Inputs They have many advantages, such as providing electrical isolation, preventing high voltages, removing electrical noise, and enabling communication between incompatible circuits. Optoisolators are useful devices that can transfer electrical signals between isolated circuits by using light. An optoisolator (also known as an optical coupler, photocoupler, optocoupler) is a semiconductor device that transfers an electrical signal between isolated circuits using light.. Optoisolator Inputs.
From electronics.stackexchange.com
opto isolator Optocoupler Input or Encoder Output Problem Optoisolator Inputs They have many advantages, such as providing electrical isolation, preventing high voltages, removing electrical noise, and enabling communication between incompatible circuits. This way, you can electrically isolate two parts of a circuit. Optoisolators are useful devices that can transfer electrical signals between isolated circuits by using light. An optoisolator (also known as an optical coupler, photocoupler, optocoupler) is a semiconductor. Optoisolator Inputs.
From www.tindie.com
8 ch Opto Isolator board 524VDC in, 3.35VDC out from Noop Labs on Tindie Optoisolator Inputs An optoisolator (also known as an optical coupler, photocoupler, optocoupler) is a semiconductor device that transfers an electrical signal between isolated circuits using light. This way, you can electrically isolate two parts of a circuit. Optoisolators are useful devices that can transfer electrical signals between isolated circuits by using light. For those cases where you need complete isolation between two. Optoisolator Inputs.
From electronics.stackexchange.com
arduino Controlling a 5 V input with a 3.3 V ESP8266 via an opto Optoisolator Inputs This way, you can electrically isolate two parts of a circuit. They have many advantages, such as providing electrical isolation, preventing high voltages, removing electrical noise, and enabling communication between incompatible circuits. An optoisolator (also known as an optical coupler, photocoupler, optocoupler) is a semiconductor device that transfers an electrical signal between isolated circuits using light. For those cases where. Optoisolator Inputs.
From loedgrewm.blob.core.windows.net
Linear Opto Isolator at James Wynn blog Optoisolator Inputs This way, you can electrically isolate two parts of a circuit. For those cases where you need complete isolation between two circuits, while provisioning for basic on/off type interaction,. Optoisolators are useful devices that can transfer electrical signals between isolated circuits by using light. They have many advantages, such as providing electrical isolation, preventing high voltages, removing electrical noise, and. Optoisolator Inputs.
From electronics.stackexchange.com
opto isolator How can I control an input of a Siemens PLC with a 4N25 Optoisolator Inputs An optoisolator (also known as an optical coupler, photocoupler, optocoupler) is a semiconductor device that transfers an electrical signal between isolated circuits using light. They have many advantages, such as providing electrical isolation, preventing high voltages, removing electrical noise, and enabling communication between incompatible circuits. Optoisolators are useful devices that can transfer electrical signals between isolated circuits by using light.. Optoisolator Inputs.
From www.youtube.com
120/240V to logic level optoisolator (with schematic) YouTube Optoisolator Inputs For those cases where you need complete isolation between two circuits, while provisioning for basic on/off type interaction,. Optoisolators are useful devices that can transfer electrical signals between isolated circuits by using light. They have many advantages, such as providing electrical isolation, preventing high voltages, removing electrical noise, and enabling communication between incompatible circuits. This way, you can electrically isolate. Optoisolator Inputs.
From www.hackatronic.com
What Are Optoisolators And Optocouplers, How They Work? » Hackatronic Optoisolator Inputs Optoisolators are useful devices that can transfer electrical signals between isolated circuits by using light. For those cases where you need complete isolation between two circuits, while provisioning for basic on/off type interaction,. They have many advantages, such as providing electrical isolation, preventing high voltages, removing electrical noise, and enabling communication between incompatible circuits. This way, you can electrically isolate. Optoisolator Inputs.
From electronics.stackexchange.com
relay Normally Closed Optoisolators Electrical Engineering Stack Optoisolator Inputs An optoisolator (also known as an optical coupler, photocoupler, optocoupler) is a semiconductor device that transfers an electrical signal between isolated circuits using light. Optoisolators are useful devices that can transfer electrical signals between isolated circuits by using light. This way, you can electrically isolate two parts of a circuit. For those cases where you need complete isolation between two. Optoisolator Inputs.
From www.archiduino.com
Archiduino Motherboard Opto isolated inputs Archiduino Optoisolator Inputs For those cases where you need complete isolation between two circuits, while provisioning for basic on/off type interaction,. An optoisolator (also known as an optical coupler, photocoupler, optocoupler) is a semiconductor device that transfers an electrical signal between isolated circuits using light. Optoisolators are useful devices that can transfer electrical signals between isolated circuits by using light. This way, you. Optoisolator Inputs.
From www.aliexpress.com
Store Home Products Feedback Optoisolator Inputs An optoisolator (also known as an optical coupler, photocoupler, optocoupler) is a semiconductor device that transfers an electrical signal between isolated circuits using light. This way, you can electrically isolate two parts of a circuit. They have many advantages, such as providing electrical isolation, preventing high voltages, removing electrical noise, and enabling communication between incompatible circuits. For those cases where. Optoisolator Inputs.
From electronics.stackexchange.com
opto isolator isolated input circuit to check regular switch or photo Optoisolator Inputs This way, you can electrically isolate two parts of a circuit. They have many advantages, such as providing electrical isolation, preventing high voltages, removing electrical noise, and enabling communication between incompatible circuits. Optoisolators are useful devices that can transfer electrical signals between isolated circuits by using light. An optoisolator (also known as an optical coupler, photocoupler, optocoupler) is a semiconductor. Optoisolator Inputs.
From electronics.stackexchange.com
opto isolator Best way to AND all connected inputs to one output Optoisolator Inputs This way, you can electrically isolate two parts of a circuit. For those cases where you need complete isolation between two circuits, while provisioning for basic on/off type interaction,. An optoisolator (also known as an optical coupler, photocoupler, optocoupler) is a semiconductor device that transfers an electrical signal between isolated circuits using light. They have many advantages, such as providing. Optoisolator Inputs.
From electronics.stackexchange.com
opto isolator Wide Range Input (Sinking/Sourcing) to Arduino Optoisolator Inputs This way, you can electrically isolate two parts of a circuit. Optoisolators are useful devices that can transfer electrical signals between isolated circuits by using light. An optoisolator (also known as an optical coupler, photocoupler, optocoupler) is a semiconductor device that transfers an electrical signal between isolated circuits using light. They have many advantages, such as providing electrical isolation, preventing. Optoisolator Inputs.
From support.nipponpulse.com
OII Optoisolated input Optoisolator Inputs They have many advantages, such as providing electrical isolation, preventing high voltages, removing electrical noise, and enabling communication between incompatible circuits. For those cases where you need complete isolation between two circuits, while provisioning for basic on/off type interaction,. This way, you can electrically isolate two parts of a circuit. Optoisolators are useful devices that can transfer electrical signals between. Optoisolator Inputs.
From www.electronicdesign.com
Optoisolator Targets PLC’s 24V Inputs, Hits 10 Mb/s Electronic Design Optoisolator Inputs Optoisolators are useful devices that can transfer electrical signals between isolated circuits by using light. This way, you can electrically isolate two parts of a circuit. An optoisolator (also known as an optical coupler, photocoupler, optocoupler) is a semiconductor device that transfers an electrical signal between isolated circuits using light. For those cases where you need complete isolation between two. Optoisolator Inputs.
From www.youtube.com
16 Optoisolated Universal inputs for Raspberry Pi YouTube Optoisolator Inputs For those cases where you need complete isolation between two circuits, while provisioning for basic on/off type interaction,. Optoisolators are useful devices that can transfer electrical signals between isolated circuits by using light. An optoisolator (also known as an optical coupler, photocoupler, optocoupler) is a semiconductor device that transfers an electrical signal between isolated circuits using light. They have many. Optoisolator Inputs.
From www.youtube.com
How Optocouplers work optoisolator solid state relays Optoisolator Inputs Optoisolators are useful devices that can transfer electrical signals between isolated circuits by using light. This way, you can electrically isolate two parts of a circuit. An optoisolator (also known as an optical coupler, photocoupler, optocoupler) is a semiconductor device that transfers an electrical signal between isolated circuits using light. They have many advantages, such as providing electrical isolation, preventing. Optoisolator Inputs.
From electronics.stackexchange.com
opto isolator Optocoupler input protection Electrical Engineering Optoisolator Inputs Optoisolators are useful devices that can transfer electrical signals between isolated circuits by using light. For those cases where you need complete isolation between two circuits, while provisioning for basic on/off type interaction,. This way, you can electrically isolate two parts of a circuit. An optoisolator (also known as an optical coupler, photocoupler, optocoupler) is a semiconductor device that transfers. Optoisolator Inputs.
From electropeak.com
Interfacing TLP281 4Channel Optoisolator IC Module with Arduino Optoisolator Inputs For those cases where you need complete isolation between two circuits, while provisioning for basic on/off type interaction,. An optoisolator (also known as an optical coupler, photocoupler, optocoupler) is a semiconductor device that transfers an electrical signal between isolated circuits using light. This way, you can electrically isolate two parts of a circuit. Optoisolators are useful devices that can transfer. Optoisolator Inputs.
From www.plcacademy.com
PLC Hardware Components (Explained in Plain English) PLC Academy Optoisolator Inputs They have many advantages, such as providing electrical isolation, preventing high voltages, removing electrical noise, and enabling communication between incompatible circuits. For those cases where you need complete isolation between two circuits, while provisioning for basic on/off type interaction,. Optoisolators are useful devices that can transfer electrical signals between isolated circuits by using light. An optoisolator (also known as an. Optoisolator Inputs.
From www.tindie.com
8 ch Opto Isolator board 524VDC in, 3.35VDC out from Noop Labs on Tindie Optoisolator Inputs They have many advantages, such as providing electrical isolation, preventing high voltages, removing electrical noise, and enabling communication between incompatible circuits. This way, you can electrically isolate two parts of a circuit. An optoisolator (also known as an optical coupler, photocoupler, optocoupler) is a semiconductor device that transfers an electrical signal between isolated circuits using light. For those cases where. Optoisolator Inputs.
From www.abelectronics.co.uk
16 Channel OptoIsolated Input Board for the IO Pi Plus and Zero Optoisolator Inputs An optoisolator (also known as an optical coupler, photocoupler, optocoupler) is a semiconductor device that transfers an electrical signal between isolated circuits using light. This way, you can electrically isolate two parts of a circuit. Optoisolators are useful devices that can transfer electrical signals between isolated circuits by using light. For those cases where you need complete isolation between two. Optoisolator Inputs.
From www.circuits-diy.com
MOC5010 Linear Opto Isolator Circuit Optoisolator Inputs They have many advantages, such as providing electrical isolation, preventing high voltages, removing electrical noise, and enabling communication between incompatible circuits. An optoisolator (also known as an optical coupler, photocoupler, optocoupler) is a semiconductor device that transfers an electrical signal between isolated circuits using light. Optoisolators are useful devices that can transfer electrical signals between isolated circuits by using light.. Optoisolator Inputs.
From researchdesignlab.com
4 Channel OptoIsolated Board Input 12V to 5V Optoisolator Inputs Optoisolators are useful devices that can transfer electrical signals between isolated circuits by using light. An optoisolator (also known as an optical coupler, photocoupler, optocoupler) is a semiconductor device that transfers an electrical signal between isolated circuits using light. For those cases where you need complete isolation between two circuits, while provisioning for basic on/off type interaction,. They have many. Optoisolator Inputs.
From www.tindie.com
8 ch Opto Isolator board 524VDC in 3.35VDC out from BarchDesigns on Optoisolator Inputs For those cases where you need complete isolation between two circuits, while provisioning for basic on/off type interaction,. An optoisolator (also known as an optical coupler, photocoupler, optocoupler) is a semiconductor device that transfers an electrical signal between isolated circuits using light. This way, you can electrically isolate two parts of a circuit. They have many advantages, such as providing. Optoisolator Inputs.
From www.amazon.in
4 Channel OptoIsolated Board Input 24V to 5V Din Rail Mount Opto Optoisolator Inputs An optoisolator (also known as an optical coupler, photocoupler, optocoupler) is a semiconductor device that transfers an electrical signal between isolated circuits using light. This way, you can electrically isolate two parts of a circuit. They have many advantages, such as providing electrical isolation, preventing high voltages, removing electrical noise, and enabling communication between incompatible circuits. For those cases where. Optoisolator Inputs.
From www.eleccircuit.com
Linear opto isolator circuits Electronic projects circuits Optoisolator Inputs This way, you can electrically isolate two parts of a circuit. For those cases where you need complete isolation between two circuits, while provisioning for basic on/off type interaction,. An optoisolator (also known as an optical coupler, photocoupler, optocoupler) is a semiconductor device that transfers an electrical signal between isolated circuits using light. They have many advantages, such as providing. Optoisolator Inputs.