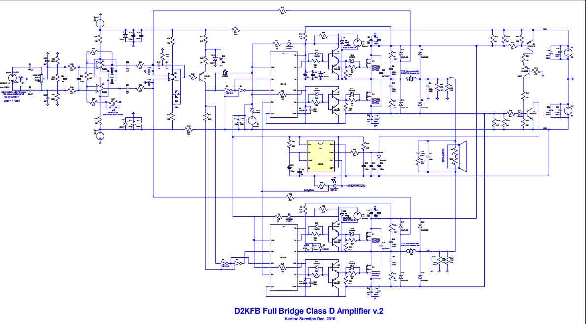
Skema Driver Power Amplifier Class D . D characteristic comparison (2/2) feature. 25k views 5 years ago. 3000w (pmpo) d3k class d power amplifier project using ic. class d is the only option for combining all these requirements together. this complete making of class d amplifier circuit that can produce 200w output power, very powerful, high efficient. this high power amplifier circuit is a class d power amplifier, which has high enough power to generate 300w. A typical class d power amplifier consists of a sawtooth waveform. by electronic circuit monday, may 01, 2023 88 comments.
from www.baharelectronic.com
by electronic circuit monday, may 01, 2023 88 comments. D characteristic comparison (2/2) feature. this complete making of class d amplifier circuit that can produce 200w output power, very powerful, high efficient. class d is the only option for combining all these requirements together. A typical class d power amplifier consists of a sawtooth waveform. 25k views 5 years ago. this high power amplifier circuit is a class d power amplifier, which has high enough power to generate 300w. 3000w (pmpo) d3k class d power amplifier project using ic.
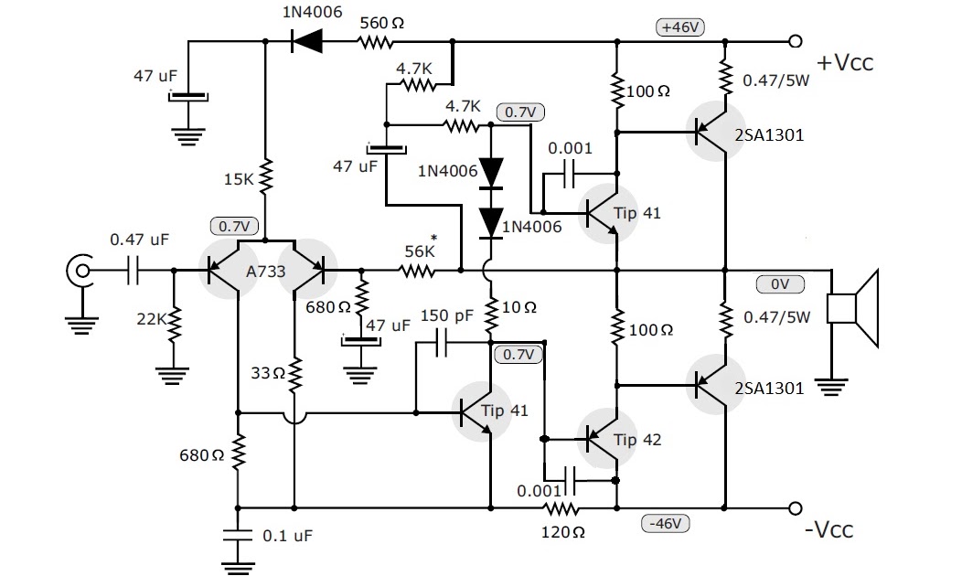
Skema Power Amplifier Quasi PNP
Skema Driver Power Amplifier Class D 3000w (pmpo) d3k class d power amplifier project using ic. this high power amplifier circuit is a class d power amplifier, which has high enough power to generate 300w. this complete making of class d amplifier circuit that can produce 200w output power, very powerful, high efficient. 3000w (pmpo) d3k class d power amplifier project using ic. class d is the only option for combining all these requirements together. A typical class d power amplifier consists of a sawtooth waveform. by electronic circuit monday, may 01, 2023 88 comments. D characteristic comparison (2/2) feature. 25k views 5 years ago.
From www.maenmobil.com
Skema Power Class D 3000w Maen Mobil Skema Driver Power Amplifier Class D A typical class d power amplifier consists of a sawtooth waveform. 25k views 5 years ago. class d is the only option for combining all these requirements together. 3000w (pmpo) d3k class d power amplifier project using ic. D characteristic comparison (2/2) feature. this high power amplifier circuit is a class d power amplifier, which has high enough. Skema Driver Power Amplifier Class D.
From skemawiring.blogspot.com
Gambar Skema Power Amplifier Fet Update Terlengkap Skema Wiring Skema Driver Power Amplifier Class D class d is the only option for combining all these requirements together. by electronic circuit monday, may 01, 2023 88 comments. A typical class d power amplifier consists of a sawtooth waveform. 25k views 5 years ago. this high power amplifier circuit is a class d power amplifier, which has high enough power to generate 300w. D. Skema Driver Power Amplifier Class D.
From www.vrogue.co
Gambar Socl 506 Skema Update Terbaru Skema Wiring vrogue.co Skema Driver Power Amplifier Class D 3000w (pmpo) d3k class d power amplifier project using ic. this high power amplifier circuit is a class d power amplifier, which has high enough power to generate 300w. by electronic circuit monday, may 01, 2023 88 comments. 25k views 5 years ago. A typical class d power amplifier consists of a sawtooth waveform. D characteristic comparison (2/2). Skema Driver Power Amplifier Class D.
From skemaamplifier11.blogspot.com
Skema Driver Amplifier Skema Driver Power Amplifier Class D 3000w (pmpo) d3k class d power amplifier project using ic. 25k views 5 years ago. this high power amplifier circuit is a class d power amplifier, which has high enough power to generate 300w. this complete making of class d amplifier circuit that can produce 200w output power, very powerful, high efficient. A typical class d power amplifier. Skema Driver Power Amplifier Class D.
From skemadiesel.blogspot.com
40+ Skema Clas D Skema Driver Power Amplifier Class D this complete making of class d amplifier circuit that can produce 200w output power, very powerful, high efficient. A typical class d power amplifier consists of a sawtooth waveform. by electronic circuit monday, may 01, 2023 88 comments. this high power amplifier circuit is a class d power amplifier, which has high enough power to generate 300w.. Skema Driver Power Amplifier Class D.
From infoutama.github.io
Skema Power Class D Sederhana Ilmu Skema Driver Power Amplifier Class D this high power amplifier circuit is a class d power amplifier, which has high enough power to generate 300w. 3000w (pmpo) d3k class d power amplifier project using ic. A typical class d power amplifier consists of a sawtooth waveform. 25k views 5 years ago. this complete making of class d amplifier circuit that can produce 200w output. Skema Driver Power Amplifier Class D.
From www.vrogue.co
Skema Rangkaian Power Amplifier 2 Tingkat Pcb vrogue.co Skema Driver Power Amplifier Class D this high power amplifier circuit is a class d power amplifier, which has high enough power to generate 300w. by electronic circuit monday, may 01, 2023 88 comments. A typical class d power amplifier consists of a sawtooth waveform. 25k views 5 years ago. 3000w (pmpo) d3k class d power amplifier project using ic. this complete making. Skema Driver Power Amplifier Class D.
From www.pinterest.com
Skema Rangkaian Supply Untuk Power Ampli Class H Menggunakan 1 dan 2 Skema Driver Power Amplifier Class D this high power amplifier circuit is a class d power amplifier, which has high enough power to generate 300w. D characteristic comparison (2/2) feature. this complete making of class d amplifier circuit that can produce 200w output power, very powerful, high efficient. by electronic circuit monday, may 01, 2023 88 comments. class d is the only. Skema Driver Power Amplifier Class D.
From skemaamplifier11.blogspot.com
Skema Driver Amplifier Skema Driver Power Amplifier Class D this complete making of class d amplifier circuit that can produce 200w output power, very powerful, high efficient. 25k views 5 years ago. A typical class d power amplifier consists of a sawtooth waveform. by electronic circuit monday, may 01, 2023 88 comments. 3000w (pmpo) d3k class d power amplifier project using ic. D characteristic comparison (2/2) feature.. Skema Driver Power Amplifier Class D.
From www.maenmobil.com
Skema Stepper Power Amplifier Maen Mobil Skema Driver Power Amplifier Class D by electronic circuit monday, may 01, 2023 88 comments. 25k views 5 years ago. this complete making of class d amplifier circuit that can produce 200w output power, very powerful, high efficient. this high power amplifier circuit is a class d power amplifier, which has high enough power to generate 300w. A typical class d power amplifier. Skema Driver Power Amplifier Class D.
From www.sexizpix.com
Rangkaian Watt Power Amplifier Koleksi Skema Rangkaian Artikel Sexiz Pix Skema Driver Power Amplifier Class D by electronic circuit monday, may 01, 2023 88 comments. 25k views 5 years ago. A typical class d power amplifier consists of a sawtooth waveform. class d is the only option for combining all these requirements together. 3000w (pmpo) d3k class d power amplifier project using ic. this complete making of class d amplifier circuit that can. Skema Driver Power Amplifier Class D.
From www.vrogue.co
43 Layout Pcb Power Amplifier Namec Gambar Minimalis vrogue.co Skema Driver Power Amplifier Class D this complete making of class d amplifier circuit that can produce 200w output power, very powerful, high efficient. by electronic circuit monday, may 01, 2023 88 comments. this high power amplifier circuit is a class d power amplifier, which has high enough power to generate 300w. class d is the only option for combining all these. Skema Driver Power Amplifier Class D.
From skemapower.blogspot.com
Tren Gaya 30+ Skema Power Amplifier Built Up Terbaik, Skema Elektronika Skema Driver Power Amplifier Class D 25k views 5 years ago. D characteristic comparison (2/2) feature. 3000w (pmpo) d3k class d power amplifier project using ic. class d is the only option for combining all these requirements together. this complete making of class d amplifier circuit that can produce 200w output power, very powerful, high efficient. by electronic circuit monday, may 01, 2023. Skema Driver Power Amplifier Class D.
From riset.guru
Skema Power Amplifier Class D Half Bridge Koleksi Skema Rangkaian Riset Skema Driver Power Amplifier Class D 25k views 5 years ago. this high power amplifier circuit is a class d power amplifier, which has high enough power to generate 300w. class d is the only option for combining all these requirements together. 3000w (pmpo) d3k class d power amplifier project using ic. A typical class d power amplifier consists of a sawtooth waveform. . Skema Driver Power Amplifier Class D.
From ilmupediaseek.blogspot.com
Skema Driver 506 Power Amplifier Socl506 Pcb Layout Power Amplifiers Skema Driver Power Amplifier Class D A typical class d power amplifier consists of a sawtooth waveform. 25k views 5 years ago. this high power amplifier circuit is a class d power amplifier, which has high enough power to generate 300w. this complete making of class d amplifier circuit that can produce 200w output power, very powerful, high efficient. 3000w (pmpo) d3k class d. Skema Driver Power Amplifier Class D.
From circuitwiringcasey.z21.web.core.windows.net
200w Amplifier Circuit Diagram Skema Driver Power Amplifier Class D this high power amplifier circuit is a class d power amplifier, which has high enough power to generate 300w. class d is the only option for combining all these requirements together. A typical class d power amplifier consists of a sawtooth waveform. D characteristic comparison (2/2) feature. 25k views 5 years ago. 3000w (pmpo) d3k class d power. Skema Driver Power Amplifier Class D.
From dikbud.github.io
Skema Power Ampli Tip 41 42 DIKBUD Skema Driver Power Amplifier Class D this complete making of class d amplifier circuit that can produce 200w output power, very powerful, high efficient. by electronic circuit monday, may 01, 2023 88 comments. 3000w (pmpo) d3k class d power amplifier project using ic. D characteristic comparison (2/2) feature. class d is the only option for combining all these requirements together. 25k views 5. Skema Driver Power Amplifier Class D.
From ilmupediarest.blogspot.com
Skema Driver Power Socl 506 / Power Amplifier Socl506 Driver Pcb Layout Skema Driver Power Amplifier Class D A typical class d power amplifier consists of a sawtooth waveform. 25k views 5 years ago. class d is the only option for combining all these requirements together. 3000w (pmpo) d3k class d power amplifier project using ic. by electronic circuit monday, may 01, 2023 88 comments. D characteristic comparison (2/2) feature. this high power amplifier circuit. Skema Driver Power Amplifier Class D.
From blogkamarku.blogspot.com
skema power 140 watt mono Dan Layout PCB BLOGKAMARKU Skema Driver Power Amplifier Class D D characteristic comparison (2/2) feature. this complete making of class d amplifier circuit that can produce 200w output power, very powerful, high efficient. A typical class d power amplifier consists of a sawtooth waveform. 25k views 5 years ago. by electronic circuit monday, may 01, 2023 88 comments. this high power amplifier circuit is a class d. Skema Driver Power Amplifier Class D.
From skemaamplifier11.blogspot.com
Skema Power Amplifier Class Td Skema Driver Power Amplifier Class D 3000w (pmpo) d3k class d power amplifier project using ic. this high power amplifier circuit is a class d power amplifier, which has high enough power to generate 300w. A typical class d power amplifier consists of a sawtooth waveform. 25k views 5 years ago. by electronic circuit monday, may 01, 2023 88 comments. D characteristic comparison (2/2). Skema Driver Power Amplifier Class D.
From skemaamplifier11.blogspot.com
Skema Amplifier Kelas H Skema Driver Power Amplifier Class D A typical class d power amplifier consists of a sawtooth waveform. 3000w (pmpo) d3k class d power amplifier project using ic. by electronic circuit monday, may 01, 2023 88 comments. this complete making of class d amplifier circuit that can produce 200w output power, very powerful, high efficient. this high power amplifier circuit is a class d. Skema Driver Power Amplifier Class D.
From www.skema.my.id
Skema Power Gb Skema Diagram Skema Driver Power Amplifier Class D 25k views 5 years ago. D characteristic comparison (2/2) feature. A typical class d power amplifier consists of a sawtooth waveform. this complete making of class d amplifier circuit that can produce 200w output power, very powerful, high efficient. this high power amplifier circuit is a class d power amplifier, which has high enough power to generate 300w.. Skema Driver Power Amplifier Class D.
From skemainvertert.blogspot.com
88+ Skema Power Ampli Terbaru Skema Driver Power Amplifier Class D D characteristic comparison (2/2) feature. this complete making of class d amplifier circuit that can produce 200w output power, very powerful, high efficient. by electronic circuit monday, may 01, 2023 88 comments. class d is the only option for combining all these requirements together. this high power amplifier circuit is a class d power amplifier, which. Skema Driver Power Amplifier Class D.
From www.baharelectronic.com
Skema Power Amplifier Quasi PNP Skema Driver Power Amplifier Class D D characteristic comparison (2/2) feature. this high power amplifier circuit is a class d power amplifier, which has high enough power to generate 300w. this complete making of class d amplifier circuit that can produce 200w output power, very powerful, high efficient. 3000w (pmpo) d3k class d power amplifier project using ic. 25k views 5 years ago. A. Skema Driver Power Amplifier Class D.
From skemawiring.blogspot.com
Gambar Skema Indikator Power Amplifier Terupdate Skema Wiring Skema Driver Power Amplifier Class D by electronic circuit monday, may 01, 2023 88 comments. class d is the only option for combining all these requirements together. this complete making of class d amplifier circuit that can produce 200w output power, very powerful, high efficient. A typical class d power amplifier consists of a sawtooth waveform. 25k views 5 years ago. D characteristic. Skema Driver Power Amplifier Class D.
From riset.guru
Penjelasan Kelas Amplifier Amplifier Classes Riset Skema Driver Power Amplifier Class D this high power amplifier circuit is a class d power amplifier, which has high enough power to generate 300w. this complete making of class d amplifier circuit that can produce 200w output power, very powerful, high efficient. D characteristic comparison (2/2) feature. by electronic circuit monday, may 01, 2023 88 comments. class d is the only. Skema Driver Power Amplifier Class D.
From www.elcircuit.com
1000W Driver Power Amplifier Namec TEF Electronic Circuit Skema Driver Power Amplifier Class D this complete making of class d amplifier circuit that can produce 200w output power, very powerful, high efficient. class d is the only option for combining all these requirements together. D characteristic comparison (2/2) feature. this high power amplifier circuit is a class d power amplifier, which has high enough power to generate 300w. 25k views 5. Skema Driver Power Amplifier Class D.
From asevha.com
Skema Power Amplifier 100 Watt dengan Transistor Tutorial, Desain & Hoby Skema Driver Power Amplifier Class D 3000w (pmpo) d3k class d power amplifier project using ic. D characteristic comparison (2/2) feature. by electronic circuit monday, may 01, 2023 88 comments. class d is the only option for combining all these requirements together. this high power amplifier circuit is a class d power amplifier, which has high enough power to generate 300w. A typical. Skema Driver Power Amplifier Class D.
From www.aiophotoz.com
Kumpulan Skema Rangkaian Elektronika Skema Rangkaian Power Amplifier Skema Driver Power Amplifier Class D 25k views 5 years ago. A typical class d power amplifier consists of a sawtooth waveform. by electronic circuit monday, may 01, 2023 88 comments. class d is the only option for combining all these requirements together. 3000w (pmpo) d3k class d power amplifier project using ic. D characteristic comparison (2/2) feature. this high power amplifier circuit. Skema Driver Power Amplifier Class D.
From jm-electro.blogspot.com
JM ELECTRO SKEMA AUDIO AMPLIFIER Skema Driver Power Amplifier Class D 25k views 5 years ago. class d is the only option for combining all these requirements together. this high power amplifier circuit is a class d power amplifier, which has high enough power to generate 300w. 3000w (pmpo) d3k class d power amplifier project using ic. by electronic circuit monday, may 01, 2023 88 comments. D characteristic. Skema Driver Power Amplifier Class D.
From meekinslatme1963.blogspot.com
Skema Power Amplifier Class D Meekins Latme1963 Skema Driver Power Amplifier Class D D characteristic comparison (2/2) feature. by electronic circuit monday, may 01, 2023 88 comments. 25k views 5 years ago. class d is the only option for combining all these requirements together. this complete making of class d amplifier circuit that can produce 200w output power, very powerful, high efficient. 3000w (pmpo) d3k class d power amplifier project. Skema Driver Power Amplifier Class D.
From www.vrogue.co
Terpopuler Skema Pcb Power Class H Skema Pcb vrogue.co Skema Driver Power Amplifier Class D D characteristic comparison (2/2) feature. this complete making of class d amplifier circuit that can produce 200w output power, very powerful, high efficient. class d is the only option for combining all these requirements together. 25k views 5 years ago. by electronic circuit monday, may 01, 2023 88 comments. 3000w (pmpo) d3k class d power amplifier project. Skema Driver Power Amplifier Class D.
From 45.153.231.124
Skema Power Amplifier Class D Half Bridge Koleksi Skema Rangkaian Skema Driver Power Amplifier Class D by electronic circuit monday, may 01, 2023 88 comments. A typical class d power amplifier consists of a sawtooth waveform. class d is the only option for combining all these requirements together. D characteristic comparison (2/2) feature. 3000w (pmpo) d3k class d power amplifier project using ic. this high power amplifier circuit is a class d power. Skema Driver Power Amplifier Class D.
From dnd-elektro.blogspot.com
Service Elektronik Weleri Kendal 085725117126 Skema Power Audio Skema Driver Power Amplifier Class D 25k views 5 years ago. A typical class d power amplifier consists of a sawtooth waveform. by electronic circuit monday, may 01, 2023 88 comments. this high power amplifier circuit is a class d power amplifier, which has high enough power to generate 300w. 3000w (pmpo) d3k class d power amplifier project using ic. this complete making. Skema Driver Power Amplifier Class D.
From riset.guru
Skema Power Amplifier Class D Half Bridge Koleksi Skema Rangkaian Riset Skema Driver Power Amplifier Class D by electronic circuit monday, may 01, 2023 88 comments. class d is the only option for combining all these requirements together. A typical class d power amplifier consists of a sawtooth waveform. 3000w (pmpo) d3k class d power amplifier project using ic. this high power amplifier circuit is a class d power amplifier, which has high enough. Skema Driver Power Amplifier Class D.