Network Diagram Using Python . For this article, my focus is on how to use the networkx package to plot the graph. The intention of this article was to introduce the reader with network data and the different options in python for its visualization. Our list of options started with an inbuilt networkx. See examples of network charts from migration, similarity, and correlation matrices. This notebook includes code for creating interactive network visualizations with the python libraries networkx and bokeh. In search of a python package that crafts large, visually striking network graphs efficiently? Learn how to create and customize network graphs in python using plotly and networkx libraries. See examples of random geometric graphs, node. It provides a flexible and efficient data structure for. In this article, i discussed the basics of network graph and how it is useful to let you visualize the relationships between different entities in your dataset.
from stackoverflow.com
See examples of network charts from migration, similarity, and correlation matrices. For this article, my focus is on how to use the networkx package to plot the graph. This notebook includes code for creating interactive network visualizations with the python libraries networkx and bokeh. Learn how to create and customize network graphs in python using plotly and networkx libraries. It provides a flexible and efficient data structure for. In search of a python package that crafts large, visually striking network graphs efficiently? The intention of this article was to introduce the reader with network data and the different options in python for its visualization. See examples of random geometric graphs, node. In this article, i discussed the basics of network graph and how it is useful to let you visualize the relationships between different entities in your dataset. Our list of options started with an inbuilt networkx.
python 3.x Group nodes together in networkx Stack Overflow
Network Diagram Using Python In this article, i discussed the basics of network graph and how it is useful to let you visualize the relationships between different entities in your dataset. Our list of options started with an inbuilt networkx. See examples of random geometric graphs, node. In this article, i discussed the basics of network graph and how it is useful to let you visualize the relationships between different entities in your dataset. This notebook includes code for creating interactive network visualizations with the python libraries networkx and bokeh. In search of a python package that crafts large, visually striking network graphs efficiently? The intention of this article was to introduce the reader with network data and the different options in python for its visualization. It provides a flexible and efficient data structure for. For this article, my focus is on how to use the networkx package to plot the graph. See examples of network charts from migration, similarity, and correlation matrices. Learn how to create and customize network graphs in python using plotly and networkx libraries.
From towardsdatascience.com
Create Beautiful Architecture Diagrams with Python by Dylan Roy Towards Data Science Network Diagram Using Python Learn how to create and customize network graphs in python using plotly and networkx libraries. Our list of options started with an inbuilt networkx. In search of a python package that crafts large, visually striking network graphs efficiently? This notebook includes code for creating interactive network visualizations with the python libraries networkx and bokeh. See examples of random geometric graphs,. Network Diagram Using Python.
From www.r-bloggers.com
Quick RoundUp Visualising Flows Using Network and Sankey Diagrams in Python and R Rbloggers Network Diagram Using Python Learn how to create and customize network graphs in python using plotly and networkx libraries. Our list of options started with an inbuilt networkx. See examples of random geometric graphs, node. In search of a python package that crafts large, visually striking network graphs efficiently? It provides a flexible and efficient data structure for. The intention of this article was. Network Diagram Using Python.
From medium.com
A Day with Network Analysis in Python Using NetworkX Network Diagram Using Python Our list of options started with an inbuilt networkx. For this article, my focus is on how to use the networkx package to plot the graph. It provides a flexible and efficient data structure for. In search of a python package that crafts large, visually striking network graphs efficiently? In this article, i discussed the basics of network graph and. Network Diagram Using Python.
From towardsdatascience.com
Visualizing Networks in Python. A practical guide to tools which helps… by Mohit Mayank Network Diagram Using Python The intention of this article was to introduce the reader with network data and the different options in python for its visualization. See examples of random geometric graphs, node. In this article, i discussed the basics of network graph and how it is useful to let you visualize the relationships between different entities in your dataset. For this article, my. Network Diagram Using Python.
From brandiscrafts.com
Python Draw Graph Networkx? Trust The Answer Network Diagram Using Python The intention of this article was to introduce the reader with network data and the different options in python for its visualization. See examples of network charts from migration, similarity, and correlation matrices. Our list of options started with an inbuilt networkx. In this article, i discussed the basics of network graph and how it is useful to let you. Network Diagram Using Python.
From www.linkedin.com
How to Draw AWS diagrams with Python and the Diagrams Module Network Diagram Using Python This notebook includes code for creating interactive network visualizations with the python libraries networkx and bokeh. The intention of this article was to introduce the reader with network data and the different options in python for its visualization. Learn how to create and customize network graphs in python using plotly and networkx libraries. See examples of network charts from migration,. Network Diagram Using Python.
From data-flair.training
Python Network Programming What is Socket Programming in Python DataFlair Network Diagram Using Python In search of a python package that crafts large, visually striking network graphs efficiently? Learn how to create and customize network graphs in python using plotly and networkx libraries. Our list of options started with an inbuilt networkx. In this article, i discussed the basics of network graph and how it is useful to let you visualize the relationships between. Network Diagram Using Python.
From data-flair.training
Python Network Programming What is Socket Programming in Python DataFlair Network Diagram Using Python Our list of options started with an inbuilt networkx. See examples of network charts from migration, similarity, and correlation matrices. This notebook includes code for creating interactive network visualizations with the python libraries networkx and bokeh. Learn how to create and customize network graphs in python using plotly and networkx libraries. The intention of this article was to introduce the. Network Diagram Using Python.
From www.javacodegeeks.com
Diagrams as Code with Python Java Code Geeks Network Diagram Using Python See examples of random geometric graphs, node. In search of a python package that crafts large, visually striking network graphs efficiently? This notebook includes code for creating interactive network visualizations with the python libraries networkx and bokeh. Learn how to create and customize network graphs in python using plotly and networkx libraries. The intention of this article was to introduce. Network Diagram Using Python.
From towardsdatascience.com
Python Interactive Network Visualization Using NetworkX, Plotly, and Dash by Jiahui Wang Network Diagram Using Python This notebook includes code for creating interactive network visualizations with the python libraries networkx and bokeh. Learn how to create and customize network graphs in python using plotly and networkx libraries. In this article, i discussed the basics of network graph and how it is useful to let you visualize the relationships between different entities in your dataset. In search. Network Diagram Using Python.
From stackoverflow.com
python Visualize Networkx graph in mplleaflet map Stack Overflow Network Diagram Using Python This notebook includes code for creating interactive network visualizations with the python libraries networkx and bokeh. It provides a flexible and efficient data structure for. The intention of this article was to introduce the reader with network data and the different options in python for its visualization. See examples of network charts from migration, similarity, and correlation matrices. Learn how. Network Diagram Using Python.
From towardsdatascience.com
Visualizing Networks in Python. A practical guide to tools which helps… by Mohit Mayank Network Diagram Using Python It provides a flexible and efficient data structure for. See examples of network charts from migration, similarity, and correlation matrices. See examples of random geometric graphs, node. For this article, my focus is on how to use the networkx package to plot the graph. In this article, i discussed the basics of network graph and how it is useful to. Network Diagram Using Python.
From www.tpsearchtool.com
How To Plot Visualize A Neural Network In Python Using Graphviz Images Network Diagram Using Python This notebook includes code for creating interactive network visualizations with the python libraries networkx and bokeh. In search of a python package that crafts large, visually striking network graphs efficiently? Learn how to create and customize network graphs in python using plotly and networkx libraries. See examples of random geometric graphs, node. It provides a flexible and efficient data structure. Network Diagram Using Python.
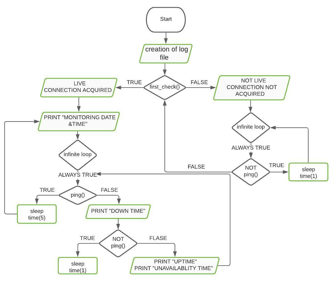
From www.geeksforgeeks.org
Python Script to Monitor Network Connection and saving into Log File Network Diagram Using Python The intention of this article was to introduce the reader with network data and the different options in python for its visualization. In this article, i discussed the basics of network graph and how it is useful to let you visualize the relationships between different entities in your dataset. In search of a python package that crafts large, visually striking. Network Diagram Using Python.
From teleksa.us.to
Function Annotations in Python Network Diagram Using Python In search of a python package that crafts large, visually striking network graphs efficiently? For this article, my focus is on how to use the networkx package to plot the graph. Our list of options started with an inbuilt networkx. In this article, i discussed the basics of network graph and how it is useful to let you visualize the. Network Diagram Using Python.
From pythondesign.ca
Draw the system architecture diagrams with python python design Network Diagram Using Python See examples of random geometric graphs, node. See examples of network charts from migration, similarity, and correlation matrices. It provides a flexible and efficient data structure for. The intention of this article was to introduce the reader with network data and the different options in python for its visualization. In this article, i discussed the basics of network graph and. Network Diagram Using Python.
From aws.amazon.com
Automate Python Flask Deployment to the AWS Cloud AWS Open Source Blog Network Diagram Using Python For this article, my focus is on how to use the networkx package to plot the graph. It provides a flexible and efficient data structure for. In search of a python package that crafts large, visually striking network graphs efficiently? The intention of this article was to introduce the reader with network data and the different options in python for. Network Diagram Using Python.
From pythonmatplotlibtips.blogspot.com
Python Matplotlib Tips Generate network graph using Python and matplotlib.pyplot Network Diagram Using Python It provides a flexible and efficient data structure for. For this article, my focus is on how to use the networkx package to plot the graph. In search of a python package that crafts large, visually striking network graphs efficiently? The intention of this article was to introduce the reader with network data and the different options in python for. Network Diagram Using Python.
From robhosking.com
14+ Uml Python Example Robhosking Diagram Network Diagram Using Python In search of a python package that crafts large, visually striking network graphs efficiently? For this article, my focus is on how to use the networkx package to plot the graph. It provides a flexible and efficient data structure for. Learn how to create and customize network graphs in python using plotly and networkx libraries. See examples of network charts. Network Diagram Using Python.
From medium.com
Create neat technical diagrams using python by Arnab Sen Medium Network Diagram Using Python In search of a python package that crafts large, visually striking network graphs efficiently? Our list of options started with an inbuilt networkx. For this article, my focus is on how to use the networkx package to plot the graph. See examples of network charts from migration, similarity, and correlation matrices. This notebook includes code for creating interactive network visualizations. Network Diagram Using Python.
From projectnetworkdiagram.netlify.app
Draw Network Diagram In Python Network Diagram Using Python See examples of random geometric graphs, node. The intention of this article was to introduce the reader with network data and the different options in python for its visualization. In this article, i discussed the basics of network graph and how it is useful to let you visualize the relationships between different entities in your dataset. In search of a. Network Diagram Using Python.
From themeselection.com
Best 10+ Python Data Visualization Library ThemeSelection Network Diagram Using Python Learn how to create and customize network graphs in python using plotly and networkx libraries. Our list of options started with an inbuilt networkx. In search of a python package that crafts large, visually striking network graphs efficiently? See examples of random geometric graphs, node. In this article, i discussed the basics of network graph and how it is useful. Network Diagram Using Python.
From towardsdatascience.com
Creating Graphs in Python using Networkx by Jackson Gilkey Towards Data Science Network Diagram Using Python In this article, i discussed the basics of network graph and how it is useful to let you visualize the relationships between different entities in your dataset. Learn how to create and customize network graphs in python using plotly and networkx libraries. Our list of options started with an inbuilt networkx. See examples of network charts from migration, similarity, and. Network Diagram Using Python.
From machinelearninggeek.com
MultiLayer Perceptron Neural Network using Python Machine Learning Geek Network Diagram Using Python For this article, my focus is on how to use the networkx package to plot the graph. It provides a flexible and efficient data structure for. In search of a python package that crafts large, visually striking network graphs efficiently? See examples of random geometric graphs, node. This notebook includes code for creating interactive network visualizations with the python libraries. Network Diagram Using Python.
From stuffbyyuki.com
Network Visualizations in Python Network Diagram Using Python See examples of network charts from migration, similarity, and correlation matrices. In this article, i discussed the basics of network graph and how it is useful to let you visualize the relationships between different entities in your dataset. See examples of random geometric graphs, node. Our list of options started with an inbuilt networkx. In search of a python package. Network Diagram Using Python.
From python.plainenglish.io
Create a Network Graph in Python Python in Plain English Network Diagram Using Python In search of a python package that crafts large, visually striking network graphs efficiently? See examples of network charts from migration, similarity, and correlation matrices. See examples of random geometric graphs, node. For this article, my focus is on how to use the networkx package to plot the graph. In this article, i discussed the basics of network graph and. Network Diagram Using Python.
From mungfali.com
Python Network Diagram Network Diagram Using Python In this article, i discussed the basics of network graph and how it is useful to let you visualize the relationships between different entities in your dataset. In search of a python package that crafts large, visually striking network graphs efficiently? For this article, my focus is on how to use the networkx package to plot the graph. Our list. Network Diagram Using Python.
From stackoverflow.com
python 3.x Group nodes together in networkx Stack Overflow Network Diagram Using Python This notebook includes code for creating interactive network visualizations with the python libraries networkx and bokeh. See examples of network charts from migration, similarity, and correlation matrices. See examples of random geometric graphs, node. The intention of this article was to introduce the reader with network data and the different options in python for its visualization. It provides a flexible. Network Diagram Using Python.
From www.linuxlinks.com
Diagrams draw the cloud system architecture in Python code LinuxLinks Network Diagram Using Python For this article, my focus is on how to use the networkx package to plot the graph. In search of a python package that crafts large, visually striking network graphs efficiently? Learn how to create and customize network graphs in python using plotly and networkx libraries. See examples of network charts from migration, similarity, and correlation matrices. See examples of. Network Diagram Using Python.
From stackoverflow.com
python The Diagram explanation of the LSTM Network Stack Overflow Network Diagram Using Python See examples of network charts from migration, similarity, and correlation matrices. In search of a python package that crafts large, visually striking network graphs efficiently? In this article, i discussed the basics of network graph and how it is useful to let you visualize the relationships between different entities in your dataset. It provides a flexible and efficient data structure. Network Diagram Using Python.
From towardsdatascience.com
3 Tools to Track and Visualize the Execution of your Python Code by Khuyen Tran Towards Data Network Diagram Using Python In this article, i discussed the basics of network graph and how it is useful to let you visualize the relationships between different entities in your dataset. For this article, my focus is on how to use the networkx package to plot the graph. See examples of network charts from migration, similarity, and correlation matrices. This notebook includes code for. Network Diagram Using Python.
From plotly.com
Network graph made with Python line chart made by Chelsea_lyn plotly Network Diagram Using Python Our list of options started with an inbuilt networkx. In search of a python package that crafts large, visually striking network graphs efficiently? See examples of random geometric graphs, node. It provides a flexible and efficient data structure for. In this article, i discussed the basics of network graph and how it is useful to let you visualize the relationships. Network Diagram Using Python.
From www.cdslab.org
Visualization Tools in Python Data Science with Python Network Diagram Using Python For this article, my focus is on how to use the networkx package to plot the graph. In this article, i discussed the basics of network graph and how it is useful to let you visualize the relationships between different entities in your dataset. The intention of this article was to introduce the reader with network data and the different. Network Diagram Using Python.
From data-flair.training
Python Network Programming What is Socket Programming in Python DataFlair Network Diagram Using Python In this article, i discussed the basics of network graph and how it is useful to let you visualize the relationships between different entities in your dataset. See examples of random geometric graphs, node. In search of a python package that crafts large, visually striking network graphs efficiently? It provides a flexible and efficient data structure for. See examples of. Network Diagram Using Python.
From www.youtube.com
Python Diagrams Make incredible Diagrams using Python YouTube Network Diagram Using Python It provides a flexible and efficient data structure for. The intention of this article was to introduce the reader with network data and the different options in python for its visualization. Our list of options started with an inbuilt networkx. For this article, my focus is on how to use the networkx package to plot the graph. Learn how to. Network Diagram Using Python.