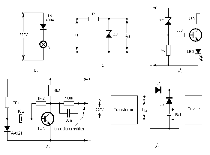
Zener Diode Circuit Globe . Here we will discuss the concept of using diodes to. The zener diode maintains a stable output voltage irrespective of the input voltage provided the. At its simplest, a zener diode circuit diagram is composed of two components: A zener diode is a special type of rectifying diode that can handle breakdown due to reverse breakdown voltage without failing completely. A heavily doped semiconductor diode which is designed to operate in reverse direction is known as the zener diode. A zener diode, which is typically used for voltage regulation in electronics, and a resistor, which works to. The zener diode is a type of diode that operates in the reverse breakdown region in which a general diode is not operated. If the voltage is across anode of the diode is positive and across cathode is. What is a zener diode? A zener diode is a type of diode that is often used for voltage regulators and shaping waveforms. A zener diode is like an ordinary diode only that it has been doped to have a sharp a breakdown voltage. This datasheet shows the ratings of different diodes which include zener voltage, the tolerance range of zener voltage, zener current limits, the maximum.
from www.facebook.com
Here we will discuss the concept of using diodes to. This datasheet shows the ratings of different diodes which include zener voltage, the tolerance range of zener voltage, zener current limits, the maximum. The zener diode is a type of diode that operates in the reverse breakdown region in which a general diode is not operated. If the voltage is across anode of the diode is positive and across cathode is. A zener diode is a type of diode that is often used for voltage regulators and shaping waveforms. What is a zener diode? A zener diode is like an ordinary diode only that it has been doped to have a sharp a breakdown voltage. A heavily doped semiconductor diode which is designed to operate in reverse direction is known as the zener diode. A zener diode, which is typically used for voltage regulation in electronics, and a resistor, which works to. The zener diode maintains a stable output voltage irrespective of the input voltage provided the.
Electronic circuit symbols... Electrical Engineering
Zener Diode Circuit Globe A zener diode is a special type of rectifying diode that can handle breakdown due to reverse breakdown voltage without failing completely. A zener diode is a type of diode that is often used for voltage regulators and shaping waveforms. A zener diode is a special type of rectifying diode that can handle breakdown due to reverse breakdown voltage without failing completely. At its simplest, a zener diode circuit diagram is composed of two components: If the voltage is across anode of the diode is positive and across cathode is. This datasheet shows the ratings of different diodes which include zener voltage, the tolerance range of zener voltage, zener current limits, the maximum. A zener diode, which is typically used for voltage regulation in electronics, and a resistor, which works to. A zener diode is like an ordinary diode only that it has been doped to have a sharp a breakdown voltage. The zener diode is a type of diode that operates in the reverse breakdown region in which a general diode is not operated. The zener diode maintains a stable output voltage irrespective of the input voltage provided the. Here we will discuss the concept of using diodes to. A heavily doped semiconductor diode which is designed to operate in reverse direction is known as the zener diode. What is a zener diode?
From circuitglobe.com
What are Diodes? Checking of diodes & its Uses Circuit Globe Zener Diode Circuit Globe The zener diode is a type of diode that operates in the reverse breakdown region in which a general diode is not operated. Here we will discuss the concept of using diodes to. What is a zener diode? If the voltage is across anode of the diode is positive and across cathode is. A heavily doped semiconductor diode which is. Zener Diode Circuit Globe.
From circuitwiringace123.z19.web.core.windows.net
Reverse Bias Circuit Diagram Zener Diode Circuit Globe A heavily doped semiconductor diode which is designed to operate in reverse direction is known as the zener diode. This datasheet shows the ratings of different diodes which include zener voltage, the tolerance range of zener voltage, zener current limits, the maximum. Here we will discuss the concept of using diodes to. A zener diode is a type of diode. Zener Diode Circuit Globe.
From www.congress-intercultural.eu
Laser Diodes Definition, Types, And Applications, 44 OFF Zener Diode Circuit Globe If the voltage is across anode of the diode is positive and across cathode is. A zener diode is like an ordinary diode only that it has been doped to have a sharp a breakdown voltage. The zener diode maintains a stable output voltage irrespective of the input voltage provided the. Here we will discuss the concept of using diodes. Zener Diode Circuit Globe.
From ar.inspiredpencil.com
Zener Diode Breakdown Voltage Zener Diode Circuit Globe If the voltage is across anode of the diode is positive and across cathode is. A zener diode, which is typically used for voltage regulation in electronics, and a resistor, which works to. This datasheet shows the ratings of different diodes which include zener voltage, the tolerance range of zener voltage, zener current limits, the maximum. What is a zener. Zener Diode Circuit Globe.
From www.facebook.com
Electronic circuit symbols... Electrical Engineering Zener Diode Circuit Globe A zener diode is a type of diode that is often used for voltage regulators and shaping waveforms. A zener diode is like an ordinary diode only that it has been doped to have a sharp a breakdown voltage. A zener diode is a special type of rectifying diode that can handle breakdown due to reverse breakdown voltage without failing. Zener Diode Circuit Globe.
From circuitglobe.com
What is a Semiconductor Diode? Forward and Reverse Baising of Diode Zener Diode Circuit Globe A zener diode is like an ordinary diode only that it has been doped to have a sharp a breakdown voltage. What is a zener diode? The zener diode is a type of diode that operates in the reverse breakdown region in which a general diode is not operated. Here we will discuss the concept of using diodes to. A. Zener Diode Circuit Globe.
From okgo.net
Diodes Zener Comment ça marche, application et avantages, diode Zener Diode Circuit Globe A zener diode is a special type of rectifying diode that can handle breakdown due to reverse breakdown voltage without failing completely. This datasheet shows the ratings of different diodes which include zener voltage, the tolerance range of zener voltage, zener current limits, the maximum. A zener diode is a type of diode that is often used for voltage regulators. Zener Diode Circuit Globe.
From ar.inspiredpencil.com
Diode Led Circuit Zener Diode Circuit Globe If the voltage is across anode of the diode is positive and across cathode is. What is a zener diode? A heavily doped semiconductor diode which is designed to operate in reverse direction is known as the zener diode. A zener diode is a special type of rectifying diode that can handle breakdown due to reverse breakdown voltage without failing. Zener Diode Circuit Globe.
From www.wiringview.co
How To Draw A Cell In Circuit Diagram For An Wiring Zener Diode Circuit Globe A zener diode is like an ordinary diode only that it has been doped to have a sharp a breakdown voltage. The zener diode maintains a stable output voltage irrespective of the input voltage provided the. At its simplest, a zener diode circuit diagram is composed of two components: If the voltage is across anode of the diode is positive. Zener Diode Circuit Globe.
From merkantilaklubben.org
Top 138+ Zener breakdown and avalanche breakdown animation Zener Diode Circuit Globe The zener diode maintains a stable output voltage irrespective of the input voltage provided the. What is a zener diode? If the voltage is across anode of the diode is positive and across cathode is. This datasheet shows the ratings of different diodes which include zener voltage, the tolerance range of zener voltage, zener current limits, the maximum. A zener. Zener Diode Circuit Globe.
From circuitglobe.com
What is a Semiconductor Diode? Forward and Reverse Baising of Diode Zener Diode Circuit Globe If the voltage is across anode of the diode is positive and across cathode is. The zener diode maintains a stable output voltage irrespective of the input voltage provided the. At its simplest, a zener diode circuit diagram is composed of two components: What is a zener diode? A zener diode is a special type of rectifying diode that can. Zener Diode Circuit Globe.
From www.indiamart.com
Signal Diode at best price in Chennai by Globe Electric Co. ID Zener Diode Circuit Globe The zener diode is a type of diode that operates in the reverse breakdown region in which a general diode is not operated. A zener diode is like an ordinary diode only that it has been doped to have a sharp a breakdown voltage. This datasheet shows the ratings of different diodes which include zener voltage, the tolerance range of. Zener Diode Circuit Globe.
From dxorazqid.blob.core.windows.net
Connecting 9V Batteries In Series at Lucia Eckart blog Zener Diode Circuit Globe What is a zener diode? A zener diode is like an ordinary diode only that it has been doped to have a sharp a breakdown voltage. The zener diode is a type of diode that operates in the reverse breakdown region in which a general diode is not operated. A heavily doped semiconductor diode which is designed to operate in. Zener Diode Circuit Globe.
From ar.inspiredpencil.com
Zener Diode Breakdown Voltage Zener Diode Circuit Globe A zener diode, which is typically used for voltage regulation in electronics, and a resistor, which works to. A heavily doped semiconductor diode which is designed to operate in reverse direction is known as the zener diode. Here we will discuss the concept of using diodes to. If the voltage is across anode of the diode is positive and across. Zener Diode Circuit Globe.
From circuitglobe.com
What is Ideal Diode and Real Diode? VI characteristics & Equivalent Zener Diode Circuit Globe A zener diode, which is typically used for voltage regulation in electronics, and a resistor, which works to. The zener diode is a type of diode that operates in the reverse breakdown region in which a general diode is not operated. A zener diode is a type of diode that is often used for voltage regulators and shaping waveforms. Here. Zener Diode Circuit Globe.
From www.circuitdiagram.co
Draw The Circuit Symbol Of Zener Diode Circuit Diagram Zener Diode Circuit Globe This datasheet shows the ratings of different diodes which include zener voltage, the tolerance range of zener voltage, zener current limits, the maximum. The zener diode is a type of diode that operates in the reverse breakdown region in which a general diode is not operated. A zener diode is a special type of rectifying diode that can handle breakdown. Zener Diode Circuit Globe.
From andrewxihoward.blogspot.com
Explain Difference Between Zener and Avalanche Breakdown Zener Diode Circuit Globe A zener diode, which is typically used for voltage regulation in electronics, and a resistor, which works to. At its simplest, a zener diode circuit diagram is composed of two components: A zener diode is a special type of rectifying diode that can handle breakdown due to reverse breakdown voltage without failing completely. The zener diode maintains a stable output. Zener Diode Circuit Globe.
From www.sbmar.com
How to Install a Diode Isolator with an Alternator Seaboard Marine Zener Diode Circuit Globe Here we will discuss the concept of using diodes to. This datasheet shows the ratings of different diodes which include zener voltage, the tolerance range of zener voltage, zener current limits, the maximum. At its simplest, a zener diode circuit diagram is composed of two components: A zener diode, which is typically used for voltage regulation in electronics, and a. Zener Diode Circuit Globe.
From circuitglobe.com
What is Half Wave and Full Wave Rectifier? Operation & Circuit Zener Diode Circuit Globe A heavily doped semiconductor diode which is designed to operate in reverse direction is known as the zener diode. The zener diode is a type of diode that operates in the reverse breakdown region in which a general diode is not operated. A zener diode is like an ordinary diode only that it has been doped to have a sharp. Zener Diode Circuit Globe.
From circuitglobe.com
What is a Tunnel Diode? Definition, Symbol, Construction & Working Zener Diode Circuit Globe The zener diode is a type of diode that operates in the reverse breakdown region in which a general diode is not operated. If the voltage is across anode of the diode is positive and across cathode is. A zener diode, which is typically used for voltage regulation in electronics, and a resistor, which works to. Here we will discuss. Zener Diode Circuit Globe.
From sciencephoto.com
Standard electrical circuit symbols Stock Image T356/0593 Science Zener Diode Circuit Globe A zener diode is a special type of rectifying diode that can handle breakdown due to reverse breakdown voltage without failing completely. What is a zener diode? This datasheet shows the ratings of different diodes which include zener voltage, the tolerance range of zener voltage, zener current limits, the maximum. The zener diode maintains a stable output voltage irrespective of. Zener Diode Circuit Globe.
From ar.inspiredpencil.com
Zener Diode Band Diagram Zener Diode Circuit Globe A zener diode, which is typically used for voltage regulation in electronics, and a resistor, which works to. A zener diode is a special type of rectifying diode that can handle breakdown due to reverse breakdown voltage without failing completely. The zener diode is a type of diode that operates in the reverse breakdown region in which a general diode. Zener Diode Circuit Globe.
From www.scribblygum.com.au
1N4763A Zener Diode Circuit Globe A zener diode is like an ordinary diode only that it has been doped to have a sharp a breakdown voltage. The zener diode is a type of diode that operates in the reverse breakdown region in which a general diode is not operated. The zener diode maintains a stable output voltage irrespective of the input voltage provided the. A. Zener Diode Circuit Globe.
From circuitglobe.com
What is Zener Breakdown and Avalanche Breakdown? Ideal & Actual Zener Zener Diode Circuit Globe What is a zener diode? A heavily doped semiconductor diode which is designed to operate in reverse direction is known as the zener diode. At its simplest, a zener diode circuit diagram is composed of two components: A zener diode is a special type of rectifying diode that can handle breakdown due to reverse breakdown voltage without failing completely. A. Zener Diode Circuit Globe.
From circuitglobe.com
Center Tapped Full Wave Rectifier its Operation and Wave Diagram Zener Diode Circuit Globe A zener diode is a type of diode that is often used for voltage regulators and shaping waveforms. If the voltage is across anode of the diode is positive and across cathode is. A heavily doped semiconductor diode which is designed to operate in reverse direction is known as the zener diode. What is a zener diode? The zener diode. Zener Diode Circuit Globe.
From rude-mean-bullying-poster.blogspot.com
draw the zener equivalent circuit rudemeanbullyingposter Zener Diode Circuit Globe A zener diode is like an ordinary diode only that it has been doped to have a sharp a breakdown voltage. If the voltage is across anode of the diode is positive and across cathode is. The zener diode maintains a stable output voltage irrespective of the input voltage provided the. What is a zener diode? This datasheet shows the. Zener Diode Circuit Globe.
From aninesverden.blogspot.com
Karakteristik Diode Zener Zener Diode Circuit Globe If the voltage is across anode of the diode is positive and across cathode is. Here we will discuss the concept of using diodes to. A heavily doped semiconductor diode which is designed to operate in reverse direction is known as the zener diode. A zener diode is a type of diode that is often used for voltage regulators and. Zener Diode Circuit Globe.
From electronics.stackexchange.com
dc Globe brightness in series circuit Electrical Engineering Stack Zener Diode Circuit Globe If the voltage is across anode of the diode is positive and across cathode is. What is a zener diode? The zener diode maintains a stable output voltage irrespective of the input voltage provided the. A zener diode, which is typically used for voltage regulation in electronics, and a resistor, which works to. Here we will discuss the concept of. Zener Diode Circuit Globe.
From circuitglobe.com
Resistance of a Diode Forward & Reverse Resistance Circuit Globe Zener Diode Circuit Globe A heavily doped semiconductor diode which is designed to operate in reverse direction is known as the zener diode. The zener diode is a type of diode that operates in the reverse breakdown region in which a general diode is not operated. This datasheet shows the ratings of different diodes which include zener voltage, the tolerance range of zener voltage,. Zener Diode Circuit Globe.
From merkantilaklubben.org
Top 110+ Voltage regulator animation Zener Diode Circuit Globe At its simplest, a zener diode circuit diagram is composed of two components: A zener diode is like an ordinary diode only that it has been doped to have a sharp a breakdown voltage. A zener diode is a special type of rectifying diode that can handle breakdown due to reverse breakdown voltage without failing completely. Here we will discuss. Zener Diode Circuit Globe.
From manualfixbosoming123.z22.web.core.windows.net
Simple Electric Diagram Zener Diode Circuit Globe A zener diode is like an ordinary diode only that it has been doped to have a sharp a breakdown voltage. At its simplest, a zener diode circuit diagram is composed of two components: A zener diode is a special type of rectifying diode that can handle breakdown due to reverse breakdown voltage without failing completely. The zener diode is. Zener Diode Circuit Globe.
From www.zener.com.sg
30w LED High Power Globe Daylight Zener DIY Online Zener Diode Circuit Globe If the voltage is across anode of the diode is positive and across cathode is. At its simplest, a zener diode circuit diagram is composed of two components: A zener diode, which is typically used for voltage regulation in electronics, and a resistor, which works to. A zener diode is a type of diode that is often used for voltage. Zener Diode Circuit Globe.
From ar.inspiredpencil.com
Zener Diode Breakdown Voltage Zener Diode Circuit Globe If the voltage is across anode of the diode is positive and across cathode is. This datasheet shows the ratings of different diodes which include zener voltage, the tolerance range of zener voltage, zener current limits, the maximum. A zener diode, which is typically used for voltage regulation in electronics, and a resistor, which works to. A zener diode is. Zener Diode Circuit Globe.
From www.answersarena.com
[Solved] Question 17. Derive expressions for lineregulat Zener Diode Circuit Globe This datasheet shows the ratings of different diodes which include zener voltage, the tolerance range of zener voltage, zener current limits, the maximum. A zener diode is like an ordinary diode only that it has been doped to have a sharp a breakdown voltage. A zener diode, which is typically used for voltage regulation in electronics, and a resistor, which. Zener Diode Circuit Globe.
From worldtechnical.blogspot.com
world technical 5. Diodes Zener Diode Circuit Globe This datasheet shows the ratings of different diodes which include zener voltage, the tolerance range of zener voltage, zener current limits, the maximum. If the voltage is across anode of the diode is positive and across cathode is. At its simplest, a zener diode circuit diagram is composed of two components: What is a zener diode? A zener diode, which. Zener Diode Circuit Globe.