Network Gateway Bridge . How does a network gateway work? The exploration of network gateways reveals their indispensable role in the fabric of modern networking. A physical network gateway includes network interface cards (nics) and inputs and outputs—usually ethernet—and software for translating network. Key differences between bridge and gateway. A bridge in a computer network is a device used to connect multiple lans together with a larger local area network (lan). A bridge allows you to connect two or more network segments together allowing devices to join the network when it's not possible to connect. A bridge is always used to regenerate the signal and find the most efficient path to transmit the frame. A gateway is used to increase the compatibility to. The mechanism of network aggregation is known as bridging. A network bridge is a hardware device that can expand a local area network by connecting multiple networks or allowing more devices to connect to a single network than would normally be.
from majorll4.blogspot.com
A physical network gateway includes network interface cards (nics) and inputs and outputs—usually ethernet—and software for translating network. A network bridge is a hardware device that can expand a local area network by connecting multiple networks or allowing more devices to connect to a single network than would normally be. The exploration of network gateways reveals their indispensable role in the fabric of modern networking. Key differences between bridge and gateway. A bridge in a computer network is a device used to connect multiple lans together with a larger local area network (lan). The mechanism of network aggregation is known as bridging. A bridge allows you to connect two or more network segments together allowing devices to join the network when it's not possible to connect. How does a network gateway work? A gateway is used to increase the compatibility to. A bridge is always used to regenerate the signal and find the most efficient path to transmit the frame.
Bridges Network Hardware Definition
Network Gateway Bridge A gateway is used to increase the compatibility to. A bridge allows you to connect two or more network segments together allowing devices to join the network when it's not possible to connect. The mechanism of network aggregation is known as bridging. A bridge is always used to regenerate the signal and find the most efficient path to transmit the frame. A bridge in a computer network is a device used to connect multiple lans together with a larger local area network (lan). The exploration of network gateways reveals their indispensable role in the fabric of modern networking. Key differences between bridge and gateway. A gateway is used to increase the compatibility to. A physical network gateway includes network interface cards (nics) and inputs and outputs—usually ethernet—and software for translating network. A network bridge is a hardware device that can expand a local area network by connecting multiple networks or allowing more devices to connect to a single network than would normally be. How does a network gateway work?
From www.learnabhi.com
What is Bridge in Networking How Bridge works and its functions Network Gateway Bridge A bridge allows you to connect two or more network segments together allowing devices to join the network when it's not possible to connect. The exploration of network gateways reveals their indispensable role in the fabric of modern networking. A gateway is used to increase the compatibility to. A network bridge is a hardware device that can expand a local. Network Gateway Bridge.
From majorll4.blogspot.com
Bridges Network Hardware Definition Network Gateway Bridge The exploration of network gateways reveals their indispensable role in the fabric of modern networking. A bridge in a computer network is a device used to connect multiple lans together with a larger local area network (lan). A bridge allows you to connect two or more network segments together allowing devices to join the network when it's not possible to. Network Gateway Bridge.
From www.youtube.com
What is bridge in Networking and How it works practical video Network Gateway Bridge The mechanism of network aggregation is known as bridging. A gateway is used to increase the compatibility to. A bridge is always used to regenerate the signal and find the most efficient path to transmit the frame. A bridge allows you to connect two or more network segments together allowing devices to join the network when it's not possible to. Network Gateway Bridge.
From www.aiophotoz.com
Difference Between Bridge And Gateway With Comparison Chart Tech Network Gateway Bridge A bridge in a computer network is a device used to connect multiple lans together with a larger local area network (lan). A bridge is always used to regenerate the signal and find the most efficient path to transmit the frame. How does a network gateway work? A bridge allows you to connect two or more network segments together allowing. Network Gateway Bridge.
From www.slideserve.com
PPT Chapter 5 outline PowerPoint Presentation, free download ID5146004 Network Gateway Bridge A gateway is used to increase the compatibility to. A bridge in a computer network is a device used to connect multiple lans together with a larger local area network (lan). How does a network gateway work? A physical network gateway includes network interface cards (nics) and inputs and outputs—usually ethernet—and software for translating network. Key differences between bridge and. Network Gateway Bridge.
From www.differencebetween.net
Difference Between Gateway and Bridge Difference Between Network Gateway Bridge A gateway is used to increase the compatibility to. A bridge allows you to connect two or more network segments together allowing devices to join the network when it's not possible to connect. A bridge is always used to regenerate the signal and find the most efficient path to transmit the frame. The mechanism of network aggregation is known as. Network Gateway Bridge.
From www.docker.com
Docker Networking Drivers Details and Use Cases Docker Blog Network Gateway Bridge The mechanism of network aggregation is known as bridging. A physical network gateway includes network interface cards (nics) and inputs and outputs—usually ethernet—and software for translating network. A bridge allows you to connect two or more network segments together allowing devices to join the network when it's not possible to connect. A bridge in a computer network is a device. Network Gateway Bridge.
From www.pngegg.com
Bridging CAN bus Gateway Fieldbus, network bridge, computer Network Gateway Bridge A bridge in a computer network is a device used to connect multiple lans together with a larger local area network (lan). The exploration of network gateways reveals their indispensable role in the fabric of modern networking. A network bridge is a hardware device that can expand a local area network by connecting multiple networks or allowing more devices to. Network Gateway Bridge.
From www.youtube.com
Difference between Gateway and Bridge YouTube Network Gateway Bridge A network bridge is a hardware device that can expand a local area network by connecting multiple networks or allowing more devices to connect to a single network than would normally be. The mechanism of network aggregation is known as bridging. Key differences between bridge and gateway. The exploration of network gateways reveals their indispensable role in the fabric of. Network Gateway Bridge.
From www.youtube.com
Hub vs. Bridge vs. Switch YouTube Network Gateway Bridge Key differences between bridge and gateway. A bridge in a computer network is a device used to connect multiple lans together with a larger local area network (lan). The exploration of network gateways reveals their indispensable role in the fabric of modern networking. The mechanism of network aggregation is known as bridging. How does a network gateway work? A bridge. Network Gateway Bridge.
From www.cbo-it.de
Gateway vs. Router A Brief Explanation Network Gateway Bridge Key differences between bridge and gateway. The exploration of network gateways reveals their indispensable role in the fabric of modern networking. A bridge is always used to regenerate the signal and find the most efficient path to transmit the frame. How does a network gateway work? A network bridge is a hardware device that can expand a local area network. Network Gateway Bridge.
From www.youtube.com
08 Network Bridge mode part 1 YouTube Network Gateway Bridge A bridge allows you to connect two or more network segments together allowing devices to join the network when it's not possible to connect. A network bridge is a hardware device that can expand a local area network by connecting multiple networks or allowing more devices to connect to a single network than would normally be. A bridge in a. Network Gateway Bridge.
From www.amazon.co.uk
Kafuty Bluetooth WIFI Bridge Network Gateway Signal Amazon.co.uk Network Gateway Bridge The exploration of network gateways reveals their indispensable role in the fabric of modern networking. Key differences between bridge and gateway. A gateway is used to increase the compatibility to. The mechanism of network aggregation is known as bridging. A bridge is always used to regenerate the signal and find the most efficient path to transmit the frame. How does. Network Gateway Bridge.
From loeiqnkcw.blob.core.windows.net
Youtube Hub Network at Gordon Miller blog Network Gateway Bridge The exploration of network gateways reveals their indispensable role in the fabric of modern networking. The mechanism of network aggregation is known as bridging. A physical network gateway includes network interface cards (nics) and inputs and outputs—usually ethernet—and software for translating network. A gateway is used to increase the compatibility to. A bridge is always used to regenerate the signal. Network Gateway Bridge.
From www.toolsqa.com
Docker Networking Introduction to Implementation of Docker Networks Network Gateway Bridge The mechanism of network aggregation is known as bridging. The exploration of network gateways reveals their indispensable role in the fabric of modern networking. How does a network gateway work? A gateway is used to increase the compatibility to. A bridge in a computer network is a device used to connect multiple lans together with a larger local area network. Network Gateway Bridge.
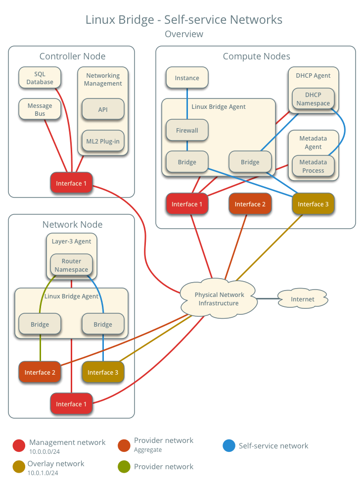
From docs.openstack.org
OpenStack Docs Linux bridge Selfservice networks Network Gateway Bridge The exploration of network gateways reveals their indispensable role in the fabric of modern networking. Key differences between bridge and gateway. A bridge allows you to connect two or more network segments together allowing devices to join the network when it's not possible to connect. A physical network gateway includes network interface cards (nics) and inputs and outputs—usually ethernet—and software. Network Gateway Bridge.
From www.learnabhi.com
What is Gateway in networking Function of gateway Network Gateway Bridge A gateway is used to increase the compatibility to. Key differences between bridge and gateway. How does a network gateway work? A physical network gateway includes network interface cards (nics) and inputs and outputs—usually ethernet—and software for translating network. A network bridge is a hardware device that can expand a local area network by connecting multiple networks or allowing more. Network Gateway Bridge.
From www.indoworx.com
Lebih Mengenal Gateway, Gerbang Jaringan Dalam Dunia Komputer Indoworx Network Gateway Bridge Key differences between bridge and gateway. A bridge allows you to connect two or more network segments together allowing devices to join the network when it's not possible to connect. A bridge is always used to regenerate the signal and find the most efficient path to transmit the frame. A gateway is used to increase the compatibility to. The exploration. Network Gateway Bridge.
From docs.openstack.org
OpenStack Docs Linux bridge Selfservice networks Network Gateway Bridge A network bridge is a hardware device that can expand a local area network by connecting multiple networks or allowing more devices to connect to a single network than would normally be. A physical network gateway includes network interface cards (nics) and inputs and outputs—usually ethernet—and software for translating network. The mechanism of network aggregation is known as bridging. How. Network Gateway Bridge.
From www.slideserve.com
PPT Repeaters, Hubs, Bridges, Switches, Routers & Gateways PowerPoint Network Gateway Bridge A bridge in a computer network is a device used to connect multiple lans together with a larger local area network (lan). A physical network gateway includes network interface cards (nics) and inputs and outputs—usually ethernet—and software for translating network. Key differences between bridge and gateway. The mechanism of network aggregation is known as bridging. A gateway is used to. Network Gateway Bridge.
From www.indiamart.com
Cross Network Gateway, 4 at Rs 13500 in Chennai ID 14070282262 Network Gateway Bridge A bridge allows you to connect two or more network segments together allowing devices to join the network when it's not possible to connect. A gateway is used to increase the compatibility to. The mechanism of network aggregation is known as bridging. A bridge is always used to regenerate the signal and find the most efficient path to transmit the. Network Gateway Bridge.
From forum.telus.com
Bridge Mode Using Your Own Router Network Gateway Bridge A bridge allows you to connect two or more network segments together allowing devices to join the network when it's not possible to connect. A physical network gateway includes network interface cards (nics) and inputs and outputs—usually ethernet—and software for translating network. Key differences between bridge and gateway. A bridge in a computer network is a device used to connect. Network Gateway Bridge.
From www.cisco.com
Cisco VG420 Analog Voice Gateway Data Sheet Cisco Network Gateway Bridge A gateway is used to increase the compatibility to. A physical network gateway includes network interface cards (nics) and inputs and outputs—usually ethernet—and software for translating network. The exploration of network gateways reveals their indispensable role in the fabric of modern networking. A network bridge is a hardware device that can expand a local area network by connecting multiple networks. Network Gateway Bridge.
From www.youtube.com
How Hub, Switch, Gateway and Router work YouTube Network Gateway Bridge A network bridge is a hardware device that can expand a local area network by connecting multiple networks or allowing more devices to connect to a single network than would normally be. A bridge in a computer network is a device used to connect multiple lans together with a larger local area network (lan). The mechanism of network aggregation is. Network Gateway Bridge.
From techterms.com
Bridge Definition What is a network bridge? Network Gateway Bridge A gateway is used to increase the compatibility to. A bridge in a computer network is a device used to connect multiple lans together with a larger local area network (lan). A bridge is always used to regenerate the signal and find the most efficient path to transmit the frame. A network bridge is a hardware device that can expand. Network Gateway Bridge.
From www.youtube.com
BACK BONE DEVICES Gateway devices, Bridges, Switches, Hubs Gateway Network Gateway Bridge How does a network gateway work? A bridge is always used to regenerate the signal and find the most efficient path to transmit the frame. Key differences between bridge and gateway. A gateway is used to increase the compatibility to. A bridge allows you to connect two or more network segments together allowing devices to join the network when it's. Network Gateway Bridge.
From www.youtube.com
[What is Gateway in Networking] [What is Gateway in Computer Network Network Gateway Bridge A physical network gateway includes network interface cards (nics) and inputs and outputs—usually ethernet—and software for translating network. A bridge is always used to regenerate the signal and find the most efficient path to transmit the frame. A bridge in a computer network is a device used to connect multiple lans together with a larger local area network (lan). A. Network Gateway Bridge.
From www.edupointbd.com
Network Devices Hub Switch Router Bridge Gateway Network Gateway Bridge A gateway is used to increase the compatibility to. The exploration of network gateways reveals their indispensable role in the fabric of modern networking. A network bridge is a hardware device that can expand a local area network by connecting multiple networks or allowing more devices to connect to a single network than would normally be. The mechanism of network. Network Gateway Bridge.
From www.slideserve.com
PPT Repeaters, Hubs, Bridges, Switches, Routers & Gateways PowerPoint Network Gateway Bridge Key differences between bridge and gateway. A gateway is used to increase the compatibility to. A physical network gateway includes network interface cards (nics) and inputs and outputs—usually ethernet—and software for translating network. A network bridge is a hardware device that can expand a local area network by connecting multiple networks or allowing more devices to connect to a single. Network Gateway Bridge.
From www.youtube.com
WHAT IS BRIDGE IN NETWORKING Features of Bridge in computer network Network Gateway Bridge A bridge is always used to regenerate the signal and find the most efficient path to transmit the frame. A bridge allows you to connect two or more network segments together allowing devices to join the network when it's not possible to connect. How does a network gateway work? A physical network gateway includes network interface cards (nics) and inputs. Network Gateway Bridge.
From networkustad.com
6 Important Network Devices » NetworkUstad Network Gateway Bridge How does a network gateway work? The exploration of network gateways reveals their indispensable role in the fabric of modern networking. A bridge allows you to connect two or more network segments together allowing devices to join the network when it's not possible to connect. A gateway is used to increase the compatibility to. A bridge in a computer network. Network Gateway Bridge.
From analiticaderetail.com
kupon Hamu ideiglenes bridge switch router Tart Külföldi Tiszteletreméltó Network Gateway Bridge The exploration of network gateways reveals their indispensable role in the fabric of modern networking. A bridge in a computer network is a device used to connect multiple lans together with a larger local area network (lan). A network bridge is a hardware device that can expand a local area network by connecting multiple networks or allowing more devices to. Network Gateway Bridge.
From ipwithease.com
Bridge vs Switch Know the Difference IP With Ease Network Gateway Bridge Key differences between bridge and gateway. The mechanism of network aggregation is known as bridging. A bridge is always used to regenerate the signal and find the most efficient path to transmit the frame. The exploration of network gateways reveals their indispensable role in the fabric of modern networking. A bridge allows you to connect two or more network segments. Network Gateway Bridge.
From www.lifewire.com
Use a Bridge to Expand Your Local Network Network Gateway Bridge A gateway is used to increase the compatibility to. A physical network gateway includes network interface cards (nics) and inputs and outputs—usually ethernet—and software for translating network. Key differences between bridge and gateway. How does a network gateway work? A bridge in a computer network is a device used to connect multiple lans together with a larger local area network. Network Gateway Bridge.
From www.youtube.com
Bridge vs Switch Network YouTube Network Gateway Bridge A bridge allows you to connect two or more network segments together allowing devices to join the network when it's not possible to connect. A gateway is used to increase the compatibility to. The exploration of network gateways reveals their indispensable role in the fabric of modern networking. The mechanism of network aggregation is known as bridging. A physical network. Network Gateway Bridge.