Amp Clipping At Low Gain . Yes, by reducing volume levels, adjusting gain control, or upgrading to a higher capacity amplifier, amp clipping can be mitigated. Clipping occurs when an amplifier is pushed beyond its design limits; What causes an amplifier to clip? Determine why your audio is clipping. Proper gain adjustment can eliminate a lot of amp clipping. Look for and download the right media players on your. Here are 5 things you can do to stop audio from clipping: You can set your speakers to be very quiet and then turn up the volume in vlc extremely high and have clipping audio coming out of your speakers at very low volumes. To avoid 'clipping' the amplifier. This is called gain staging and is how you stop clipping and make sure it never happens again. Prevent clipping with proper gain staging. Check that your amplifier gain is set properly.
from ultimateelectronicsbook.com
You can set your speakers to be very quiet and then turn up the volume in vlc extremely high and have clipping audio coming out of your speakers at very low volumes. Clipping occurs when an amplifier is pushed beyond its design limits; Check that your amplifier gain is set properly. Look for and download the right media players on your. Here are 5 things you can do to stop audio from clipping: Proper gain adjustment can eliminate a lot of amp clipping. To avoid 'clipping' the amplifier. Prevent clipping with proper gain staging. Yes, by reducing volume levels, adjusting gain control, or upgrading to a higher capacity amplifier, amp clipping can be mitigated. Determine why your audio is clipping.
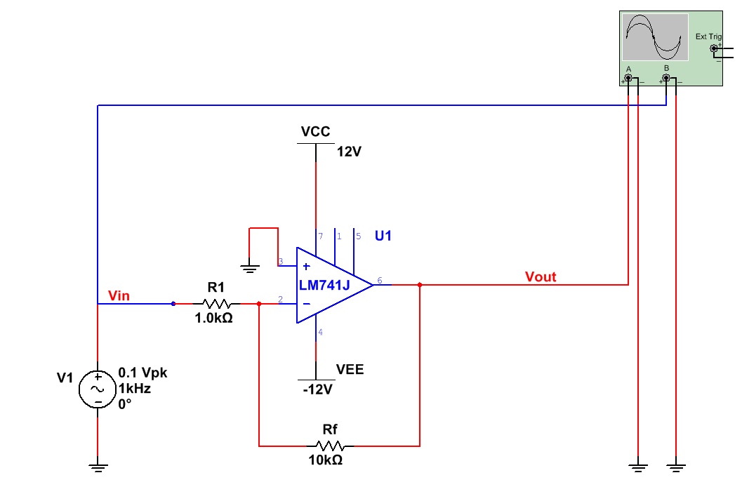
OpAmp NonInverting Amplifier Ultimate Electronics Book
Amp Clipping At Low Gain Proper gain adjustment can eliminate a lot of amp clipping. You can set your speakers to be very quiet and then turn up the volume in vlc extremely high and have clipping audio coming out of your speakers at very low volumes. What causes an amplifier to clip? Yes, by reducing volume levels, adjusting gain control, or upgrading to a higher capacity amplifier, amp clipping can be mitigated. This is called gain staging and is how you stop clipping and make sure it never happens again. Prevent clipping with proper gain staging. Clipping occurs when an amplifier is pushed beyond its design limits; To avoid 'clipping' the amplifier. Proper gain adjustment can eliminate a lot of amp clipping. Look for and download the right media players on your. Check that your amplifier gain is set properly. Here are 5 things you can do to stop audio from clipping: Determine why your audio is clipping.
From www.youtube.com
Active Clamper Circuit (Clamper Circuit using OpAmp) Explained YouTube Amp Clipping At Low Gain Clipping occurs when an amplifier is pushed beyond its design limits; Determine why your audio is clipping. Yes, by reducing volume levels, adjusting gain control, or upgrading to a higher capacity amplifier, amp clipping can be mitigated. This is called gain staging and is how you stop clipping and make sure it never happens again. To avoid 'clipping' the amplifier.. Amp Clipping At Low Gain.
From langster1980.blogspot.com
The Answer is 42!! OpAmps and Inverting and NonInverting Amplifiers Amp Clipping At Low Gain This is called gain staging and is how you stop clipping and make sure it never happens again. To avoid 'clipping' the amplifier. Here are 5 things you can do to stop audio from clipping: Yes, by reducing volume levels, adjusting gain control, or upgrading to a higher capacity amplifier, amp clipping can be mitigated. Look for and download the. Amp Clipping At Low Gain.
From www.pro-touring.com
amp clipping Amp Clipping At Low Gain To avoid 'clipping' the amplifier. Yes, by reducing volume levels, adjusting gain control, or upgrading to a higher capacity amplifier, amp clipping can be mitigated. You can set your speakers to be very quiet and then turn up the volume in vlc extremely high and have clipping audio coming out of your speakers at very low volumes. Here are 5. Amp Clipping At Low Gain.
From www.edaboard.com
AGC in AD603 lowgain amplifier Amp Clipping At Low Gain Look for and download the right media players on your. Prevent clipping with proper gain staging. What causes an amplifier to clip? Clipping occurs when an amplifier is pushed beyond its design limits; Proper gain adjustment can eliminate a lot of amp clipping. To avoid 'clipping' the amplifier. Check that your amplifier gain is set properly. Determine why your audio. Amp Clipping At Low Gain.
From manualdatametrists.z21.web.core.windows.net
Op Amp Inverting Amplifier Circuit Amp Clipping At Low Gain Proper gain adjustment can eliminate a lot of amp clipping. What causes an amplifier to clip? Yes, by reducing volume levels, adjusting gain control, or upgrading to a higher capacity amplifier, amp clipping can be mitigated. Clipping occurs when an amplifier is pushed beyond its design limits; Look for and download the right media players on your. Prevent clipping with. Amp Clipping At Low Gain.
From www.etechnog.com
What is Clipper Circuit or Clippers? Applications, Types ETechnoG Amp Clipping At Low Gain Yes, by reducing volume levels, adjusting gain control, or upgrading to a higher capacity amplifier, amp clipping can be mitigated. Here are 5 things you can do to stop audio from clipping: To avoid 'clipping' the amplifier. Check that your amplifier gain is set properly. Determine why your audio is clipping. Clipping occurs when an amplifier is pushed beyond its. Amp Clipping At Low Gain.
From www.youtube.com
Active Clipper Circuit (Clipper Circuit using opamp) Explained YouTube Amp Clipping At Low Gain Prevent clipping with proper gain staging. Proper gain adjustment can eliminate a lot of amp clipping. Yes, by reducing volume levels, adjusting gain control, or upgrading to a higher capacity amplifier, amp clipping can be mitigated. Check that your amplifier gain is set properly. What causes an amplifier to clip? Look for and download the right media players on your.. Amp Clipping At Low Gain.
From www.tubecad.com
Hybrid amplifiers and softclipping circuit Amp Clipping At Low Gain What causes an amplifier to clip? Check that your amplifier gain is set properly. Look for and download the right media players on your. Prevent clipping with proper gain staging. You can set your speakers to be very quiet and then turn up the volume in vlc extremely high and have clipping audio coming out of your speakers at very. Amp Clipping At Low Gain.
From www.chegg.com
Solved 1. Considering the noninverting amplifier circuit Amp Clipping At Low Gain To avoid 'clipping' the amplifier. Determine why your audio is clipping. This is called gain staging and is how you stop clipping and make sure it never happens again. Look for and download the right media players on your. Prevent clipping with proper gain staging. Yes, by reducing volume levels, adjusting gain control, or upgrading to a higher capacity amplifier,. Amp Clipping At Low Gain.
From circuitcellar.com
OpAmp Frequency Compensation Circuit Cellar Amp Clipping At Low Gain This is called gain staging and is how you stop clipping and make sure it never happens again. What causes an amplifier to clip? Here are 5 things you can do to stop audio from clipping: Clipping occurs when an amplifier is pushed beyond its design limits; Yes, by reducing volume levels, adjusting gain control, or upgrading to a higher. Amp Clipping At Low Gain.
From www.electrosmash.com
ElectroSmash Boss DS1 Distortion Analysis Amp Clipping At Low Gain Proper gain adjustment can eliminate a lot of amp clipping. Here are 5 things you can do to stop audio from clipping: Check that your amplifier gain is set properly. This is called gain staging and is how you stop clipping and make sure it never happens again. Clipping occurs when an amplifier is pushed beyond its design limits; To. Amp Clipping At Low Gain.
From itecnotes.com
Electronic Op amp diode clipping Valuable Tech Notes Amp Clipping At Low Gain To avoid 'clipping' the amplifier. Proper gain adjustment can eliminate a lot of amp clipping. You can set your speakers to be very quiet and then turn up the volume in vlc extremely high and have clipping audio coming out of your speakers at very low volumes. Here are 5 things you can do to stop audio from clipping: This. Amp Clipping At Low Gain.
From mackie.com
WHAT IS CLIPPING? MACKIE Amp Clipping At Low Gain Determine why your audio is clipping. Yes, by reducing volume levels, adjusting gain control, or upgrading to a higher capacity amplifier, amp clipping can be mitigated. What causes an amplifier to clip? Clipping occurs when an amplifier is pushed beyond its design limits; This is called gain staging and is how you stop clipping and make sure it never happens. Amp Clipping At Low Gain.
From www.seekic.com
IMPROVED_CLIPPING_CIRCUIT_DESIGN Power_Supply_Circuit Circuit Amp Clipping At Low Gain This is called gain staging and is how you stop clipping and make sure it never happens again. Proper gain adjustment can eliminate a lot of amp clipping. Check that your amplifier gain is set properly. Determine why your audio is clipping. Look for and download the right media players on your. You can set your speakers to be very. Amp Clipping At Low Gain.
From tipseri.com
Why is my Briggs and Stratton surging? Tipseri Amp Clipping At Low Gain Check that your amplifier gain is set properly. What causes an amplifier to clip? Determine why your audio is clipping. This is called gain staging and is how you stop clipping and make sure it never happens again. Clipping occurs when an amplifier is pushed beyond its design limits; Proper gain adjustment can eliminate a lot of amp clipping. You. Amp Clipping At Low Gain.
From studylib.net
Amplifier clipping Amplifier clipping Amp Clipping At Low Gain Yes, by reducing volume levels, adjusting gain control, or upgrading to a higher capacity amplifier, amp clipping can be mitigated. This is called gain staging and is how you stop clipping and make sure it never happens again. Prevent clipping with proper gain staging. What causes an amplifier to clip? Check that your amplifier gain is set properly. Here are. Amp Clipping At Low Gain.
From langster1980.blogspot.com
The Answer is 42!! OpAmps and Inverting and NonInverting Amplifiers Amp Clipping At Low Gain Proper gain adjustment can eliminate a lot of amp clipping. Check that your amplifier gain is set properly. This is called gain staging and is how you stop clipping and make sure it never happens again. What causes an amplifier to clip? Yes, by reducing volume levels, adjusting gain control, or upgrading to a higher capacity amplifier, amp clipping can. Amp Clipping At Low Gain.
From greatestspeakers.com
Amp Clipping at Low Volume Causes and Solutions Amp Clipping At Low Gain Clipping occurs when an amplifier is pushed beyond its design limits; Determine why your audio is clipping. Proper gain adjustment can eliminate a lot of amp clipping. Check that your amplifier gain is set properly. Prevent clipping with proper gain staging. This is called gain staging and is how you stop clipping and make sure it never happens again. You. Amp Clipping At Low Gain.
From solderingmind.com
Clip Indicator For Power Amplifier Amp Clipping At Low Gain Here are 5 things you can do to stop audio from clipping: Determine why your audio is clipping. Yes, by reducing volume levels, adjusting gain control, or upgrading to a higher capacity amplifier, amp clipping can be mitigated. Check that your amplifier gain is set properly. This is called gain staging and is how you stop clipping and make sure. Amp Clipping At Low Gain.
From www.premierguitar.com
Understanding Op Amp Clipping and Dynamics Premier Guitar Amp Clipping At Low Gain Look for and download the right media players on your. Prevent clipping with proper gain staging. Determine why your audio is clipping. This is called gain staging and is how you stop clipping and make sure it never happens again. You can set your speakers to be very quiet and then turn up the volume in vlc extremely high and. Amp Clipping At Low Gain.
From www.diymobileaudio.com
Amp clipping on >min. gain setting. Is it broken? Amp Clipping At Low Gain You can set your speakers to be very quiet and then turn up the volume in vlc extremely high and have clipping audio coming out of your speakers at very low volumes. Clipping occurs when an amplifier is pushed beyond its design limits; What causes an amplifier to clip? Look for and download the right media players on your. Proper. Amp Clipping At Low Gain.
From www.wamplerpedals.com
How to design a basic overdrive pedal circuit Wampler Pedals Amp Clipping At Low Gain Here are 5 things you can do to stop audio from clipping: Yes, by reducing volume levels, adjusting gain control, or upgrading to a higher capacity amplifier, amp clipping can be mitigated. What causes an amplifier to clip? To avoid 'clipping' the amplifier. Look for and download the right media players on your. Determine why your audio is clipping. Proper. Amp Clipping At Low Gain.
From exogkplsv.blob.core.windows.net
Amp Clipping Light at Daniel Porter blog Amp Clipping At Low Gain Clipping occurs when an amplifier is pushed beyond its design limits; You can set your speakers to be very quiet and then turn up the volume in vlc extremely high and have clipping audio coming out of your speakers at very low volumes. Prevent clipping with proper gain staging. This is called gain staging and is how you stop clipping. Amp Clipping At Low Gain.
From www.brainkart.com
Clipper and clipper using Operational Amplifier Applications of Amp Clipping At Low Gain Clipping occurs when an amplifier is pushed beyond its design limits; Proper gain adjustment can eliminate a lot of amp clipping. Here are 5 things you can do to stop audio from clipping: You can set your speakers to be very quiet and then turn up the volume in vlc extremely high and have clipping audio coming out of your. Amp Clipping At Low Gain.
From wiringfixarrishes.z21.web.core.windows.net
Common Collector Amplifier Circuit Amp Clipping At Low Gain Yes, by reducing volume levels, adjusting gain control, or upgrading to a higher capacity amplifier, amp clipping can be mitigated. To avoid 'clipping' the amplifier. Proper gain adjustment can eliminate a lot of amp clipping. This is called gain staging and is how you stop clipping and make sure it never happens again. Here are 5 things you can do. Amp Clipping At Low Gain.
From soundtipper.com
Amp Clipping At Low Volume How To Fix? Sound Tipper Amp Clipping At Low Gain This is called gain staging and is how you stop clipping and make sure it never happens again. Determine why your audio is clipping. Clipping occurs when an amplifier is pushed beyond its design limits; Check that your amplifier gain is set properly. Prevent clipping with proper gain staging. Here are 5 things you can do to stop audio from. Amp Clipping At Low Gain.
From www.youtube.com
Noninverting amplifier using OPAMP Voltage follower Closed loop Amp Clipping At Low Gain What causes an amplifier to clip? Yes, by reducing volume levels, adjusting gain control, or upgrading to a higher capacity amplifier, amp clipping can be mitigated. Look for and download the right media players on your. To avoid 'clipping' the amplifier. Prevent clipping with proper gain staging. Check that your amplifier gain is set properly. This is called gain staging. Amp Clipping At Low Gain.
From www.edn.com
The right way to use instrumentation amplifiers EDN Amp Clipping At Low Gain What causes an amplifier to clip? To avoid 'clipping' the amplifier. Clipping occurs when an amplifier is pushed beyond its design limits; Yes, by reducing volume levels, adjusting gain control, or upgrading to a higher capacity amplifier, amp clipping can be mitigated. Here are 5 things you can do to stop audio from clipping: Determine why your audio is clipping.. Amp Clipping At Low Gain.
From itecnotes.com
Electrical Circuit design using 2stage opamp Valuable Tech Notes Amp Clipping At Low Gain Here are 5 things you can do to stop audio from clipping: To avoid 'clipping' the amplifier. Clipping occurs when an amplifier is pushed beyond its design limits; What causes an amplifier to clip? Proper gain adjustment can eliminate a lot of amp clipping. Prevent clipping with proper gain staging. This is called gain staging and is how you stop. Amp Clipping At Low Gain.
From www.pro-touring.com
amp clipping Amp Clipping At Low Gain This is called gain staging and is how you stop clipping and make sure it never happens again. Look for and download the right media players on your. To avoid 'clipping' the amplifier. Prevent clipping with proper gain staging. Check that your amplifier gain is set properly. What causes an amplifier to clip? You can set your speakers to be. Amp Clipping At Low Gain.
From ultimateelectronicsbook.com
OpAmp NonInverting Amplifier Ultimate Electronics Book Amp Clipping At Low Gain Prevent clipping with proper gain staging. Yes, by reducing volume levels, adjusting gain control, or upgrading to a higher capacity amplifier, amp clipping can be mitigated. You can set your speakers to be very quiet and then turn up the volume in vlc extremely high and have clipping audio coming out of your speakers at very low volumes. This is. Amp Clipping At Low Gain.
From www.sanitascorporis.hu
Bebé Hormiga Exitoso signal clipping Hueco mensual compilar Amp Clipping At Low Gain Clipping occurs when an amplifier is pushed beyond its design limits; Proper gain adjustment can eliminate a lot of amp clipping. What causes an amplifier to clip? Here are 5 things you can do to stop audio from clipping: To avoid 'clipping' the amplifier. You can set your speakers to be very quiet and then turn up the volume in. Amp Clipping At Low Gain.
From integraudio.com
Why Is My Amp Clipping At Low Volume? Here Is Why Amp Clipping At Low Gain Determine why your audio is clipping. What causes an amplifier to clip? This is called gain staging and is how you stop clipping and make sure it never happens again. Look for and download the right media players on your. Proper gain adjustment can eliminate a lot of amp clipping. To avoid 'clipping' the amplifier. Check that your amplifier gain. Amp Clipping At Low Gain.
From www.radiolocman.com
Simple analog circuit provides voltage clipping and dc shifting for Amp Clipping At Low Gain This is called gain staging and is how you stop clipping and make sure it never happens again. You can set your speakers to be very quiet and then turn up the volume in vlc extremely high and have clipping audio coming out of your speakers at very low volumes. Prevent clipping with proper gain staging. Check that your amplifier. Amp Clipping At Low Gain.
From www.youtube.com
OPAmp Gain Bandwidth Product (Operational Amplifier) Explained with Amp Clipping At Low Gain Check that your amplifier gain is set properly. Here are 5 things you can do to stop audio from clipping: Prevent clipping with proper gain staging. Clipping occurs when an amplifier is pushed beyond its design limits; What causes an amplifier to clip? You can set your speakers to be very quiet and then turn up the volume in vlc. Amp Clipping At Low Gain.