Fault Injection Attacks . fault injection attacks (fia) are a class of active physical attacks, mostly used for malicious purposes such as extraction of. many classes of fault injection attacks require hardware modification of the target device. different popular forms of fault attacks, namely differential fault attacks (dfa) and differential fault intensity attacks (dfia). fault injection attacks are a powerful form of active attack mechanism which can threaten even the strongest of. fault injection attacks (fia) are a class of active physical attacks, mostly used for malicious purposes such as extraction of.
from www.nuvoton.com
fault injection attacks are a powerful form of active attack mechanism which can threaten even the strongest of. different popular forms of fault attacks, namely differential fault attacks (dfa) and differential fault intensity attacks (dfia). many classes of fault injection attacks require hardware modification of the target device. fault injection attacks (fia) are a class of active physical attacks, mostly used for malicious purposes such as extraction of. fault injection attacks (fia) are a class of active physical attacks, mostly used for malicious purposes such as extraction of.
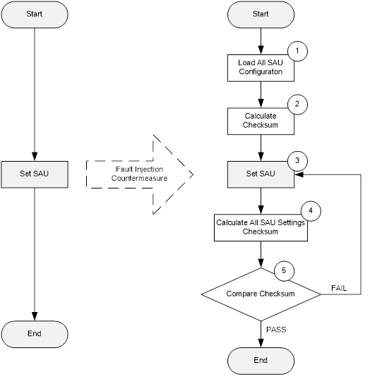
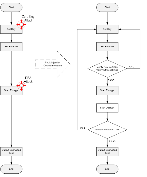
Software Countermeasures for Fault Injection Attacks Technical Blog
Fault Injection Attacks fault injection attacks are a powerful form of active attack mechanism which can threaten even the strongest of. fault injection attacks (fia) are a class of active physical attacks, mostly used for malicious purposes such as extraction of. fault injection attacks are a powerful form of active attack mechanism which can threaten even the strongest of. fault injection attacks (fia) are a class of active physical attacks, mostly used for malicious purposes such as extraction of. different popular forms of fault attacks, namely differential fault attacks (dfa) and differential fault intensity attacks (dfia). many classes of fault injection attacks require hardware modification of the target device.
From www.youtube.com
Ataques de Fault Injection, Saiba Como Isso Funciona na PrĂ¡tica! YouTube Fault Injection Attacks fault injection attacks (fia) are a class of active physical attacks, mostly used for malicious purposes such as extraction of. fault injection attacks are a powerful form of active attack mechanism which can threaten even the strongest of. many classes of fault injection attacks require hardware modification of the target device. different popular forms of fault. Fault Injection Attacks.
From www.appluslaboratories.com
Lateral Laser Fault Injection A new variant to one of the most Fault Injection Attacks fault injection attacks (fia) are a class of active physical attacks, mostly used for malicious purposes such as extraction of. fault injection attacks are a powerful form of active attack mechanism which can threaten even the strongest of. many classes of fault injection attacks require hardware modification of the target device. different popular forms of fault. Fault Injection Attacks.
From www.youtube.com
Exploring Fault Injection Attacks YouTube Fault Injection Attacks fault injection attacks (fia) are a class of active physical attacks, mostly used for malicious purposes such as extraction of. different popular forms of fault attacks, namely differential fault attacks (dfa) and differential fault intensity attacks (dfia). many classes of fault injection attacks require hardware modification of the target device. fault injection attacks are a powerful. Fault Injection Attacks.
From www.slideserve.com
PPT Lecture7 More on Attacks PowerPoint Presentation, free download Fault Injection Attacks fault injection attacks (fia) are a class of active physical attacks, mostly used for malicious purposes such as extraction of. fault injection attacks are a powerful form of active attack mechanism which can threaten even the strongest of. fault injection attacks (fia) are a class of active physical attacks, mostly used for malicious purposes such as extraction. Fault Injection Attacks.
From es.slideshare.net
Using fault injection attacks for digital forensics Fault Injection Attacks many classes of fault injection attacks require hardware modification of the target device. fault injection attacks (fia) are a class of active physical attacks, mostly used for malicious purposes such as extraction of. different popular forms of fault attacks, namely differential fault attacks (dfa) and differential fault intensity attacks (dfia). fault injection attacks are a powerful. Fault Injection Attacks.
From www.researchgate.net
The impact of a fault injection attack through all of the main layers Fault Injection Attacks different popular forms of fault attacks, namely differential fault attacks (dfa) and differential fault intensity attacks (dfia). fault injection attacks (fia) are a class of active physical attacks, mostly used for malicious purposes such as extraction of. fault injection attacks (fia) are a class of active physical attacks, mostly used for malicious purposes such as extraction of.. Fault Injection Attacks.
From www.mdpi.com
Applied Sciences Free FullText Novel Fault Injection Attack Fault Injection Attacks fault injection attacks are a powerful form of active attack mechanism which can threaten even the strongest of. many classes of fault injection attacks require hardware modification of the target device. fault injection attacks (fia) are a class of active physical attacks, mostly used for malicious purposes such as extraction of. different popular forms of fault. Fault Injection Attacks.
From www.researchgate.net
(PDF) Shaping the Glitch Optimizing Voltage Fault Injection Attacks Fault Injection Attacks fault injection attacks (fia) are a class of active physical attacks, mostly used for malicious purposes such as extraction of. fault injection attacks are a powerful form of active attack mechanism which can threaten even the strongest of. different popular forms of fault attacks, namely differential fault attacks (dfa) and differential fault intensity attacks (dfia). many. Fault Injection Attacks.
From www.appluslaboratories.com
Lateral Laser Fault Injection A new variant to one of the most Fault Injection Attacks fault injection attacks (fia) are a class of active physical attacks, mostly used for malicious purposes such as extraction of. different popular forms of fault attacks, namely differential fault attacks (dfa) and differential fault intensity attacks (dfia). many classes of fault injection attacks require hardware modification of the target device. fault injection attacks are a powerful. Fault Injection Attacks.
From deepai.org
Machine Learningassisted Fault Injection DeepAI Fault Injection Attacks different popular forms of fault attacks, namely differential fault attacks (dfa) and differential fault intensity attacks (dfia). fault injection attacks (fia) are a class of active physical attacks, mostly used for malicious purposes such as extraction of. fault injection attacks (fia) are a class of active physical attacks, mostly used for malicious purposes such as extraction of.. Fault Injection Attacks.
From eshard.com
Fault Injection Security Tools eShard Fault Injection Attacks fault injection attacks are a powerful form of active attack mechanism which can threaten even the strongest of. fault injection attacks (fia) are a class of active physical attacks, mostly used for malicious purposes such as extraction of. many classes of fault injection attacks require hardware modification of the target device. different popular forms of fault. Fault Injection Attacks.
From www.mdpi.com
Applied Sciences Free FullText Novel Fault Injection Attack Fault Injection Attacks fault injection attacks are a powerful form of active attack mechanism which can threaten even the strongest of. fault injection attacks (fia) are a class of active physical attacks, mostly used for malicious purposes such as extraction of. many classes of fault injection attacks require hardware modification of the target device. fault injection attacks (fia) are. Fault Injection Attacks.
From www.youtube.com
Hardware Power Glitch Attack (Fault Injection) rhme2 Fiesta (FI 100 Fault Injection Attacks fault injection attacks are a powerful form of active attack mechanism which can threaten even the strongest of. different popular forms of fault attacks, namely differential fault attacks (dfa) and differential fault intensity attacks (dfia). fault injection attacks (fia) are a class of active physical attacks, mostly used for malicious purposes such as extraction of. fault. Fault Injection Attacks.
From www.researchgate.net
(PDF) A Systematic Review of Fault Injection Attacks on IoT Systems Fault Injection Attacks fault injection attacks (fia) are a class of active physical attacks, mostly used for malicious purposes such as extraction of. fault injection attacks are a powerful form of active attack mechanism which can threaten even the strongest of. many classes of fault injection attacks require hardware modification of the target device. different popular forms of fault. Fault Injection Attacks.
From www.researchgate.net
(PDF) Fault Injection Techniques A Brief Review Fault Injection Attacks many classes of fault injection attacks require hardware modification of the target device. fault injection attacks (fia) are a class of active physical attacks, mostly used for malicious purposes such as extraction of. fault injection attacks (fia) are a class of active physical attacks, mostly used for malicious purposes such as extraction of. different popular forms. Fault Injection Attacks.
From www.gremlin.com
What is fault injection? Fault Injection Attacks many classes of fault injection attacks require hardware modification of the target device. fault injection attacks (fia) are a class of active physical attacks, mostly used for malicious purposes such as extraction of. fault injection attacks (fia) are a class of active physical attacks, mostly used for malicious purposes such as extraction of. different popular forms. Fault Injection Attacks.
From dokumen.tips
(PDF) Fault injection attacks on cryptographic devices andeuler.ecs Fault Injection Attacks fault injection attacks (fia) are a class of active physical attacks, mostly used for malicious purposes such as extraction of. fault injection attacks (fia) are a class of active physical attacks, mostly used for malicious purposes such as extraction of. many classes of fault injection attacks require hardware modification of the target device. fault injection attacks. Fault Injection Attacks.
From es.slideshare.net
Using fault injection attacks for digital forensics Fault Injection Attacks different popular forms of fault attacks, namely differential fault attacks (dfa) and differential fault intensity attacks (dfia). fault injection attacks (fia) are a class of active physical attacks, mostly used for malicious purposes such as extraction of. fault injection attacks are a powerful form of active attack mechanism which can threaten even the strongest of. fault. Fault Injection Attacks.
From www.gremlin.com
How to run application layer fault injection attacks on Apache Kafka Fault Injection Attacks fault injection attacks are a powerful form of active attack mechanism which can threaten even the strongest of. many classes of fault injection attacks require hardware modification of the target device. fault injection attacks (fia) are a class of active physical attacks, mostly used for malicious purposes such as extraction of. different popular forms of fault. Fault Injection Attacks.
From www.researchgate.net
fault injection attack system configuration diagram Fault Injection Attacks many classes of fault injection attacks require hardware modification of the target device. different popular forms of fault attacks, namely differential fault attacks (dfa) and differential fault intensity attacks (dfia). fault injection attacks (fia) are a class of active physical attacks, mostly used for malicious purposes such as extraction of. fault injection attacks (fia) are a. Fault Injection Attacks.
From www.researchgate.net
fault injection experimental setup and fault injection Fault Injection Attacks fault injection attacks (fia) are a class of active physical attacks, mostly used for malicious purposes such as extraction of. different popular forms of fault attacks, namely differential fault attacks (dfa) and differential fault intensity attacks (dfia). fault injection attacks (fia) are a class of active physical attacks, mostly used for malicious purposes such as extraction of.. Fault Injection Attacks.
From www.researchgate.net
(PDF) A Comprehensive Survey on NonInvasive Fault Injection Attacks Fault Injection Attacks different popular forms of fault attacks, namely differential fault attacks (dfa) and differential fault intensity attacks (dfia). many classes of fault injection attacks require hardware modification of the target device. fault injection attacks (fia) are a class of active physical attacks, mostly used for malicious purposes such as extraction of. fault injection attacks are a powerful. Fault Injection Attacks.
From www.mdpi.com
Applied Sciences Free FullText Novel Fault Injection Attack Fault Injection Attacks fault injection attacks (fia) are a class of active physical attacks, mostly used for malicious purposes such as extraction of. fault injection attacks (fia) are a class of active physical attacks, mostly used for malicious purposes such as extraction of. many classes of fault injection attacks require hardware modification of the target device. different popular forms. Fault Injection Attacks.
From circuitcellar.com
Building Against Fault Injection Attacks Circuit Cellar Fault Injection Attacks many classes of fault injection attacks require hardware modification of the target device. different popular forms of fault attacks, namely differential fault attacks (dfa) and differential fault intensity attacks (dfia). fault injection attacks are a powerful form of active attack mechanism which can threaten even the strongest of. fault injection attacks (fia) are a class of. Fault Injection Attacks.
From www.nuvoton.com
Software Countermeasures for Fault Injection Attacks Technical Blog Fault Injection Attacks fault injection attacks (fia) are a class of active physical attacks, mostly used for malicious purposes such as extraction of. fault injection attacks are a powerful form of active attack mechanism which can threaten even the strongest of. different popular forms of fault attacks, namely differential fault attacks (dfa) and differential fault intensity attacks (dfia). fault. Fault Injection Attacks.
From www.nuvoton.com
Software Countermeasures for Fault Injection Attacks Technical Blog Fault Injection Attacks fault injection attacks (fia) are a class of active physical attacks, mostly used for malicious purposes such as extraction of. many classes of fault injection attacks require hardware modification of the target device. different popular forms of fault attacks, namely differential fault attacks (dfa) and differential fault intensity attacks (dfia). fault injection attacks (fia) are a. Fault Injection Attacks.
From www.slideshare.net
Fault Injection Attacks Fault Injection Attacks fault injection attacks (fia) are a class of active physical attacks, mostly used for malicious purposes such as extraction of. fault injection attacks are a powerful form of active attack mechanism which can threaten even the strongest of. fault injection attacks (fia) are a class of active physical attacks, mostly used for malicious purposes such as extraction. Fault Injection Attacks.
From es.slideshare.net
Using fault injection attacks for digital forensics Fault Injection Attacks fault injection attacks are a powerful form of active attack mechanism which can threaten even the strongest of. different popular forms of fault attacks, namely differential fault attacks (dfa) and differential fault intensity attacks (dfia). fault injection attacks (fia) are a class of active physical attacks, mostly used for malicious purposes such as extraction of. fault. Fault Injection Attacks.
From www.researchgate.net
Classification of the fault injection LetGo has impact only Fault Injection Attacks fault injection attacks are a powerful form of active attack mechanism which can threaten even the strongest of. different popular forms of fault attacks, namely differential fault attacks (dfa) and differential fault intensity attacks (dfia). many classes of fault injection attacks require hardware modification of the target device. fault injection attacks (fia) are a class of. Fault Injection Attacks.
From www.mdpi.com
Applied Sciences Free FullText Novel Fault Injection Attack Fault Injection Attacks fault injection attacks are a powerful form of active attack mechanism which can threaten even the strongest of. many classes of fault injection attacks require hardware modification of the target device. different popular forms of fault attacks, namely differential fault attacks (dfa) and differential fault intensity attacks (dfia). fault injection attacks (fia) are a class of. Fault Injection Attacks.
From www.testorigen.com
Fault injection Archives TestOrigen Fault Injection Attacks fault injection attacks (fia) are a class of active physical attacks, mostly used for malicious purposes such as extraction of. different popular forms of fault attacks, namely differential fault attacks (dfa) and differential fault intensity attacks (dfia). many classes of fault injection attacks require hardware modification of the target device. fault injection attacks (fia) are a. Fault Injection Attacks.
From fdocuments.in
Shaping the Glitch Optimizing Voltage Fault Injection Attacks Fault Injection Attacks fault injection attacks (fia) are a class of active physical attacks, mostly used for malicious purposes such as extraction of. fault injection attacks are a powerful form of active attack mechanism which can threaten even the strongest of. different popular forms of fault attacks, namely differential fault attacks (dfa) and differential fault intensity attacks (dfia). fault. Fault Injection Attacks.
From www.researchgate.net
Block diagram of fault injection setup. 1 XYZ table moves the EMFI Fault Injection Attacks many classes of fault injection attacks require hardware modification of the target device. fault injection attacks (fia) are a class of active physical attacks, mostly used for malicious purposes such as extraction of. fault injection attacks (fia) are a class of active physical attacks, mostly used for malicious purposes such as extraction of. fault injection attacks. Fault Injection Attacks.
From www.mdpi.com
Electronics Free FullText A Review on Evaluation and Configuration Fault Injection Attacks many classes of fault injection attacks require hardware modification of the target device. fault injection attacks (fia) are a class of active physical attacks, mostly used for malicious purposes such as extraction of. fault injection attacks (fia) are a class of active physical attacks, mostly used for malicious purposes such as extraction of. fault injection attacks. Fault Injection Attacks.
From www.researchgate.net
An illustration of the bitstream fault injection threat model in a Fault Injection Attacks fault injection attacks are a powerful form of active attack mechanism which can threaten even the strongest of. fault injection attacks (fia) are a class of active physical attacks, mostly used for malicious purposes such as extraction of. many classes of fault injection attacks require hardware modification of the target device. fault injection attacks (fia) are. Fault Injection Attacks.