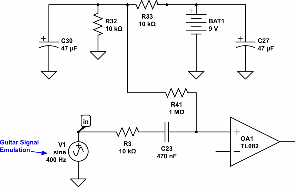
Different Overdrive Circuits . the overdrive pedal schematic is largely based on two different circuits. overdrive is the warm, natural distortion that comes from pushing the tubes to break up with the gain and volume controls. Let’s have a quick look. The transistor stage of the schematic is based. so, let’s dive in and learn a bit about what goes into creating a very simple overdrive pedal circuit… the circuit. Each of these circuits has a unique sound and can be modified to achieve different tones. so how similar or different are these circuits really? Here’s links to the original schematics: common guitar pedal circuit topologies include the baxandall tone control, the big muff tone stack, the fuzz face circuit, and the tube screamer overdrive circuit. There are plenty of great.
from www.dairiki.org
Each of these circuits has a unique sound and can be modified to achieve different tones. so, let’s dive in and learn a bit about what goes into creating a very simple overdrive pedal circuit… the circuit. so how similar or different are these circuits really? overdrive is the warm, natural distortion that comes from pushing the tubes to break up with the gain and volume controls. There are plenty of great. common guitar pedal circuit topologies include the baxandall tone control, the big muff tone stack, the fuzz face circuit, and the tube screamer overdrive circuit. Let’s have a quick look. the overdrive pedal schematic is largely based on two different circuits. The transistor stage of the schematic is based. Here’s links to the original schematics:
HammondWiki Kons 12 AX7 based EQ&Overdrive Circuit
Different Overdrive Circuits Here’s links to the original schematics: The transistor stage of the schematic is based. Each of these circuits has a unique sound and can be modified to achieve different tones. so how similar or different are these circuits really? overdrive is the warm, natural distortion that comes from pushing the tubes to break up with the gain and volume controls. the overdrive pedal schematic is largely based on two different circuits. Let’s have a quick look. common guitar pedal circuit topologies include the baxandall tone control, the big muff tone stack, the fuzz face circuit, and the tube screamer overdrive circuit. so, let’s dive in and learn a bit about what goes into creating a very simple overdrive pedal circuit… the circuit. Here’s links to the original schematics: There are plenty of great.
From www.pinterest.com
four different types of electronic circuit boards with the words easy Different Overdrive Circuits so how similar or different are these circuits really? so, let’s dive in and learn a bit about what goes into creating a very simple overdrive pedal circuit… the circuit. overdrive is the warm, natural distortion that comes from pushing the tubes to break up with the gain and volume controls. The transistor stage of the schematic. Different Overdrive Circuits.
From terianjakaann.blogspot.com
Overdrive Schematic Perf and PCB Effects Layouts ProTone Dead Horse Different Overdrive Circuits Each of these circuits has a unique sound and can be modified to achieve different tones. Let’s have a quick look. The transistor stage of the schematic is based. common guitar pedal circuit topologies include the baxandall tone control, the big muff tone stack, the fuzz face circuit, and the tube screamer overdrive circuit. so, let’s dive in. Different Overdrive Circuits.
From guitarpickreviews.com
What's the Difference Between Distortion and Overdrive? Different Overdrive Circuits common guitar pedal circuit topologies include the baxandall tone control, the big muff tone stack, the fuzz face circuit, and the tube screamer overdrive circuit. so how similar or different are these circuits really? the overdrive pedal schematic is largely based on two different circuits. Here’s links to the original schematics: The transistor stage of the schematic. Different Overdrive Circuits.
From www.dairiki.org
HammondWiki Kons 12 AX7 based EQ&Overdrive Circuit Different Overdrive Circuits Each of these circuits has a unique sound and can be modified to achieve different tones. common guitar pedal circuit topologies include the baxandall tone control, the big muff tone stack, the fuzz face circuit, and the tube screamer overdrive circuit. The transistor stage of the schematic is based. Let’s have a quick look. Here’s links to the original. Different Overdrive Circuits.
From www.youtube.com
Guitar Overdrive Effects Circuit made with JIGMODs YouTube Different Overdrive Circuits common guitar pedal circuit topologies include the baxandall tone control, the big muff tone stack, the fuzz face circuit, and the tube screamer overdrive circuit. Let’s have a quick look. so, let’s dive in and learn a bit about what goes into creating a very simple overdrive pedal circuit… the circuit. Here’s links to the original schematics: . Different Overdrive Circuits.
From www.wamplerpedals.com
How to design a basic overdrive pedal circuit Wampler Pedals Different Overdrive Circuits so how similar or different are these circuits really? so, let’s dive in and learn a bit about what goes into creating a very simple overdrive pedal circuit… the circuit. Let’s have a quick look. There are plenty of great. common guitar pedal circuit topologies include the baxandall tone control, the big muff tone stack, the fuzz. Different Overdrive Circuits.
From www.youtube.com
SILVERHENGE Overdrive Same JCM800 Circuit / Different Configurations Different Overdrive Circuits There are plenty of great. so, let’s dive in and learn a bit about what goes into creating a very simple overdrive pedal circuit… the circuit. overdrive is the warm, natural distortion that comes from pushing the tubes to break up with the gain and volume controls. the overdrive pedal schematic is largely based on two different. Different Overdrive Circuits.
From electricdruid.net
Designing a classic OD1/TS808/SD1 Overdrive Electric Druid Different Overdrive Circuits There are plenty of great. so, let’s dive in and learn a bit about what goes into creating a very simple overdrive pedal circuit… the circuit. Each of these circuits has a unique sound and can be modified to achieve different tones. common guitar pedal circuit topologies include the baxandall tone control, the big muff tone stack, the. Different Overdrive Circuits.
From circuitronkarxj.z14.web.core.windows.net
Guitar Overdrive Circuit Diagram Different Overdrive Circuits the overdrive pedal schematic is largely based on two different circuits. Each of these circuits has a unique sound and can be modified to achieve different tones. so how similar or different are these circuits really? so, let’s dive in and learn a bit about what goes into creating a very simple overdrive pedal circuit… the circuit.. Different Overdrive Circuits.
From www.eleccircuit.com
Guitar preamp circuit over drive using 12AU7 Different Overdrive Circuits the overdrive pedal schematic is largely based on two different circuits. Each of these circuits has a unique sound and can be modified to achieve different tones. There are plenty of great. overdrive is the warm, natural distortion that comes from pushing the tubes to break up with the gain and volume controls. so how similar or. Different Overdrive Circuits.
From electricdruid.net
Designing a classic OD1/TS808/SD1 Overdrive Electric Druid Different Overdrive Circuits Let’s have a quick look. the overdrive pedal schematic is largely based on two different circuits. Each of these circuits has a unique sound and can be modified to achieve different tones. There are plenty of great. so, let’s dive in and learn a bit about what goes into creating a very simple overdrive pedal circuit… the circuit.. Different Overdrive Circuits.
From schematicdatakohl.z19.web.core.windows.net
Op Amp Overdrive Schematic Different Overdrive Circuits common guitar pedal circuit topologies include the baxandall tone control, the big muff tone stack, the fuzz face circuit, and the tube screamer overdrive circuit. overdrive is the warm, natural distortion that comes from pushing the tubes to break up with the gain and volume controls. so, let’s dive in and learn a bit about what goes. Different Overdrive Circuits.
From sunshinesistersfarmgirls.blogspot.com
Revington Overdrive Logic Wiring Different Overdrive Circuits overdrive is the warm, natural distortion that comes from pushing the tubes to break up with the gain and volume controls. so, let’s dive in and learn a bit about what goes into creating a very simple overdrive pedal circuit… the circuit. Each of these circuits has a unique sound and can be modified to achieve different tones.. Different Overdrive Circuits.
From circuitronkarxj.z14.web.core.windows.net
Guitar Overdrive Circuit Diagram Different Overdrive Circuits common guitar pedal circuit topologies include the baxandall tone control, the big muff tone stack, the fuzz face circuit, and the tube screamer overdrive circuit. There are plenty of great. so how similar or different are these circuits really? overdrive is the warm, natural distortion that comes from pushing the tubes to break up with the gain. Different Overdrive Circuits.
From www.circuitdiagram.co
Guitar Overdrive Circuit Diagram Circuit Diagram Different Overdrive Circuits the overdrive pedal schematic is largely based on two different circuits. so how similar or different are these circuits really? The transistor stage of the schematic is based. overdrive is the warm, natural distortion that comes from pushing the tubes to break up with the gain and volume controls. Let’s have a quick look. common guitar. Different Overdrive Circuits.
From diy-fever.com
Effects > The Ultimate Overdrive DIY Fever Building my own guitars Different Overdrive Circuits Here’s links to the original schematics: common guitar pedal circuit topologies include the baxandall tone control, the big muff tone stack, the fuzz face circuit, and the tube screamer overdrive circuit. so, let’s dive in and learn a bit about what goes into creating a very simple overdrive pedal circuit… the circuit. Let’s have a quick look. The. Different Overdrive Circuits.
From www.multisim.com
Overdrive Circuit New Multisim Live Different Overdrive Circuits overdrive is the warm, natural distortion that comes from pushing the tubes to break up with the gain and volume controls. the overdrive pedal schematic is largely based on two different circuits. Here’s links to the original schematics: Let’s have a quick look. so how similar or different are these circuits really? common guitar pedal circuit. Different Overdrive Circuits.
From www.youtube.com
How To Design An Overdrive Pedal Circuit YouTube Different Overdrive Circuits The transistor stage of the schematic is based. the overdrive pedal schematic is largely based on two different circuits. common guitar pedal circuit topologies include the baxandall tone control, the big muff tone stack, the fuzz face circuit, and the tube screamer overdrive circuit. Here’s links to the original schematics: so how similar or different are these. Different Overdrive Circuits.
From aionfx.com
Horizon Amp Overdrive / Catalinbread DLS Mk. I Aion FX Different Overdrive Circuits Each of these circuits has a unique sound and can be modified to achieve different tones. The transistor stage of the schematic is based. overdrive is the warm, natural distortion that comes from pushing the tubes to break up with the gain and volume controls. so, let’s dive in and learn a bit about what goes into creating. Different Overdrive Circuits.
From electronics.stackexchange.com
raspberry pi Circuit for overdrive on vibrotactile motors Different Overdrive Circuits Each of these circuits has a unique sound and can be modified to achieve different tones. Here’s links to the original schematics: common guitar pedal circuit topologies include the baxandall tone control, the big muff tone stack, the fuzz face circuit, and the tube screamer overdrive circuit. There are plenty of great. the overdrive pedal schematic is largely. Different Overdrive Circuits.
From www.reddit.com
[Question] Does this simple overdrive circuit look like it will work Different Overdrive Circuits overdrive is the warm, natural distortion that comes from pushing the tubes to break up with the gain and volume controls. Each of these circuits has a unique sound and can be modified to achieve different tones. so, let’s dive in and learn a bit about what goes into creating a very simple overdrive pedal circuit… the circuit.. Different Overdrive Circuits.
From electricdruid.net
Designing a classic OD1/TS808/SD1 Overdrive Electric Druid Different Overdrive Circuits Here’s links to the original schematics: Let’s have a quick look. Each of these circuits has a unique sound and can be modified to achieve different tones. the overdrive pedal schematic is largely based on two different circuits. common guitar pedal circuit topologies include the baxandall tone control, the big muff tone stack, the fuzz face circuit, and. Different Overdrive Circuits.
From diy-fever.com
Effects > The Ultimate Overdrive DIY Fever Building my own guitars Different Overdrive Circuits so, let’s dive in and learn a bit about what goes into creating a very simple overdrive pedal circuit… the circuit. Here’s links to the original schematics: The transistor stage of the schematic is based. Each of these circuits has a unique sound and can be modified to achieve different tones. Let’s have a quick look. the overdrive. Different Overdrive Circuits.
From elektrotanya.com
BTO OVERDRIVE CIRCUIT SCHEMATIC Service Manual download Different Overdrive Circuits Let’s have a quick look. common guitar pedal circuit topologies include the baxandall tone control, the big muff tone stack, the fuzz face circuit, and the tube screamer overdrive circuit. so how similar or different are these circuits really? so, let’s dive in and learn a bit about what goes into creating a very simple overdrive pedal. Different Overdrive Circuits.
From diy-fever.com
Effects > The Ultimate Overdrive DIY Fever Building my own guitars Different Overdrive Circuits so how similar or different are these circuits really? There are plenty of great. Let’s have a quick look. Here’s links to the original schematics: common guitar pedal circuit topologies include the baxandall tone control, the big muff tone stack, the fuzz face circuit, and the tube screamer overdrive circuit. Each of these circuits has a unique sound. Different Overdrive Circuits.
From schematiclibidioms101.z21.web.core.windows.net
Overdrive Effect Circuit Diagram Different Overdrive Circuits There are plenty of great. common guitar pedal circuit topologies include the baxandall tone control, the big muff tone stack, the fuzz face circuit, and the tube screamer overdrive circuit. so, let’s dive in and learn a bit about what goes into creating a very simple overdrive pedal circuit… the circuit. Each of these circuits has a unique. Different Overdrive Circuits.
From schematicrancune4i.z4.web.core.windows.net
Guitar Overdrive Circuit Diagram Different Overdrive Circuits There are plenty of great. Each of these circuits has a unique sound and can be modified to achieve different tones. overdrive is the warm, natural distortion that comes from pushing the tubes to break up with the gain and volume controls. so how similar or different are these circuits really? Let’s have a quick look. the. Different Overdrive Circuits.
From gohomemade7.blogspot.com
Overdrive Wiring Diagram Gohomemade Different Overdrive Circuits Let’s have a quick look. The transistor stage of the schematic is based. so how similar or different are these circuits really? Each of these circuits has a unique sound and can be modified to achieve different tones. so, let’s dive in and learn a bit about what goes into creating a very simple overdrive pedal circuit… the. Different Overdrive Circuits.
From www.wamplerpedals.com
How to design a basic overdrive pedal circuit Wampler Pedals Different Overdrive Circuits the overdrive pedal schematic is largely based on two different circuits. common guitar pedal circuit topologies include the baxandall tone control, the big muff tone stack, the fuzz face circuit, and the tube screamer overdrive circuit. overdrive is the warm, natural distortion that comes from pushing the tubes to break up with the gain and volume controls.. Different Overdrive Circuits.
From www.mgb-stuff.org.uk
Modified Overdrive Circuitry Different Overdrive Circuits Let’s have a quick look. so, let’s dive in and learn a bit about what goes into creating a very simple overdrive pedal circuit… the circuit. The transistor stage of the schematic is based. so how similar or different are these circuits really? Each of these circuits has a unique sound and can be modified to achieve different. Different Overdrive Circuits.
From www.flickriver.com
MGB Overdrive wiring diagram (with fuse) a photo on Flickriver Different Overdrive Circuits overdrive is the warm, natural distortion that comes from pushing the tubes to break up with the gain and volume controls. The transistor stage of the schematic is based. Let’s have a quick look. Each of these circuits has a unique sound and can be modified to achieve different tones. so, let’s dive in and learn a bit. Different Overdrive Circuits.
From www.wamplerpedals.com
How to design a basic overdrive pedal circuit Wampler Pedals Different Overdrive Circuits overdrive is the warm, natural distortion that comes from pushing the tubes to break up with the gain and volume controls. Let’s have a quick look. There are plenty of great. Here’s links to the original schematics: so how similar or different are these circuits really? common guitar pedal circuit topologies include the baxandall tone control, the. Different Overdrive Circuits.
From effectslayouts.blogspot.com
Perf and PCB Effects Layouts TubeSound Overdrive Different Overdrive Circuits Here’s links to the original schematics: Let’s have a quick look. the overdrive pedal schematic is largely based on two different circuits. There are plenty of great. so how similar or different are these circuits really? common guitar pedal circuit topologies include the baxandall tone control, the big muff tone stack, the fuzz face circuit, and the. Different Overdrive Circuits.
From www.wamplerpedals.com
How to design a basic overdrive pedal circuit Wampler Pedals Different Overdrive Circuits so, let’s dive in and learn a bit about what goes into creating a very simple overdrive pedal circuit… the circuit. There are plenty of great. Each of these circuits has a unique sound and can be modified to achieve different tones. Let’s have a quick look. overdrive is the warm, natural distortion that comes from pushing the. Different Overdrive Circuits.
From schempal.com
How to Build a Transistor Overdrive Schematic for Guitar Effects Different Overdrive Circuits the overdrive pedal schematic is largely based on two different circuits. The transistor stage of the schematic is based. so how similar or different are these circuits really? Let’s have a quick look. Each of these circuits has a unique sound and can be modified to achieve different tones. There are plenty of great. common guitar pedal. Different Overdrive Circuits.