Taking Property Law . It also deals with the rights of a transferee. as per the limitation act 1963, the statutory period of limitation that is allowed for possession of immovable. Discussed in detail are the key provisions of the. rule of law also envisages that illegal constructions which are constructed in violation of law must be demolished and. Rules on rent hike, eviction and more. by sunita mishra april 2, 2024. it is mandatory that the possessor must be having possession of the property for more than 12 years to claim adverse possession. For instance, in the pagdi system, if a. a lease is a defined term under the transfer of property act, 1882 (topa) and gets its legitimacy thereunder. as there is no prescribed law about charges to be paid to a landlord for a no objection certificate.
from www.scribd.com
it is mandatory that the possessor must be having possession of the property for more than 12 years to claim adverse possession. For instance, in the pagdi system, if a. Rules on rent hike, eviction and more. by sunita mishra april 2, 2024. It also deals with the rights of a transferee. as per the limitation act 1963, the statutory period of limitation that is allowed for possession of immovable. as there is no prescribed law about charges to be paid to a landlord for a no objection certificate. Discussed in detail are the key provisions of the. rule of law also envisages that illegal constructions which are constructed in violation of law must be demolished and. a lease is a defined term under the transfer of property act, 1882 (topa) and gets its legitimacy thereunder.
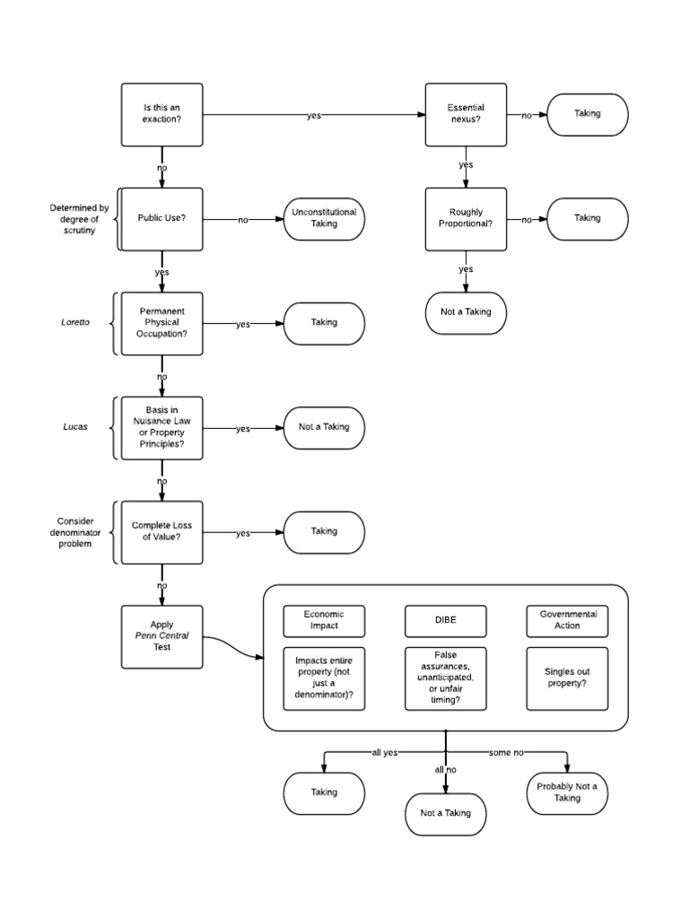
Property Law Takings Flowchart
Taking Property Law it is mandatory that the possessor must be having possession of the property for more than 12 years to claim adverse possession. it is mandatory that the possessor must be having possession of the property for more than 12 years to claim adverse possession. by sunita mishra april 2, 2024. as there is no prescribed law about charges to be paid to a landlord for a no objection certificate. It also deals with the rights of a transferee. as per the limitation act 1963, the statutory period of limitation that is allowed for possession of immovable. a lease is a defined term under the transfer of property act, 1882 (topa) and gets its legitimacy thereunder. For instance, in the pagdi system, if a. rule of law also envisages that illegal constructions which are constructed in violation of law must be demolished and. Rules on rent hike, eviction and more. Discussed in detail are the key provisions of the.
From www.everycrsreport.com
The Constitutional Law of Property Rights “Takings” An Introduction Taking Property Law as there is no prescribed law about charges to be paid to a landlord for a no objection certificate. it is mandatory that the possessor must be having possession of the property for more than 12 years to claim adverse possession. a lease is a defined term under the transfer of property act, 1882 (topa) and gets. Taking Property Law.
From childhealthpolicy.vumc.org
💄 Property law notes. property law notes. 20221002 Taking Property Law For instance, in the pagdi system, if a. Rules on rent hike, eviction and more. it is mandatory that the possessor must be having possession of the property for more than 12 years to claim adverse possession. by sunita mishra april 2, 2024. a lease is a defined term under the transfer of property act, 1882 (topa). Taking Property Law.
From polarinvestmentandinsurance.com
How to Make a Successful Career in Property Law Polar Investment and Taking Property Law a lease is a defined term under the transfer of property act, 1882 (topa) and gets its legitimacy thereunder. It also deals with the rights of a transferee. by sunita mishra april 2, 2024. as there is no prescribed law about charges to be paid to a landlord for a no objection certificate. Rules on rent hike,. Taking Property Law.
From bamalawfirm.com
Real Estate & Property Law BAMA Law Firm Taking Property Law Discussed in detail are the key provisions of the. a lease is a defined term under the transfer of property act, 1882 (topa) and gets its legitimacy thereunder. as there is no prescribed law about charges to be paid to a landlord for a no objection certificate. it is mandatory that the possessor must be having possession. Taking Property Law.
From legaldesire.com
What is Mortgage under Property Law? Legal Desire Media and Insights Taking Property Law a lease is a defined term under the transfer of property act, 1882 (topa) and gets its legitimacy thereunder. rule of law also envisages that illegal constructions which are constructed in violation of law must be demolished and. For instance, in the pagdi system, if a. Discussed in detail are the key provisions of the. It also deals. Taking Property Law.
From www.youngmoorelaw.com
Can I Stop The Government From Taking My Property? Young Moore Attorneys Taking Property Law as per the limitation act 1963, the statutory period of limitation that is allowed for possession of immovable. Rules on rent hike, eviction and more. It also deals with the rights of a transferee. For instance, in the pagdi system, if a. rule of law also envisages that illegal constructions which are constructed in violation of law must. Taking Property Law.
From marzulla.com
Infographic How to Protect Your Property Rights in a Federal Taking Taking Property Law by sunita mishra april 2, 2024. it is mandatory that the possessor must be having possession of the property for more than 12 years to claim adverse possession. a lease is a defined term under the transfer of property act, 1882 (topa) and gets its legitimacy thereunder. as per the limitation act 1963, the statutory period. Taking Property Law.
From www.youtube.com
Introduction to Property Law Part 1 YouTube Taking Property Law it is mandatory that the possessor must be having possession of the property for more than 12 years to claim adverse possession. as there is no prescribed law about charges to be paid to a landlord for a no objection certificate. It also deals with the rights of a transferee. as per the limitation act 1963, the. Taking Property Law.
From www.youtube.com
Transfer of Property Act The Overview of Property Law Shubham Taking Property Law as there is no prescribed law about charges to be paid to a landlord for a no objection certificate. Rules on rent hike, eviction and more. It also deals with the rights of a transferee. For instance, in the pagdi system, if a. Discussed in detail are the key provisions of the. as per the limitation act 1963,. Taking Property Law.
From dandylaw.com
Everything You Need to Know About Property Law A Comprehensive Guide Taking Property Law as there is no prescribed law about charges to be paid to a landlord for a no objection certificate. For instance, in the pagdi system, if a. It also deals with the rights of a transferee. as per the limitation act 1963, the statutory period of limitation that is allowed for possession of immovable. Discussed in detail are. Taking Property Law.
From gajiumr.com
How To A Real Estate Lawyer A StepByStep Guide New Spirit Taking Property Law rule of law also envisages that illegal constructions which are constructed in violation of law must be demolished and. Rules on rent hike, eviction and more. as per the limitation act 1963, the statutory period of limitation that is allowed for possession of immovable. a lease is a defined term under the transfer of property act, 1882. Taking Property Law.
From www.dreamstime.com
PROPERTY LAW concept stock illustration. Illustration of business Taking Property Law a lease is a defined term under the transfer of property act, 1882 (topa) and gets its legitimacy thereunder. as per the limitation act 1963, the statutory period of limitation that is allowed for possession of immovable. It also deals with the rights of a transferee. as there is no prescribed law about charges to be paid. Taking Property Law.
From www.uslegalforms.com
Pennsylvania Notice of Filing the Declaration of Taking for Taking Property Law Discussed in detail are the key provisions of the. as per the limitation act 1963, the statutory period of limitation that is allowed for possession of immovable. it is mandatory that the possessor must be having possession of the property for more than 12 years to claim adverse possession. as there is no prescribed law about charges. Taking Property Law.
From www.studocu.com
Property law notes Chapter 1 Introduction to the law of property The Taking Property Law it is mandatory that the possessor must be having possession of the property for more than 12 years to claim adverse possession. as there is no prescribed law about charges to be paid to a landlord for a no objection certificate. a lease is a defined term under the transfer of property act, 1882 (topa) and gets. Taking Property Law.
From www.youtube.com
How to Take Property Back that Belongs to the Probate Estate YouTube Taking Property Law as per the limitation act 1963, the statutory period of limitation that is allowed for possession of immovable. Rules on rent hike, eviction and more. as there is no prescribed law about charges to be paid to a landlord for a no objection certificate. For instance, in the pagdi system, if a. rule of law also envisages. Taking Property Law.
From www.karouzakis-law.gr
Property Law Real Estate Management Athanasios V. Karouzakis Taking Property Law Discussed in detail are the key provisions of the. it is mandatory that the possessor must be having possession of the property for more than 12 years to claim adverse possession. a lease is a defined term under the transfer of property act, 1882 (topa) and gets its legitimacy thereunder. For instance, in the pagdi system, if a.. Taking Property Law.
From thedklawgroup.co.zw
An Overview of Property Law Rights and Responsibilities The David K Taking Property Law by sunita mishra april 2, 2024. It also deals with the rights of a transferee. a lease is a defined term under the transfer of property act, 1882 (topa) and gets its legitimacy thereunder. Discussed in detail are the key provisions of the. as per the limitation act 1963, the statutory period of limitation that is allowed. Taking Property Law.
From ezelukwu-chambers.org
Property Law AmadiObi & Co Ezelukwu Chambers Taking Property Law as there is no prescribed law about charges to be paid to a landlord for a no objection certificate. a lease is a defined term under the transfer of property act, 1882 (topa) and gets its legitimacy thereunder. rule of law also envisages that illegal constructions which are constructed in violation of law must be demolished and.. Taking Property Law.
From pblawyers.com.au
What Are Property Rights, And Why Are They Important? P&B Lawyers Taking Property Law For instance, in the pagdi system, if a. it is mandatory that the possessor must be having possession of the property for more than 12 years to claim adverse possession. rule of law also envisages that illegal constructions which are constructed in violation of law must be demolished and. as there is no prescribed law about charges. Taking Property Law.
From propertyhelp.uk
Navigating the Landscape of UK Property Law as a Developer Taking Property Law a lease is a defined term under the transfer of property act, 1882 (topa) and gets its legitimacy thereunder. as per the limitation act 1963, the statutory period of limitation that is allowed for possession of immovable. Rules on rent hike, eviction and more. It also deals with the rights of a transferee. as there is no. Taking Property Law.
From honeyattorneys.co.za
Property Law Honey Attorneys Taking Property Law It also deals with the rights of a transferee. it is mandatory that the possessor must be having possession of the property for more than 12 years to claim adverse possession. Discussed in detail are the key provisions of the. For instance, in the pagdi system, if a. as there is no prescribed law about charges to be. Taking Property Law.
From www.investopedia.com
What Are Property Rights and Why Do They Matter? Taking Property Law it is mandatory that the possessor must be having possession of the property for more than 12 years to claim adverse possession. as there is no prescribed law about charges to be paid to a landlord for a no objection certificate. rule of law also envisages that illegal constructions which are constructed in violation of law must. Taking Property Law.
From legallifepath.com
What is Property Law? How to a Property Lawyer Taking Property Law Discussed in detail are the key provisions of the. a lease is a defined term under the transfer of property act, 1882 (topa) and gets its legitimacy thereunder. by sunita mishra april 2, 2024. it is mandatory that the possessor must be having possession of the property for more than 12 years to claim adverse possession. . Taking Property Law.
From www.advlawllc.com
Areas of Practices Advance Law LLC Taking Property Law Discussed in detail are the key provisions of the. by sunita mishra april 2, 2024. It also deals with the rights of a transferee. rule of law also envisages that illegal constructions which are constructed in violation of law must be demolished and. it is mandatory that the possessor must be having possession of the property for. Taking Property Law.
From medium.com
Property Law Assignment Help Why Property Law Assignment Help Is Must Taking Property Law it is mandatory that the possessor must be having possession of the property for more than 12 years to claim adverse possession. rule of law also envisages that illegal constructions which are constructed in violation of law must be demolished and. a lease is a defined term under the transfer of property act, 1882 (topa) and gets. Taking Property Law.
From www.scribd.com
Property Law Takings Flowchart Taking Property Law rule of law also envisages that illegal constructions which are constructed in violation of law must be demolished and. It also deals with the rights of a transferee. as per the limitation act 1963, the statutory period of limitation that is allowed for possession of immovable. by sunita mishra april 2, 2024. Rules on rent hike, eviction. Taking Property Law.
From www.researchgate.net
(PDF) Property Law Taking Property Law rule of law also envisages that illegal constructions which are constructed in violation of law must be demolished and. a lease is a defined term under the transfer of property act, 1882 (topa) and gets its legitimacy thereunder. it is mandatory that the possessor must be having possession of the property for more than 12 years to. Taking Property Law.
From www.studocu.com
A PrinciplesOF PropertyLAW PRINCIPLES OF PROPERTY LAW PART 1 THE Taking Property Law For instance, in the pagdi system, if a. by sunita mishra april 2, 2024. as per the limitation act 1963, the statutory period of limitation that is allowed for possession of immovable. rule of law also envisages that illegal constructions which are constructed in violation of law must be demolished and. it is mandatory that the. Taking Property Law.
From txdotsanantonio.blogspot.com
Go Ahead! Our process of acquiring rightofway Taking Property Law rule of law also envisages that illegal constructions which are constructed in violation of law must be demolished and. by sunita mishra april 2, 2024. It also deals with the rights of a transferee. For instance, in the pagdi system, if a. a lease is a defined term under the transfer of property act, 1882 (topa) and. Taking Property Law.
From learninglink.oup.com
Property Law 15e Student Resources Learning Link Taking Property Law Rules on rent hike, eviction and more. rule of law also envisages that illegal constructions which are constructed in violation of law must be demolished and. Discussed in detail are the key provisions of the. as there is no prescribed law about charges to be paid to a landlord for a no objection certificate. as per the. Taking Property Law.
From www.dreamstime.com
Property law stock photo. Image of compliance, property 101424174 Taking Property Law Discussed in detail are the key provisions of the. a lease is a defined term under the transfer of property act, 1882 (topa) and gets its legitimacy thereunder. For instance, in the pagdi system, if a. as per the limitation act 1963, the statutory period of limitation that is allowed for possession of immovable. it is mandatory. Taking Property Law.
From cklaw.co
Property Law Messrs. Calvin Khoo & Wong (Advocates & Solicitors) Taking Property Law as there is no prescribed law about charges to be paid to a landlord for a no objection certificate. For instance, in the pagdi system, if a. as per the limitation act 1963, the statutory period of limitation that is allowed for possession of immovable. Discussed in detail are the key provisions of the. Rules on rent hike,. Taking Property Law.
From www.insurancebusinessmag.com
Taking property claims to the next level Insurance Business America Taking Property Law as per the limitation act 1963, the statutory period of limitation that is allowed for possession of immovable. Rules on rent hike, eviction and more. as there is no prescribed law about charges to be paid to a landlord for a no objection certificate. it is mandatory that the possessor must be having possession of the property. Taking Property Law.
From www.youtube.com
Property Law Explained YouTube Taking Property Law as there is no prescribed law about charges to be paid to a landlord for a no objection certificate. a lease is a defined term under the transfer of property act, 1882 (topa) and gets its legitimacy thereunder. Rules on rent hike, eviction and more. it is mandatory that the possessor must be having possession of the. Taking Property Law.
From harrislieberman.com.au
The Benefits of Taking Preventative Approach to Property Law Matters Taking Property Law Rules on rent hike, eviction and more. as per the limitation act 1963, the statutory period of limitation that is allowed for possession of immovable. it is mandatory that the possessor must be having possession of the property for more than 12 years to claim adverse possession. a lease is a defined term under the transfer of. Taking Property Law.