Diode Temperature Sensor Calculation . However, the accuracy will depend on n and is, the ideality factor and reverse saturation current. When it comes to everyday temperature sensing, the thermistor is the most simple and inexpensive component to get temperature data at ease. Diodes make excellent temperature sensors. Measuring temperature with a silicon diode. You will learn why diode becomes temperature sensor. At low values of forward current (usually refereed to as measurement. Due to the high sensitivity, nearly linear response, and easy availability, we will use. That’s fine, but in this article,.
from www.solveforum.com
At low values of forward current (usually refereed to as measurement. That’s fine, but in this article,. You will learn why diode becomes temperature sensor. However, the accuracy will depend on n and is, the ideality factor and reverse saturation current. When it comes to everyday temperature sensing, the thermistor is the most simple and inexpensive component to get temperature data at ease. Diodes make excellent temperature sensors. Due to the high sensitivity, nearly linear response, and easy availability, we will use. Measuring temperature with a silicon diode.
[Solved] Zener diode as temperature sensor SolveForum
Diode Temperature Sensor Calculation That’s fine, but in this article,. However, the accuracy will depend on n and is, the ideality factor and reverse saturation current. Measuring temperature with a silicon diode. At low values of forward current (usually refereed to as measurement. When it comes to everyday temperature sensing, the thermistor is the most simple and inexpensive component to get temperature data at ease. That’s fine, but in this article,. Due to the high sensitivity, nearly linear response, and easy availability, we will use. You will learn why diode becomes temperature sensor. Diodes make excellent temperature sensors.
From www.researchgate.net
Schematic circuit for onchip temperature sensing with silicon diode Diode Temperature Sensor Calculation Due to the high sensitivity, nearly linear response, and easy availability, we will use. Measuring temperature with a silicon diode. However, the accuracy will depend on n and is, the ideality factor and reverse saturation current. Diodes make excellent temperature sensors. At low values of forward current (usually refereed to as measurement. When it comes to everyday temperature sensing, the. Diode Temperature Sensor Calculation.
From www.yumpu.com
Si430 Silicon Diode Temperature Sensor Diode Temperature Sensor Calculation Diodes make excellent temperature sensors. Due to the high sensitivity, nearly linear response, and easy availability, we will use. That’s fine, but in this article,. Measuring temperature with a silicon diode. At low values of forward current (usually refereed to as measurement. When it comes to everyday temperature sensing, the thermistor is the most simple and inexpensive component to get. Diode Temperature Sensor Calculation.
From www.researchgate.net
Schematic diagram of a low power diode temperature sensor circuit for Diode Temperature Sensor Calculation However, the accuracy will depend on n and is, the ideality factor and reverse saturation current. At low values of forward current (usually refereed to as measurement. Due to the high sensitivity, nearly linear response, and easy availability, we will use. You will learn why diode becomes temperature sensor. When it comes to everyday temperature sensing, the thermistor is the. Diode Temperature Sensor Calculation.
From www.onelectrontech.com
Lab Diode Temperature Dependence OnElectronTech Diode Temperature Sensor Calculation Measuring temperature with a silicon diode. However, the accuracy will depend on n and is, the ideality factor and reverse saturation current. You will learn why diode becomes temperature sensor. Due to the high sensitivity, nearly linear response, and easy availability, we will use. That’s fine, but in this article,. At low values of forward current (usually refereed to as. Diode Temperature Sensor Calculation.
From www.sensortips.com
How do you get a temperature sensor from a transistor? Diode Temperature Sensor Calculation Measuring temperature with a silicon diode. Diodes make excellent temperature sensors. However, the accuracy will depend on n and is, the ideality factor and reverse saturation current. At low values of forward current (usually refereed to as measurement. Due to the high sensitivity, nearly linear response, and easy availability, we will use. You will learn why diode becomes temperature sensor.. Diode Temperature Sensor Calculation.
From www.circuits-diy.com
Temperature Sensor Using 1n4007 Diodes Diode Temperature Sensor Calculation However, the accuracy will depend on n and is, the ideality factor and reverse saturation current. Diodes make excellent temperature sensors. That’s fine, but in this article,. At low values of forward current (usually refereed to as measurement. Measuring temperature with a silicon diode. When it comes to everyday temperature sensing, the thermistor is the most simple and inexpensive component. Diode Temperature Sensor Calculation.
From www.mdpi.com
Sensors Free FullText The Estimated Temperature of the Diode Temperature Sensor Calculation Due to the high sensitivity, nearly linear response, and easy availability, we will use. You will learn why diode becomes temperature sensor. Diodes make excellent temperature sensors. That’s fine, but in this article,. At low values of forward current (usually refereed to as measurement. When it comes to everyday temperature sensing, the thermistor is the most simple and inexpensive component. Diode Temperature Sensor Calculation.
From toshiba.semicon-storage.com
What is the temperature coefficient of the Zener diode (voltage Diode Temperature Sensor Calculation Diodes make excellent temperature sensors. Measuring temperature with a silicon diode. At low values of forward current (usually refereed to as measurement. Due to the high sensitivity, nearly linear response, and easy availability, we will use. That’s fine, but in this article,. When it comes to everyday temperature sensing, the thermistor is the most simple and inexpensive component to get. Diode Temperature Sensor Calculation.
From www.researchgate.net
(a) Realtime monitoring of the temperaturesensing diode voltages Diode Temperature Sensor Calculation Measuring temperature with a silicon diode. Diodes make excellent temperature sensors. When it comes to everyday temperature sensing, the thermistor is the most simple and inexpensive component to get temperature data at ease. However, the accuracy will depend on n and is, the ideality factor and reverse saturation current. Due to the high sensitivity, nearly linear response, and easy availability,. Diode Temperature Sensor Calculation.
From www.icrfq.net
Tips for Using a Diode as a Thermometer 2024 Diode Temperature Sensor Calculation At low values of forward current (usually refereed to as measurement. That’s fine, but in this article,. Diodes make excellent temperature sensors. Measuring temperature with a silicon diode. You will learn why diode becomes temperature sensor. When it comes to everyday temperature sensing, the thermistor is the most simple and inexpensive component to get temperature data at ease. However, the. Diode Temperature Sensor Calculation.
From themachine.science
Silicon Diode Temperature Sensor A Comprehensive Guide Diode Temperature Sensor Calculation Diodes make excellent temperature sensors. At low values of forward current (usually refereed to as measurement. You will learn why diode becomes temperature sensor. Measuring temperature with a silicon diode. However, the accuracy will depend on n and is, the ideality factor and reverse saturation current. That’s fine, but in this article,. When it comes to everyday temperature sensing, the. Diode Temperature Sensor Calculation.
From www.solveforum.com
[Solved] Zener diode as temperature sensor SolveForum Diode Temperature Sensor Calculation You will learn why diode becomes temperature sensor. That’s fine, but in this article,. However, the accuracy will depend on n and is, the ideality factor and reverse saturation current. When it comes to everyday temperature sensing, the thermistor is the most simple and inexpensive component to get temperature data at ease. Measuring temperature with a silicon diode. Diodes make. Diode Temperature Sensor Calculation.
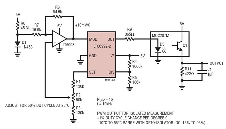
From www.analog.com
Simple Diode Temperature Sensor With Frequency Output Circuit Diode Temperature Sensor Calculation At low values of forward current (usually refereed to as measurement. Diodes make excellent temperature sensors. Measuring temperature with a silicon diode. However, the accuracy will depend on n and is, the ideality factor and reverse saturation current. Due to the high sensitivity, nearly linear response, and easy availability, we will use. That’s fine, but in this article,. You will. Diode Temperature Sensor Calculation.
From ar.inspiredpencil.com
Simple Temperature Conversion Chart Diode Temperature Sensor Calculation Due to the high sensitivity, nearly linear response, and easy availability, we will use. When it comes to everyday temperature sensing, the thermistor is the most simple and inexpensive component to get temperature data at ease. That’s fine, but in this article,. At low values of forward current (usually refereed to as measurement. You will learn why diode becomes temperature. Diode Temperature Sensor Calculation.
From www.scribd.com
Diode Temperature Sensor PDF Bipolar Junction Transistor Amplifier Diode Temperature Sensor Calculation You will learn why diode becomes temperature sensor. Due to the high sensitivity, nearly linear response, and easy availability, we will use. Diodes make excellent temperature sensors. Measuring temperature with a silicon diode. When it comes to everyday temperature sensing, the thermistor is the most simple and inexpensive component to get temperature data at ease. That’s fine, but in this. Diode Temperature Sensor Calculation.
From www.circuits-diy.com
Temperature Sensor Using 1n4007 Diodes Diode Temperature Sensor Calculation Diodes make excellent temperature sensors. Measuring temperature with a silicon diode. When it comes to everyday temperature sensing, the thermistor is the most simple and inexpensive component to get temperature data at ease. At low values of forward current (usually refereed to as measurement. However, the accuracy will depend on n and is, the ideality factor and reverse saturation current.. Diode Temperature Sensor Calculation.
From www.embedded.com
Performing precision measurement with silicon temperature sensors Diode Temperature Sensor Calculation Diodes make excellent temperature sensors. You will learn why diode becomes temperature sensor. At low values of forward current (usually refereed to as measurement. However, the accuracy will depend on n and is, the ideality factor and reverse saturation current. That’s fine, but in this article,. Due to the high sensitivity, nearly linear response, and easy availability, we will use.. Diode Temperature Sensor Calculation.
From electricalacademia.com
Diode Characteristic Curve Calculation at Different Temperatures using Diode Temperature Sensor Calculation That’s fine, but in this article,. Measuring temperature with a silicon diode. You will learn why diode becomes temperature sensor. At low values of forward current (usually refereed to as measurement. Diodes make excellent temperature sensors. Due to the high sensitivity, nearly linear response, and easy availability, we will use. When it comes to everyday temperature sensing, the thermistor is. Diode Temperature Sensor Calculation.
From www.youtube.com
Temperature dependence on Diode IV characteristics YouTube Diode Temperature Sensor Calculation When it comes to everyday temperature sensing, the thermistor is the most simple and inexpensive component to get temperature data at ease. You will learn why diode becomes temperature sensor. That’s fine, but in this article,. However, the accuracy will depend on n and is, the ideality factor and reverse saturation current. Diodes make excellent temperature sensors. Due to the. Diode Temperature Sensor Calculation.
From izabellices.blogspot.com
Temperature Sensing Diode Diode Temperature Sensor Calculation Due to the high sensitivity, nearly linear response, and easy availability, we will use. Measuring temperature with a silicon diode. When it comes to everyday temperature sensing, the thermistor is the most simple and inexpensive component to get temperature data at ease. At low values of forward current (usually refereed to as measurement. You will learn why diode becomes temperature. Diode Temperature Sensor Calculation.
From www.researchgate.net
Typical calibration curve of silicon diode temperature sensor Diode Temperature Sensor Calculation When it comes to everyday temperature sensing, the thermistor is the most simple and inexpensive component to get temperature data at ease. At low values of forward current (usually refereed to as measurement. However, the accuracy will depend on n and is, the ideality factor and reverse saturation current. That’s fine, but in this article,. You will learn why diode. Diode Temperature Sensor Calculation.
From www.researchgate.net
Schematic circuit for onchip temperature sensing with silicon diode Diode Temperature Sensor Calculation Measuring temperature with a silicon diode. However, the accuracy will depend on n and is, the ideality factor and reverse saturation current. When it comes to everyday temperature sensing, the thermistor is the most simple and inexpensive component to get temperature data at ease. You will learn why diode becomes temperature sensor. That’s fine, but in this article,. Due to. Diode Temperature Sensor Calculation.
From alysschav.blogspot.com
☑ Diode Temperature Sensor Diode Temperature Sensor Calculation Diodes make excellent temperature sensors. When it comes to everyday temperature sensing, the thermistor is the most simple and inexpensive component to get temperature data at ease. However, the accuracy will depend on n and is, the ideality factor and reverse saturation current. That’s fine, but in this article,. You will learn why diode becomes temperature sensor. Due to the. Diode Temperature Sensor Calculation.
From w3circuits.blogspot.com
Temperature Sensor Circuit using 1N4148 diode Circuit Diagram Diode Temperature Sensor Calculation Measuring temperature with a silicon diode. You will learn why diode becomes temperature sensor. When it comes to everyday temperature sensing, the thermistor is the most simple and inexpensive component to get temperature data at ease. At low values of forward current (usually refereed to as measurement. Diodes make excellent temperature sensors. However, the accuracy will depend on n and. Diode Temperature Sensor Calculation.
From www.researchgate.net
(PDF) Highly Linear Temperature Sensor Based on 4HSilicon Carbide pi Diode Temperature Sensor Calculation At low values of forward current (usually refereed to as measurement. Measuring temperature with a silicon diode. When it comes to everyday temperature sensing, the thermistor is the most simple and inexpensive component to get temperature data at ease. Due to the high sensitivity, nearly linear response, and easy availability, we will use. Diodes make excellent temperature sensors. However, the. Diode Temperature Sensor Calculation.
From www.youtube.com
Diode to Temperature Sensor YouTube Diode Temperature Sensor Calculation Measuring temperature with a silicon diode. That’s fine, but in this article,. Due to the high sensitivity, nearly linear response, and easy availability, we will use. You will learn why diode becomes temperature sensor. At low values of forward current (usually refereed to as measurement. Diodes make excellent temperature sensors. However, the accuracy will depend on n and is, the. Diode Temperature Sensor Calculation.
From www.youtube.com
Make a Temperature sensor using diode, diy ptc thermistor resistor Diode Temperature Sensor Calculation When it comes to everyday temperature sensing, the thermistor is the most simple and inexpensive component to get temperature data at ease. That’s fine, but in this article,. Measuring temperature with a silicon diode. Diodes make excellent temperature sensors. You will learn why diode becomes temperature sensor. However, the accuracy will depend on n and is, the ideality factor and. Diode Temperature Sensor Calculation.
From www.electronicsforu.com
Temperature Sensing Diodes Selector Diode Temperature Sensor Calculation Diodes make excellent temperature sensors. When it comes to everyday temperature sensing, the thermistor is the most simple and inexpensive component to get temperature data at ease. Due to the high sensitivity, nearly linear response, and easy availability, we will use. At low values of forward current (usually refereed to as measurement. You will learn why diode becomes temperature sensor.. Diode Temperature Sensor Calculation.
From usi-sanusi.blogspot.com
Diode Temperature Sensor Equation Diode Temperature Sensor Calculation Diodes make excellent temperature sensors. At low values of forward current (usually refereed to as measurement. When it comes to everyday temperature sensing, the thermistor is the most simple and inexpensive component to get temperature data at ease. That’s fine, but in this article,. Due to the high sensitivity, nearly linear response, and easy availability, we will use. You will. Diode Temperature Sensor Calculation.
From www.youtube.com
HackTip How to use a diode as a temperature sensor YouTube Diode Temperature Sensor Calculation Measuring temperature with a silicon diode. At low values of forward current (usually refereed to as measurement. Diodes make excellent temperature sensors. You will learn why diode becomes temperature sensor. Due to the high sensitivity, nearly linear response, and easy availability, we will use. When it comes to everyday temperature sensing, the thermistor is the most simple and inexpensive component. Diode Temperature Sensor Calculation.
From www.chegg.com
Solved 6. (16 points) Here is the signal conditioning and Diode Temperature Sensor Calculation At low values of forward current (usually refereed to as measurement. Diodes make excellent temperature sensors. When it comes to everyday temperature sensing, the thermistor is the most simple and inexpensive component to get temperature data at ease. However, the accuracy will depend on n and is, the ideality factor and reverse saturation current. Measuring temperature with a silicon diode.. Diode Temperature Sensor Calculation.
From www.circuits-diy.com
Temperature Sensor Circuit using Thermistor Diode Temperature Sensor Calculation Measuring temperature with a silicon diode. Diodes make excellent temperature sensors. At low values of forward current (usually refereed to as measurement. Due to the high sensitivity, nearly linear response, and easy availability, we will use. When it comes to everyday temperature sensing, the thermistor is the most simple and inexpensive component to get temperature data at ease. You will. Diode Temperature Sensor Calculation.
From circuitbest.com
Simple Zener Diode Thermal Sensor Circuit CircuitBest Diode Temperature Sensor Calculation When it comes to everyday temperature sensing, the thermistor is the most simple and inexpensive component to get temperature data at ease. Measuring temperature with a silicon diode. However, the accuracy will depend on n and is, the ideality factor and reverse saturation current. Diodes make excellent temperature sensors. That’s fine, but in this article,. Due to the high sensitivity,. Diode Temperature Sensor Calculation.
From www.homemade-circuits.com
Zener Diode Circuits, Characteristics, Calculations Homemade Circuit Diode Temperature Sensor Calculation However, the accuracy will depend on n and is, the ideality factor and reverse saturation current. Diodes make excellent temperature sensors. That’s fine, but in this article,. When it comes to everyday temperature sensing, the thermistor is the most simple and inexpensive component to get temperature data at ease. Due to the high sensitivity, nearly linear response, and easy availability,. Diode Temperature Sensor Calculation.
From www.academia.edu
(PDF) SOI diode temperature sensor operated at ultra high temperatures Diode Temperature Sensor Calculation Due to the high sensitivity, nearly linear response, and easy availability, we will use. However, the accuracy will depend on n and is, the ideality factor and reverse saturation current. When it comes to everyday temperature sensing, the thermistor is the most simple and inexpensive component to get temperature data at ease. At low values of forward current (usually refereed. Diode Temperature Sensor Calculation.