Order Status Closed Meaning . Even if the product hasn’t been sent yet, the “order closed” status may appear shortly after payment. Order cancellation, the seller sends. A order closed refers to an order that has been shipped by the seller and completed in the system from aliexpress. If your order is closed, there is no way to reopen it, but customers can request a refund through the dispute process. Aliexpress ensures a fair resolution, and refunds are typically processed within a few working days. Understanding the different types of order statuses can significantly improve your online shopping experience, whether you're a. This indicates that the seller. What does it mean by “order closed” on aliexpress? The reason for this is. For many reasons, aliexpress orders are closed. Following payment, if you discover that your aliexpress order has been closed, it was probably done so for one of the reasons listed below: The order has not yet reached the customer, but you have.
from techx5.com
A order closed refers to an order that has been shipped by the seller and completed in the system from aliexpress. This indicates that the seller. Following payment, if you discover that your aliexpress order has been closed, it was probably done so for one of the reasons listed below: Even if the product hasn’t been sent yet, the “order closed” status may appear shortly after payment. For many reasons, aliexpress orders are closed. The order has not yet reached the customer, but you have. What does it mean by “order closed” on aliexpress? Aliexpress ensures a fair resolution, and refunds are typically processed within a few working days. If your order is closed, there is no way to reopen it, but customers can request a refund through the dispute process. Understanding the different types of order statuses can significantly improve your online shopping experience, whether you're a.
معنى حالة الطلب closed الراجحي 1445 بنك تك
Order Status Closed Meaning For many reasons, aliexpress orders are closed. What does it mean by “order closed” on aliexpress? The order has not yet reached the customer, but you have. Even if the product hasn’t been sent yet, the “order closed” status may appear shortly after payment. Understanding the different types of order statuses can significantly improve your online shopping experience, whether you're a. If your order is closed, there is no way to reopen it, but customers can request a refund through the dispute process. Following payment, if you discover that your aliexpress order has been closed, it was probably done so for one of the reasons listed below: Aliexpress ensures a fair resolution, and refunds are typically processed within a few working days. This indicates that the seller. For many reasons, aliexpress orders are closed. A order closed refers to an order that has been shipped by the seller and completed in the system from aliexpress. Order cancellation, the seller sends. The reason for this is.
From www.reddit.com
What does "Option status closed" mean? can I still enroll in this class Order Status Closed Meaning What does it mean by “order closed” on aliexpress? For many reasons, aliexpress orders are closed. Even if the product hasn’t been sent yet, the “order closed” status may appear shortly after payment. This indicates that the seller. Following payment, if you discover that your aliexpress order has been closed, it was probably done so for one of the reasons. Order Status Closed Meaning.
From docs.oracle.com
Oracle Order Management Using Oracle Workflow in Oracle Order Management Order Status Closed Meaning This indicates that the seller. Understanding the different types of order statuses can significantly improve your online shopping experience, whether you're a. Following payment, if you discover that your aliexpress order has been closed, it was probably done so for one of the reasons listed below: A order closed refers to an order that has been shipped by the seller. Order Status Closed Meaning.
From www.dreamstime.com
Business Concept Meaning Closed Now with Phrase on the Sheet Stock Order Status Closed Meaning The order has not yet reached the customer, but you have. If your order is closed, there is no way to reopen it, but customers can request a refund through the dispute process. Understanding the different types of order statuses can significantly improve your online shopping experience, whether you're a. For many reasons, aliexpress orders are closed. What does it. Order Status Closed Meaning.
From www.alamy.com
Concluded stamp Stock Vector Images Alamy Order Status Closed Meaning This indicates that the seller. What does it mean by “order closed” on aliexpress? Aliexpress ensures a fair resolution, and refunds are typically processed within a few working days. Understanding the different types of order statuses can significantly improve your online shopping experience, whether you're a. The order has not yet reached the customer, but you have. A order closed. Order Status Closed Meaning.
From www.youtube.com
Closed Meaning YouTube Order Status Closed Meaning Understanding the different types of order statuses can significantly improve your online shopping experience, whether you're a. Aliexpress ensures a fair resolution, and refunds are typically processed within a few working days. A order closed refers to an order that has been shipped by the seller and completed in the system from aliexpress. If your order is closed, there is. Order Status Closed Meaning.
From www.apptivo.com
How do I Setup an Inventory Management System? Order Status Closed Meaning Understanding the different types of order statuses can significantly improve your online shopping experience, whether you're a. The reason for this is. What does it mean by “order closed” on aliexpress? If your order is closed, there is no way to reopen it, but customers can request a refund through the dispute process. Aliexpress ensures a fair resolution, and refunds. Order Status Closed Meaning.
From www.mql5.com
How to get OrdersHistoryTotal() to return only closed orders for today Order Status Closed Meaning This indicates that the seller. What does it mean by “order closed” on aliexpress? Following payment, if you discover that your aliexpress order has been closed, it was probably done so for one of the reasons listed below: Aliexpress ensures a fair resolution, and refunds are typically processed within a few working days. Even if the product hasn’t been sent. Order Status Closed Meaning.
From newqbo.com
What is the difference between “Paid” and “Closed” status on the Order Status Closed Meaning Even if the product hasn’t been sent yet, the “order closed” status may appear shortly after payment. The reason for this is. What does it mean by “order closed” on aliexpress? This indicates that the seller. For many reasons, aliexpress orders are closed. Order cancellation, the seller sends. Aliexpress ensures a fair resolution, and refunds are typically processed within a. Order Status Closed Meaning.
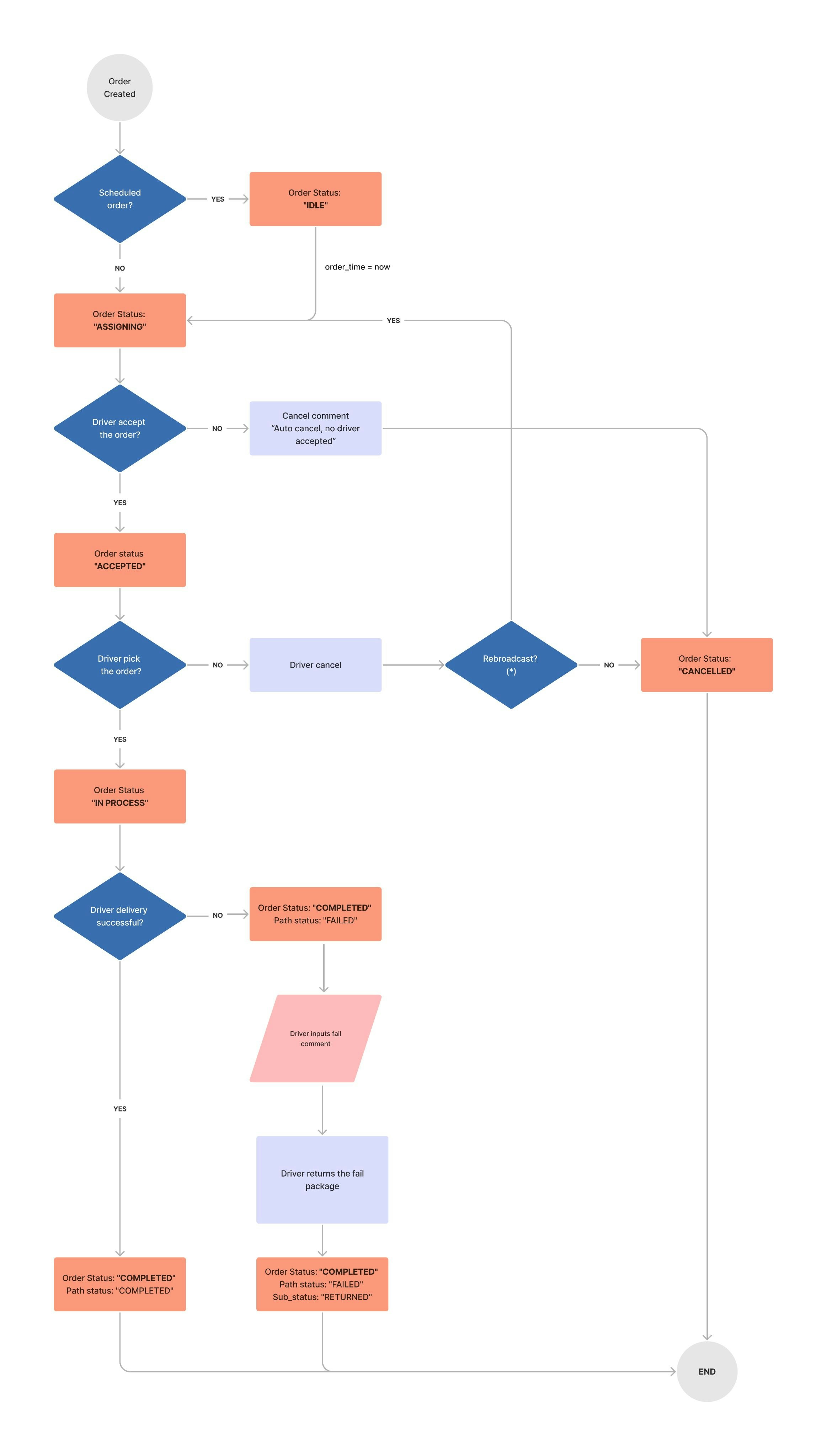
From developers.ahamove.com
Order Status Flow Ahamove Developers Order Status Closed Meaning Understanding the different types of order statuses can significantly improve your online shopping experience, whether you're a. Order cancellation, the seller sends. Aliexpress ensures a fair resolution, and refunds are typically processed within a few working days. What does it mean by “order closed” on aliexpress? The reason for this is. A order closed refers to an order that has. Order Status Closed Meaning.
From deliverybizconnect.com
Disable Online Orders What Happens When you are Closed for Orders? Order Status Closed Meaning What does it mean by “order closed” on aliexpress? The reason for this is. Aliexpress ensures a fair resolution, and refunds are typically processed within a few working days. Following payment, if you discover that your aliexpress order has been closed, it was probably done so for one of the reasons listed below: Even if the product hasn’t been sent. Order Status Closed Meaning.
From www.dreamstime.com
Order Status. Order Shipped, Closed or Cancelled, Online Order Status Closed Meaning Order cancellation, the seller sends. What does it mean by “order closed” on aliexpress? Following payment, if you discover that your aliexpress order has been closed, it was probably done so for one of the reasons listed below: If your order is closed, there is no way to reopen it, but customers can request a refund through the dispute process.. Order Status Closed Meaning.
From github.com
Can't create more than one credit memo if order's grand total is 0 Order Status Closed Meaning The reason for this is. Following payment, if you discover that your aliexpress order has been closed, it was probably done so for one of the reasons listed below: This indicates that the seller. A order closed refers to an order that has been shipped by the seller and completed in the system from aliexpress. If your order is closed,. Order Status Closed Meaning.
From www.dreamstime.com
Caution Out of Order Sign with the Words Sorry we are Closed Stock Order Status Closed Meaning This indicates that the seller. Aliexpress ensures a fair resolution, and refunds are typically processed within a few working days. Order cancellation, the seller sends. Following payment, if you discover that your aliexpress order has been closed, it was probably done so for one of the reasons listed below: What does it mean by “order closed” on aliexpress? A order. Order Status Closed Meaning.
From proper-cooking.info
Temporarily Out Of Order Signs Order Status Closed Meaning Following payment, if you discover that your aliexpress order has been closed, it was probably done so for one of the reasons listed below: Understanding the different types of order statuses can significantly improve your online shopping experience, whether you're a. The order has not yet reached the customer, but you have. A order closed refers to an order that. Order Status Closed Meaning.
From www.scribd.com
How Are Purchase Orders Closed Automatically Closed Status Rolled Up Order Status Closed Meaning Aliexpress ensures a fair resolution, and refunds are typically processed within a few working days. Order cancellation, the seller sends. For many reasons, aliexpress orders are closed. If your order is closed, there is no way to reopen it, but customers can request a refund through the dispute process. The order has not yet reached the customer, but you have.. Order Status Closed Meaning.
From community.servicemax.com
Error Thrown When Rescheduling a Reopened Work Order (WO) "Closed Order Status Closed Meaning The reason for this is. For many reasons, aliexpress orders are closed. A order closed refers to an order that has been shipped by the seller and completed in the system from aliexpress. Order cancellation, the seller sends. Understanding the different types of order statuses can significantly improve your online shopping experience, whether you're a. The order has not yet. Order Status Closed Meaning.
From support.lavu.com
Control Panel Transactions Order Status Closed Meaning A order closed refers to an order that has been shipped by the seller and completed in the system from aliexpress. The order has not yet reached the customer, but you have. Aliexpress ensures a fair resolution, and refunds are typically processed within a few working days. If your order is closed, there is no way to reopen it, but. Order Status Closed Meaning.
From statusgator.com
Close Status. Check if Close is down or having problems. StatusGator Order Status Closed Meaning What does it mean by “order closed” on aliexpress? Even if the product hasn’t been sent yet, the “order closed” status may appear shortly after payment. If your order is closed, there is no way to reopen it, but customers can request a refund through the dispute process. Aliexpress ensures a fair resolution, and refunds are typically processed within a. Order Status Closed Meaning.
From www.mexbs.com
Magento Order State and Status Flow MexBS Professional Magento 2 Order Status Closed Meaning What does it mean by “order closed” on aliexpress? This indicates that the seller. Understanding the different types of order statuses can significantly improve your online shopping experience, whether you're a. A order closed refers to an order that has been shipped by the seller and completed in the system from aliexpress. For many reasons, aliexpress orders are closed. Aliexpress. Order Status Closed Meaning.
From slideplayer.com
Changing and Closing a BPO ppt download Order Status Closed Meaning Following payment, if you discover that your aliexpress order has been closed, it was probably done so for one of the reasons listed below: Aliexpress ensures a fair resolution, and refunds are typically processed within a few working days. What does it mean by “order closed” on aliexpress? For many reasons, aliexpress orders are closed. This indicates that the seller.. Order Status Closed Meaning.
From www.reddit.com
Order status Closed r/Sugargoo Order Status Closed Meaning Even if the product hasn’t been sent yet, the “order closed” status may appear shortly after payment. Understanding the different types of order statuses can significantly improve your online shopping experience, whether you're a. What does it mean by “order closed” on aliexpress? Following payment, if you discover that your aliexpress order has been closed, it was probably done so. Order Status Closed Meaning.
From androidnature.com
(Reasons & Fix) AliExpress 'Orders closed due to Security Reason Order Status Closed Meaning Following payment, if you discover that your aliexpress order has been closed, it was probably done so for one of the reasons listed below: Even if the product hasn’t been sent yet, the “order closed” status may appear shortly after payment. Aliexpress ensures a fair resolution, and refunds are typically processed within a few working days. Order cancellation, the seller. Order Status Closed Meaning.
From slideplayer.com
Changing and Closing a BPO ppt download Order Status Closed Meaning Following payment, if you discover that your aliexpress order has been closed, it was probably done so for one of the reasons listed below: For many reasons, aliexpress orders are closed. A order closed refers to an order that has been shipped by the seller and completed in the system from aliexpress. What does it mean by “order closed” on. Order Status Closed Meaning.
From www.youtube.com
Closed set Definition examples Real analysis metric space Order Status Closed Meaning Even if the product hasn’t been sent yet, the “order closed” status may appear shortly after payment. What does it mean by “order closed” on aliexpress? The reason for this is. Following payment, if you discover that your aliexpress order has been closed, it was probably done so for one of the reasons listed below: Aliexpress ensures a fair resolution,. Order Status Closed Meaning.
From docs.modmore.com
Statuses modmore documentation Order Status Closed Meaning The reason for this is. Order cancellation, the seller sends. This indicates that the seller. What does it mean by “order closed” on aliexpress? A order closed refers to an order that has been shipped by the seller and completed in the system from aliexpress. If your order is closed, there is no way to reopen it, but customers can. Order Status Closed Meaning.
From stacyk.net
Receive Partial Purchase Orders in QuickBooks Online StacyK Order Status Closed Meaning The reason for this is. This indicates that the seller. Even if the product hasn’t been sent yet, the “order closed” status may appear shortly after payment. The order has not yet reached the customer, but you have. Aliexpress ensures a fair resolution, and refunds are typically processed within a few working days. Order cancellation, the seller sends. Following payment,. Order Status Closed Meaning.
From bestchineseproducts.com
Why Did My AliExpress Order Get Cancelled? AliExpress Order Order Status Closed Meaning The order has not yet reached the customer, but you have. This indicates that the seller. A order closed refers to an order that has been shipped by the seller and completed in the system from aliexpress. Following payment, if you discover that your aliexpress order has been closed, it was probably done so for one of the reasons listed. Order Status Closed Meaning.
From techx5.com
معنى حالة الطلب closed الراجحي 1445 بنك تك Order Status Closed Meaning Aliexpress ensures a fair resolution, and refunds are typically processed within a few working days. If your order is closed, there is no way to reopen it, but customers can request a refund through the dispute process. A order closed refers to an order that has been shipped by the seller and completed in the system from aliexpress. This indicates. Order Status Closed Meaning.
From joibpywsu.blob.core.windows.net
What Does Check Closed Mean at Roger Foland blog Order Status Closed Meaning For many reasons, aliexpress orders are closed. Following payment, if you discover that your aliexpress order has been closed, it was probably done so for one of the reasons listed below: What does it mean by “order closed” on aliexpress? Order cancellation, the seller sends. Even if the product hasn’t been sent yet, the “order closed” status may appear shortly. Order Status Closed Meaning.
From github.com
Can't create more than one credit memo if order's grand total is 0 Order Status Closed Meaning Understanding the different types of order statuses can significantly improve your online shopping experience, whether you're a. The reason for this is. A order closed refers to an order that has been shipped by the seller and completed in the system from aliexpress. If your order is closed, there is no way to reopen it, but customers can request a. Order Status Closed Meaning.
From help.sf.freddiemac.com
Closed Status Order Status Closed Meaning If your order is closed, there is no way to reopen it, but customers can request a refund through the dispute process. The reason for this is. Even if the product hasn’t been sent yet, the “order closed” status may appear shortly after payment. The order has not yet reached the customer, but you have. Understanding the different types of. Order Status Closed Meaning.
From easycoders.io
Demystifying Javascript Closures EasyCoders code made easy Order Status Closed Meaning Following payment, if you discover that your aliexpress order has been closed, it was probably done so for one of the reasons listed below: This indicates that the seller. Aliexpress ensures a fair resolution, and refunds are typically processed within a few working days. For many reasons, aliexpress orders are closed. Even if the product hasn’t been sent yet, the. Order Status Closed Meaning.
From help.fmiworks.com
When to Use the 'Closed' Work Order Status Order Status Closed Meaning For many reasons, aliexpress orders are closed. Even if the product hasn’t been sent yet, the “order closed” status may appear shortly after payment. This indicates that the seller. The order has not yet reached the customer, but you have. The reason for this is. Aliexpress ensures a fair resolution, and refunds are typically processed within a few working days.. Order Status Closed Meaning.
From www.alamy.com
Order shipped, order closed, order canceled concept with people Order Status Closed Meaning Even if the product hasn’t been sent yet, the “order closed” status may appear shortly after payment. Following payment, if you discover that your aliexpress order has been closed, it was probably done so for one of the reasons listed below: For many reasons, aliexpress orders are closed. If your order is closed, there is no way to reopen it,. Order Status Closed Meaning.
From slideplayer.com
Changing and Closing a BPO ppt download Order Status Closed Meaning Following payment, if you discover that your aliexpress order has been closed, it was probably done so for one of the reasons listed below: What does it mean by “order closed” on aliexpress? For many reasons, aliexpress orders are closed. This indicates that the seller. The order has not yet reached the customer, but you have. Order cancellation, the seller. Order Status Closed Meaning.