How To Make A Magnetic Field Sensor . magnetic door alarm: Implement the a3144 sensor to provide feedback on the position of robot components, enabling precise control and navigation. Use the hall sensor with arduino to detect changes in magnetic fields, creating a door alarm system for enhanced security. make a magnetometer for under $10! in this guide, you’ll learn how to set up an arduino hall effect sensor, specifically the us1881, to detect magnetic fields. the hall effect sensor is a type of magnetic sensor which can be used for detecting the strength and direction of a magnetic field produced from a. to use the principles of magnetic field generation and detection to build a simple proximity detector and observe how the. This can be useful for projects. We’re used to hall effect devices as proximity sensors in mechanical systems, used to provide detection of something that has a magnet attached to it. We describe one way to make a simple tool that can measure the strength and direction of. for less than $25, you can construct a fun and durable tool to measure magnetic fields (static or varying) produced by currents,.
from www.electronics-lab.com
We describe one way to make a simple tool that can measure the strength and direction of. in this guide, you’ll learn how to set up an arduino hall effect sensor, specifically the us1881, to detect magnetic fields. to use the principles of magnetic field generation and detection to build a simple proximity detector and observe how the. make a magnetometer for under $10! for less than $25, you can construct a fun and durable tool to measure magnetic fields (static or varying) produced by currents,. the hall effect sensor is a type of magnetic sensor which can be used for detecting the strength and direction of a magnetic field produced from a. magnetic door alarm: Use the hall sensor with arduino to detect changes in magnetic fields, creating a door alarm system for enhanced security. We’re used to hall effect devices as proximity sensors in mechanical systems, used to provide detection of something that has a magnet attached to it. This can be useful for projects.
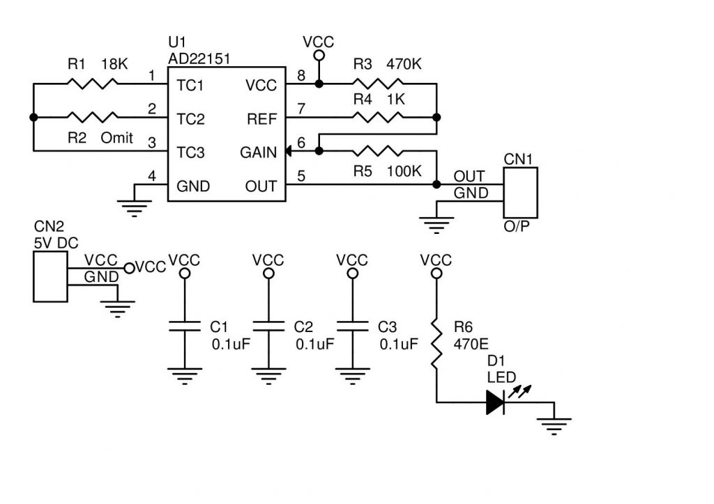
field sensor using AD22151
How To Make A Magnetic Field Sensor to use the principles of magnetic field generation and detection to build a simple proximity detector and observe how the. the hall effect sensor is a type of magnetic sensor which can be used for detecting the strength and direction of a magnetic field produced from a. Implement the a3144 sensor to provide feedback on the position of robot components, enabling precise control and navigation. We’re used to hall effect devices as proximity sensors in mechanical systems, used to provide detection of something that has a magnet attached to it. Use the hall sensor with arduino to detect changes in magnetic fields, creating a door alarm system for enhanced security. This can be useful for projects. to use the principles of magnetic field generation and detection to build a simple proximity detector and observe how the. in this guide, you’ll learn how to set up an arduino hall effect sensor, specifically the us1881, to detect magnetic fields. magnetic door alarm: for less than $25, you can construct a fun and durable tool to measure magnetic fields (static or varying) produced by currents,. We describe one way to make a simple tool that can measure the strength and direction of. make a magnetometer for under $10!
From www.youtube.com
KIT LCD readings DIY Fluxgate Field Sensors How To Make A Magnetic Field Sensor Implement the a3144 sensor to provide feedback on the position of robot components, enabling precise control and navigation. to use the principles of magnetic field generation and detection to build a simple proximity detector and observe how the. We describe one way to make a simple tool that can measure the strength and direction of. make a magnetometer. How To Make A Magnetic Field Sensor.
From www.mdpi.com
Sensors Free FullText Field Sensing Using Tapered Small How To Make A Magnetic Field Sensor in this guide, you’ll learn how to set up an arduino hall effect sensor, specifically the us1881, to detect magnetic fields. Implement the a3144 sensor to provide feedback on the position of robot components, enabling precise control and navigation. We describe one way to make a simple tool that can measure the strength and direction of. for less. How To Make A Magnetic Field Sensor.
From www.buildcircuit.com
FIELD SENSOR USING AD22151 How To Make A Magnetic Field Sensor the hall effect sensor is a type of magnetic sensor which can be used for detecting the strength and direction of a magnetic field produced from a. make a magnetometer for under $10! magnetic door alarm: for less than $25, you can construct a fun and durable tool to measure magnetic fields (static or varying) produced. How To Make A Magnetic Field Sensor.
From www.esp8266learning.com
ESP8266 and MLX90393 field sensor example esp8266 learning How To Make A Magnetic Field Sensor magnetic door alarm: Use the hall sensor with arduino to detect changes in magnetic fields, creating a door alarm system for enhanced security. We describe one way to make a simple tool that can measure the strength and direction of. make a magnetometer for under $10! in this guide, you’ll learn how to set up an arduino. How To Make A Magnetic Field Sensor.
From phys.org
Highprecision field sensing How To Make A Magnetic Field Sensor magnetic door alarm: We’re used to hall effect devices as proximity sensors in mechanical systems, used to provide detection of something that has a magnet attached to it. Implement the a3144 sensor to provide feedback on the position of robot components, enabling precise control and navigation. for less than $25, you can construct a fun and durable tool. How To Make A Magnetic Field Sensor.
From www.vernier.com
Field Sensor Vernier How To Make A Magnetic Field Sensor for less than $25, you can construct a fun and durable tool to measure magnetic fields (static or varying) produced by currents,. the hall effect sensor is a type of magnetic sensor which can be used for detecting the strength and direction of a magnetic field produced from a. in this guide, you’ll learn how to set. How To Make A Magnetic Field Sensor.
From www.youtube.com
Sensors for Arduino YouTube How To Make A Magnetic Field Sensor make a magnetometer for under $10! Use the hall sensor with arduino to detect changes in magnetic fields, creating a door alarm system for enhanced security. magnetic door alarm: We’re used to hall effect devices as proximity sensors in mechanical systems, used to provide detection of something that has a magnet attached to it. This can be useful. How To Make A Magnetic Field Sensor.
From www.vrogue.co
Connecting A Mlx90393 Field Sensor To An Ard vrogue.co How To Make A Magnetic Field Sensor This can be useful for projects. for less than $25, you can construct a fun and durable tool to measure magnetic fields (static or varying) produced by currents,. in this guide, you’ll learn how to set up an arduino hall effect sensor, specifically the us1881, to detect magnetic fields. to use the principles of magnetic field generation. How To Make A Magnetic Field Sensor.
From www.electronics-lab.com
How To Make A Magnetic Field Sensor Implement the a3144 sensor to provide feedback on the position of robot components, enabling precise control and navigation. make a magnetometer for under $10! Use the hall sensor with arduino to detect changes in magnetic fields, creating a door alarm system for enhanced security. in this guide, you’ll learn how to set up an arduino hall effect sensor,. How To Make A Magnetic Field Sensor.
From hackaday.com
A Field Strength Meter Using An Arduino Hackaday How To Make A Magnetic Field Sensor We’re used to hall effect devices as proximity sensors in mechanical systems, used to provide detection of something that has a magnet attached to it. make a magnetometer for under $10! for less than $25, you can construct a fun and durable tool to measure magnetic fields (static or varying) produced by currents,. We describe one way to. How To Make A Magnetic Field Sensor.
From www.youtube.com
3D field sensor MLX90395 YouTube How To Make A Magnetic Field Sensor the hall effect sensor is a type of magnetic sensor which can be used for detecting the strength and direction of a magnetic field produced from a. for less than $25, you can construct a fun and durable tool to measure magnetic fields (static or varying) produced by currents,. magnetic door alarm: This can be useful for. How To Make A Magnetic Field Sensor.
From www.vernier.com
Field Sensor Vernier How To Make A Magnetic Field Sensor for less than $25, you can construct a fun and durable tool to measure magnetic fields (static or varying) produced by currents,. We describe one way to make a simple tool that can measure the strength and direction of. magnetic door alarm: to use the principles of magnetic field generation and detection to build a simple proximity. How To Make A Magnetic Field Sensor.
From gmw.com
Field Sensors GMW Associates How To Make A Magnetic Field Sensor magnetic door alarm: make a magnetometer for under $10! Implement the a3144 sensor to provide feedback on the position of robot components, enabling precise control and navigation. in this guide, you’ll learn how to set up an arduino hall effect sensor, specifically the us1881, to detect magnetic fields. Use the hall sensor with arduino to detect changes. How To Make A Magnetic Field Sensor.
From www.electronics-lab.com
3D field sensor allows the selectable measurement of X, Y, and How To Make A Magnetic Field Sensor to use the principles of magnetic field generation and detection to build a simple proximity detector and observe how the. for less than $25, you can construct a fun and durable tool to measure magnetic fields (static or varying) produced by currents,. make a magnetometer for under $10! We describe one way to make a simple tool. How To Make A Magnetic Field Sensor.
From www.researchgate.net
Schematic view of the operation principle of the MEMS field How To Make A Magnetic Field Sensor Implement the a3144 sensor to provide feedback on the position of robot components, enabling precise control and navigation. in this guide, you’ll learn how to set up an arduino hall effect sensor, specifically the us1881, to detect magnetic fields. magnetic door alarm: to use the principles of magnetic field generation and detection to build a simple proximity. How To Make A Magnetic Field Sensor.
From www.watelectronics.com
Sensor Working, Types, Interfacing & Its Applications How To Make A Magnetic Field Sensor the hall effect sensor is a type of magnetic sensor which can be used for detecting the strength and direction of a magnetic field produced from a. We describe one way to make a simple tool that can measure the strength and direction of. Use the hall sensor with arduino to detect changes in magnetic fields, creating a door. How To Make A Magnetic Field Sensor.
From www.youtube.com
How to make a sensor switch Its About Everything. YouTube How To Make A Magnetic Field Sensor Use the hall sensor with arduino to detect changes in magnetic fields, creating a door alarm system for enhanced security. We’re used to hall effect devices as proximity sensors in mechanical systems, used to provide detection of something that has a magnet attached to it. Implement the a3144 sensor to provide feedback on the position of robot components, enabling precise. How To Make A Magnetic Field Sensor.
From www.electronics-lab.com
How To Make A Magnetic Field Sensor This can be useful for projects. We describe one way to make a simple tool that can measure the strength and direction of. Use the hall sensor with arduino to detect changes in magnetic fields, creating a door alarm system for enhanced security. the hall effect sensor is a type of magnetic sensor which can be used for detecting. How To Make A Magnetic Field Sensor.
From www.researchgate.net
Experimental setup of the field sensor. Download Scientific How To Make A Magnetic Field Sensor make a magnetometer for under $10! to use the principles of magnetic field generation and detection to build a simple proximity detector and observe how the. We describe one way to make a simple tool that can measure the strength and direction of. the hall effect sensor is a type of magnetic sensor which can be used. How To Make A Magnetic Field Sensor.
From www.youtube.com
inar 3D Field Sensor IC YouTube How To Make A Magnetic Field Sensor magnetic door alarm: Implement the a3144 sensor to provide feedback on the position of robot components, enabling precise control and navigation. the hall effect sensor is a type of magnetic sensor which can be used for detecting the strength and direction of a magnetic field produced from a. We’re used to hall effect devices as proximity sensors in. How To Make A Magnetic Field Sensor.
From www.smlease.com
What is Sensor Types, Working and its Application How To Make A Magnetic Field Sensor the hall effect sensor is a type of magnetic sensor which can be used for detecting the strength and direction of a magnetic field produced from a. magnetic door alarm: in this guide, you’ll learn how to set up an arduino hall effect sensor, specifically the us1881, to detect magnetic fields. to use the principles of. How To Make A Magnetic Field Sensor.
From www.vernier.com
Learning to Use a Field Sensor > Experiment 1 from How To Make A Magnetic Field Sensor This can be useful for projects. make a magnetometer for under $10! magnetic door alarm: to use the principles of magnetic field generation and detection to build a simple proximity detector and observe how the. Use the hall sensor with arduino to detect changes in magnetic fields, creating a door alarm system for enhanced security. We describe. How To Make A Magnetic Field Sensor.
From www.youtube.com
Field Sensor YouTube How To Make A Magnetic Field Sensor We describe one way to make a simple tool that can measure the strength and direction of. for less than $25, you can construct a fun and durable tool to measure magnetic fields (static or varying) produced by currents,. Use the hall sensor with arduino to detect changes in magnetic fields, creating a door alarm system for enhanced security.. How To Make A Magnetic Field Sensor.
From www.electrothinks.com
Field Detector using Hall Effect Sensor How To Make A Magnetic Field Sensor make a magnetometer for under $10! to use the principles of magnetic field generation and detection to build a simple proximity detector and observe how the. This can be useful for projects. We describe one way to make a simple tool that can measure the strength and direction of. in this guide, you’ll learn how to set. How To Make A Magnetic Field Sensor.
From www.youtube.com
GMR Analog Field Sensor Demonstration YouTube How To Make A Magnetic Field Sensor to use the principles of magnetic field generation and detection to build a simple proximity detector and observe how the. magnetic door alarm: for less than $25, you can construct a fun and durable tool to measure magnetic fields (static or varying) produced by currents,. Implement the a3144 sensor to provide feedback on the position of robot. How To Make A Magnetic Field Sensor.
From www.youtube.com
FIELD SENSOR YouTube How To Make A Magnetic Field Sensor to use the principles of magnetic field generation and detection to build a simple proximity detector and observe how the. for less than $25, you can construct a fun and durable tool to measure magnetic fields (static or varying) produced by currents,. We’re used to hall effect devices as proximity sensors in mechanical systems, used to provide detection. How To Make A Magnetic Field Sensor.
From gmw.com
Field Sensors GMW Associates How To Make A Magnetic Field Sensor make a magnetometer for under $10! We’re used to hall effect devices as proximity sensors in mechanical systems, used to provide detection of something that has a magnet attached to it. to use the principles of magnetic field generation and detection to build a simple proximity detector and observe how the. Use the hall sensor with arduino to. How To Make A Magnetic Field Sensor.
From www.youtube.com
how to make a sensor YouTube How To Make A Magnetic Field Sensor Implement the a3144 sensor to provide feedback on the position of robot components, enabling precise control and navigation. We’re used to hall effect devices as proximity sensors in mechanical systems, used to provide detection of something that has a magnet attached to it. the hall effect sensor is a type of magnetic sensor which can be used for detecting. How To Make A Magnetic Field Sensor.
From www.eedesignit.com
Flexible Sensor Systems Improve Sensitivity Tenfold How To Make A Magnetic Field Sensor the hall effect sensor is a type of magnetic sensor which can be used for detecting the strength and direction of a magnetic field produced from a. in this guide, you’ll learn how to set up an arduino hall effect sensor, specifically the us1881, to detect magnetic fields. to use the principles of magnetic field generation and. How To Make A Magnetic Field Sensor.
From www.electronics-lab.com
field sensor using AD22151 How To Make A Magnetic Field Sensor the hall effect sensor is a type of magnetic sensor which can be used for detecting the strength and direction of a magnetic field produced from a. magnetic door alarm: We’re used to hall effect devices as proximity sensors in mechanical systems, used to provide detection of something that has a magnet attached to it. for less. How To Make A Magnetic Field Sensor.
From www.youtube.com
Field Sensor Tech Tips with Vernier YouTube How To Make A Magnetic Field Sensor Implement the a3144 sensor to provide feedback on the position of robot components, enabling precise control and navigation. for less than $25, you can construct a fun and durable tool to measure magnetic fields (static or varying) produced by currents,. the hall effect sensor is a type of magnetic sensor which can be used for detecting the strength. How To Make A Magnetic Field Sensor.
From www.slideserve.com
PPT Sensors PowerPoint Presentation, free download ID3794317 How To Make A Magnetic Field Sensor magnetic door alarm: Use the hall sensor with arduino to detect changes in magnetic fields, creating a door alarm system for enhanced security. for less than $25, you can construct a fun and durable tool to measure magnetic fields (static or varying) produced by currents,. We describe one way to make a simple tool that can measure the. How To Make A Magnetic Field Sensor.
From www.instructables.com
3Axis Field Sensor 10 Steps (with Pictures) Instructables How To Make A Magnetic Field Sensor Implement the a3144 sensor to provide feedback on the position of robot components, enabling precise control and navigation. make a magnetometer for under $10! This can be useful for projects. magnetic door alarm: the hall effect sensor is a type of magnetic sensor which can be used for detecting the strength and direction of a magnetic field. How To Make A Magnetic Field Sensor.
From www.youtube.com
Arduino + Hall Effect Sensor + LCD. field YouTube How To Make A Magnetic Field Sensor for less than $25, you can construct a fun and durable tool to measure magnetic fields (static or varying) produced by currents,. to use the principles of magnetic field generation and detection to build a simple proximity detector and observe how the. Use the hall sensor with arduino to detect changes in magnetic fields, creating a door alarm. How To Make A Magnetic Field Sensor.
From www.mdpi.com
Electronics Free FullText Elastomer Sensor for Dynamic How To Make A Magnetic Field Sensor to use the principles of magnetic field generation and detection to build a simple proximity detector and observe how the. We describe one way to make a simple tool that can measure the strength and direction of. for less than $25, you can construct a fun and durable tool to measure magnetic fields (static or varying) produced by. How To Make A Magnetic Field Sensor.